ORIGINAL RESEARCH article
Front. Immunol.
Sec. NK and Innate Lymphoid Cell Biology
This article is part of the Research TopicNovel Chimeric Antigen Receptor (CAR) Designs in engineering NK cells for CancerView all 10 articles
2B4 Co-Stimulation and Dasatinib Modulation Synergistically Enhance Anti-CD19 CAR-NK-92 Cell Cytotoxicity
Provisionally accepted- 1Center for Cell-based Therapy CTC, Regional Blood Center of Ribeirão Preto, University of Sao Paulo, Ribeirao Preto, Brazil
- 2Department of Hemotherapy and Cellular Therapy, Hospital Israelita Albert Einstein, Sao Paulo, Brazil
Select one of your emails
You have multiple emails registered with Frontiers:
Notify me on publication
Please enter your email address:
If you already have an account, please login
You don't have a Frontiers account ? You can register here
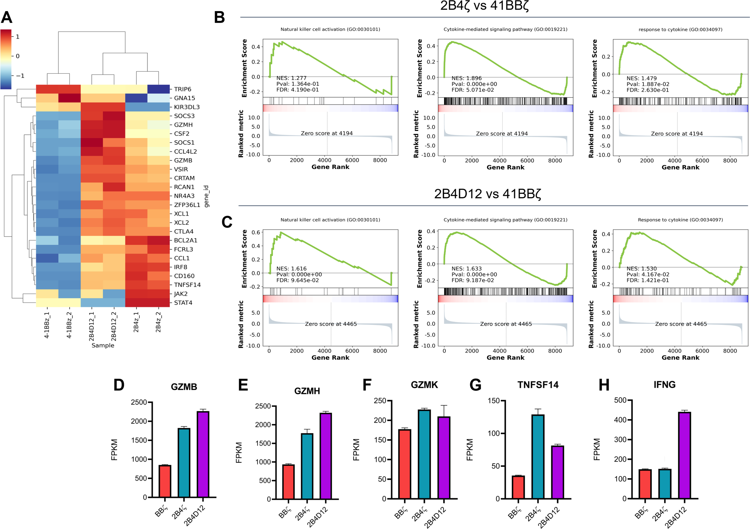
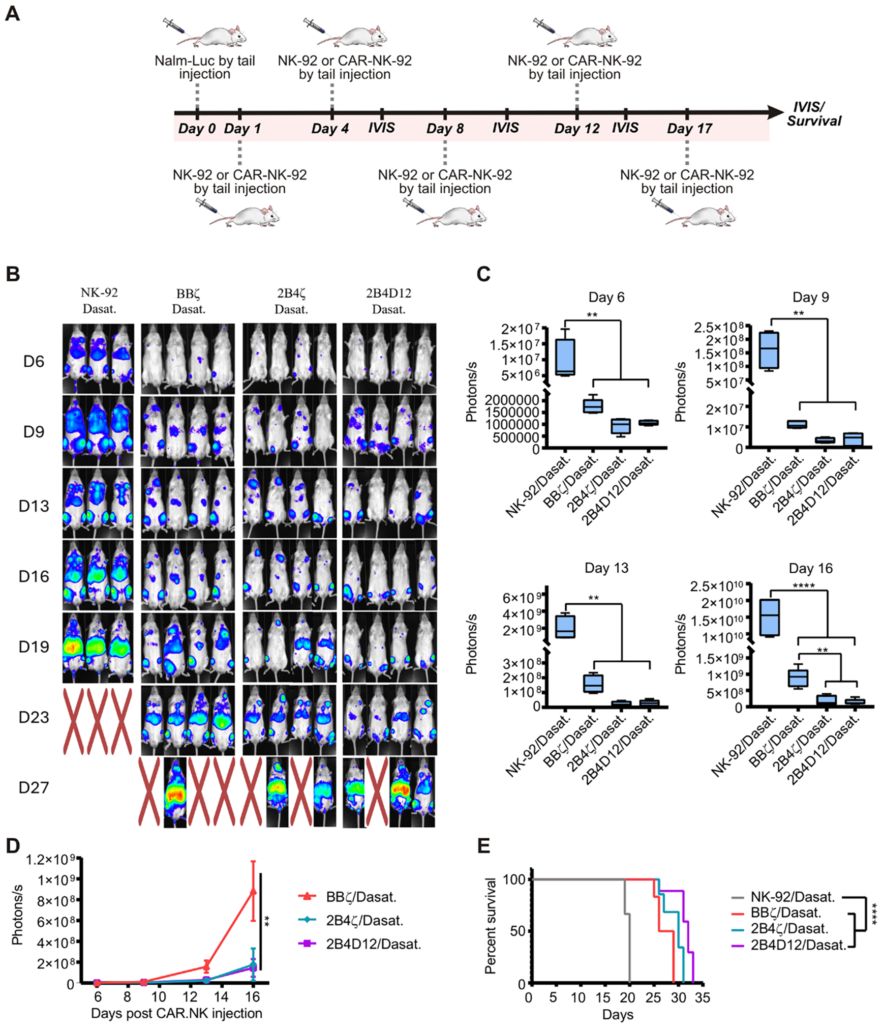
Word count: 331 Chimeric Antigen Receptor (CAR)-based therapies have transformed cancer treatment, especially for hematological malignancies. While the choice of co-stimulatory domains is a well-established determinant of CAR-T success, the optimal signaling modules for CAR-natural killer (CAR-NK) cells remain less defined. In this proof-of-concept study, we used the NK-92 cell line as a controlled experimental platform to evaluate CAR constructs incorporating NK-specific co-stimulatory domains, including 2B4 (CD244) and DAP12. Functional assays and transcriptomic profiling demonstrated that 2B4-and 2B4-DAP12–based CARs promoted NK cytotoxic programming. We further explored transient pharmacologic modulation with dasatinib, showing that short-term exposure reversibly suppressed CAR-NK activity but enhanced function upon withdrawal. In vivo, 2B4-DAP12 CAR19-NK-92 cells pretreated with dasatinib achieved superior tumor control compared to conventional 4-1BBζ CAR19-NK-92 cells. These findings underscore the value of different settings of co-stimulatory domains and reversible kinase inhibition as strategies to optimize CAR design. Importantly, by employing NK-92 cells as a proof-of-concept system, this work provides mechanistic insights that will guide the development of next-generation CAR-NK therapies in primary NK cellsChimeric Antigen Receptor (CAR)-cell-based therapies have shown remarkable achievements in cancer treatment, especially for hematological malignancies. In CAR-T cells, the co-stimulatory domain is a key factor that significantly affects their therapeutic success. However, the effects of different co-stimulatory domains on the activation and performance of CAR-natural killer (CAR-NK) cells have not been sufficiently studied. We designed novel CAR constructs incorporating NK-specific co-stimulatory domains, such as 2B4 (CD244) and DAP12, to enhance CAR-NK functionality. We evaluated their efficacy using in vitro cytotoxicity assays, cytokine profiling, and in vivo tumor models. We further investigated dasatinib, a tyrosine kinase inhibitor, as a pharmacological modulator of CAR-NK cell activity. Short-term dasatinib exposure temporarily and reversibly suppressed CAR-NK activity yet enhanced function upon withdrawal. Accordingly, 2B4-DAP12 CAR19-NK-92 cells demonstrated superior tumor control and survival compared to conventional 4-1BBζ CAR19-NK-92 cells in vivo following dasatinib pretreatment. Our findings highlight that NK-optimized co-stimulation (2B4-DAP12) with reversible dasatinib pharmacological control synergistically enhanced CAR-NK cytotoxic function, providing an innovative strategy for next-generation cellular therapies.
Keywords: CAR-NK-92 cells, NK-92, adoptive cell therapy, 2B4, DAP12, B-cell lymphoma, Allogeneic therapy
Received: 29 Jul 2025; Accepted: 25 Nov 2025.
Copyright: © 2025 Dos Santos, De Azevedo, da Silva Januário, Schmidt, Tirapelli, Biggi, Ebrahimabadi, Silvestre, Covas, Calado and Picanço-Castro. This is an open-access article distributed under the terms of the Creative Commons Attribution License (CC BY). The use, distribution or reproduction in other forums is permitted, provided the original author(s) or licensor are credited and that the original publication in this journal is cited, in accordance with accepted academic practice. No use, distribution or reproduction is permitted which does not comply with these terms.
* Correspondence: Virginia Picanço-Castro
Disclaimer: All claims expressed in this article are solely those of the authors and do not necessarily represent those of their affiliated organizations, or those of the publisher, the editors and the reviewers. Any product that may be evaluated in this article or claim that may be made by its manufacturer is not guaranteed or endorsed by the publisher.
