ORIGINAL RESEARCH article
Front. Immunol.
Sec. Inflammation
This article is part of the Research TopicRole of genotoxic stressors and survival / metabolic pathways in inflammatory activation and cell recruitment in cardiovascular diseasesView all 6 articles
Ninjurin-1 drives atherosclerosis progression via NF-κB/CXCL-8 activation in endothelial cells
Provisionally accepted- 1Shaoxing Central Hospital, Shaoxing, China
- 2Soochow University, Taipei City, Taiwan
Select one of your emails
You have multiple emails registered with Frontiers:
Notify me on publication
Please enter your email address:
If you already have an account, please login
You don't have a Frontiers account ? You can register here
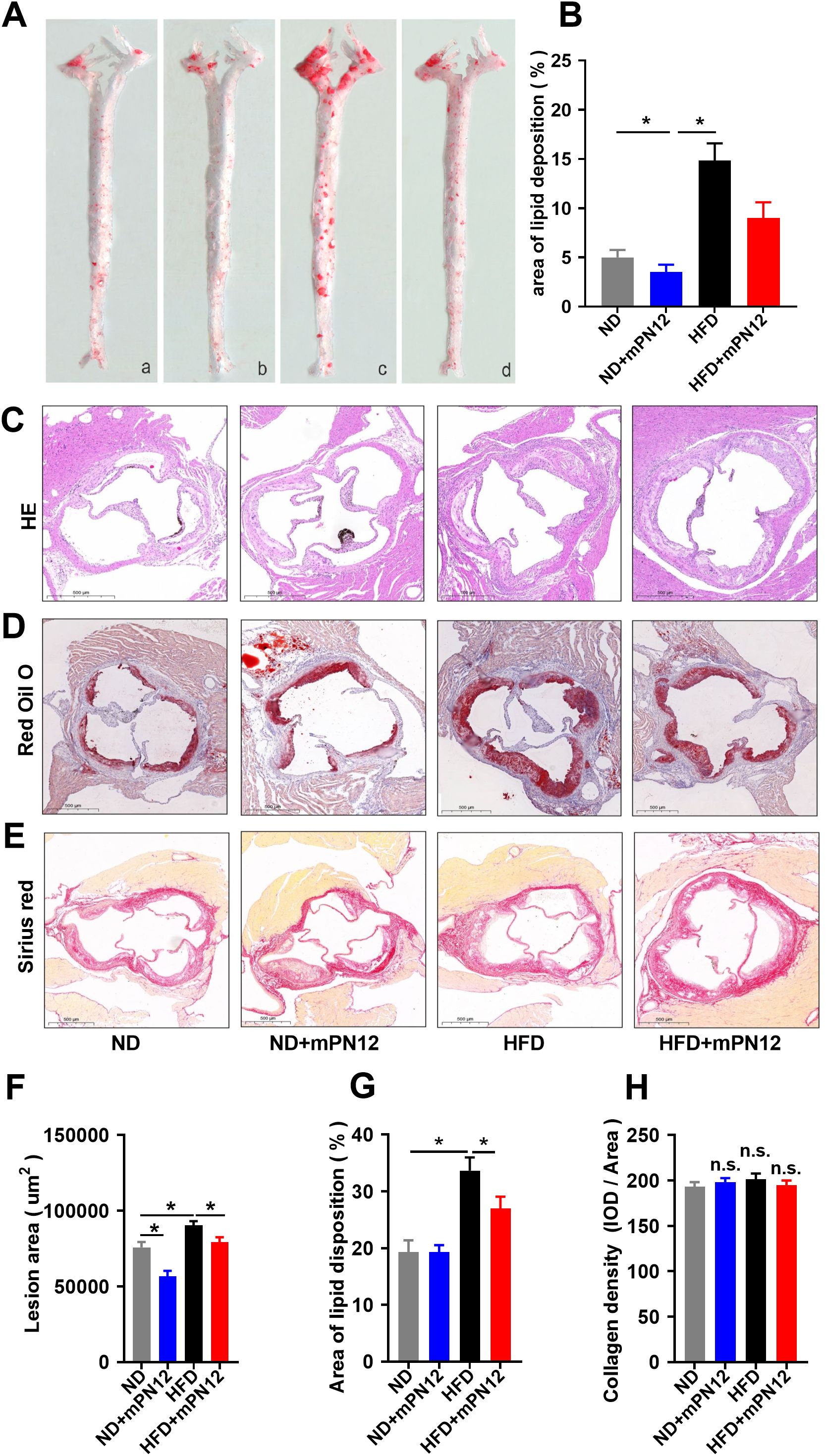
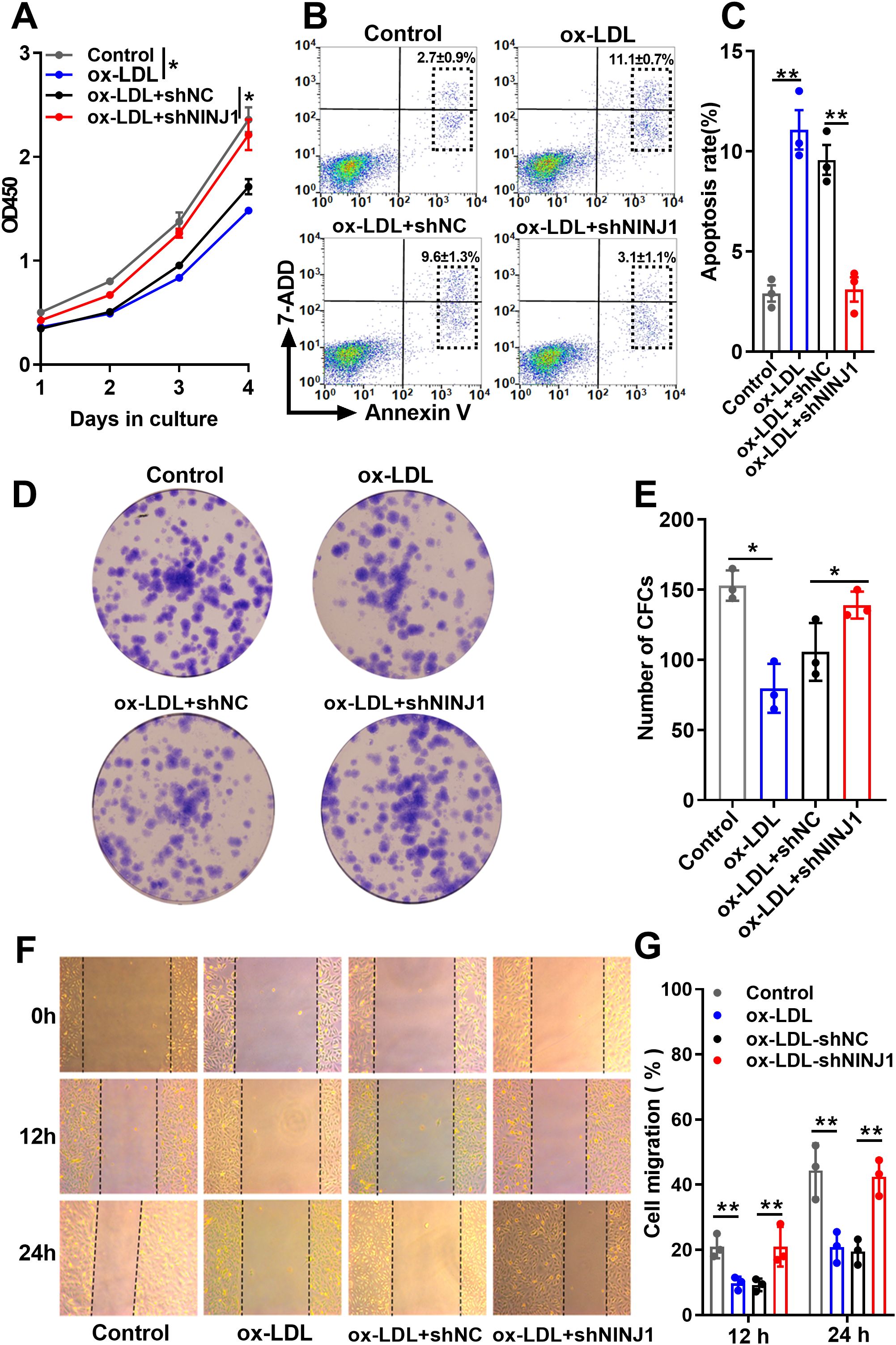
Atherosclerosis represents the leading cause of cardiovascular mortality, with persistent inflammation driving residual risk despite lipid-lowering therapies. While Ninjurin-1 (Ninj1) has been implicated in inflammatory diseases, its endothelial-specific role in atherosclerosis remains unclear. Through integrated molecular, functional, and histological analyses, we demonstrate that Ninj1 is predominantly localized to vascular endothelial cells and is markedly upregulated during atherosclerosis. Ninj1 silencing in endothelial cells suppressed NF-κB signaling and its key inflammatory mediator CXCL-8, conferring protection against ox-LDL-induced endothelial dysfunction by enhancing proliferation and migration while reducing apoptosis (all p < 0.05). In ApoE-/- mice, pharmacological Ninj1 inhibition with mPN12 peptide significantly attenuated plaque development and lipid accumulation while preserving collagen content. Our results provide the first evidence that endothelial Ninj1 functions as a novel activator of the NF-κB/CXCL-8 axis, establishing its causal role in atherogenesis and highlighting its potential as a targeted anti-inflammatory therapy.
Keywords: Atherosclerosis, Ninjurin-1, Inflammatory, NF-κB, Endothelial Cells
Received: 30 Jul 2025; Accepted: 27 Oct 2025.
Copyright: © 2025 Sun, Ma, Ye, Ren, Shen and Dong. This is an open-access article distributed under the terms of the Creative Commons Attribution License (CC BY). The use, distribution or reproduction in other forums is permitted, provided the original author(s) or licensor are credited and that the original publication in this journal is cited, in accordance with accepted academic practice. No use, distribution or reproduction is permitted which does not comply with these terms.
* Correspondence:
Ke Shen, shenke530@163.com
Nan Dong, dongniuer@163.com
Disclaimer: All claims expressed in this article are solely those of the authors and do not necessarily represent those of their affiliated organizations, or those of the publisher, the editors and the reviewers. Any product that may be evaluated in this article or claim that may be made by its manufacturer is not guaranteed or endorsed by the publisher.
