ORIGINAL RESEARCH article
Front. Immunol.
Sec. Cancer Immunity and Immunotherapy
A Tumor Immune Microenvironment Gene Expression Signature for Predicting Prognosis, Immunotherapy Efficacy, and Drug Candidates in Triple-Negative Breast Cancer
Provisionally accepted- 1Chengdu University of Traditional Chinese Medicine School of Pharmacy, Chengdu, China
- 2State Key Laboratory of Southwestern Chinese Medicine Resources, Chengdu, China
- 3Chengdu University of Traditional Chinese Medicine School of Basic Medicine, Chengdu, China
Select one of your emails
You have multiple emails registered with Frontiers:
Notify me on publication
Please enter your email address:
If you already have an account, please login
You don't have a Frontiers account ? You can register here
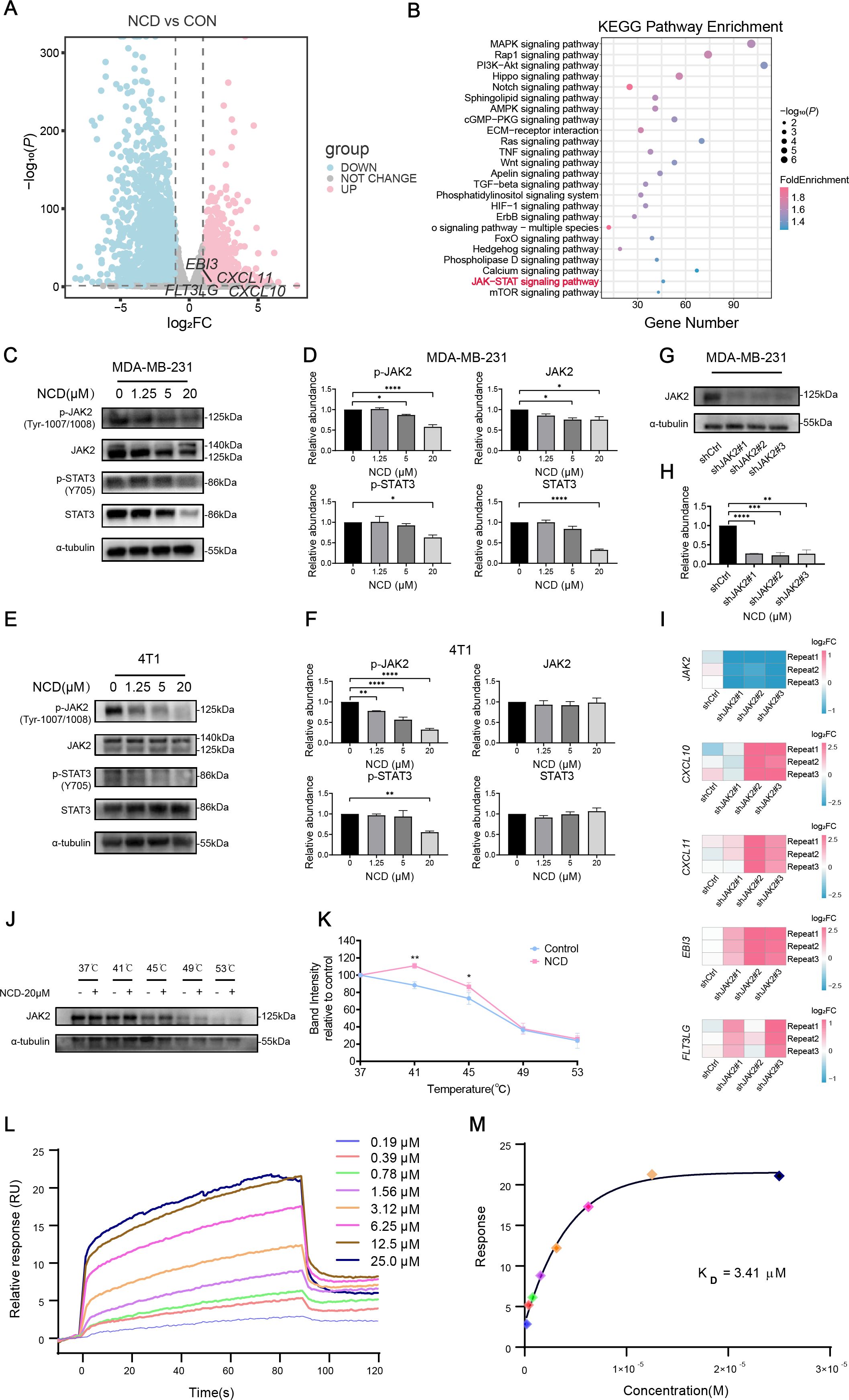
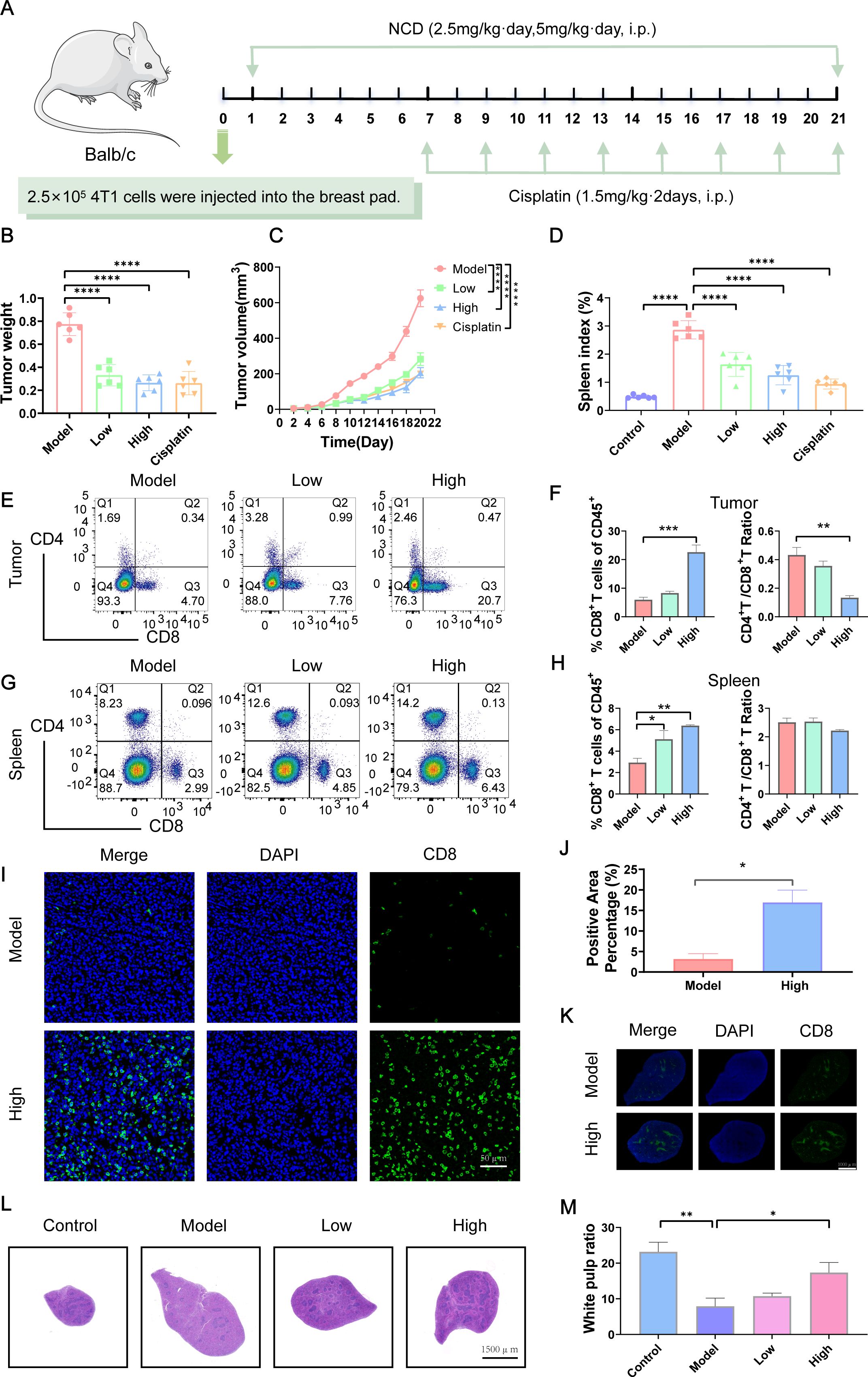
Background: Immunotherapy has transformed cancer treatment, but its efficacy remains limited in patients with immunologically "cold" tumors. Triple-negative breast cancer (TNBC), despite elevated PD-L1 expression and high tumor mutation burden, often exhibits poor T cell infiltration, rendering it largely unresponsive to immune checkpoint blockade. Overcoming the immunosuppressive tumor immune microenvironment (TIME) remains a major challenge in oncology. Methods: We defined a tumor immune microenvironment gene expression signature (TIME-GES) through transcriptomic analysis of clinical samples. Its performance and relevance were evaluated using representative approaches including enrichment analysis, immune infiltration profiling, receiver operating characteristic analysis, and survival assessment. Based on TIME-GES, we screened 1,865 natural compounds and identified Nitidine Chloride (NCD) as a potential modulator in TNBC. In vivo efficacy of NCD against TNBC was examined by representative assays such as flow cytometry and immunofluorescence. Mechanistic insights into TNBC treatment via TIME-GES were explored through RNA sequencing, quantitative PCR, Western blotting, and cellular thermal shift assay. Results: TIME-GES effectively characterizes the tumor immune microenvironment across diverse cancer types. It reliably distinguishes tumor immune phenotypes and predicts patient responses to immunotherapy. Moreover, TIME-GES is strongly associated with survival outcomes in patients receiving immunotherapy and remains a significant prognostic marker for overall survival and mortality in TCGA pan-cancer cohorts, regardless of treatment. Guided by TIME-GES, NCD was identified from a natural product library and shown to modulate TIME-GES gene expression and significantly inhibit TNBC growth in vivo. NCD enhances CD8⁺ T cell–mediated antitumor immunity by upregulating TIME-GES genes and targeting the JAK2-STAT3 signaling pathway, resulting in suppressed tumor growth and reprogramming of the TIME toward a more immunologically active, "hot" phenotype. Conclusion: This study identified TIME-GES as a novel biomarker capable of distinguishing tumor immune phenotypes, predicting immunotherapy response, and evaluating prognosis in TNBC. Furthermore, TIME-GES-guided screening led to the discovery of NCD, a promising immunomodulatory agent that reprograms the TIME and enhances anti-tumor immunity in TNBC. This study offers both a robust immune gene signature and a candidate therapeutic to improve immunotherapy outcomes in TNBC.
Keywords: Tumor immune microenvironment, Immunotherapy, Gene expression signature, Nitidine chloride, JAK-STAT signaling pathway
Received: 31 Jul 2025; Accepted: 24 Oct 2025.
Copyright: © 2025 Bai, Zhou, Yu, Ye, Li, Li, Li, Hu, Hu, Tai, Xiang, Sun, Deng, Wang and Wang. This is an open-access article distributed under the terms of the Creative Commons Attribution License (CC BY). The use, distribution or reproduction in other forums is permitted, provided the original author(s) or licensor are credited and that the original publication in this journal is cited, in accordance with accepted academic practice. No use, distribution or reproduction is permitted which does not comply with these terms.
* Correspondence: Dong Wang, dwang@cdutcm.edu.cn
Disclaimer: All claims expressed in this article are solely those of the authors and do not necessarily represent those of their affiliated organizations, or those of the publisher, the editors and the reviewers. Any product that may be evaluated in this article or claim that may be made by its manufacturer is not guaranteed or endorsed by the publisher.
