ORIGINAL RESEARCH article
Front. Immunol.
Sec. Inflammation
Targeting c-Jun orchestrates heat stroke-induced myocardial injury and reveals its biomarker potential
Provisionally accepted- 1Chongqing University, Chongqing, China
- 2Zunyi Medical University, Zunyi, China
- 3Chongqing Emergency Medical Center, Chongqing, China
- 4Deyang People's Hospital, Deyang, China
Select one of your emails
You have multiple emails registered with Frontiers:
Notify me on publication
Please enter your email address:
If you already have an account, please login
You don't have a Frontiers account ? You can register here
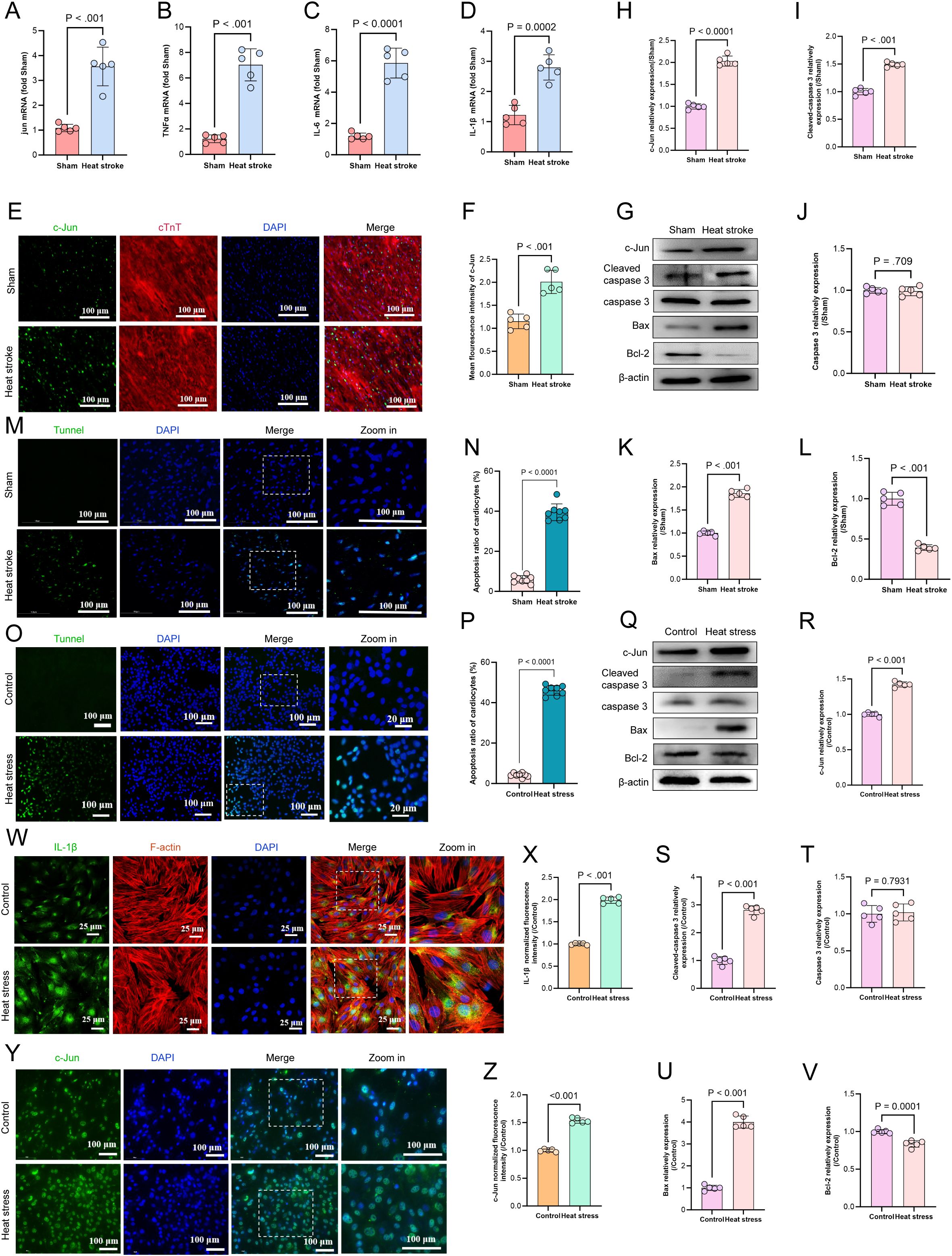
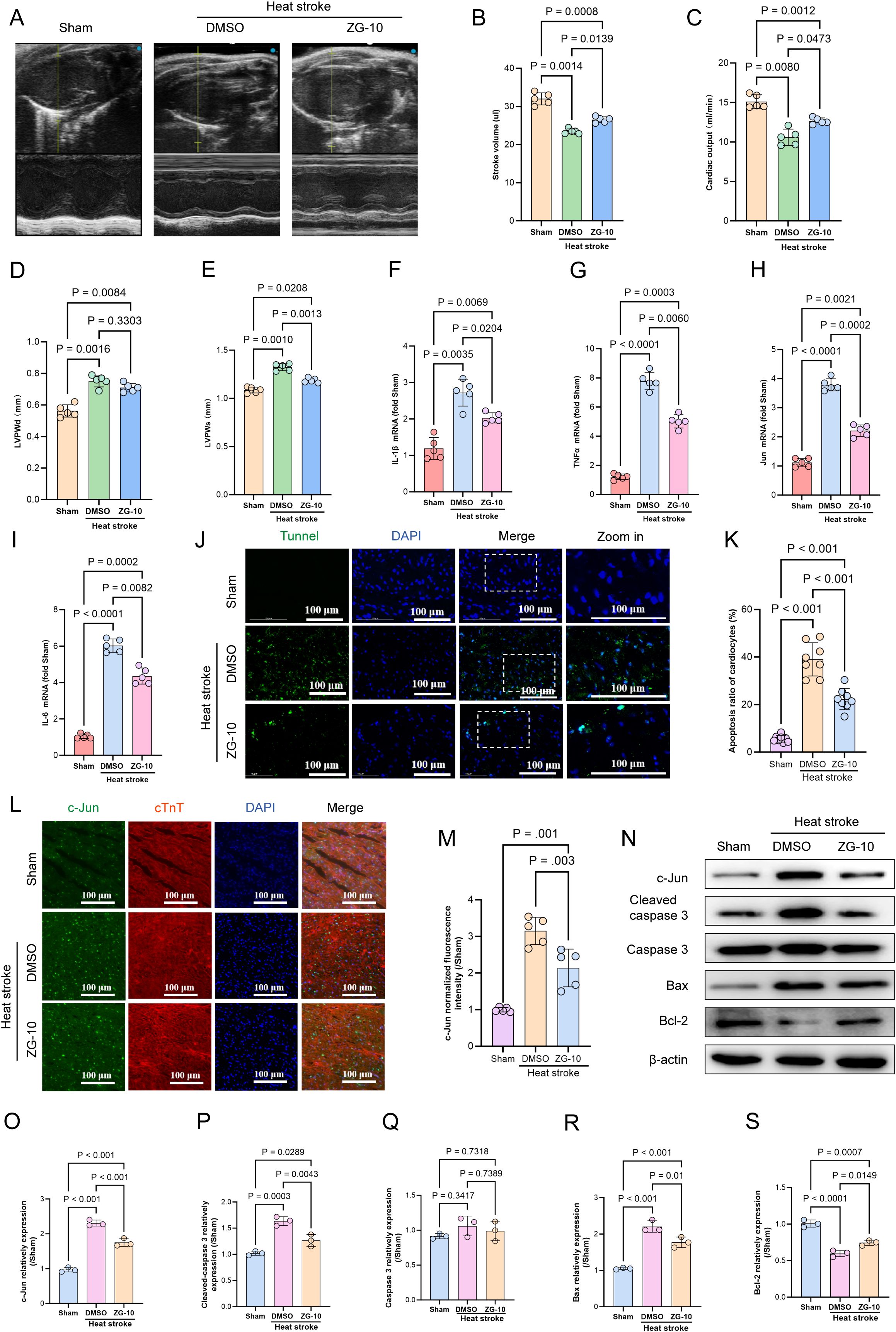
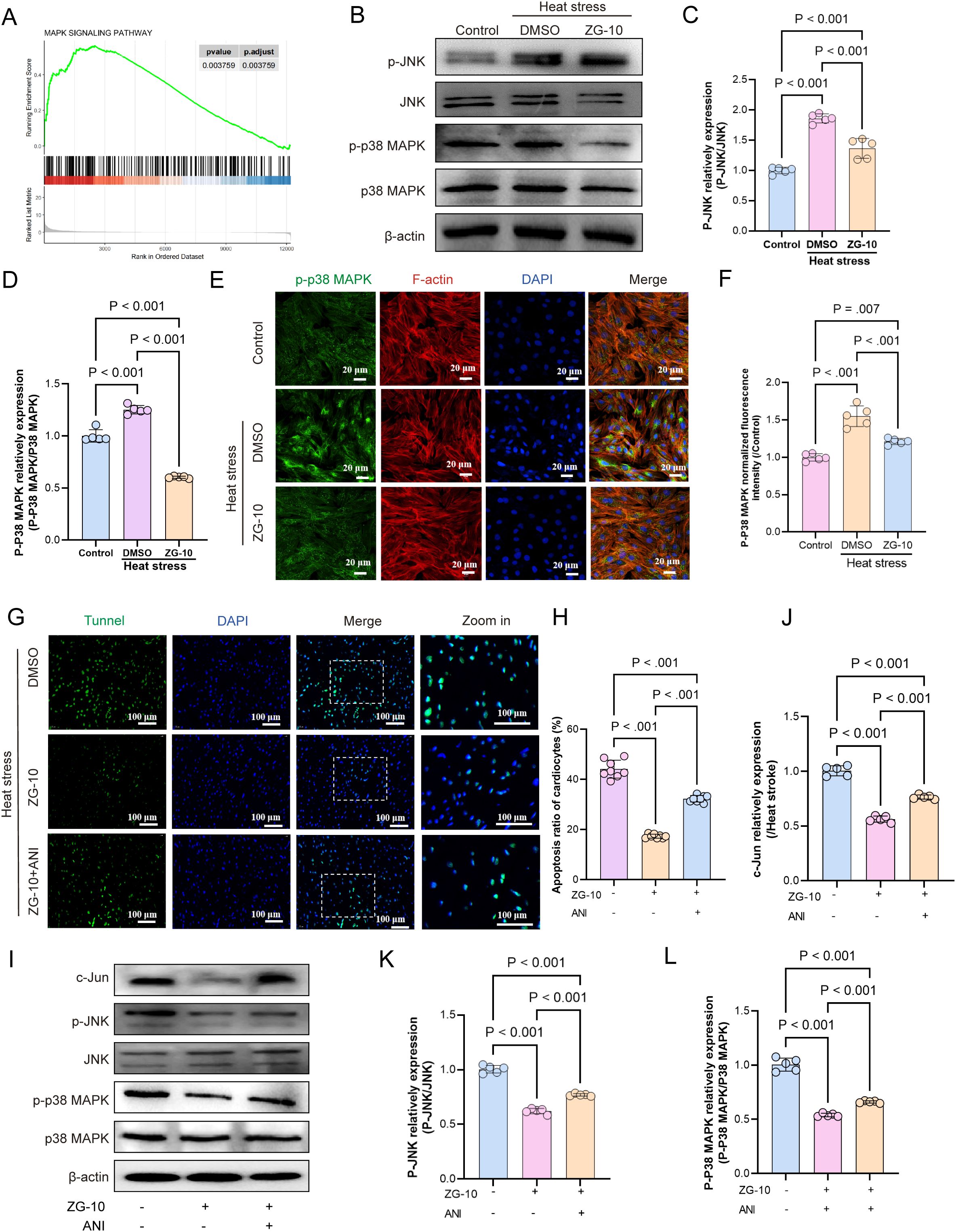
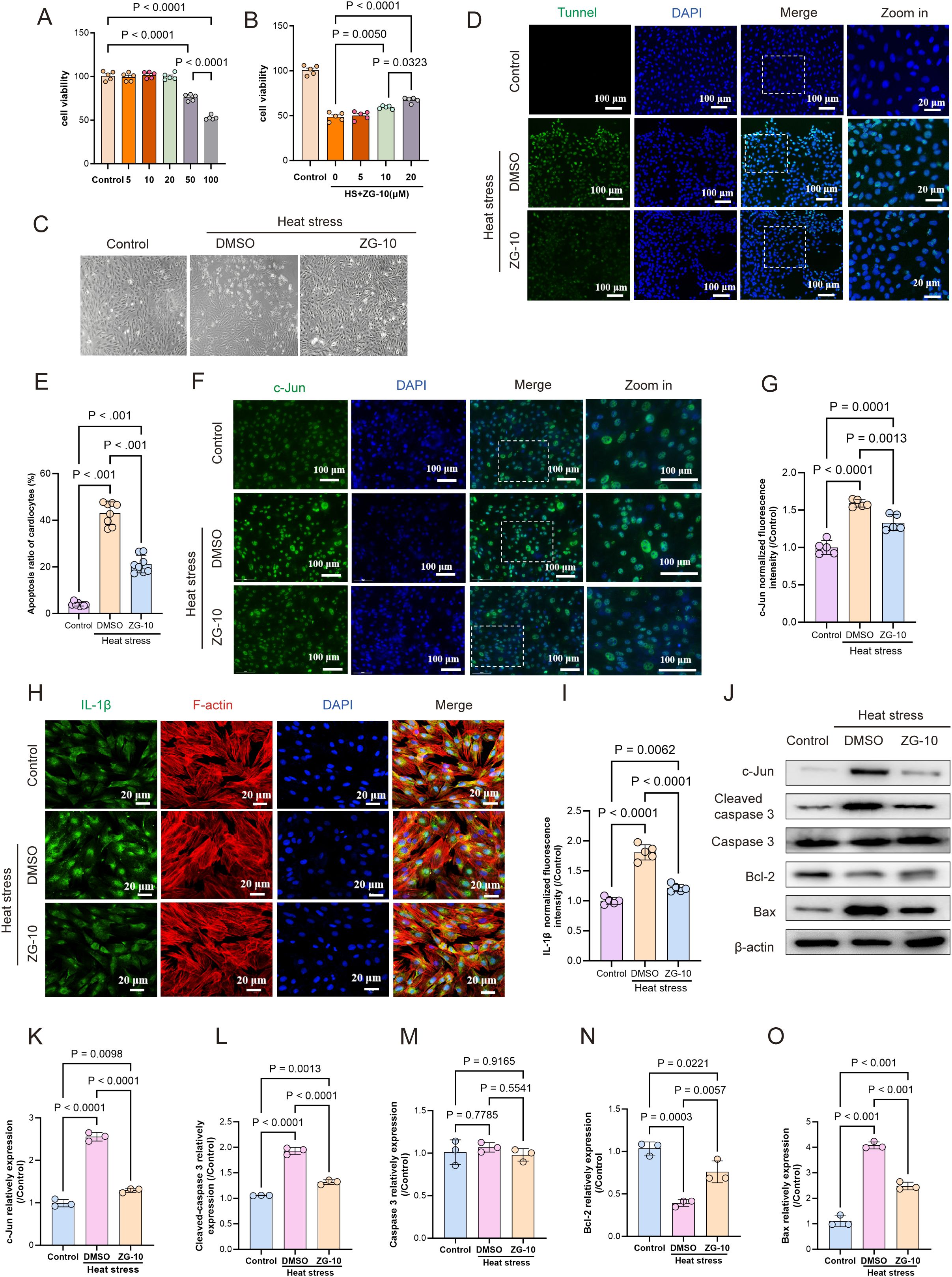
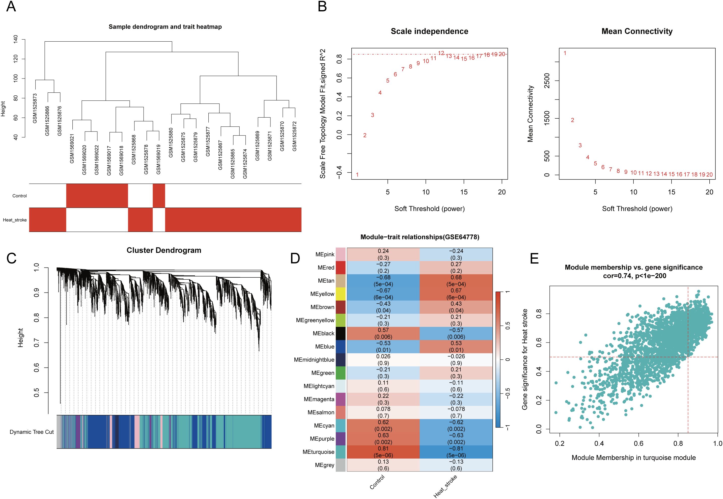
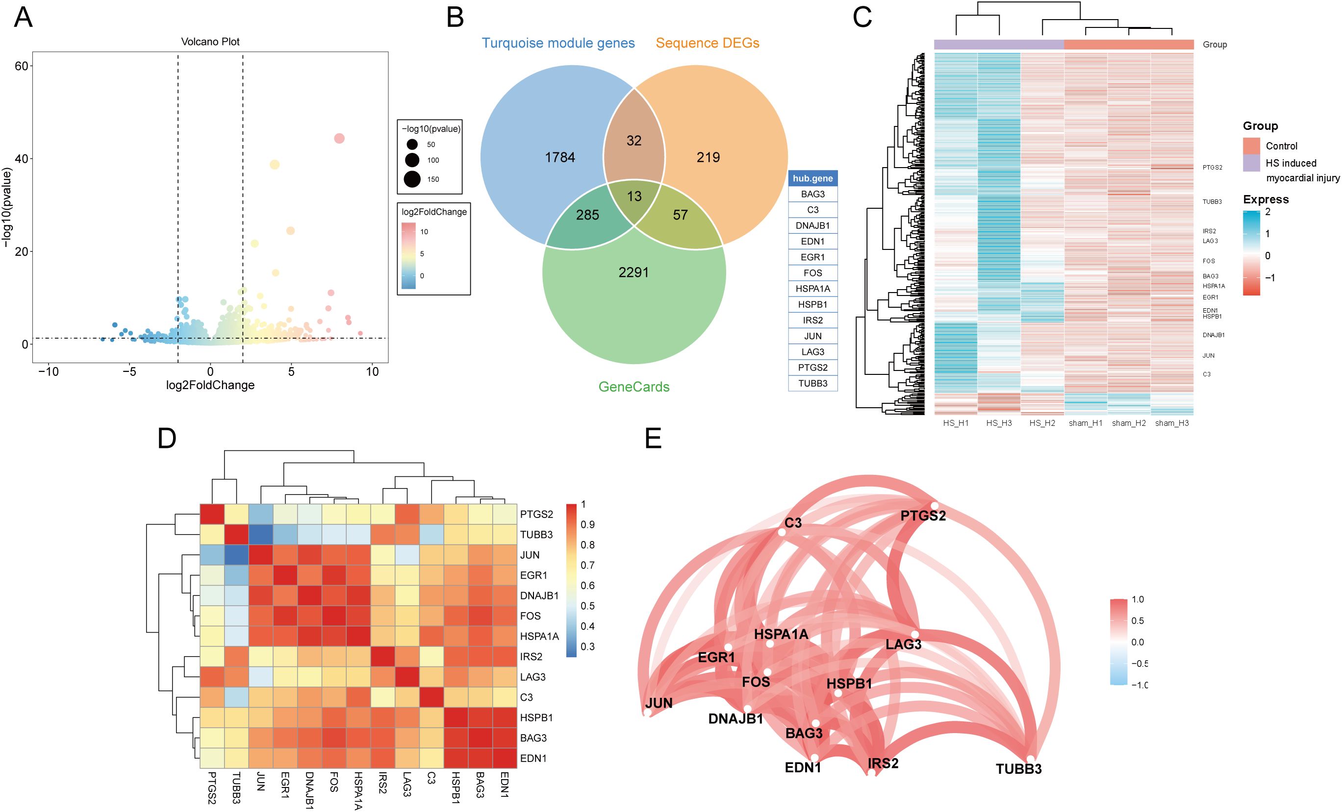
Background Patients affected by heat stroke (HS) develop myocardial injury at an early stage and exhibit a significantly higher risk of death than those without myocardial injury. Methods We used WGCNA and myocardial tissue transcriptome sequencing to identify candidate DEGs associated with HS-induced myocardial injury. Immune infiltration and functional enrichment analyses were performed to investigate the correlation between candidate DEGs and immune cell populations and their biological functions. Protein–protein interaction (PPI) network analysis was used to identify hub genes. Clinical validation was performed through ELISA of blood samples from patients with HS, followed by construction of a hub gene-based prognostic nomogram. Additionally, the L1000FWD platform was used to screen potential small-molecule therapeutic drugs. Finally, we established HS mice models and cellular models to validate the therapeutic efficacy and underlying mechanisms of the selected compounds. Results Thirteen candidate DEGs were identified in the HS myocardial tissues. Immune infiltration analysis showed significant positive correlations between these DEGs and macrophages, NK cells, and dendritic cells. Functional enrichment analysis indicated that the candidate DEGs were predominantly enriched in the MAPK signaling pathway. PPI network analysis identified JUN as a key hub gene in HS-induced myocardial injury. Clinical validation showed that c-Jun levels were significantly elevated in patients with than in those without HS myocardial injury (p < 0.001) with an area under the curve (AUC) of 0.781 that indicated diagnostic accuracy. A prognostic nomogram based on c-Jun achieved an AUC of 0.906 for predicting patient outcomes. Furthermore, the L1000FWD platform identified ZG-10 as a potential therapeutic drug. In vivo and in vitro experiments showed that ZG-10 improved cardiac function in HS mouse models, alleviated c-Jun-mediated inflammatory responses and apoptosis in myocardial tissues, and inhibited the JNK/p38 MAPK pathway to downregulate c-Jun expression. Conclusions This study has systematically elucidated the central role of c-Jun in HS-induced myocardial injury. We have provided a novel biomarker for early diagnosis and prognostic evaluation of HS-induced myocardial injury. Additionally, we have identified ZG-10 as a potential therapeutic drug for HS-induced myocardial injury, which is a new treatment strategy for this condition.
Keywords: Heat Stroke, Myocardial injury, c-jun, ZG-10, JNK/p38MAPK signaling
Received: 05 Aug 2025; Accepted: 28 Oct 2025.
Copyright: © 2025 Xiang, Huang, Jiang, Chen, Luo, Wang, Jiang, Xie, Huang, Liu, Ma, DU and Zhou. This is an open-access article distributed under the terms of the Creative Commons Attribution License (CC BY). The use, distribution or reproduction in other forums is permitted, provided the original author(s) or licensor are credited and that the original publication in this journal is cited, in accordance with accepted academic practice. No use, distribution or reproduction is permitted which does not comply with these terms.
* Correspondence:
Yu Ma, 81846846@qq.com
Dingyuan DU, dudingyuan@qq.com
Fating Zhou, zhoufating@163.com
Disclaimer: All claims expressed in this article are solely those of the authors and do not necessarily represent those of their affiliated organizations, or those of the publisher, the editors and the reviewers. Any product that may be evaluated in this article or claim that may be made by its manufacturer is not guaranteed or endorsed by the publisher.
