ORIGINAL RESEARCH article
Front. Immunol.
Sec. Inflammation
Volume 16 - 2025 | doi: 10.3389/fimmu.2025.1680433
This article is part of the Research TopicNew Approaches to Combat Immunosenescence and Inflammaging: Mechanisms and TherapiesView all 5 articles
Targeting HMGB1 in endothelial cells reverses heme-induced SIRS after radiofrequency ablation of hepatic hemangioma
Provisionally accepted- 1Beijing Chaoyang Hospital, Capital Medical University, Beijing, China
- 2Peking University People's Hospital, Beijing, China
Select one of your emails
You have multiple emails registered with Frontiers:
Notify me on publication
Please enter your email address:
If you already have an account, please login
You don't have a Frontiers account ? You can register here
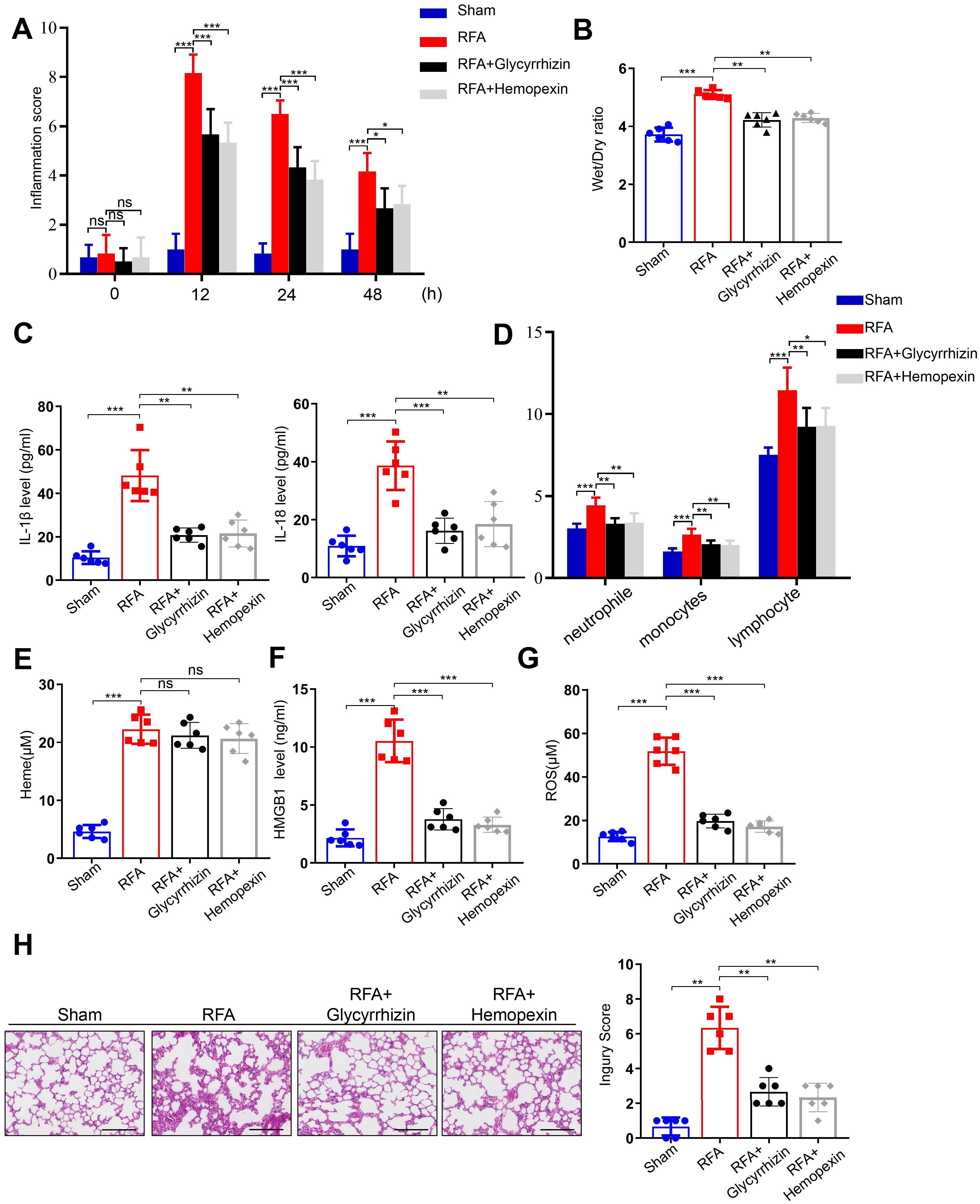
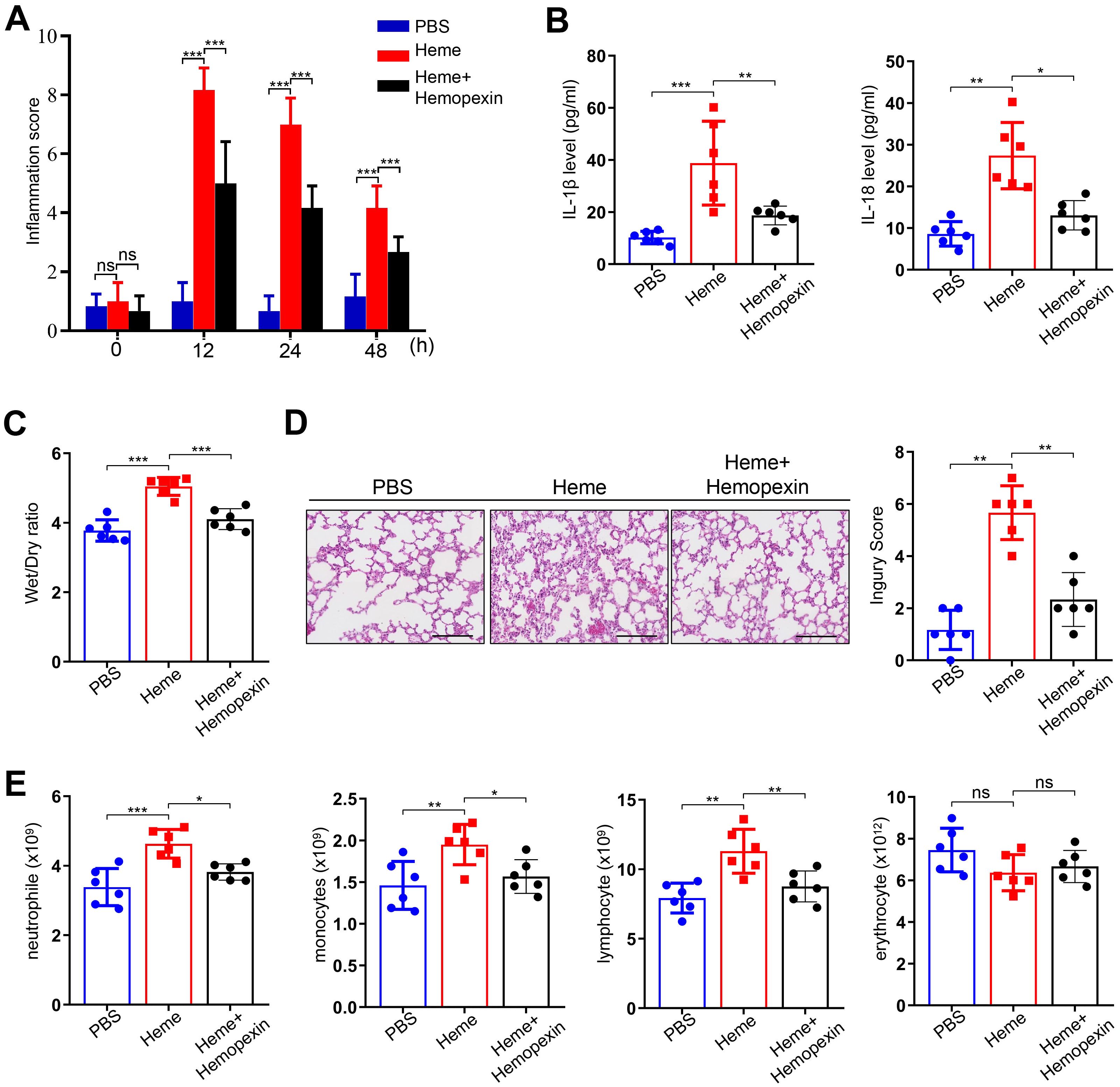
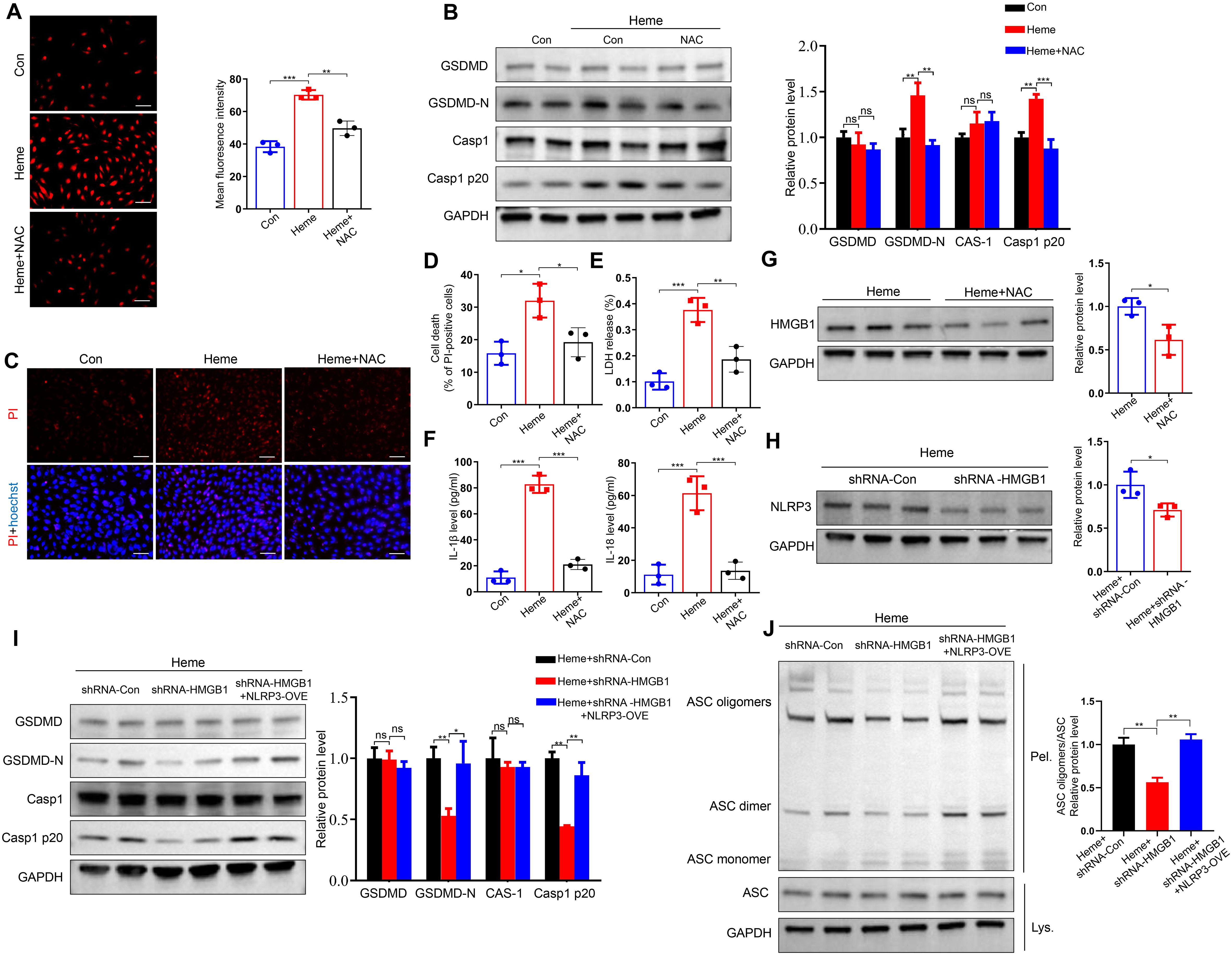
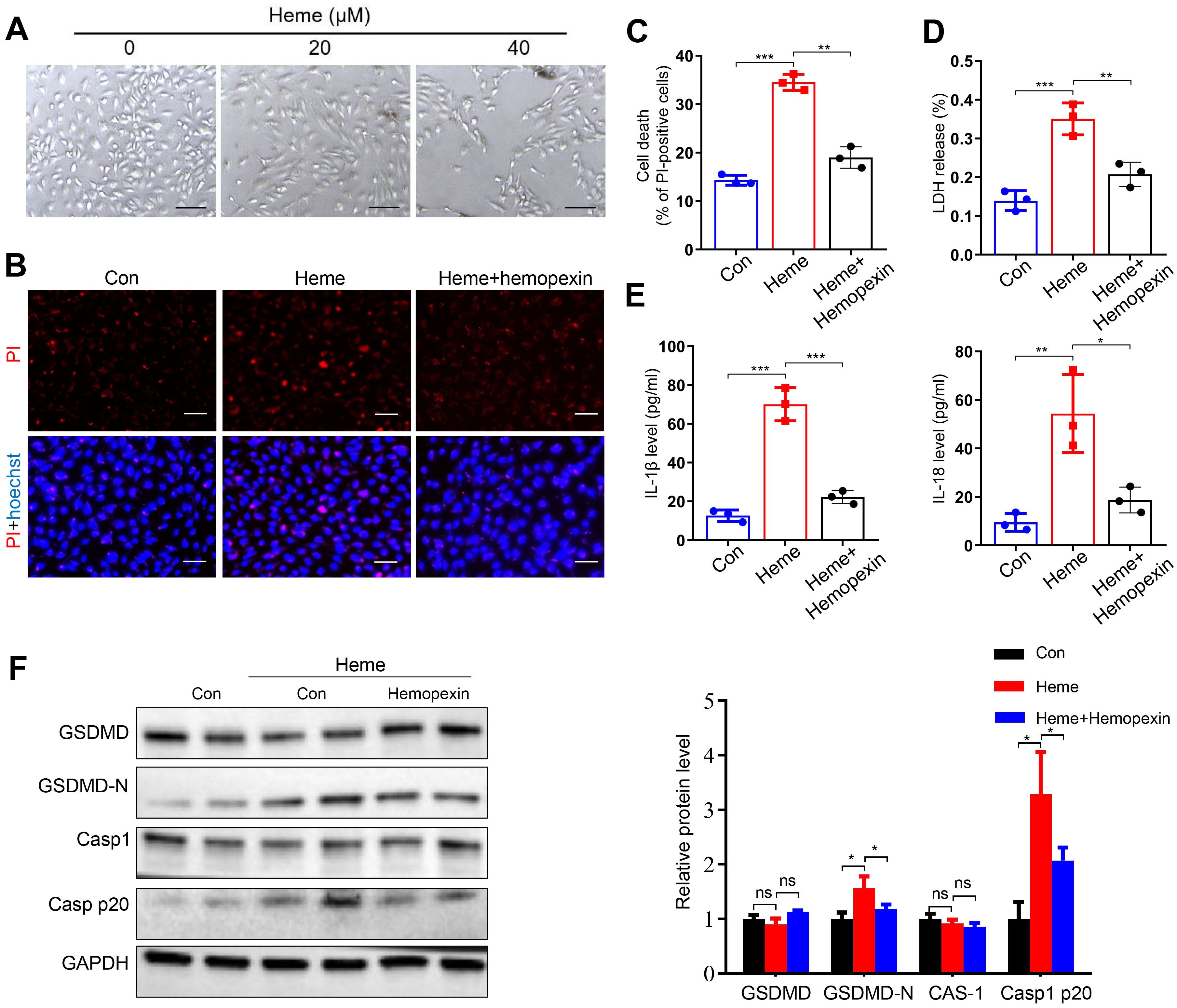
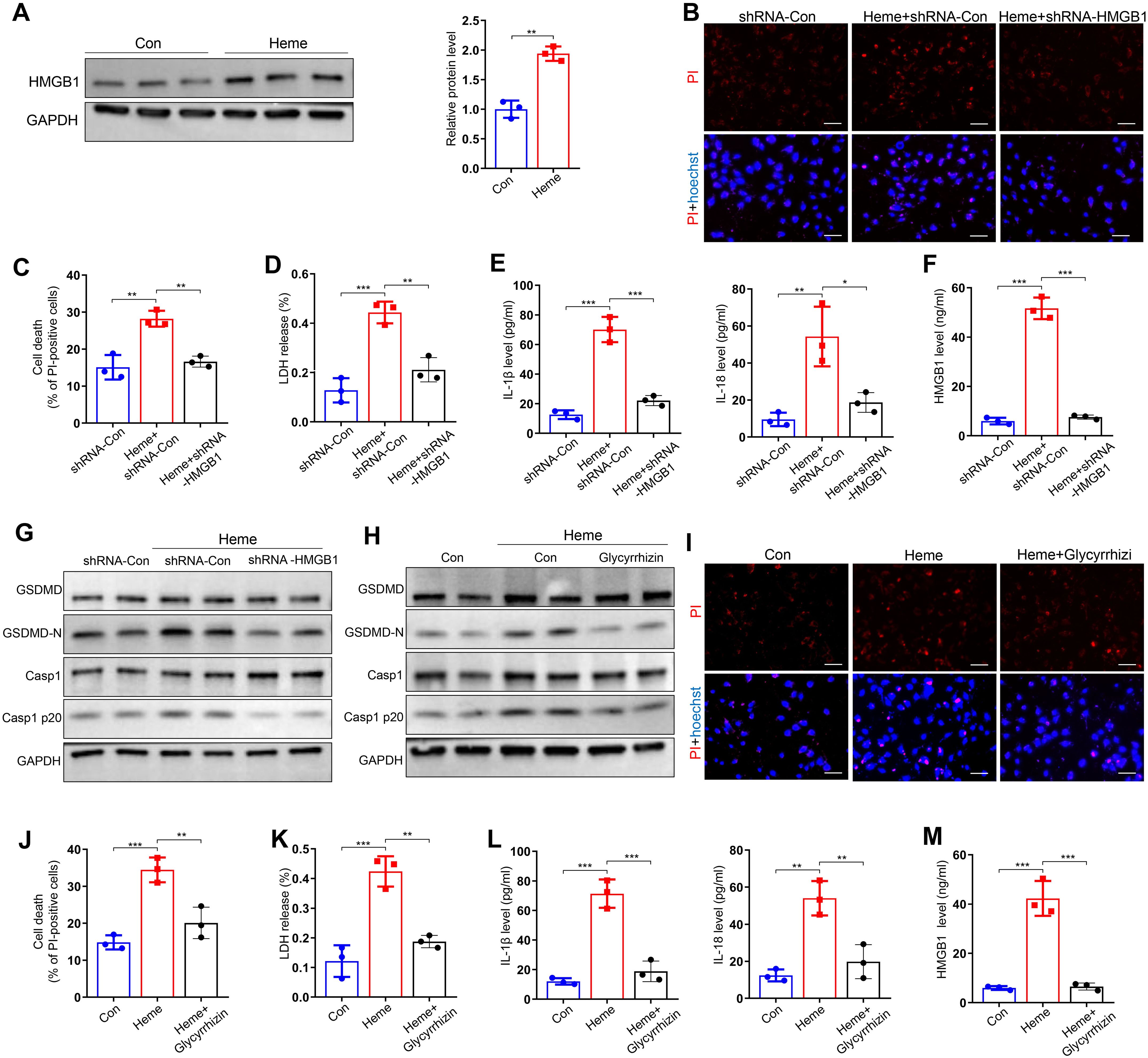
Background: Although radiofrequency ablation (RFA) is a safe and effective treatment for hepatic hemangiomas, post-RFA systemic inflammatory response syndrome (SIRS) frequently occurs. The role of high-mobility group box 1 (HMGB1) in endothelial cell pyroptosis and SIRS induction following RFA in hepatic hemangiomas remains unexplored. Methods: In vitro, the levels of interleukin (IL)-1β, IL-18, and pyroptosis markers, such as GSDMD-N and Casp1 p20, were measured in human umbilical vein endothelial cells (HUVECs) after heme administration. In vivo, an orthotopic liver hemangioma mouse model was established, and RFA was performed to evaluate the levels of IL-1β and IL-18, wet-to-dry lung ratio, and inflammation score. In addition, hemopexin and glycyrrhizin were used to investigate the impact of HMGB1 on heme-induced SIRS post-RFA in hepatic hemangioma mice. Results: Heme induced elevated levels of IL-1β and IL-18, endothelial cell death in vitro, and increased wet-to-dry lung ratio and inflammation score in vivo. These effects were rescued with the administration of heme-binding protein hemopexin, indicating the role of heme in inducing SIRS and pyroptosis post-RFA of hepatic hemangioma. HMGB1 participates in heme-induced SIRS in mice by regulating HMGB1/nod-like receptor family pyrin domain-containing 3 (NLRP3) pathway through reactive oxygen species (ROS). Treatment with hemopexin or the HMGB1 inhibitor glycyrrhizin reversed heme-induced SIRS after RFA of hepatic hemangioma in mice. Conclusions: Collectively, we demonstrated that heme induces SIRS through the ROS/HMGB1/NLRP3 pathway-regulated endothelial cell pyroptosis in mice, and hemopexin, a heme scavenger, and glycyrrhizin, a HMGB1 inhibitor, may be the potential strategies for further study for SIRS following the RFA of hepatic hemangioma for the first time.
Keywords: Endothelial Cells, HMGB1, Heme, Radiofrequency ablation, SIRS
Received: 06 Aug 2025; Accepted: 23 Oct 2025.
Copyright: © 2025 Yao, Zhou, Yu, Xu, Wu, Gao, Hou, Sun, GAO and Wang. This is an open-access article distributed under the terms of the Creative Commons Attribution License (CC BY). The use, distribution or reproduction in other forums is permitted, provided the original author(s) or licensor are credited and that the original publication in this journal is cited, in accordance with accepted academic practice. No use, distribution or reproduction is permitted which does not comply with these terms.
* Correspondence: Shaohong Wang, wsh418@163.com
Disclaimer: All claims expressed in this article are solely those of the authors and do not necessarily represent those of their affiliated organizations, or those of the publisher, the editors and the reviewers. Any product that may be evaluated in this article or claim that may be made by its manufacturer is not guaranteed or endorsed by the publisher.
