ORIGINAL RESEARCH article
Front. Immunol.
Sec. Cancer Immunity and Immunotherapy
This article is part of the Research TopicTargeted Cancer Therapy Through Metabolic PathwaysView all 3 articles
Integrated multi-omics reveals GABARAP-mediated mitophagy and pyruvate metabolism as key drivers of osteosarcoma progression
Provisionally accepted- 1Tianjin Medical University Cancer Institute and Hospital, Tianjin, China
 - 2Tianjin Medical University, Tianjin, China
 - 3Nankai University, Tianjin, China
 
Select one of your emails
You have multiple emails registered with Frontiers:
Notify me on publication
Please enter your email address:
If you already have an account, please login
You don't have a Frontiers account ? You can register here
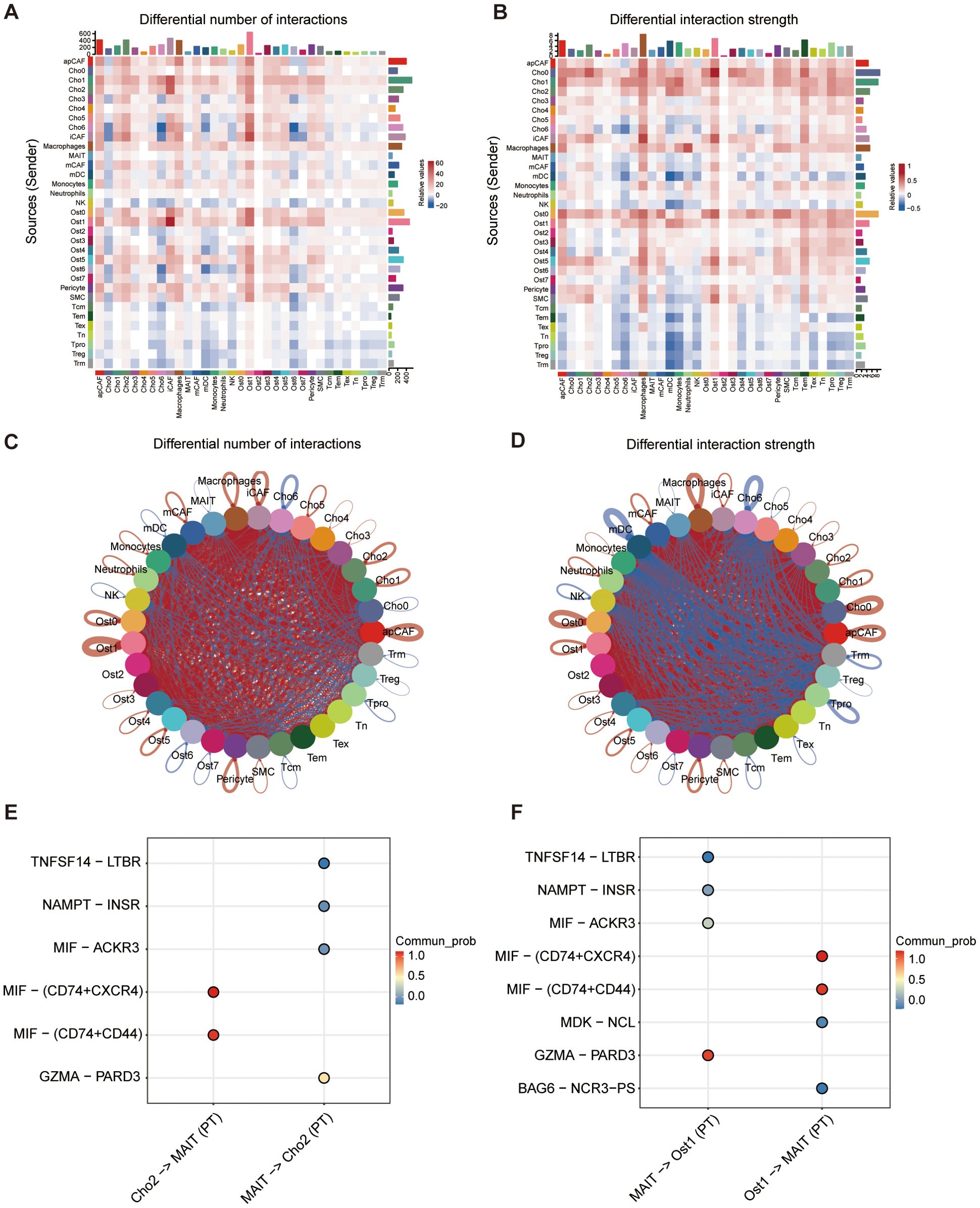
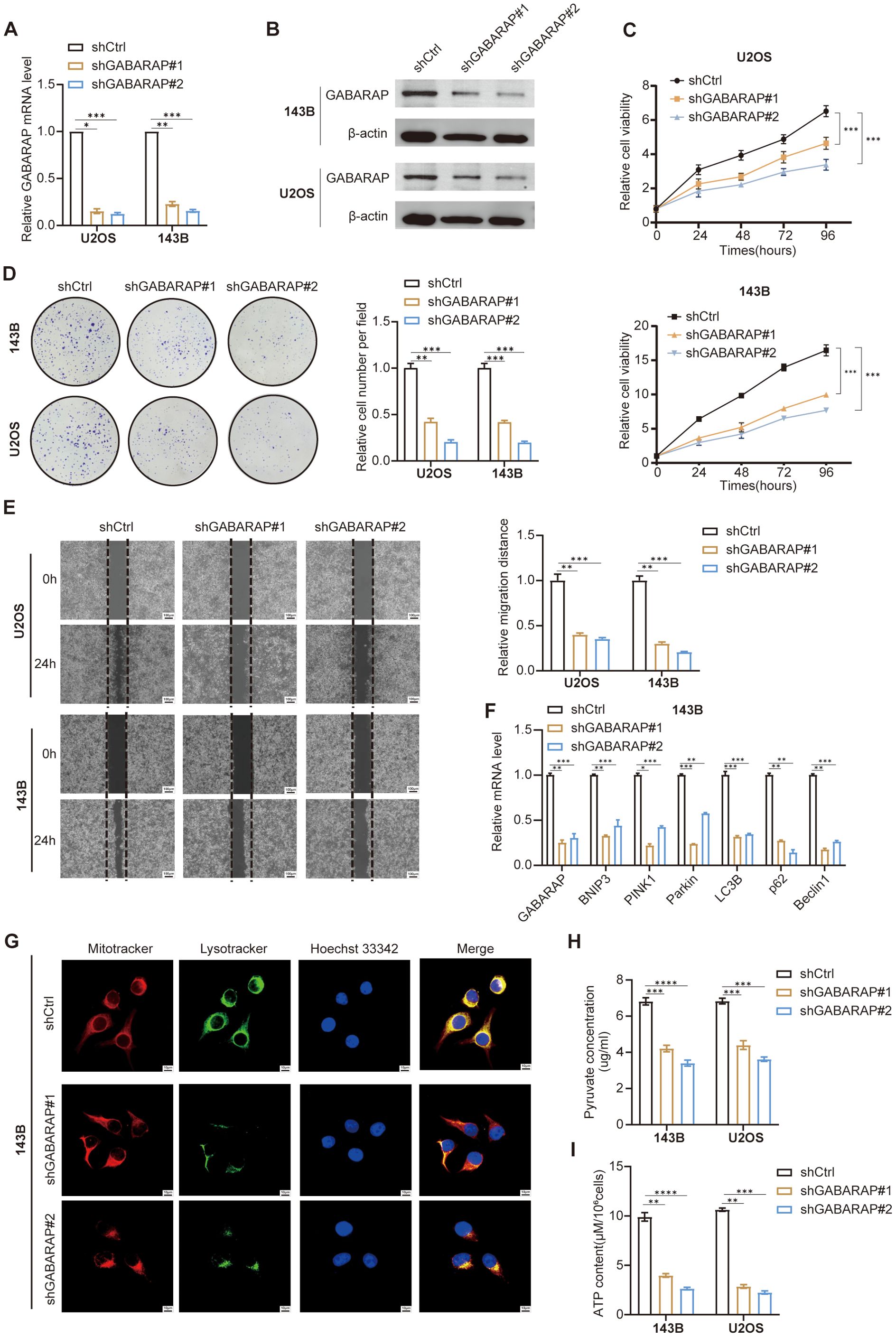
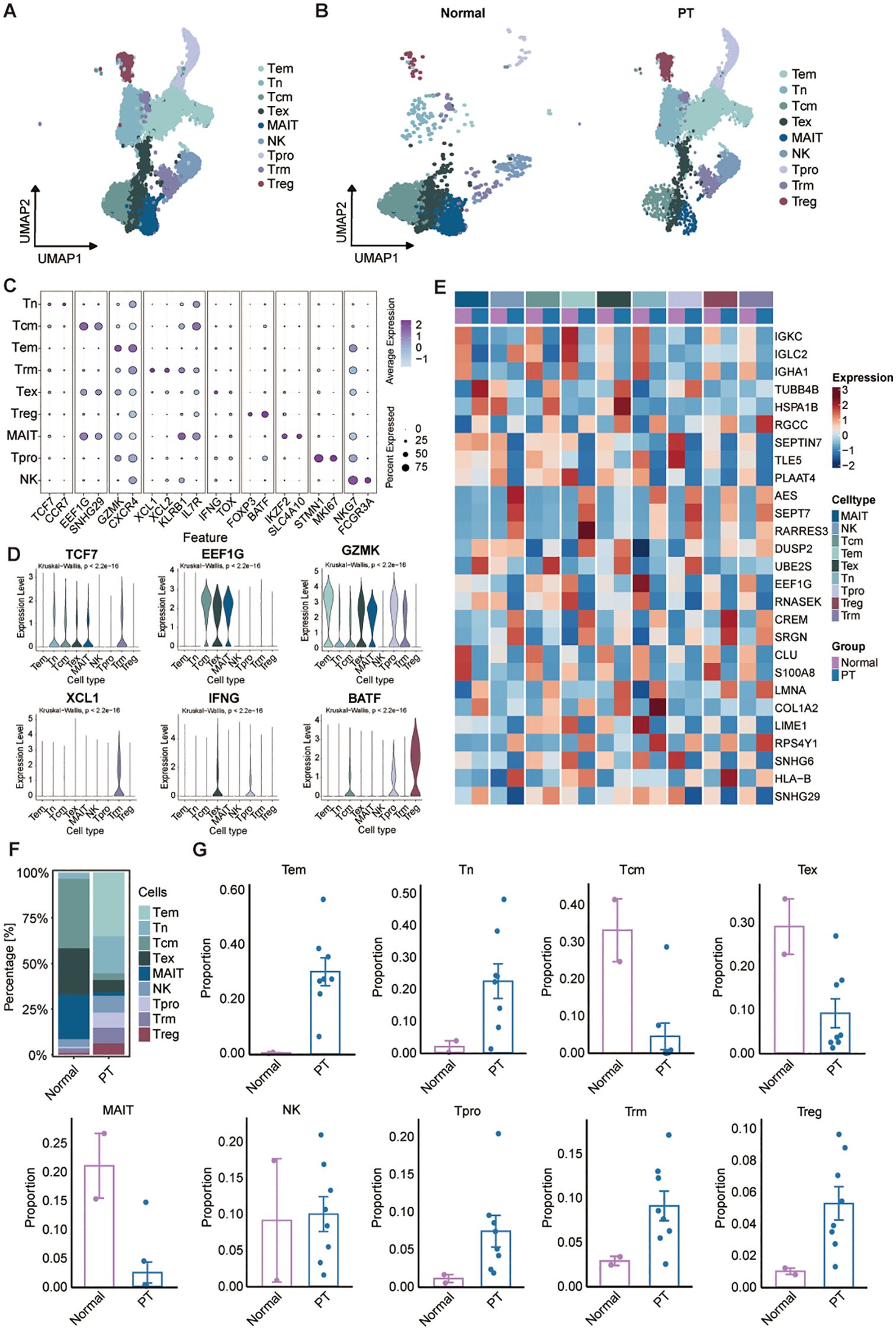
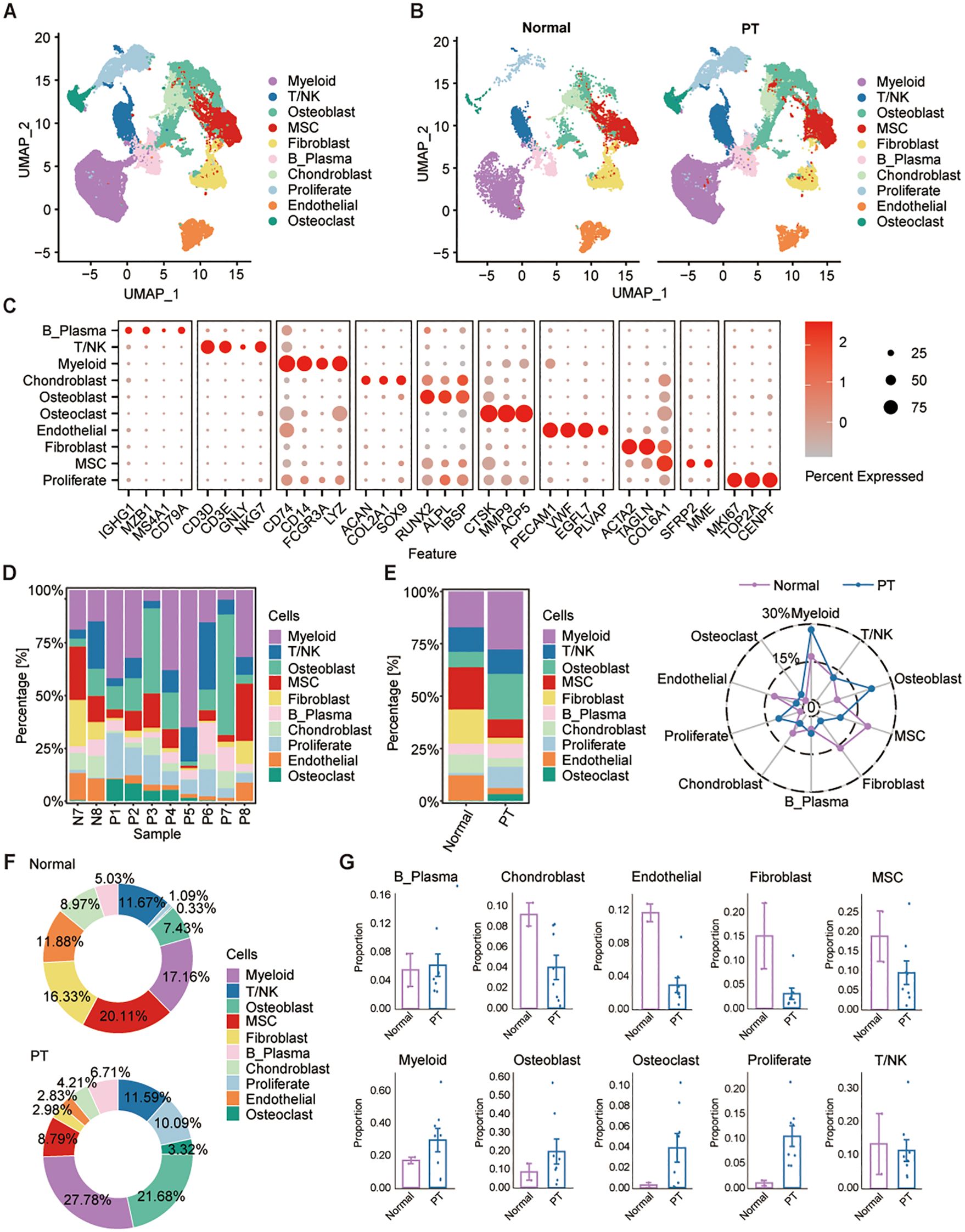
Background: Osteosarcoma is a highly aggressive bone malignancy characterized by frequent metastasis and therapy resistance. Although mitophagy and pyruvate metabolism are increasingly recognized as critical metabolic regulators, their interaction in osteosarcoma remains poorly understood. The autophagy-related protein GABARAP, central to mitochondrial quality control, has not been systematically evaluated in osteosarcoma. Methods: Single-cell RNA sequencing (scRNA-seq) datasets (GSE162454, GSE237070) were analyzed to delineate cellular heterogeneity and malignant states, with prognostic clusters identified by Scissor and inferCNV. Tumor microenvironment (TME) composition and intercellular signaling were profiled using CellChat. Pathway enrichment and multi-omics integration across TARGET, GSE21257, and GSE32981 highlighted mitophagy-pyruvate coupling, which were further validated by spatial transcriptomics and in vitro functional assays. Results: We mapped the osteosarcoma ecosystem and identified two malignant subpopulations, Ost_1 and Cho_2 (Mal_Ost/Cho), exhibiting high genomic instability, stemness, and poor prognosis. The osteosarcoma TME displayed profound immune remodeling, characterized by infiltration of T/NK cells alongside enrichment of immunosuppressive Tregs and M2-polarized macrophages. Enhanced MIF-mediated signaling between Mal_Ost/Cho and T/NK compartments suggested a key mechanism of immune evasion. Both malignant subtypes demonstrated coordinated activation of mitophagy and pyruvate metabolism, sustaining metabolic adaptation and tumor progression. Multi-omics integration pinpointed GABARAP as a central hub regulating this mitophagy-metabolism axis, spatially enriched within metabolic hotspots and immunosuppressive niches. Functionally, GABARAP depletion disrupted mitophagy flux, mitochondrial integrity, and energy production, thereby impairing osteosarcoma cell proliferation and migration. Conclusion: These findings reveal that GABARAP links mitophagy-driven metabolic adaptation with immune evasion, representing a key regulator and potential therapeutic target in osteosarcoma.
Keywords: Osteosarcoma, Single-cell RNA-sequencing, mitophagy, pyruvate metabolism, GABARAP
Received: 06 Aug 2025; Accepted: 03 Nov 2025.
Copyright: © 2025 Han, Li, Liu, Wang, Li, Zhang, Wang and Feng. This is an open-access article distributed under the terms of the Creative Commons Attribution License (CC BY). The use, distribution or reproduction in other forums is permitted, provided the original author(s) or licensor are credited and that the original publication in this journal is cited, in accordance with accepted academic practice. No use, distribution or reproduction is permitted which does not comply with these terms.
* Correspondence: 
Guowen  Wang, wangguowen@tmu.edu.cn
Jinyan  Feng, fengjinyan@tjmuch.com
Disclaimer: All claims expressed in this article are solely those of the authors and do not necessarily represent those of their affiliated organizations, or those of the publisher, the editors and the reviewers. Any product that may be evaluated in this article or claim that may be made by its manufacturer is not guaranteed or endorsed by the publisher.
