ORIGINAL RESEARCH article
Front. Immunol.
Sec. Autoimmune and Autoinflammatory Disorders : Autoimmune Disorders
This article is part of the Research TopicAdvances in Skin Barrier Dysfunction and Disease PathogenesisView all 4 articles
Yes-associated protein regulates autophagy to restore skin barrier function in atopic dermatitis
Provisionally accepted- Department of Dermatology, the Second Clinical College of Guangzhou University of Chinese Medicine, Guangzhou, China
Select one of your emails
You have multiple emails registered with Frontiers:
Notify me on publication
Please enter your email address:
If you already have an account, please login
You don't have a Frontiers account ? You can register here
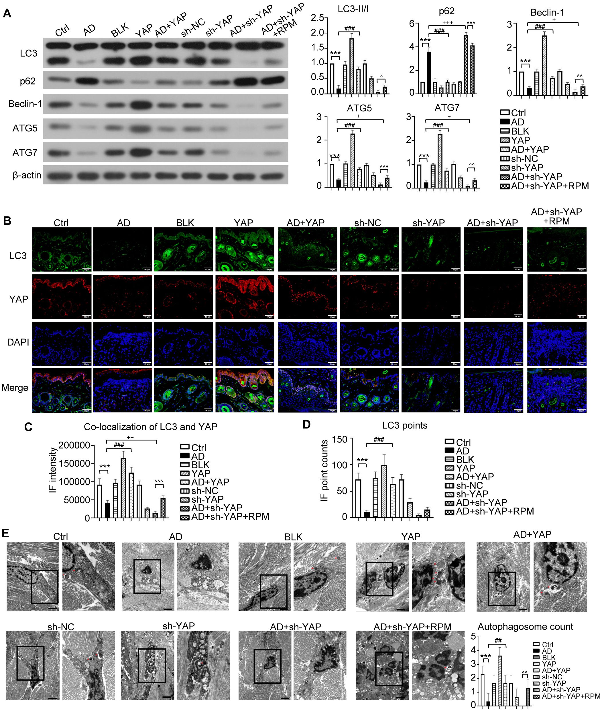
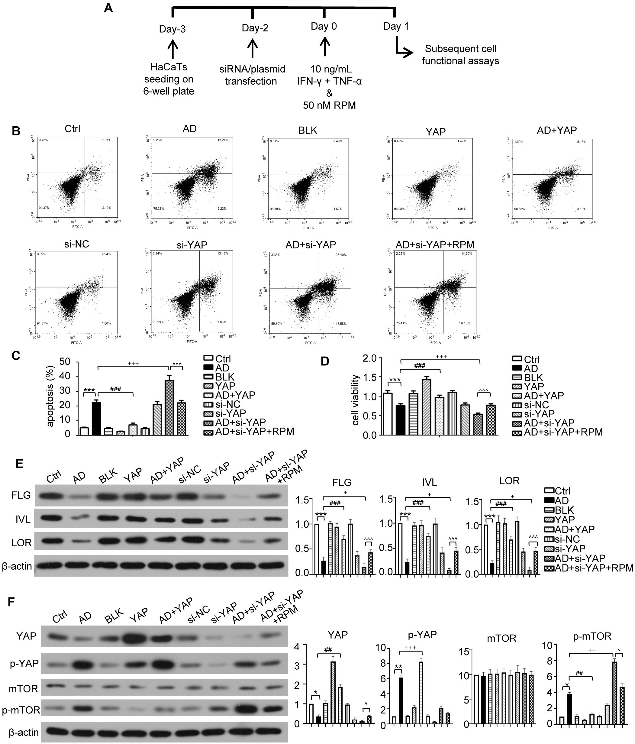
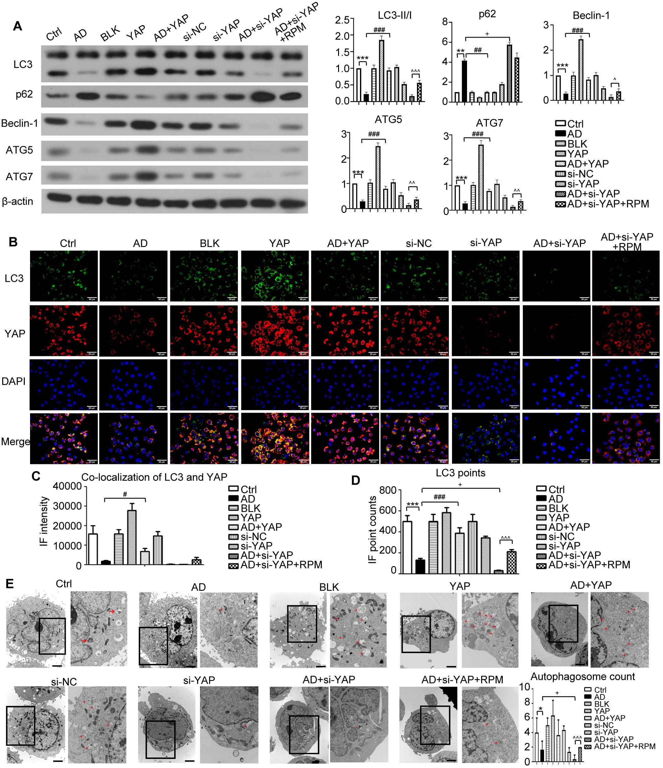
Atopic dermatitis (AD) is characterized by skin barrier dysfunction and inflammation. This study explored the relationship between Yes-associated protein (YAP) expression, autophagy, and skin barrier dysfunction in AD. Skin samples from AD patients and healthy controls were analyzed using mRNA-seq. Differential gene expression was visualized using ggplot2 and analyzed using GO and KEGG pathway analyses. An AD mouse model was created using house dust mite ointment, and HaCaT cells were treated to mimic AD inflammation. YAP expression was transfected with lentivirus in vivo and siRNA in vitro. Autophagy was induced with rapamycin. YAP levels were reduced in AD patients and correlated with filaggrin (FLG). YAP overexpression in mice improved skin lesions, enhanced barrier function (increased FLG, involucrin, and loricrin), and promoted autophagy (increased LC3-II/I; decreased p62 and p-mTOR). Similar effects were observed in cells, with increased proliferation and reduced apoptosis. YAP knockdown reversed these effects, which were mitigated by rapamycin. Reduced YAP expression in AD is linked to inflammation and barrier dysfunction. YAP may improve AD by enhancing autophagy, reducing inflammation, and restoring skin barrier function.
Keywords: atopic dermatitis, yes-associated protein, Skin Diseases, Eczematous, Autophagy, Inflammation
Received: 08 Aug 2025; Accepted: 31 Oct 2025.
Copyright: © 2025 Jia, Ma, Wang, Ye, Yan, Liu, Li, Chen and Mo. This is an open-access article distributed under the terms of the Creative Commons Attribution License (CC BY). The use, distribution or reproduction in other forums is permitted, provided the original author(s) or licensor are credited and that the original publication in this journal is cited, in accordance with accepted academic practice. No use, distribution or reproduction is permitted which does not comply with these terms.
* Correspondence: Xiumei Mo, moxiumeilsamay@163.com
Disclaimer: All claims expressed in this article are solely those of the authors and do not necessarily represent those of their affiliated organizations, or those of the publisher, the editors and the reviewers. Any product that may be evaluated in this article or claim that may be made by its manufacturer is not guaranteed or endorsed by the publisher.
