ORIGINAL RESEARCH article
Front. Immunol.
Sec. Cytokines and Soluble Mediators in Immunity
SPHK1-Mediated M2 Macrophage Polarization Drives TGF-β1-Dependent Thrombus Fibrosis
Provisionally accepted- 1Fujian Medical University, Fuzhou, China
- 2Affiliated Hospital of Jianghan University, Wuhan, China
- 3Zhejiang University, Hangzhou, China
- 4Xiamen University Xiamen Cardiovascular Hospital, Xiamen, China
- 5Fujian Provincial Cancer Hospital, Fuzhou, China
Select one of your emails
You have multiple emails registered with Frontiers:
Notify me on publication
Please enter your email address:
If you already have an account, please login
You don't have a Frontiers account ? You can register here
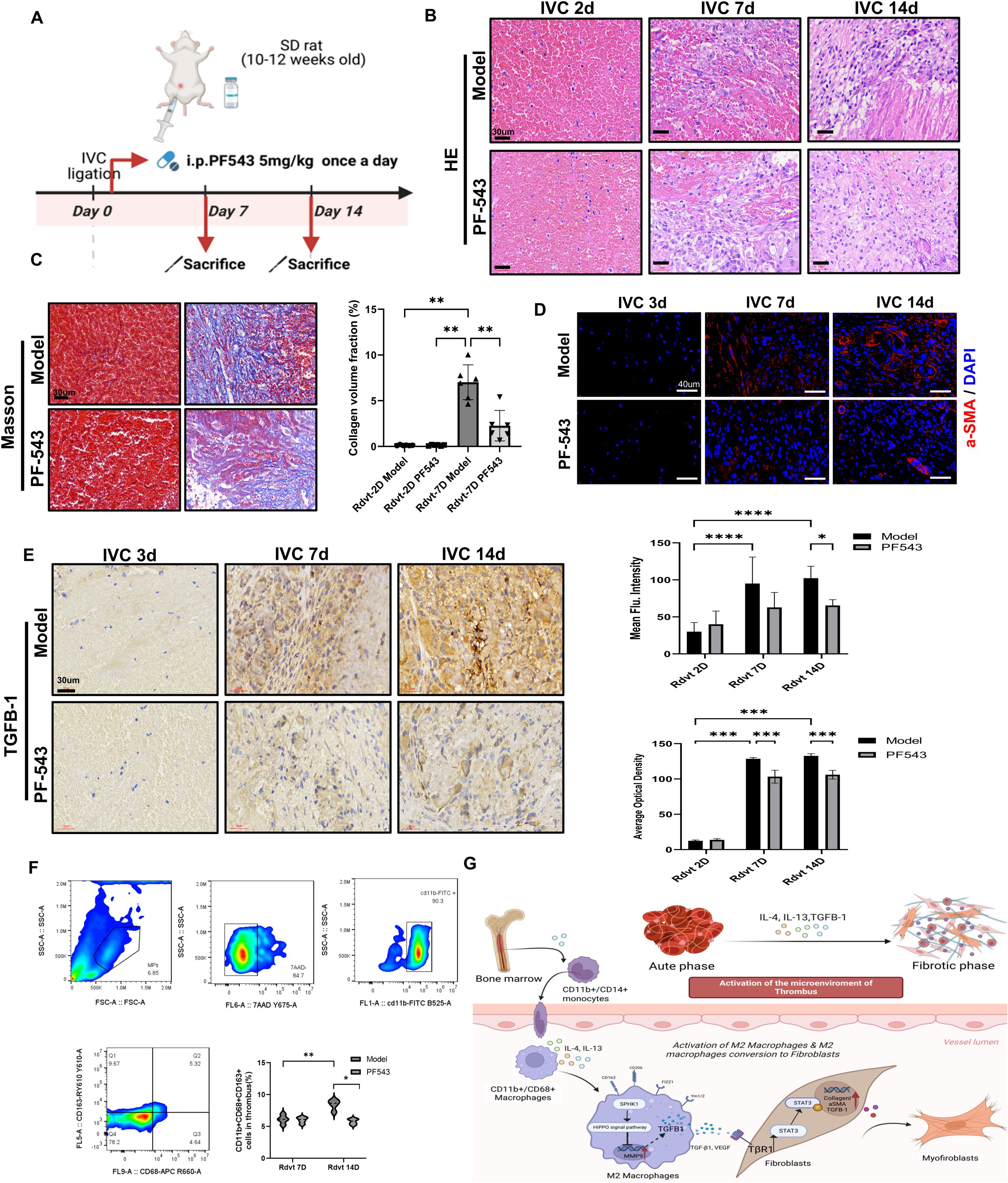
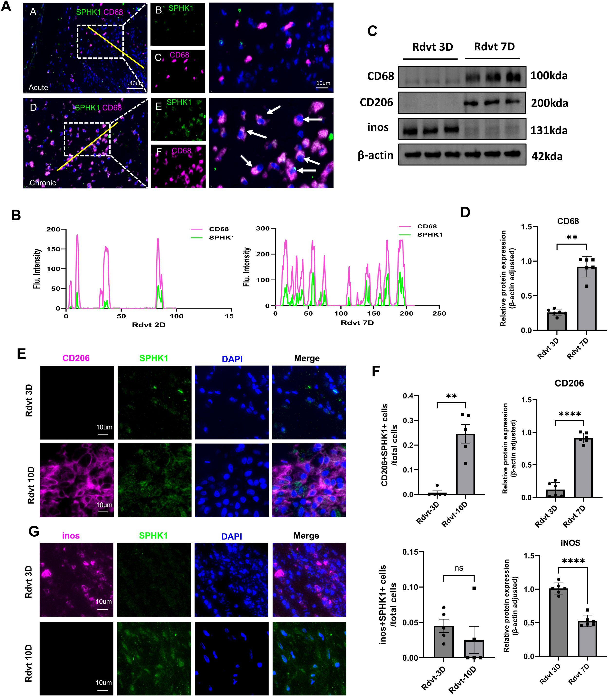
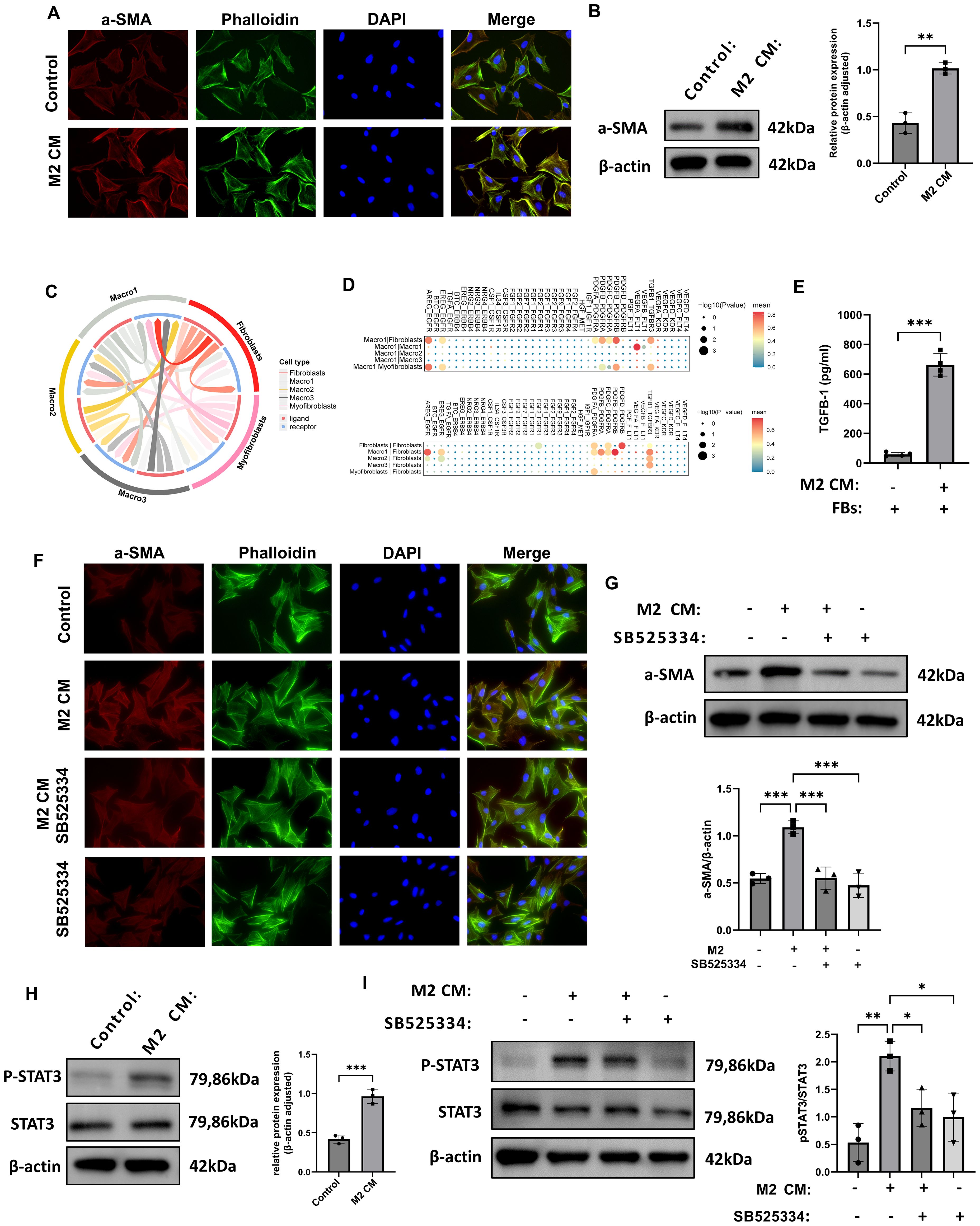
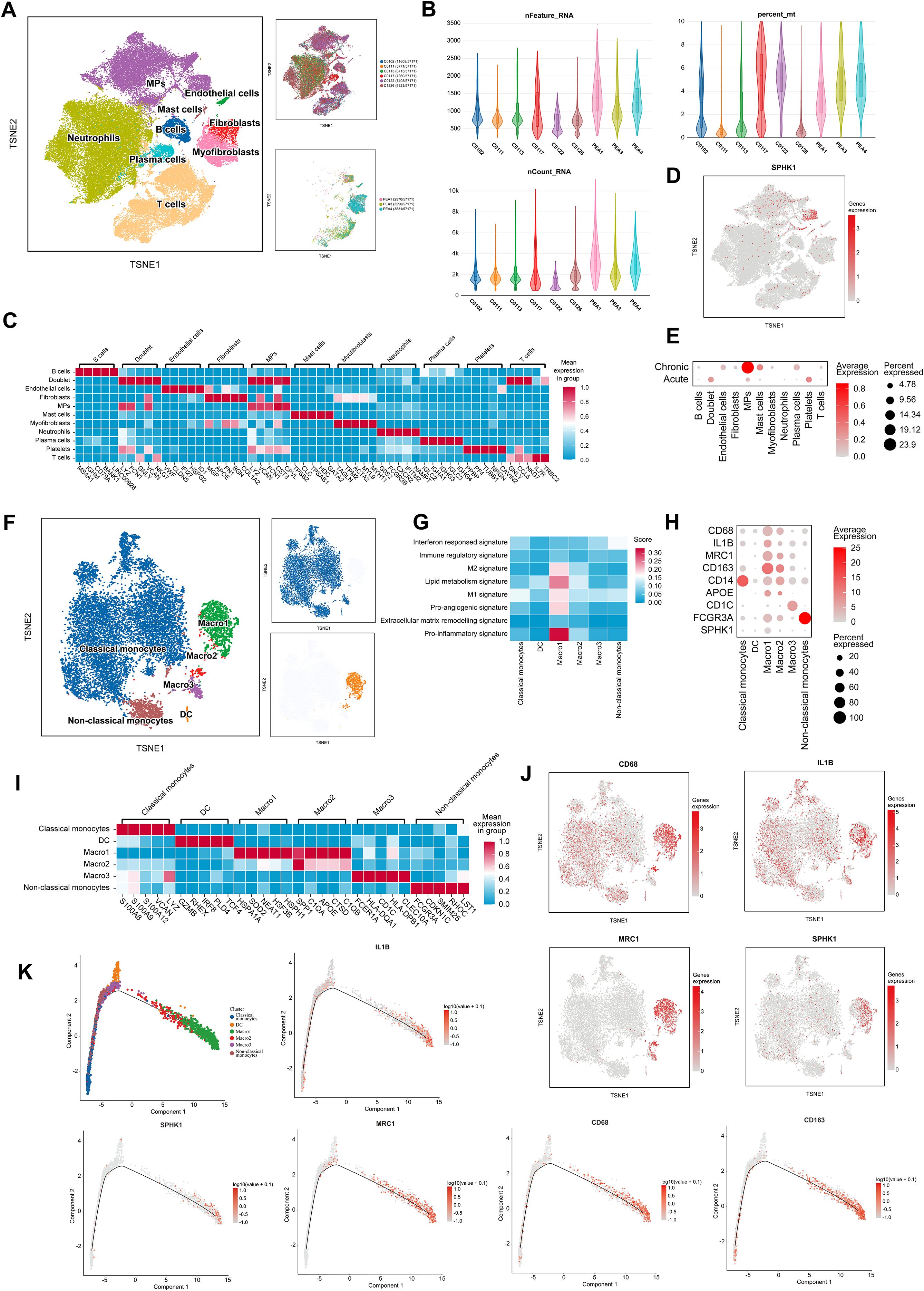
Background and Objective: Venous thrombus fibrosis contributes to post-thrombotic syndrome (PTS) and chronic thromboembolic pulmonary hypertension (CTEPH). M2 macrophages promote fibrosis via TGF-β1 secretion. This study investigates whether sphingosine kinase 1 (SPHK1) promotes thrombus fibrosis by regulating M2 macrophage polarization. Methods: Histological staining and immunofluorescence (IF) were performed on thrombus tissues from patients with acute thrombosis and CTEPH. Single-cell RNA sequencing (scRNA-seq) was used to characterize immune cell heterogeneity and to identify SPHK1 expression within macrophage subsets. In vivo, a rat model of thrombus was established via inferior vena cava (IVC) ligation, and the SPHK1 inhibitor PF543 was administered to evaluate its effects on fibrosis and macrophage polarization. In vitro, bone marrow-derived macrophages (BMDMs) were subjected to M2 polarization and co-cultured with fibroblasts to assess the TGF-β1-dependent fibroblast activation. Results: Histological analysis revealed significantly increased ECM deposition and macrophage infiltration in CTEPH thrombi compared to acute thrombi. Masson staining demonstrated extensive collagen fiber accumulation in CTEPH samples. Immunofluorescence analysis of fibrotic thrombi from a rat inferior vena cava (IVC) ligation model showed strong co-expression of SPHK1 and CD68, indicating the presence of SPHK1-expressing macrophages in thrombus remodeling. scRNA-seq analysis further revealed high SPHK1 expression in M2 macrophage subsets, particularly in the MARCO-1 cluster, and its expression was closely correlated with TGF-β1 secretion. In vivo, PF543 treatment significantly reduced collagen deposition, TGF-β1 expression, and M2 macrophage polarization in thrombus tissue. In vitro, SPHK1 knockdown markedly suppressed the expression of TGF-β1, Arg1, CD36, and FASN in BMDMs, indicating an inhibition of pro-fibrotic macrophage function. Co-culture experiments further confirmed that M2 macrophages activated fibroblasts via a TGF-β1-dependent mechanism. Conclusion: This study demonstrates that SPHK1 promotes M2 macrophage polarization and drives TGF-β1-dependent thrombus fibrosis, underscoring its critical role in the progression of CTEPH. Pharmacological inhibition of SPHK1 by PF543 effectively attenuates fibrotic remodeling and suppresses M2 macrophage polarization, suggesting that SPHK1 may serve as a promising therapeutic target for the treatment of chronic thrombus-associated fibrosis.
Keywords: SPHK1, Venous Thrombosis, Fibrosis, M2 macrophages, TGF-β1, single-cell sequencing
Received: 07 Aug 2025; Accepted: 28 Oct 2025.
Copyright: © 2025 Deng, Chen, Li, Ma, Qiang, Chen, Chen, Huang, Lai and Lin. This is an open-access article distributed under the terms of the Creative Commons Attribution License (CC BY). The use, distribution or reproduction in other forums is permitted, provided the original author(s) or licensor are credited and that the original publication in this journal is cited, in accordance with accepted academic practice. No use, distribution or reproduction is permitted which does not comply with these terms.
* Correspondence: Chaosheng Deng, jasonsci7333@fjmu.edu.cn
Disclaimer: All claims expressed in this article are solely those of the authors and do not necessarily represent those of their affiliated organizations, or those of the publisher, the editors and the reviewers. Any product that may be evaluated in this article or claim that may be made by its manufacturer is not guaranteed or endorsed by the publisher.
