ORIGINAL RESEARCH article
Front. Immunol.
Sec. Molecular Innate Immunity
This article is part of the Research TopicRole of Endogenous Regulators of Innate Immunity in SepsisView all 12 articles
Comprehensive analysis of metabolism-related genes in sepsis reveals metabolic– immune heterogeneity and highlights GYG1 as a potential therapeutic target
Provisionally accepted- 1Affiliated Hospital of Zunyi Medical University, Zunyi, China
- 2The Second Affiliated Hospital of Zunyi Medical University, Zunyi, China
- 3Zunyi Hospital of Traditional Chinese Medicine, Zunyi, China
- 4Kweichow Moutai Hospital, renhuai, China
- 5Department of Rehabilitation Medicine, Affiliated Hospital of Zunyi Medical College, Zunyi, China
Select one of your emails
You have multiple emails registered with Frontiers:
Notify me on publication
Please enter your email address:
If you already have an account, please login
You don't have a Frontiers account ? You can register here
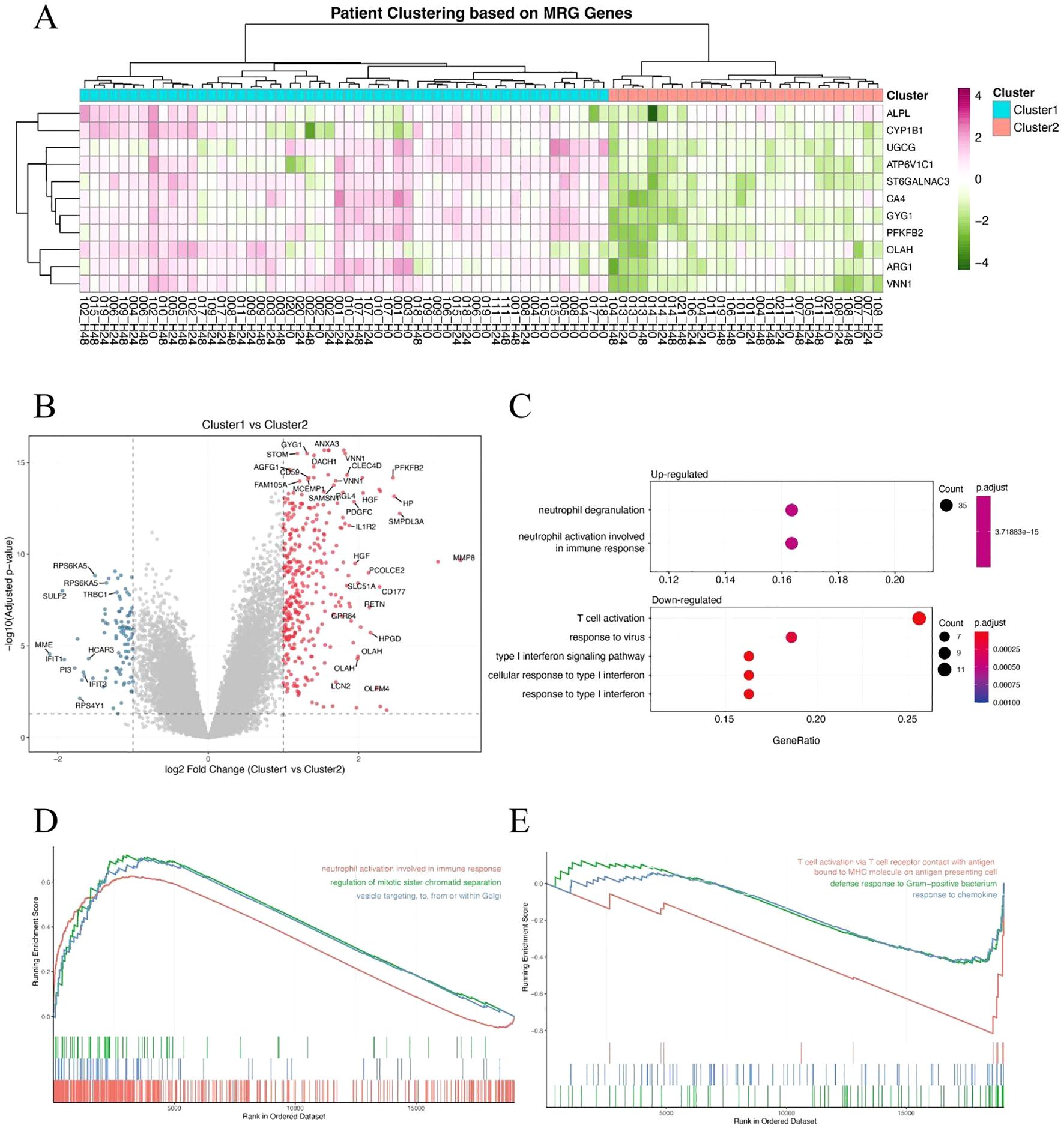
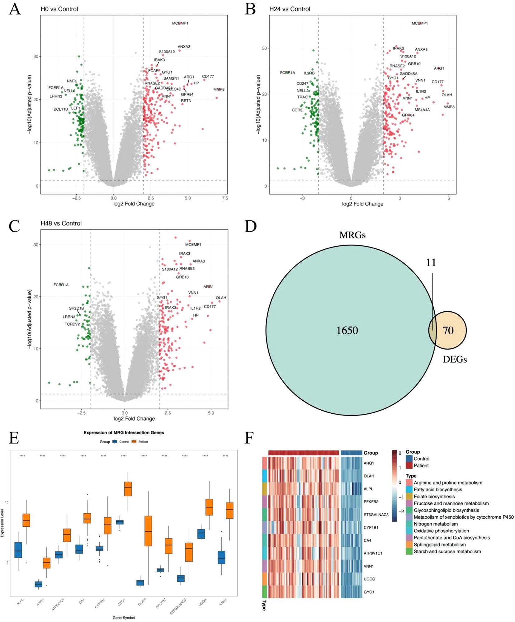
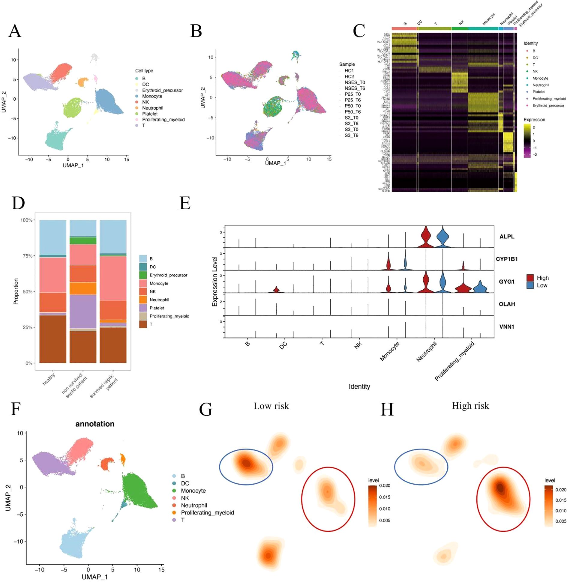
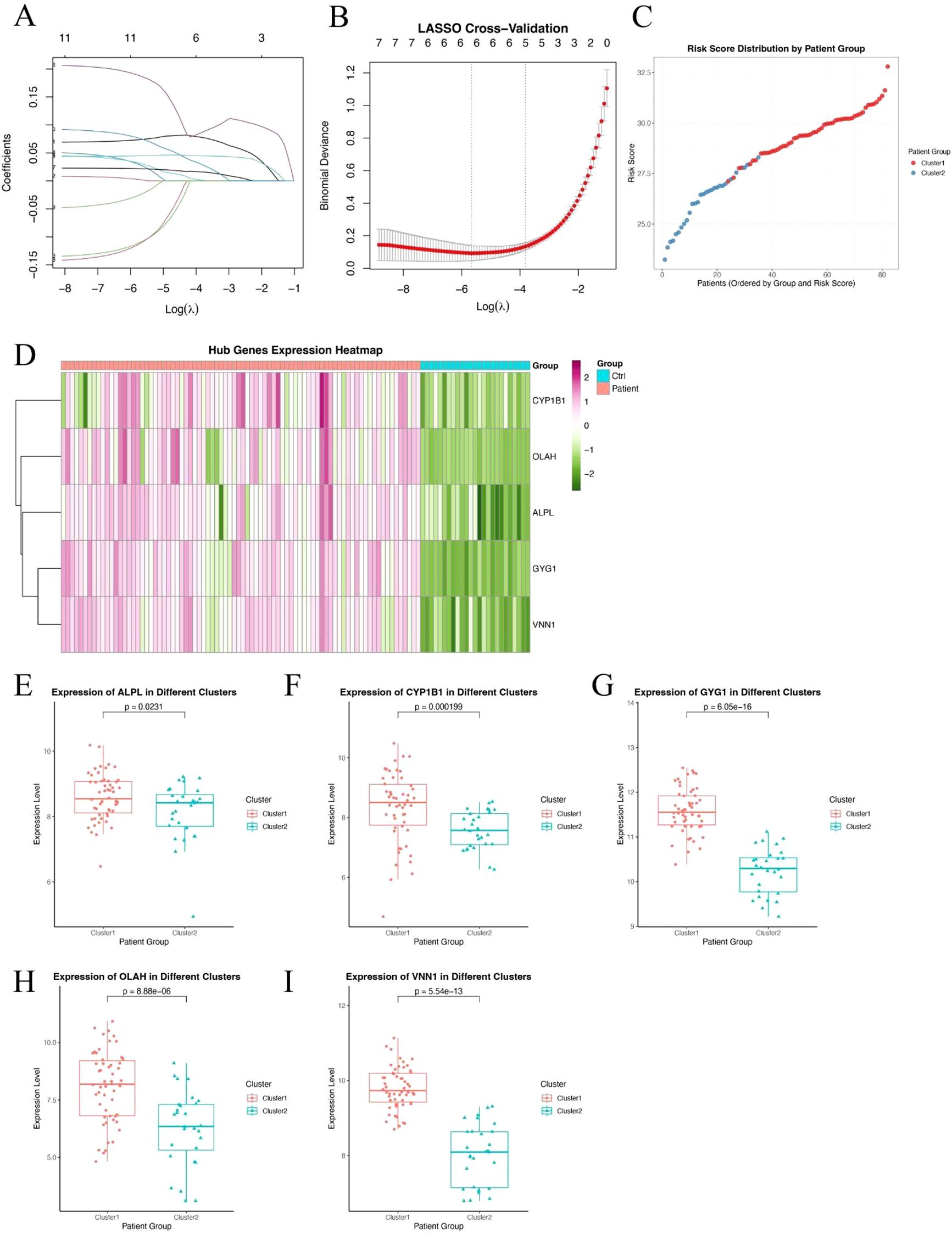
Background: Sepsis is a life-threatening syndrome characterized by dysregulated host immune responses, yet the metabolic drivers of immune dysfunction remain poorly understood. Methods: Here we systematically profiled metabolism-related genes (MRGs) in sepsis using bulk transcriptomic data and stratified patients into two subgroups with distinct immune infiltration profiles by MRGs, as assessed by CIBERSORT and single-cell RNA-seq integration. Machine learning identified five hub metabolic genes for constructing a metabolic risk score, whose prognostic relevance was robustly validated in an external cohort. Single cell analyses, cell–cell communication, and cell-type-specific differential expression analyses were performed to dissect the immunological context. Finally, in vivo validation was conducted using an LPS-induced sepsis mouse model. Results: Patients in the high metabolic risk group exhibited a neutrophil-dominant and lymphocyte-suppressed immune landscape, consistent across bulk and single-cell analyses. Among the five hub genes (ALPL, CYP1B1, GYG1, OLAH, VNN1), GYG1 demonstrated the strongest predictive performance and was highly expressed in monocytes, neutrophils, and proliferating myeloid cells. High-risk patients displayed intensified monocyte–dendritic cell interactions and transcriptional programs enriched in neutrophil degranulation pathways. In vivo, Gyg1 was markedly upregulated in septic mice, and LNP-mediated siRNA knockdown of Gyg1 significantly improved survival in the LPS model. Mechanistically, Gyg1 knockdown significantly reduced glycogen content in myeloid cells, attenuated IL-6 and TNF-α production, alleviated LPS-induced neutrophil, and modestly decreased CD40 expression in monocytes and dendritic cells. These results collectively suggest that Gyg1 regulates metabolic fueling of inflammatory activation and intercellular communication during sepsis. Conclusions: This integrative multi-omics study established a robust immune– metabolic risk score system to predict sepsis patient outcomes and identified GYG1 as a metabolic driver of innate immune hyperactivation. Targeting GYG1 via LNP–siRNA delivery reduces glycogen availability and inflammatory output in myeloid cells, mitigating immune overactivation and improving disease outcomes in vivo, thereby highlighting its potential as a novel therapeutic target for sepsis.
Keywords: Sepsis, Metabolism, Immune infiltration, risk score, Lipid nanoparticles, GYG1
Received: 09 Aug 2025; Accepted: 27 Oct 2025.
Copyright: © 2025 Zheng, Qin, Wang, Feng, Zhang, Wang, Han, Dai, Liu, Yu and Qin. This is an open-access article distributed under the terms of the Creative Commons Attribution License (CC BY). The use, distribution or reproduction in other forums is permitted, provided the original author(s) or licensor are credited and that the original publication in this journal is cited, in accordance with accepted academic practice. No use, distribution or reproduction is permitted which does not comply with these terms.
* Correspondence:
Kun Yu, yukun770935@163.com
Song Qin, qinsong@zmu.edu.cn
Disclaimer: All claims expressed in this article are solely those of the authors and do not necessarily represent those of their affiliated organizations, or those of the publisher, the editors and the reviewers. Any product that may be evaluated in this article or claim that may be made by its manufacturer is not guaranteed or endorsed by the publisher.
