ORIGINAL RESEARCH article
Front. Immunol.
Sec. Cancer Immunity and Immunotherapy
mRNA-engineered T lymphocytes secreting bispecific T cell engagers with therapeutic potential in solid tumors
Provisionally accepted- 1Cancer Immunotherapy Unit (UNICA), Department of Immunology, Hospital Universitario12 de Octubre, Madrid, Spain
- 2Immuno-Oncology and Immunotherapy Group, Instituto de Investigación Sanitaria 12 de Octubre (imas12), Madrid, Spain
- 3CNIO-HMRIB Cancer Immunotherapy Clinical Research Unit, Spanish National Cancer Research Centre (CNIO), Madrid, Spain
- 4Center for Advanced Cellular Therapies. Perelman Center for Advanced Medicine, University of Pennsylvania, Philadelphia, PA, United States
- 5Cancer Immunotherapy Unit (UNICA), Department of Immunology, Hospital Universitario12 de Octubre,, Madrid, Spain
- 6Animal Facility, Instituto de Investigación Sanitaria 12 de Octubre (imas12), Madrid, Spain
- 7Department of Pathology, Hospital Universitario 12 de Octubre, Madrid, Spain. Department of Pathology. Universidad Complutense, Madrid, Spain
- 8Cutaneous Oncology Group, Instituto de Investigación Sanitaria 12 de Octubre (imas12), Madrid, Spain
- 9Centro de Investigación Biomédica en Red en Oncología (CIBERONC), Madrid, Spain
- 10Institut Hospital del Mar d'Investigacions Mediques, Barcelona, Spain
- 11Banc de Sang i Teixits, Barcelona, Spain
- 12Red Española de Terapias Avanzadas (TERAV), Instituto de Salud Carlos III, Madrid, Spain
- 13Departamento de Desarrollo de Medicamentos de Terapias Avanzadas, Instituto de Salud Carlos III, Madrid, Spain
Select one of your emails
You have multiple emails registered with Frontiers:
Notify me on publication
Please enter your email address:
If you already have an account, please login
You don't have a Frontiers account ? You can register here
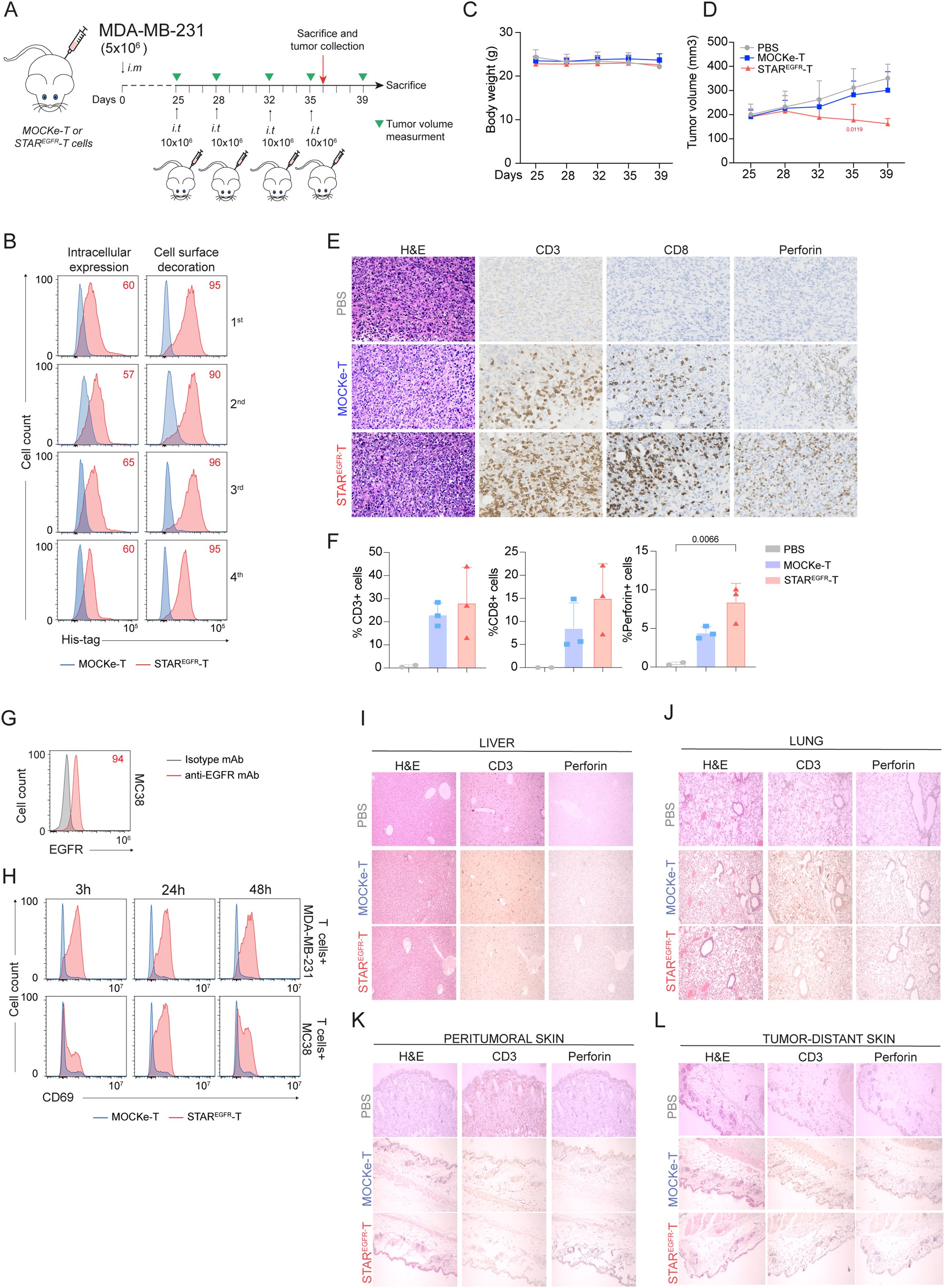
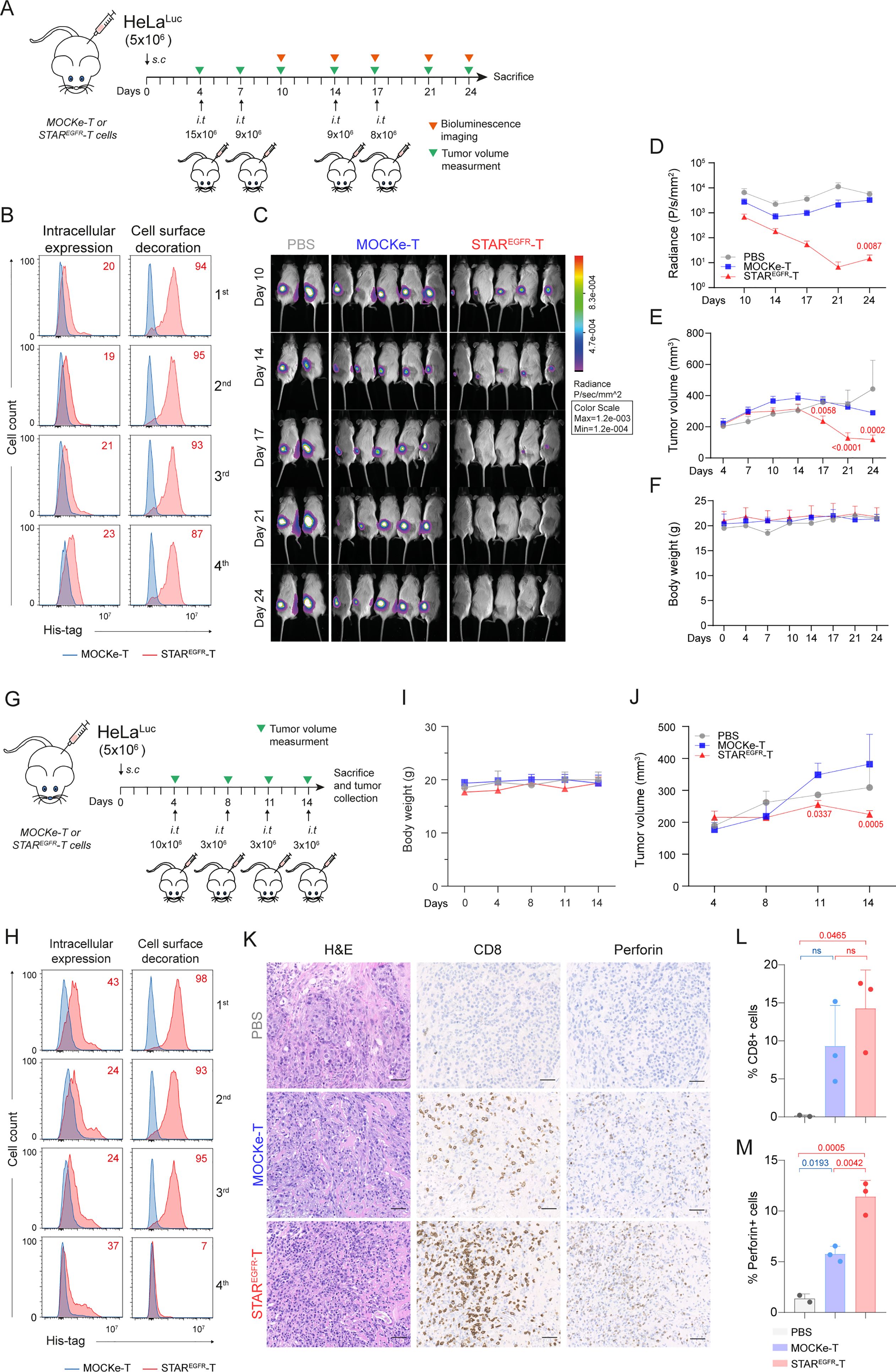
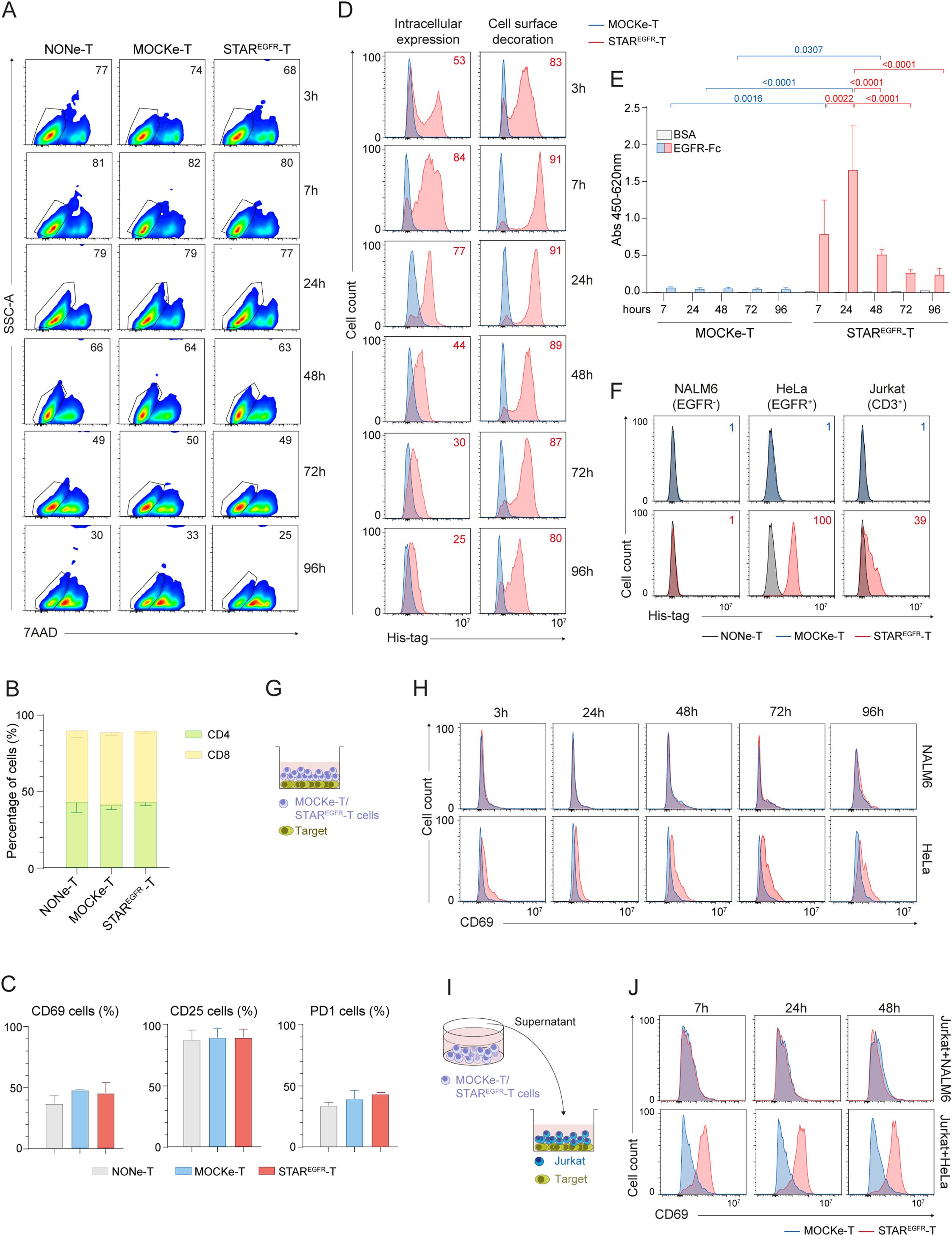
Background: in the last decade, chimeric antigen receptor (CAR)-modified T cells have revolutionized the treatment of hematologic malignancies. However, antitumor responses in solid tumors remain poor, and the difficulty in finding truly tumor-specific target antigens leads to a high risk of on-target/off-tumor toxicity. Transient modification with mRNA is gaining momentum as an alternative approach to viral transduction in order to achieve a better safety profile. On the other hand, generation of T cells secreting bispecific T cell engagers (TCEs) has been reported to outperform the antitumor efficacy of T lymphocytes expressing membrane-anchored CARs, due to the ability of the soluble TCEs to recruit unmodified bystander T cells. Methods: we have electroporated human primary T cells with in vitro transcribed mRNA encoding an anti-EGFR x anti-CD3 bispecific T cell engager. Such mRNA-modified T cells (STAREGFR-T cells) have been analyzed for anti-EGFR bispecific TCE secretion and for their ability to drive anti-tumor responses against EGFR-expressing cells, both in vitro and in vivo. Results: STAREGFR-T cells transiently secrete bispecific TCEs capable of redirecting T lymphocytes to exert tumor cell-specific killing in in vitro assays. Moreover, STAREGFR-T cells efficiently control tumor growth in in vivo xenograft models of solid malignancy, Conclusions: our results strongly support mRNA-engineered TCE-secreting T cells as a promising therapeutic strategy for solid tumors.
Keywords: mRNA, T cell engager (TCE), CAR-T cell, STAb-T cell, STAR-T cell, solid tumors
Received: 12 Aug 2025; Accepted: 27 Oct 2025.
Copyright: © 2025 Zagorac, Ramírez-Fernández, Tapia-Galisteo, Rubio-Pérez, Gómez-Rosel, Grau, Rodríguez Peralto, Álvarez-Vallina and Blanco. This is an open-access article distributed under the terms of the Creative Commons Attribution License (CC BY). The use, distribution or reproduction in other forums is permitted, provided the original author(s) or licensor are credited and that the original publication in this journal is cited, in accordance with accepted academic practice. No use, distribution or reproduction is permitted which does not comply with these terms.
* Correspondence:
Luis Álvarez-Vallina, lalvarezv@ext.cnio.es
Belén Blanco, bblanco.imas12@h12o.es
Disclaimer: All claims expressed in this article are solely those of the authors and do not necessarily represent those of their affiliated organizations, or those of the publisher, the editors and the reviewers. Any product that may be evaluated in this article or claim that may be made by its manufacturer is not guaranteed or endorsed by the publisher.
