ORIGINAL RESEARCH article
Front. Immunol.
Sec. Cancer Immunity and Immunotherapy
IL-12 and GM-CSF engineered dendritic cells enhance the enrichment and selection of tumor-reactive T cells for cancer immunotherapy
Provisionally accepted- Peking University, Beijing, China
Select one of your emails
You have multiple emails registered with Frontiers:
Notify me on publication
Please enter your email address:
If you already have an account, please login
You don't have a Frontiers account ? You can register here
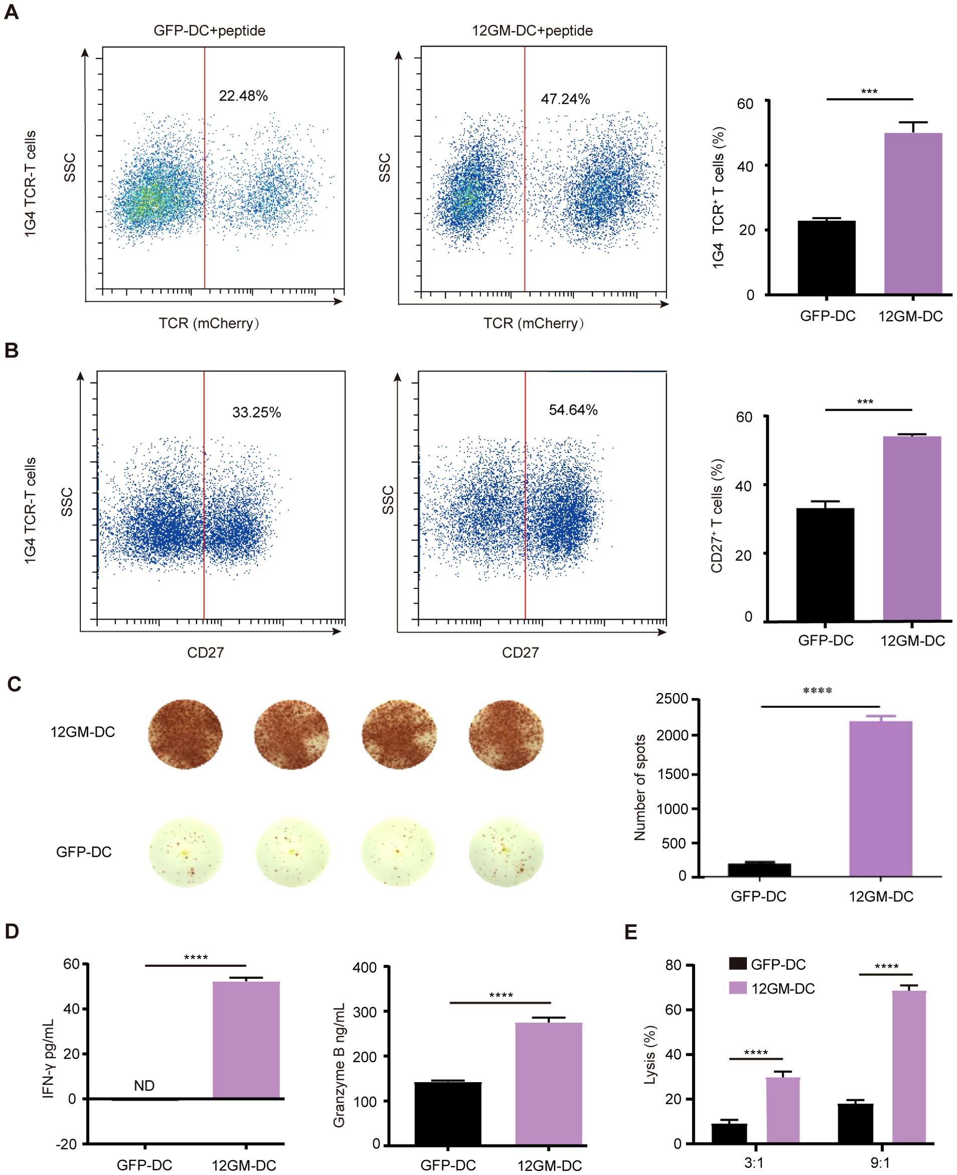
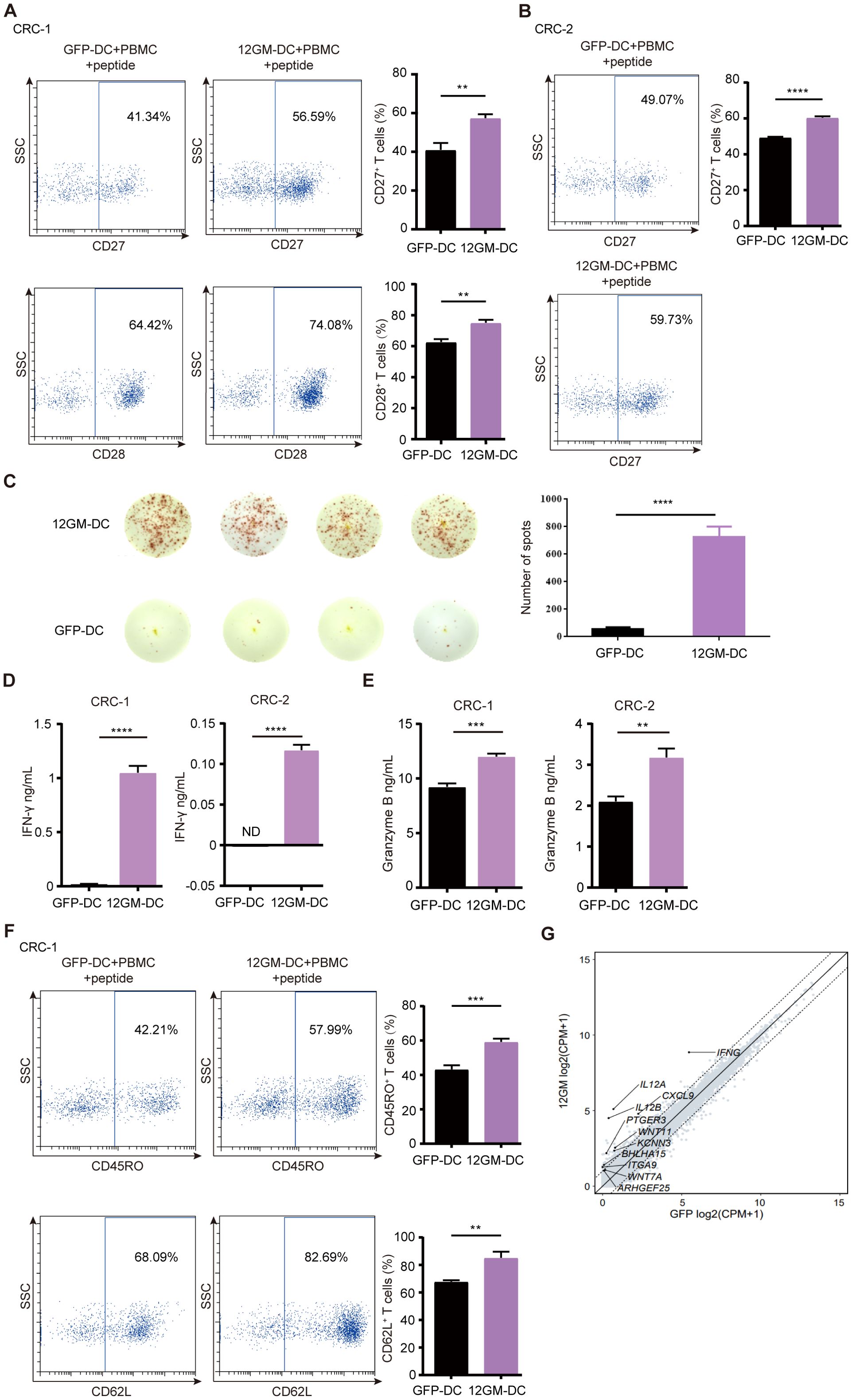
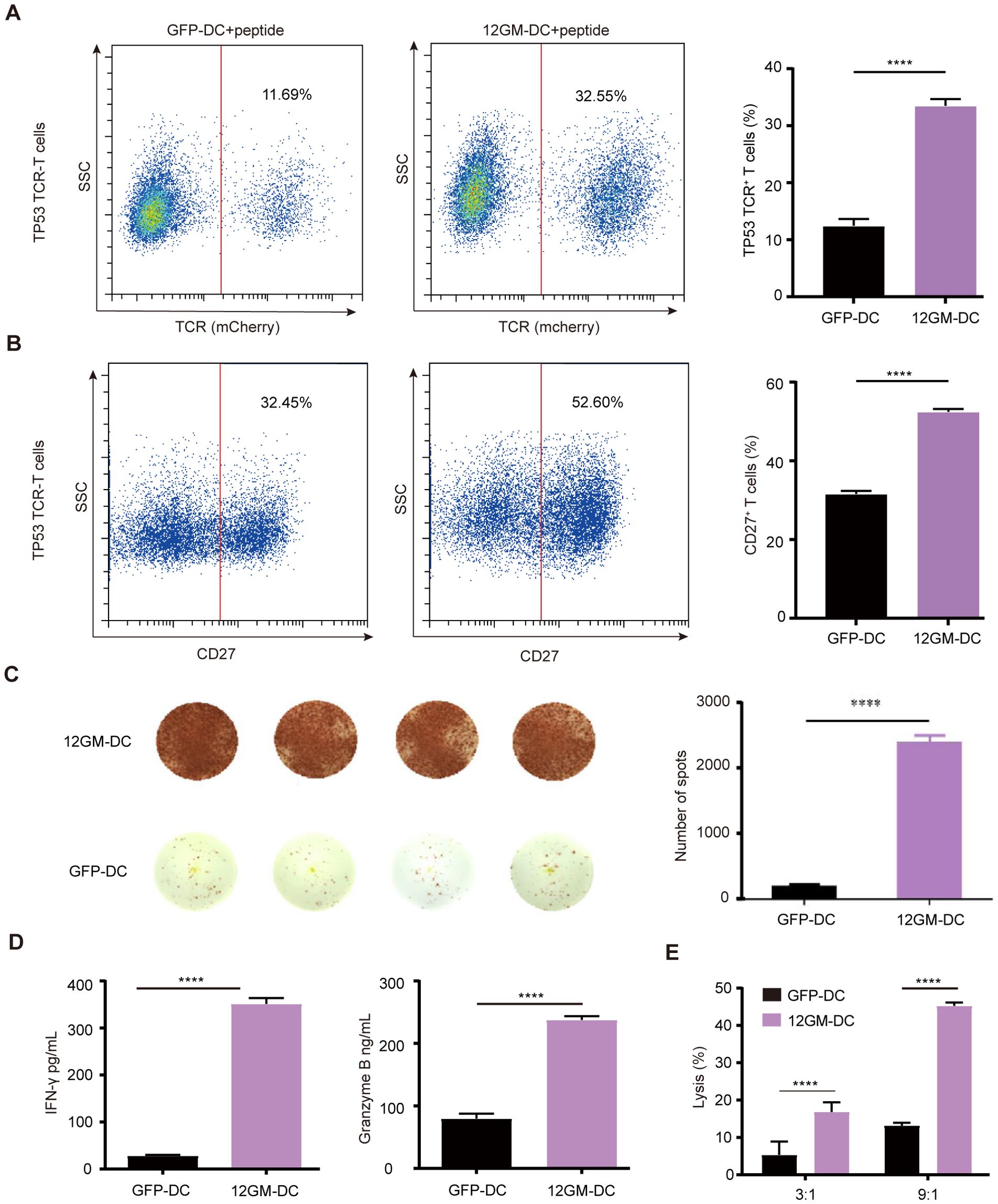
The use of tumor-reactive T cells in targeted tumor elimination holds significant potential for cancer immunotherapy, such as Tumor-Infiltrating Lymphocyte (TIL) therapy and TCR-T adoptive immunotherapy. Critical aspects of the effective clinical application of these immunotherapies include the enrichment and selection of tumor antigens and their corresponding reactive T cells. However, current in vitro methods for expanding and screening tumor antigen-reactive T cells remain inefficient. One reason for this inefficiency is the dysfunctional state of tumor-reactive T cells, which limits their expansion and activation. To address this challenge, we developed an optimized dendritic cell-based culture system, in which dendritic cells simultaneously express interleukin-12 and granulocyte-macrophage colony-stimulating factor (12GM-DCs), to enhance the expansion of tumor-reactive T cells. We found that 12GM-DCs can enrich reactive T cells targeting various tumor antigens, including virus-associated tumor antigens, tumor-associated antigens, mutant tumor neoantigens, and patient-specific tumor neoantigens. Moreover, 12GM-DCs increased the proportion of antigen-specific T cells, enhanced the activation of those T cells, and promoted the maintenance of a memory phenotype. The cytotoxicity of these antigen-reactive T cells was increased after co-culture with 12GM-DCs, likely due to the increased secretion of interferon-γ and granzyme B. Importantly, these functions and phenotypic advantages of tumor antigen-reactive T cells derived from the 12GM-DC culture system could be effectively maintained and the antitumor activity was also enhanced in tumor-burden mice. Our 12GM-DC coculture system effectively enriches antigen-specific T cells and has the potential to advance the clinical application of cancer immunotherapy by targeting tumor antigens and their reactive T cells.
Keywords: reactive T cells, DC, enrichment and selection, il-12, GM-CSF
Received: 13 Aug 2025; Accepted: 28 Oct 2025.
Copyright: © 2025 LIU, Li, Gao, Cheng, Lu, Che, Dong, Wang, Cui, Gu, Bai, Li, Liu, Wang and Deng. This is an open-access article distributed under the terms of the Creative Commons Attribution License (CC BY). The use, distribution or reproduction in other forums is permitted, provided the original author(s) or licensor are credited and that the original publication in this journal is cited, in accordance with accepted academic practice. No use, distribution or reproduction is permitted which does not comply with these terms.
* Correspondence:
ZHEN LIU, beierhl@163.com
Haoyun Li, lhy_3014777@163.com
Chengyan Wang, chengyanw@pku.edu.cn
Hongkui Deng, hongkui_deng@pku.edu.cn
Disclaimer: All claims expressed in this article are solely those of the authors and do not necessarily represent those of their affiliated organizations, or those of the publisher, the editors and the reviewers. Any product that may be evaluated in this article or claim that may be made by its manufacturer is not guaranteed or endorsed by the publisher.
