ORIGINAL RESEARCH article
Front. Immunol.
Sec. Systems Immunology
This article is part of the Research TopicUnraveling the immune system dynamics in sepsis: from pathogenesis to therapeutic innovationsView all articles
Comprehensive analysis of the role of diverse programmed cell death patterns in sepsis
Provisionally accepted- 1Jining Medical University, Jining, China
- 2Zhejiang Hangzhou High School, Hangzhou, China
Select one of your emails
You have multiple emails registered with Frontiers:
Notify me on publication
Please enter your email address:
If you already have an account, please login
You don't have a Frontiers account ? You can register here
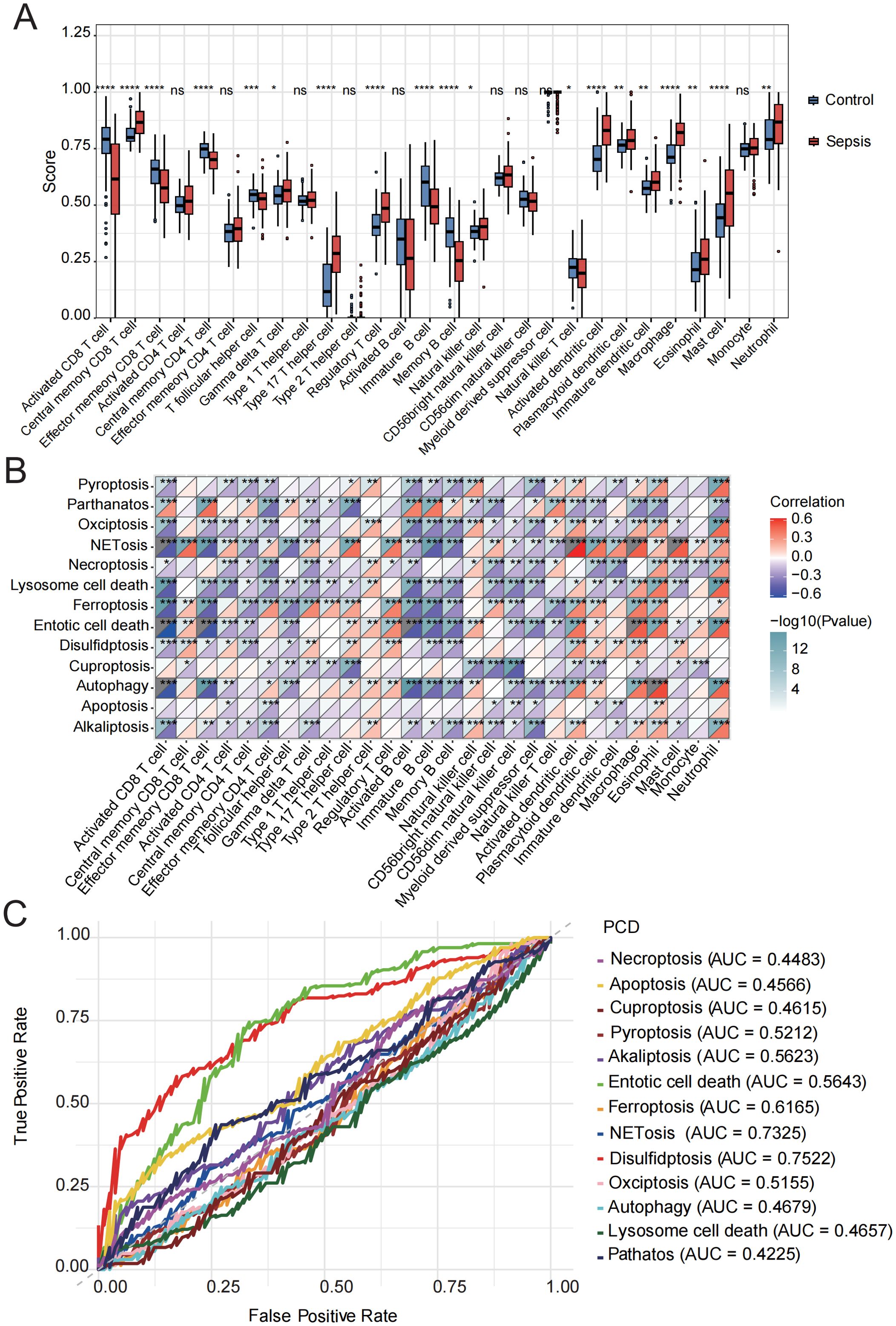
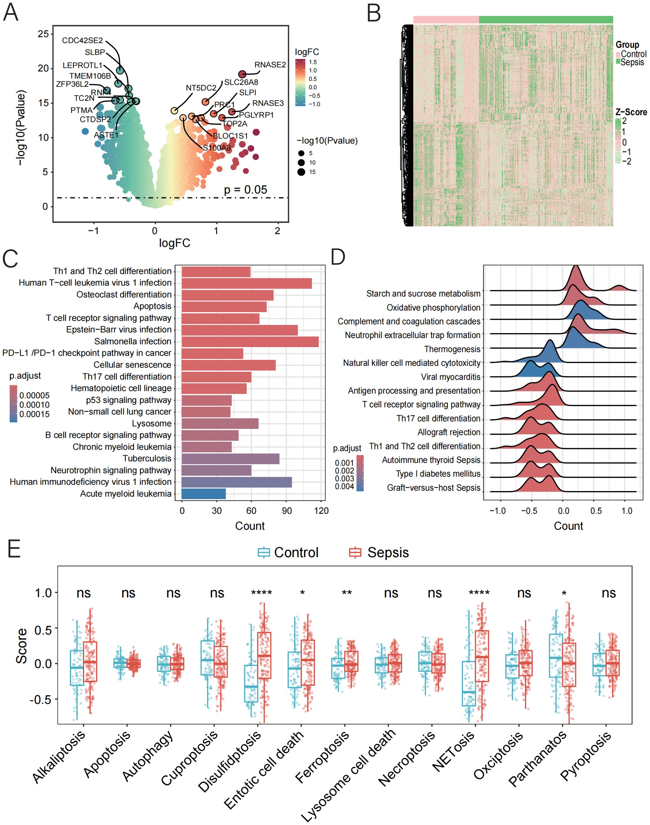
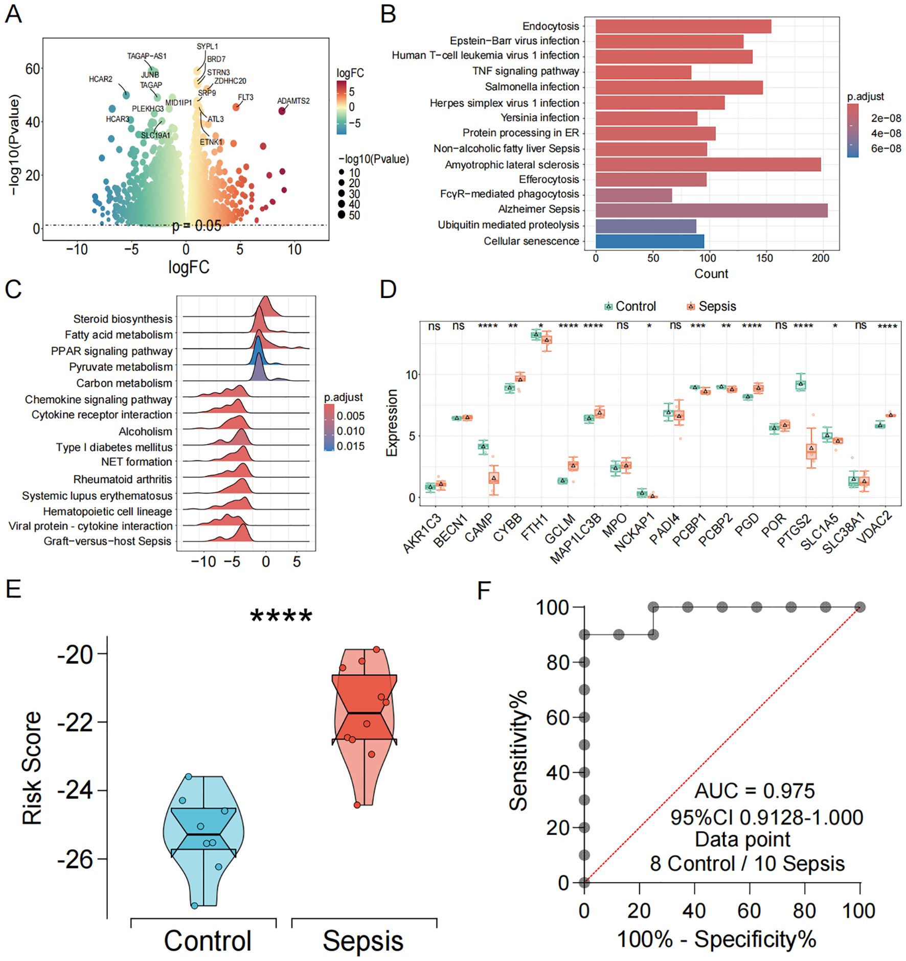
Background: Sepsis, a life-threatening condition with persistently high mortality, involves dysregulated immune responses and programmed cell death (PCD). However, the specific roles and interactions of diverse PCD pathways in sepsis pathogenesis remain incompletely understood. This study aimed to systematically characterize PCD patterns and their clinical relevance in sepsis. Methods: We integrated three bulk transcriptomic datasets (81 controls, 165 sepsis patients) and one single-cell RNA sequencing (scRNA-seq) dataset (4 controls, 4 early sepsis patients, 52,315 cells) from public databases. Gene set variation analysis (GSVA) quantified activity of 13 PCD pathways. Immune infiltration was assessed via single-sample gene set enrichment analysis (ssGSEA). A cell death-associated signature (CDS) risk score was developed using least absolute shrinkage and This is a provisional file, not the final typeset article selection operator (LASSO) regression. scRNA-seq analysis identified cell-type-specific PCD activation and intercellular communication using Seurat, AUCell, and CellPhoneDB. Additionally, an independent RNA-seq cohort generated from our own sequencing of sepsis patients and healthy controls was used for external validation. Results: Transcriptomic analysis identified 5,591 differentially expressed genes enriched in immune and cell death pathways. Four PCD pathways-ferroptosis, disulfidptosis, NETosis, and entotic cell death-were significantly upregulated in sepsis and strongly correlated with immune cell infiltration, such as activated dendritic cells and neutrophils. The CDS risk score, based on 18 core PCD genes, showed excellent diagnostic accuracy across both public microarray datasets (AUC = 0.961 and 0.844) and our independent high-throughput RNA-seq dataset (AUC = 0.975). scRNA-seq revealed monocytes as dominant effectors, exhibiting heightened activation of ferroptosis, entotic death, and netotic pathways alongside metabolic reprogramming, including enhanced glutathione metabolism and oxidative phosphorylation (OXPHOS). Furthermore, monocyte-centric intercellular communication was dysregulated in sepsis, featuring upregulated MIF-CXCR4, ANXA1-FPR2, and HLA-KIR signaling axes. Conclusions: By integrating public microarray and single-cell transcriptomic data with independent high-throughput sequencing validation, this study analysis identifies ferroptosis, disulfidptosis, netotic death, and entotic death as key dysregulated PCD pathways in sepsis, with monocytes serving as central hubs integrating PCD, metabolic reprogramming, and immune communication. The CDS risk score provides a robust diagnostic and stratification tool. Targeting monocyte-driven PCD-metabolism-communication networks offers promising avenues for precision immunotherapy in sepsis.
Keywords: Sepsis, programmed cell death, transcriptome profiling, ScRNA-seq, cellcommunication
Received: 14 Aug 2025; Accepted: 31 Oct 2025.
Copyright: © 2025 Yu, Zhou, Ma, Wang, Zhao, Hou and Sun. This is an open-access article distributed under the terms of the Creative Commons Attribution License (CC BY). The use, distribution or reproduction in other forums is permitted, provided the original author(s) or licensor are credited and that the original publication in this journal is cited, in accordance with accepted academic practice. No use, distribution or reproduction is permitted which does not comply with these terms.
* Correspondence: Shuo  Sun, sunshuo@mail.jnmc.edu.cn
Disclaimer: All claims expressed in this article are solely those of the authors and do not necessarily represent those of their affiliated organizations, or those of the publisher, the editors and the reviewers. Any product that may be evaluated in this article or claim that may be made by its manufacturer is not guaranteed or endorsed by the publisher.
