ORIGINAL RESEARCH article
Front. Immunol.
Sec. Cancer Immunity and Immunotherapy
This article is part of the Research TopicNew Challenges in Cancer Immunotherapy: Mechanisms, Translational Approaches, and Pan-Tumor StrategiesView all 3 articles
Multi-Omics Integration Identifies ASPH and PTTG1 as Potential Causal Drivers of Lung Adenocarcinoma Progression and Immune Evasion
Provisionally accepted- 1Sichuan University West China Hospital Department of Respiratory and Critical Care Medicine, Chengdu, China
- 2Department of Respiratory and Critical Care Medicine, Chengdu Medical College The First Affiliated Hospital, Chengdu, China
- 3Department of Orthopedics, Chengdu Medical College The First Affiliated Hospital, Chengdu, China
Select one of your emails
You have multiple emails registered with Frontiers:
Notify me on publication
Please enter your email address:
If you already have an account, please login
You don't have a Frontiers account ? You can register here
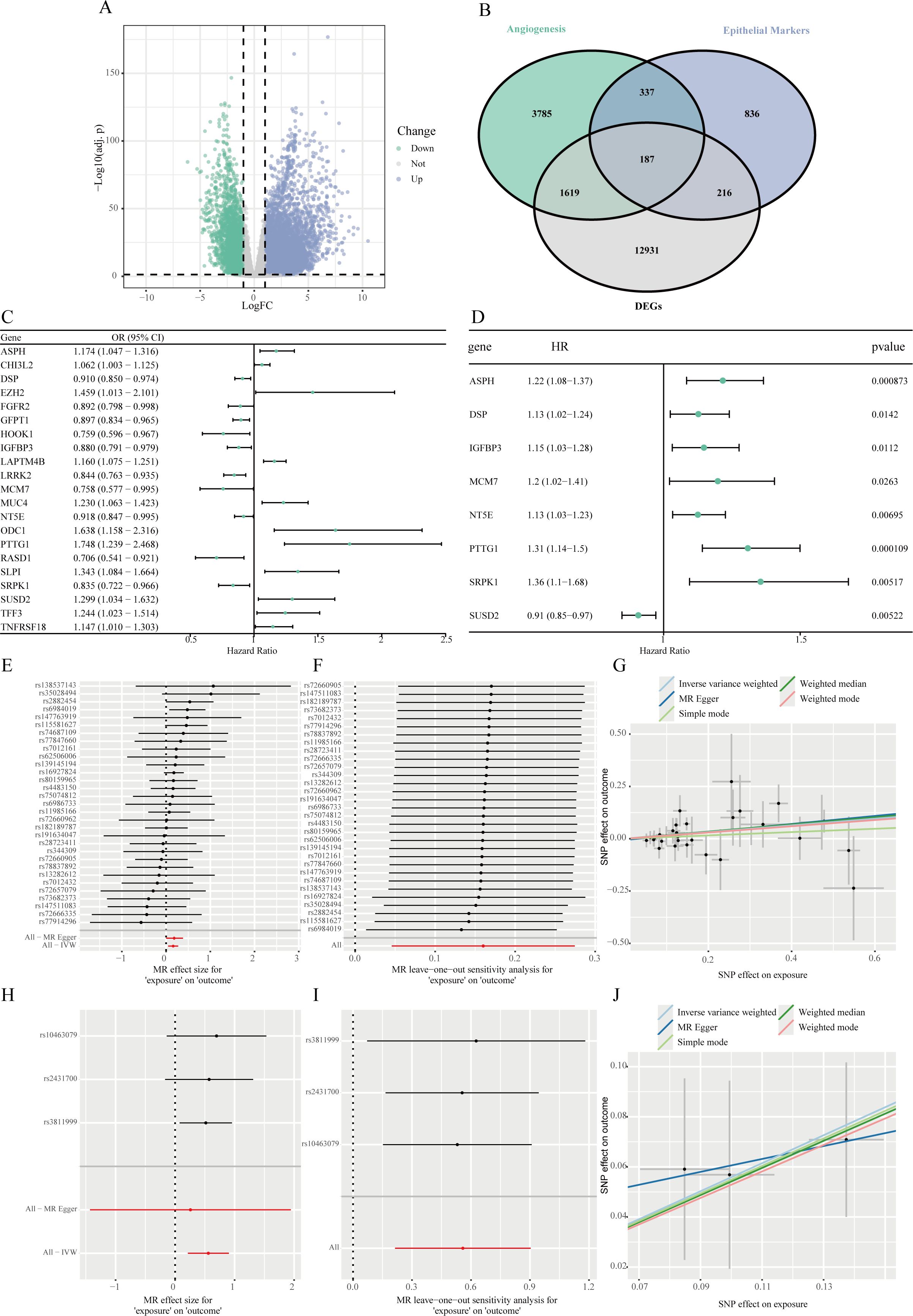
Background: Despite advances in therapy, lung adenocarcinoma (LUAD) remains a leading cause of cancer mortality. Angiogenesis and immune evasion critically influence LUAD progression and treatment resistance, yet epithelial-derived regulatory mechanisms and causal genes remain unclear. Methods: We employed single-cell transcriptomics (scRNA-seq) to identify angiogenesis-related epithelial-specific genes in LUAD. Mendelian randomization (MR) analyses utilizing large-scale genomic databases (eQTLGen, FinnGen) established genetic causality. A prognostic risk model was developed and validated using GEO and TCGA cohorts. Western blotting in clinical specimens and functional assays (gene knockdown, proliferation, migration, and invasion) verified core gene functions. Results: Aspartate β-hydroxylase (ASPH) and Pituitary tumor-transforming gene 1 (PTTG1) were identified as causal genes linked to LUAD risk and poor prognosis. Elevated protein expression of ASPH and PTTG1 was confirmed in LUAD tissues. ASPH knockdown significantly inhibited LUAD cell proliferation, migration, and invasion. The ASPH/PTTG1-based risk model robustly predicted prognosis. High-risk patients demonstrated "cold" immune microenvironments characterized by increased stromal infiltration and reduced immune effector cells. These patients also showed heightened sensitivity to several chemotherapeutic and targeted agents, including Cisplatin and Crizotinib. Conclusion: Integrating single-cell sequencing, MR-based causality, clinical validation, and functional experiments, we identified ASPH and PTTG1 as key regulators of LUAD angiogenesis and immune evasion. These findings substantiate ASPH/PTTG1 as promising biomarkers and therapeutic targets, offering new insights into precision therapies integrating anti-angiogenic and immunomodulatory strategies.
Keywords: lung adenocarcinoma (LUAD ), ASPH, PTTG1, Angiogenesis, single-cell RNA-seq, Mendelian randomization, Prognostic model
Received: 20 Aug 2025; Accepted: 27 Oct 2025.
Copyright: © 2025 Cheng, Yang, Wu, Zhao, Duan, Huang and Chen. This is an open-access article distributed under the terms of the Creative Commons Attribution License (CC BY). The use, distribution or reproduction in other forums is permitted, provided the original author(s) or licensor are credited and that the original publication in this journal is cited, in accordance with accepted academic practice. No use, distribution or reproduction is permitted which does not comply with these terms.
* Correspondence: Deyun Cheng, chengdeyunscu@163.com
Disclaimer: All claims expressed in this article are solely those of the authors and do not necessarily represent those of their affiliated organizations, or those of the publisher, the editors and the reviewers. Any product that may be evaluated in this article or claim that may be made by its manufacturer is not guaranteed or endorsed by the publisher.
