ORIGINAL RESEARCH article
Front. Immunol.
Sec. Systems Immunology
This article is part of the Research TopicResearch and Innovation Approaches to Personalized Pharmacotherapies for Respiratory DiseasesView all 10 articles
SCGB1A1 rs3741240 variant downregulates CC16: A molecular insight into COPD pathogenesis in Indian population
Provisionally accepted- 1University of Burdwan, Bardhaman, India
- 2Krishnagar Government College, Krishnanagar, India
- 3katwa college, Burdwan, India
- 4Lady Brabourne College, Kolkata, India
- 5Apollo Multispeciality Hospitals Kolkata, Kolkata, India
Select one of your emails
You have multiple emails registered with Frontiers:
Notify me on publication
Please enter your email address:
If you already have an account, please login
You don't have a Frontiers account ? You can register here
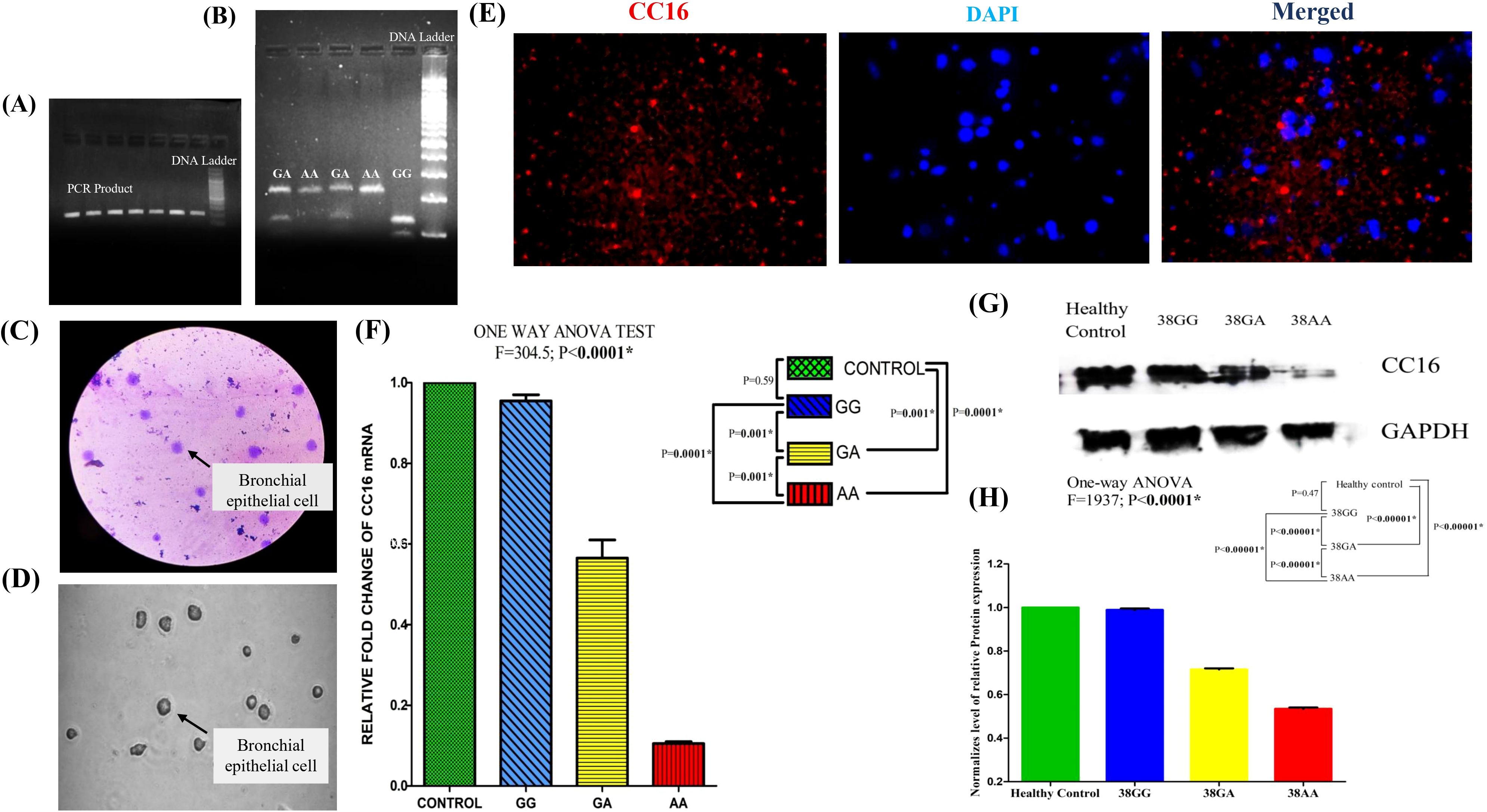
Background: Chronic Obstructive Pulmonary Disease (COPD) is a progressive inflammatory lung disorder influenced by environmental and genetic factors. rs3741240 polymorphism in SCGB1A1 gene, which encodes anti-inflammatory protein CC16, has been considered as a genetic marker for COPD susceptibility. Objective: This study aimed to investigate the functional significance of SCGB1A1 rs3741240 polymorphism among 224 COPD patients and 194 controls in West Bengal population, India. Methods: Genotyping of rs3741240 was performed using Polymerase Chain Reaction-Restriction Fragment Length Polymorphism (PCR-RFLP). SCGB1A1 mRNA levels were quantified in healthy controls and among different genotypes using Real-Time PCR. Protein expression was assessed by western blot. In-silico analyses identified miRNAs and transcription factors that target the SCGB1A1 promoter using miRDB, RNA22 v2 and hTFtarget web servers. Structural modeling and docking studies were conducted to analyse miRNA-mRNA-AGO2 and TF-promoter interactions using I-TASSER, SWISS-MODEL, GalaxyGemini, RNAfold, RNA COMPOSER, HDOCK and DNAproDB web servers. Results: Genotype and allele frequencies of 38AA risk genotype were more prevalent in COPD patients than controls (P=0.01 and 0.03 respectively). Patients 38AA genotypes exhibited significantly lower FEV1 and FEV1/FVC (P<0.0001). SCGB1A1 mRNA and protein expression were significantly reduced in patients bearing 38AA genotype compared to GA and GG genotypes. Bioinformatics analyses suggested that reduced CC16 expression for rs3741240 might be mediated by miRNA hsa-miR-11181-3p and transcription factors SMAD1, HAND1, and HAND2. Conclusion: This study first reports in an Indian population SCGB1A1 rs3741240 linked to COPD via CC16 downregulation, revealing a key pathogenic mechanism and potential for precision medicine in management.
Keywords: COPD, SCGB1A1, snps, Bronchial epithelial cell, immunofluorescence, Gene Expression, Immune Regulation, Precision immunology
Received: 20 Aug 2025; Accepted: 21 Nov 2025.
Copyright: © 2025 Sultana, Adhikari, Goswami, Mondal, GANAI, Biswas, Iqbal, Das, Moitra and Podder. This is an open-access article distributed under the terms of the Creative Commons Attribution License (CC BY). The use, distribution or reproduction in other forums is permitted, provided the original author(s) or licensor are credited and that the original publication in this journal is cited, in accordance with accepted academic practice. No use, distribution or reproduction is permitted which does not comply with these terms.
* Correspondence: Sanjoy Podder, skpzoo2@rediffmail.com
Disclaimer: All claims expressed in this article are solely those of the authors and do not necessarily represent those of their affiliated organizations, or those of the publisher, the editors and the reviewers. Any product that may be evaluated in this article or claim that may be made by its manufacturer is not guaranteed or endorsed by the publisher.
