ORIGINAL RESEARCH article
Front. Immunol.
Sec. Inflammation
Exploring Therapeutic Mechanism of Fuzhenghefuzhiyang Formula (FZHFZY) in Psoriasis: Inflammation and Metabolism Regulation
Provisionally accepted- 1Guangdong Provincial Hospital of Chinese Medicine, Guangzhou University of Chinese Medicine, Guangzhou, China
- 2Guangdong Pharmaceutical University, Guangzhou, China
Select one of your emails
You have multiple emails registered with Frontiers:
Notify me on publication
Please enter your email address:
If you already have an account, please login
You don't have a Frontiers account ? You can register here
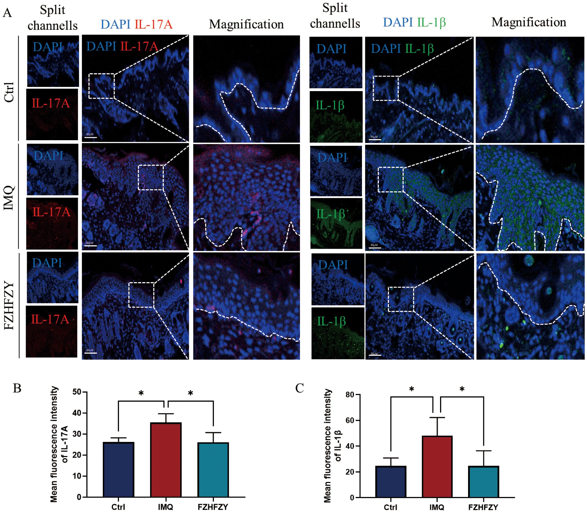
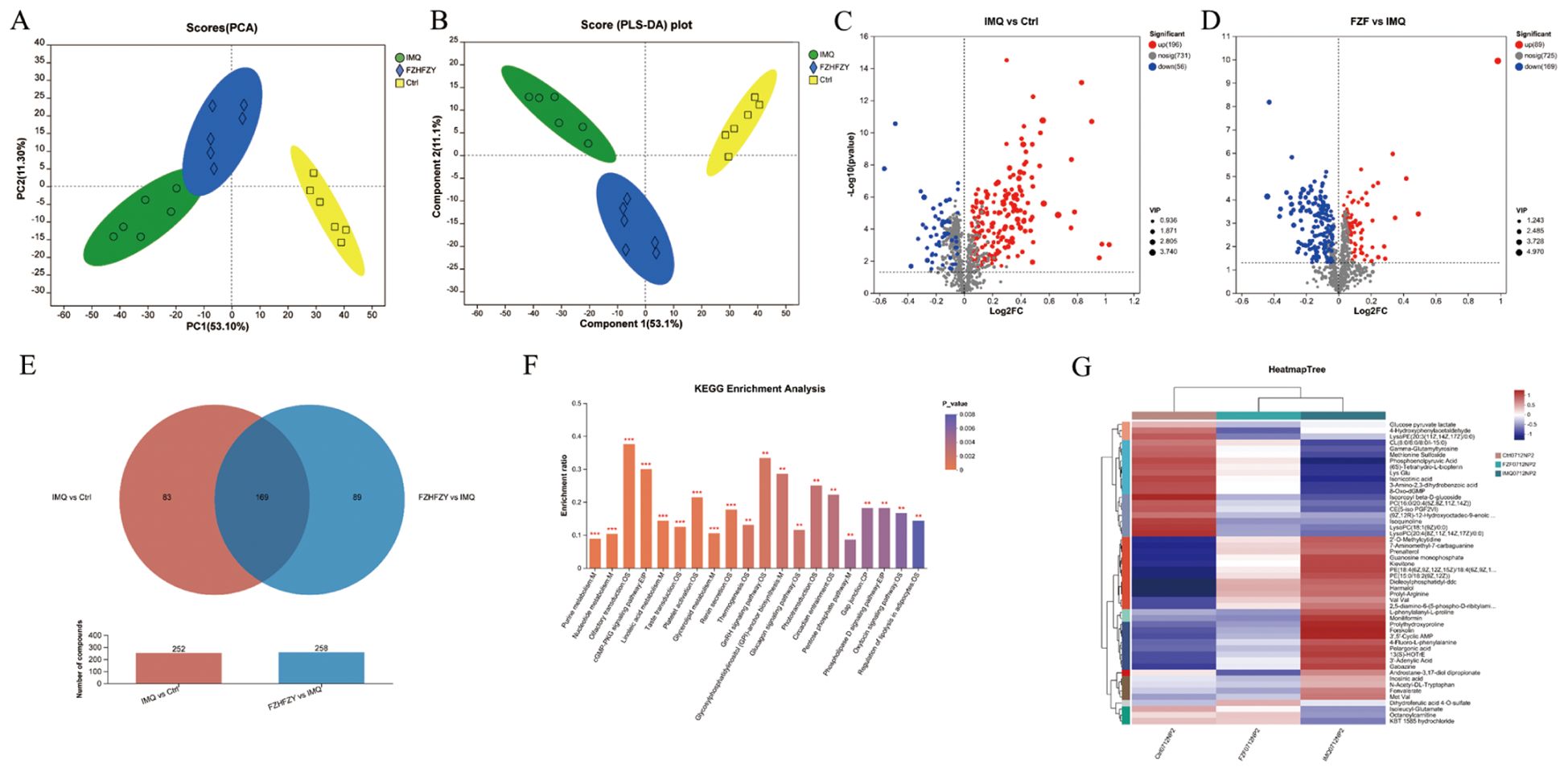
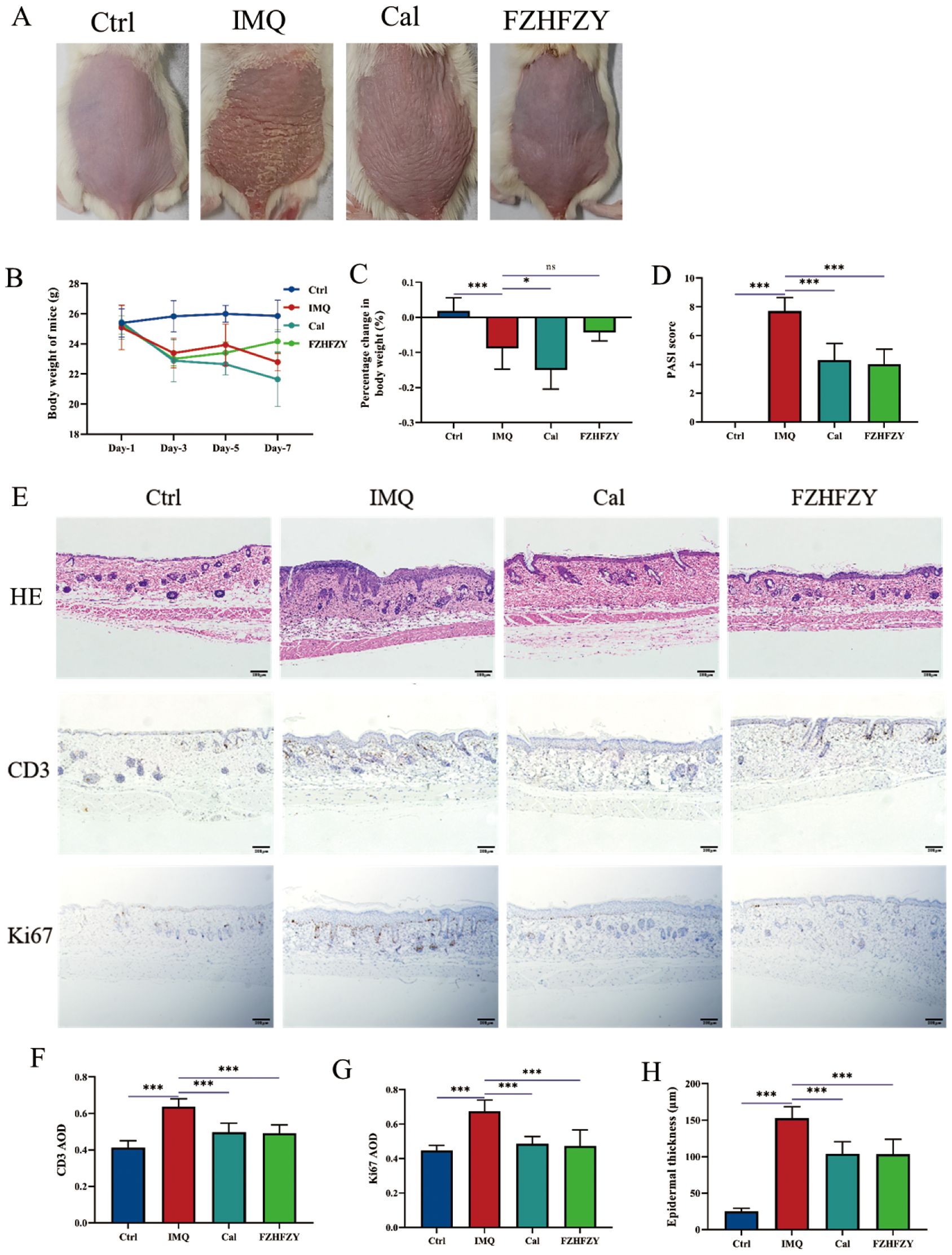
Background: Psoriasis is a long-term, immune-mediated inflammatory disorder of the skin, affecting about 2-3% of the global population with rising prevalence rates. Clinical practice has demonstrated that Fuzhenghefuzhiyang decoction (FZHFZY), a topical medication applied Chinese herbal formula developed by Prof. Lu Chuanjian, exhibits significant efficacy in alleviating psoriasis symptoms. Nevertheless, its mechanism of anti-psoriasis remains unclear. Purpose: The purpose of this study is to decode the molecular mechanisms by which FZHFZY produces its therapeutic effects on psoriasis using an integrated multi-omics approach. Methods: Employing both cell-based and animal studies, we systematically elucidate the pharmacodynamic substance basis and biological pathways underlying its anti-psoriasis effects by integrating network pharmacology to predict the active ingredient-target network, metabolomics to analyze endogenous metabolite changes, and transcriptome sequencing to dissect gene expression regulation. Results: ZHFZY effectively alleviated symptoms of skin thickening, erythema, and scaling in psoriatic model mice. Network pharmacology predicted that its therapeutic effect might be related to target pathways associated with inflammation, metabolism, proliferation, pyroptosis. RNA sequencing analysis of skin lesion tissues revealed that FZHFZY modulated the inflammation-related NOD-like receptor (NLR) and IL-17 signaling pathways. Further validation by RT-PCR showed that FZHFZY markedly downregulated the mRNA levels of IL-17 and NLRP3. Metabolomics analysis of the lesion tissues identified 169 differential metabolites, and FZHFZY was found to regulate the catabolism of carbohydrates, purines, and most amino acids. Cross-analysis of the two omics approaches indicated that purine metabolism and ether lipid metabolism were associated with key genes in the NLR signaling pathway identified by MCODE analysis. Conclusions: This study revealed that FZHFZY can effectively improve lesion conditions in a psoriasis-like mouse model, and its mechanism of action may be related to the association between purine metabolism, lipid metabolism, and key genes in the NLR signaling pathway.
Keywords: Psoriasis, FZHFZY, Transcriptomics, Metabolomics, Integrated analysis, NLRP3
Received: 21 Aug 2025; Accepted: 28 Oct 2025.
Copyright: © 2025 Tang, Zhang, YANG, Zhong, Yang, Deng, Yu, Chen, Deng, Lu and Chen. This is an open-access article distributed under the terms of the Creative Commons Attribution License (CC BY). The use, distribution or reproduction in other forums is permitted, provided the original author(s) or licensor are credited and that the original publication in this journal is cited, in accordance with accepted academic practice. No use, distribution or reproduction is permitted which does not comply with these terms.
* Correspondence:
Chuanjian Lu, lcj@gzucm.edu.cn
Haiming Chen, hemin066@gzucm.edu.cn
Disclaimer: All claims expressed in this article are solely those of the authors and do not necessarily represent those of their affiliated organizations, or those of the publisher, the editors and the reviewers. Any product that may be evaluated in this article or claim that may be made by its manufacturer is not guaranteed or endorsed by the publisher.
