ORIGINAL RESEARCH article
Front. Immunol.
Sec. Cancer Immunity and Immunotherapy
Deep Learning and Multi-Omics Reveal Programmed Cell Death-Associated Diagnostic Signatures and Prognostic Biomarkers in Gastric Cancer
Provisionally accepted- 1School of Information Science and Engineering, Lanzhou University, Lanzhou, China
- 2The Second Hospital & Clinical Medical School, Lanzhou University, Lanzhou, China
- 3School of Computer Science and Artificial Intelligence, Lanzhou University of Technology, Lanzhou, China
Select one of your emails
You have multiple emails registered with Frontiers:
Notify me on publication
Please enter your email address:
If you already have an account, please login
You don't have a Frontiers account ? You can register here
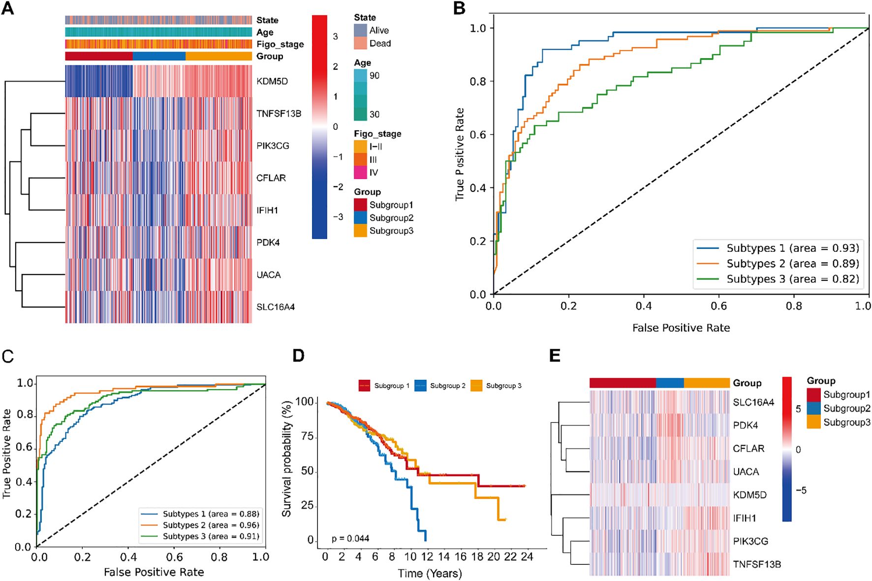
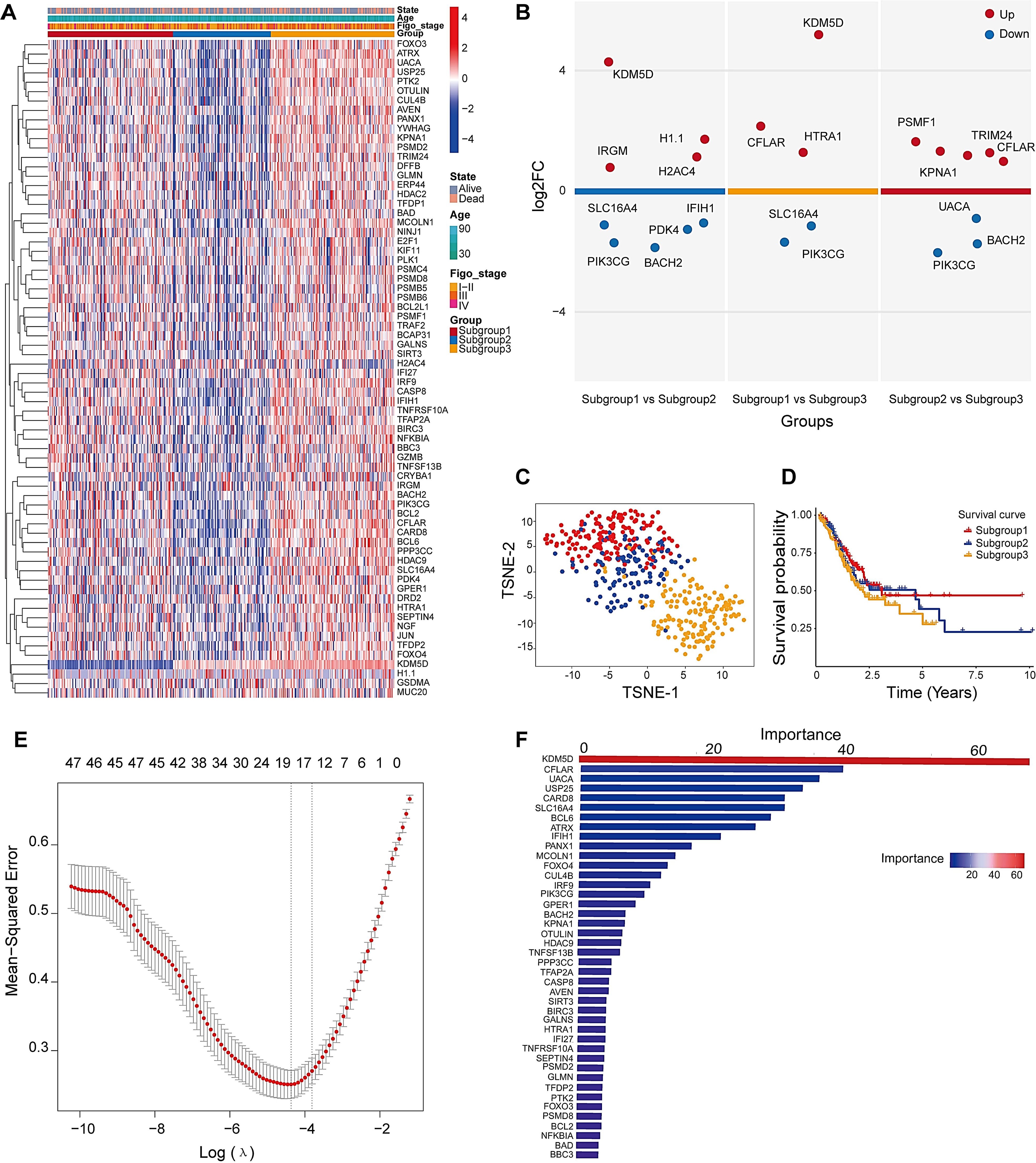
Gastric cancer (GC) is characterized by pronounced molecular and clinical heterogeneity, creating major challenges for therapeutic decision-making. Limitations in current molecular classification hinder the development of personalized therapies, underscoring the need for improved diagnostic and prognostic frameworks. we conducted an integrated multi-omics analysis of bulk, single-cell, and spatial transcriptomic data to systematically characterize three key programmed cell death pathways— pyroptosis, apoptosis, and necroptosis (collectively abbreviated as PAN). A scoring-based clustering framework integrating multiple machine learning algorithms was developed to define high-resolution molecular subtypes and construct a deep learning signature. A hybrid CNN+BiLSTM model with cross-fusion attention was applied for transcriptomic feature extraction and subtype classification, achieving superior performance compared with existing approaches. Validation in the TCGA cohort confirmed the robustness and biological relevance of our model. Among the identified subtypes, Subtype 2 showed the most favorable prognosis. We further established a nine-gene prognostic signature with strong predictive value. High-risk patients exhibited poor survival, enhanced immune infiltration, and potential sensitivity to AKT inhibitors, with several drugs, including gefitinib and paclitaxel, identified as promising candidates. Experimental validation was conducted using the Human Protein Atlas (HPA) and RT-qPCR in clinical samples. CFLAR and TNFSF13B were upregulated and PDK4 downregulated in GC, while UACA showed no significant change. Additional prognostic genes (DFFB, PSMB6, GLP1R, HDAC9, BACH2) displayed expression patterns largely consistent across HPA, TCGA, and RT-qPCR, with minor discrepancies likely due to sample size. This study integrates multi-omics and deep learning with experimental validation, providing insights into programmed cell death regulation and offering robust biomarkers and therapeutic targets for GC.
Keywords: deep learning, multi-omics, diagnosis and prognostic, biomarkers, gastric cancer
Received: 28 Aug 2025; Accepted: 27 Oct 2025.
Copyright: © 2025 Jin, Chang, Chen, Jiang, Chen and Lu. This is an open-access article distributed under the terms of the Creative Commons Attribution License (CC BY). The use, distribution or reproduction in other forums is permitted, provided the original author(s) or licensor are credited and that the original publication in this journal is cited, in accordance with accepted academic practice. No use, distribution or reproduction is permitted which does not comply with these terms.
* Correspondence: Yonggang  Lu, ylu@lzu.edu.cn
Disclaimer: All claims expressed in this article are solely those of the authors and do not necessarily represent those of their affiliated organizations, or those of the publisher, the editors and the reviewers. Any product that may be evaluated in this article or claim that may be made by its manufacturer is not guaranteed or endorsed by the publisher.
