REVIEW article
Front. Immunol.
Sec. Cancer Immunity and Immunotherapy
This article is part of the Research TopicImmune Cell Modulation in Tumor Resistance and Response to Targeted TherapiesView all articles
Immune Checkpoint Inhibitors in Melanoma: Mechanisms, Immune Cell Interactions, and the Tumour Microenvironment
Provisionally accepted- 1Medical School, Graduate School, Hunan University of Chinese Medicine, Changsha, China
- 2School of Acupuncture-moxibustion, Tuina and Rehabilitation,, Graduate School, Hunan University of Chinese Medicine, Changsha, China
- 3College of Integrated Chinese and Western Medicine, Graduate School, Hunan University of Chinese Medicine, Changsha, China
- 4School of traditional Chinese Medicine, Graduate School, Hunan University of Chinese Medicine, Changsha, China
- 5School of Public Health, Chengdu University of Traditional Chinese Medicine, Chengdu, China
- 6Department of Surgery for Male Disease of First Hospital, Graduate School, Hunan University of Chinese Medicine, Changsha, China
Select one of your emails
You have multiple emails registered with Frontiers:
Notify me on publication
Please enter your email address:
If you already have an account, please login
You don't have a Frontiers account ? You can register here
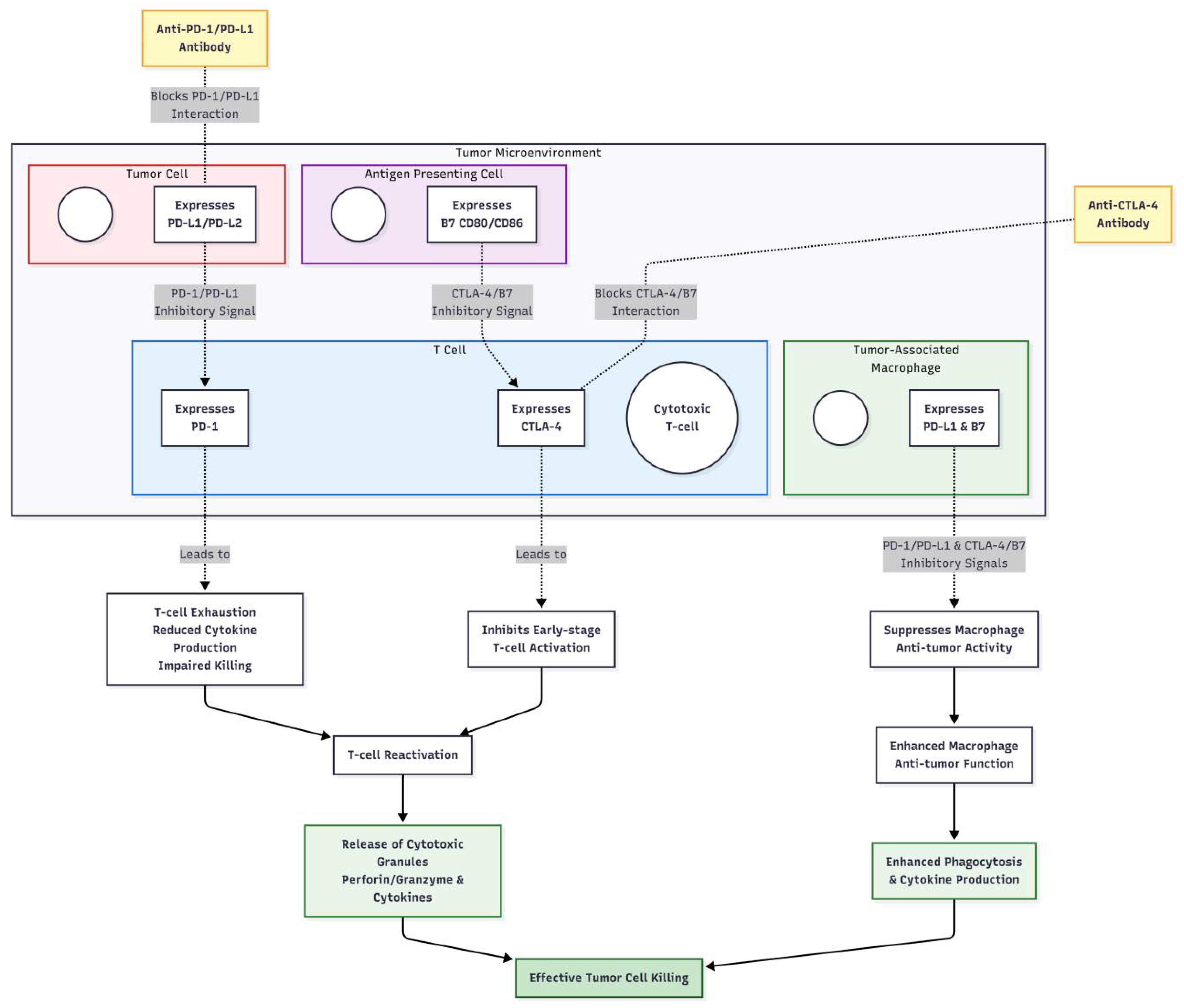
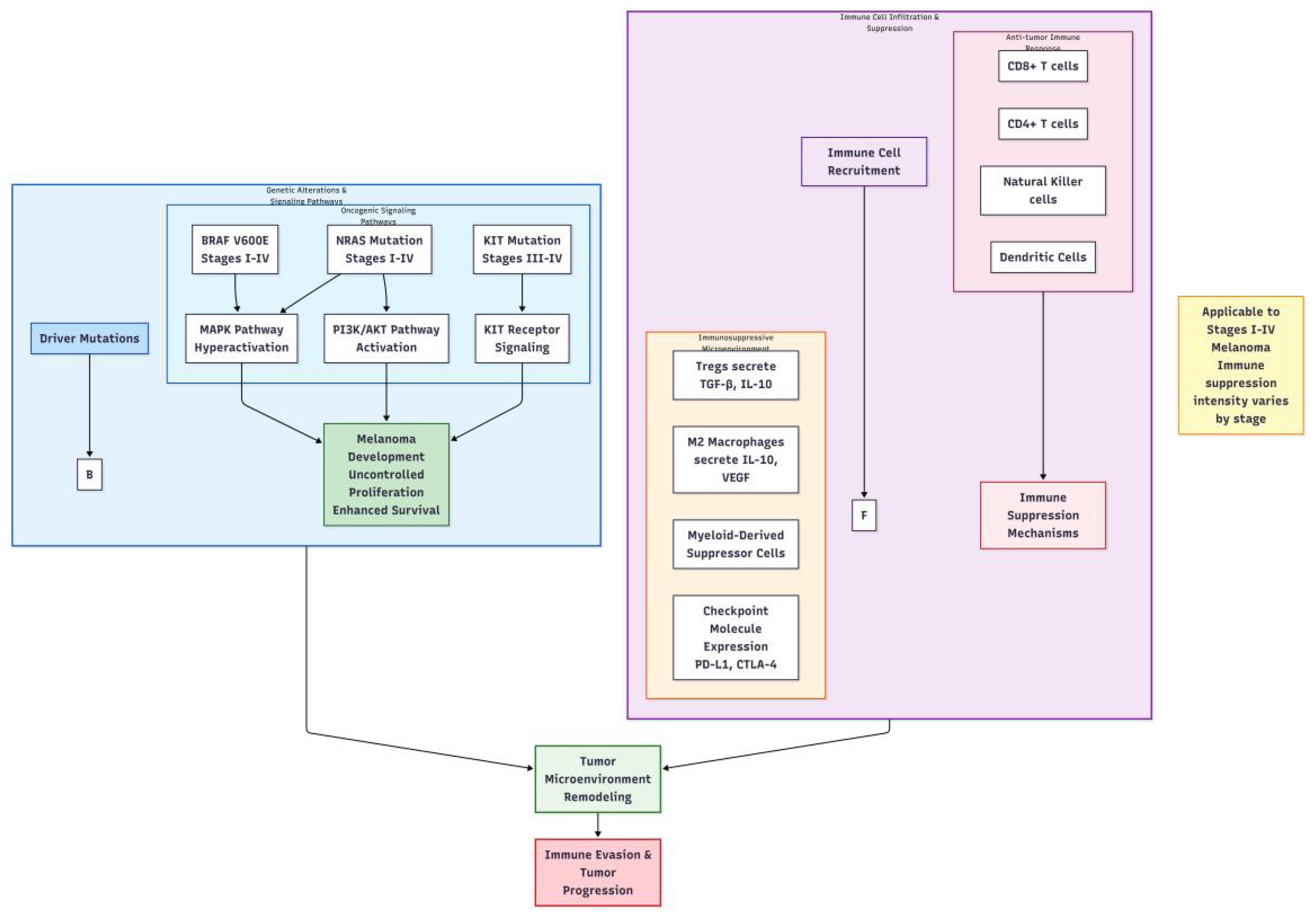
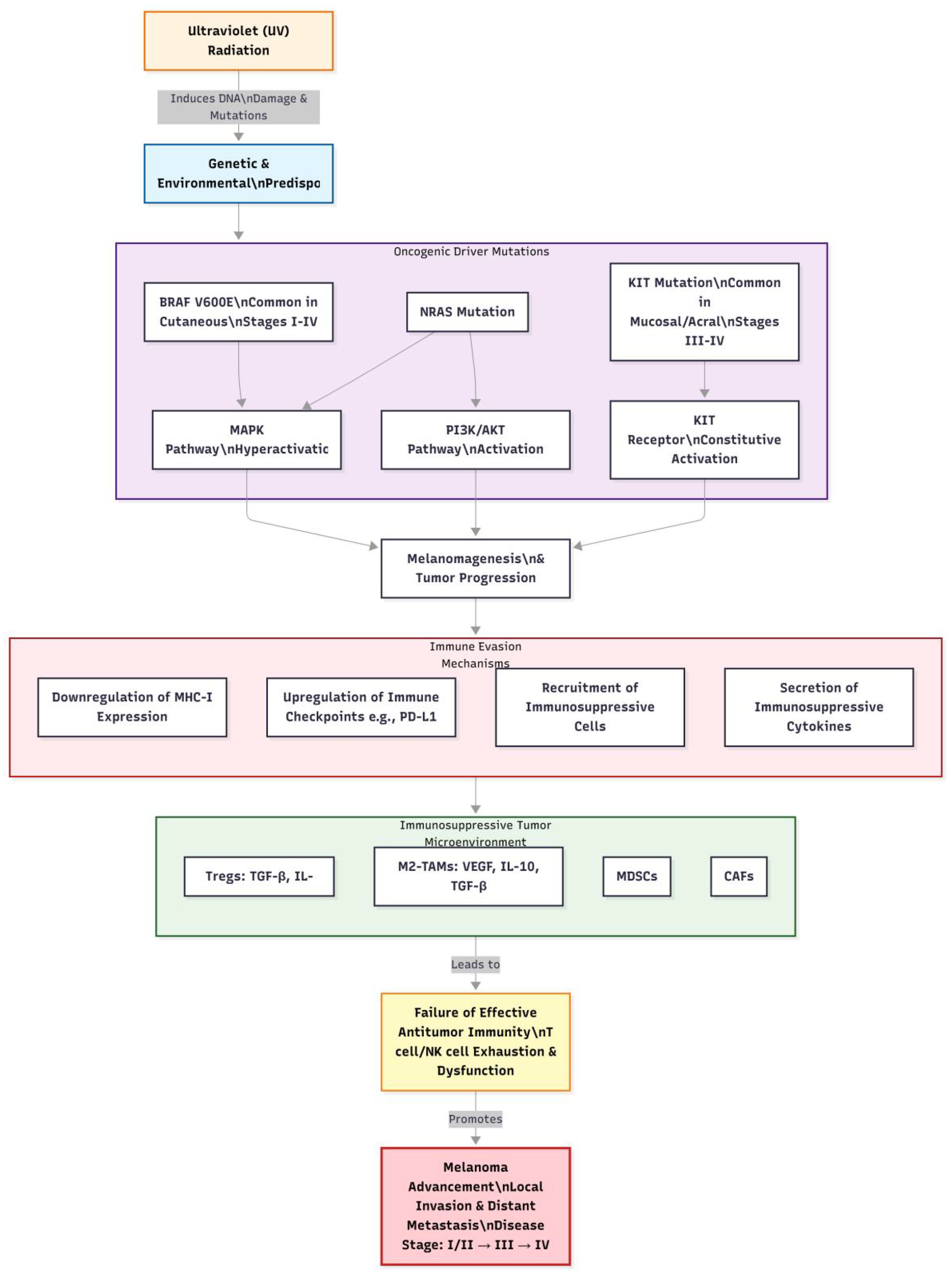
Abstract :Melanoma is a highly aggressive and metastatic malignant tumor originating from melanocytes, with globally rising incidence rates that pose significant challenges to patient prognosis. Traditional therapies for advanced melanoma have limited efficacy. In recent years, the emergence of immune checkpoint inhibitors (ICIs) has significantly altered this landscape by reactivating the body's antitumor immune response through blocking interactions between immune checkpoint proteins and their ligands, demonstrating remarkable therapeutic outcomes. However, some patients do not respond to ICIs or develop resistance, indicating that treatment responses involve complex interactions between tumors, immune cells, and the tumor microenvironment. This review comprehensively summarizes the mechanisms of ICIs, delves into the roles of various immune cells (including T cells, NK cells, macrophages, T helper cells, dendritic cells, and B cells) and the tumour microenvironment (TME), and explores their impact on ICI efficacy. It further distinguishes the application of ICBs across different disease stages (primary, adjuvant, neoadjuvant, and metastatic) and highlights the role of skin-specific immune cells (e.g., TRM, Langerhans cells) and microenvironmental components (e.g., skin microbiome). This review focuses on the mechanisms of ICIs in melanoma therapy, exploring the interactions between immune cells and the skin microenvironment in melanoma development and their impact on ICI efficacy. It aims to provide new insights and theoretical foundations for optimizing immunotherapy strategies in melanoma treatment.
Keywords: Melanoma, immune checkpoint inhibitors, immune cells, tumour microenvironment, adjuvant therapy, Neoadjuvant Therapy, Tumor staging, tissue-resident memory T cells
Received: 24 Aug 2025; Accepted: 27 Oct 2025.
Copyright: © 2025 Liang, Zheng, Yuyan, Hu, Si, Fan and Chen. This is an open-access article distributed under the terms of the Creative Commons Attribution License (CC BY). The use, distribution or reproduction in other forums is permitted, provided the original author(s) or licensor are credited and that the original publication in this journal is cited, in accordance with accepted academic practice. No use, distribution or reproduction is permitted which does not comply with these terms.
* Correspondence: Qihua Chen, 671246251@qq.com
Disclaimer: All claims expressed in this article are solely those of the authors and do not necessarily represent those of their affiliated organizations, or those of the publisher, the editors and the reviewers. Any product that may be evaluated in this article or claim that may be made by its manufacturer is not guaranteed or endorsed by the publisher.
