ORIGINAL RESEARCH article
Front. Immunol.
Sec. Viral Immunology
This article is part of the Research TopicIntegrated Genomic and Systems Approaches to Unravel Host-Virus Interactions in Viral Infectious DiseasesView all articles
Transcriptome Analysis of Differences in the Infection of African Swine Fever Virus (SY-1 strain) in iPAMs and PAMs
Provisionally accepted- National Key Laboratory of Agricultural Microbiology, Huazhong Agricultural University, Wuhan, China
Select one of your emails
You have multiple emails registered with Frontiers:
Notify me on publication
Please enter your email address:
If you already have an account, please login
You don't have a Frontiers account ? You can register here
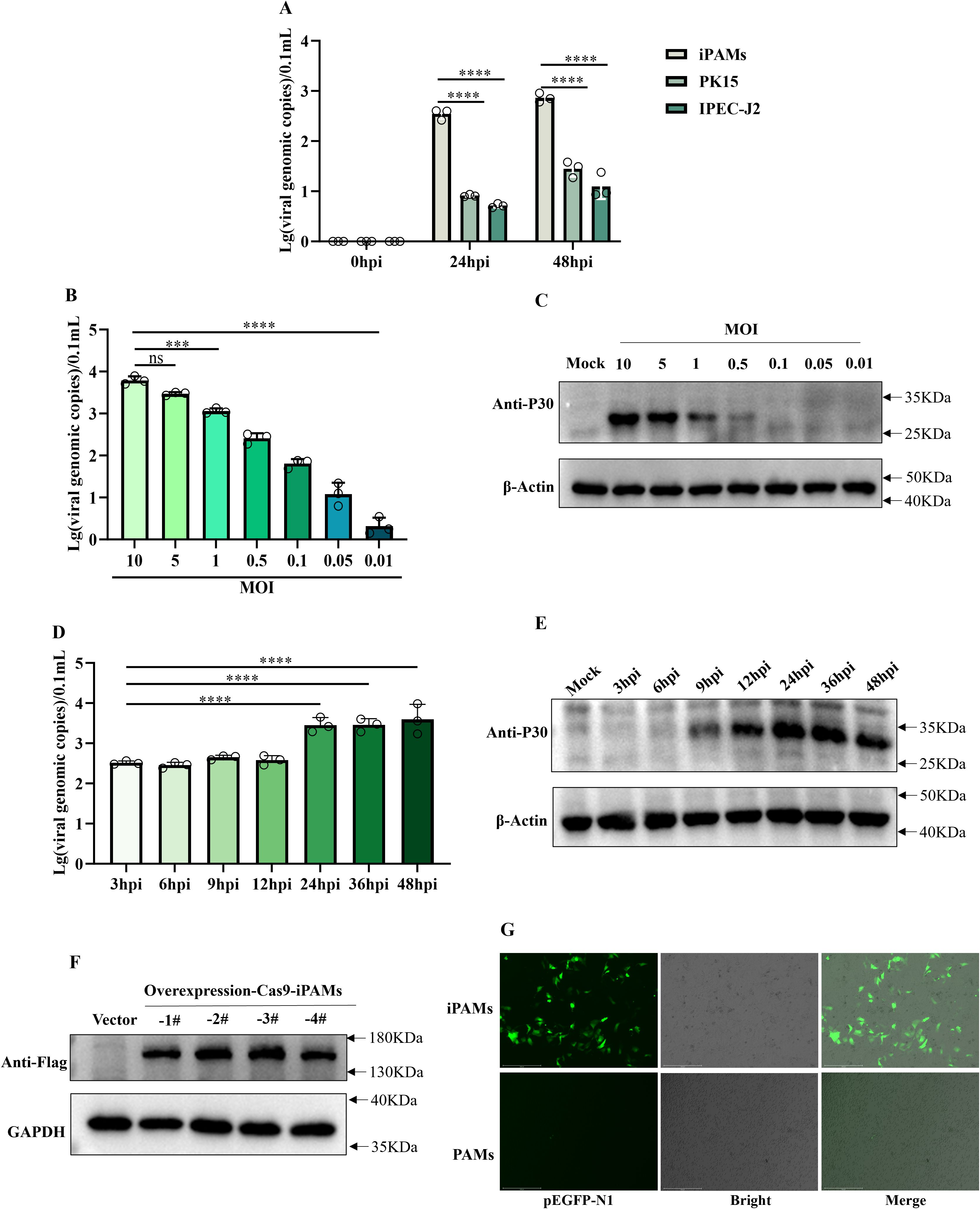
Africa swine fever (ASF), caused by the African swine fever virus (ASFV), is a highly contagious hemorrhagic disease that severely impacts the global swine industry. The absence of commercially available vaccines underscores the urgent need for effective countermeasures. A major obstacle in ASF research of mechanistic exploration and vaccine studies is the virus's strict tropism for primary cells like porcine alveolar macrophages (PAMs), while exhibiting poor susceptibility to most immortalized cell lines. In this study, we identified that iPAMs—a porcine macrophage line—support only limited replication of the field-isolated SY-1 strain compared to PAMs. Transcriptomic analysis of early infection revealed a stark divergence in host responses: iPAM cells predominantly involved in in the regulation of lipid metabolism and response to oxidative stress, whereas PAMs regulated cytokine signaling and immune response. Furthermore, based on the differentially expressed gene list, we selected 19 genes for validation regarding viral replication. Preliminary results indicate that JPH4 and CYP1A1 may be the host factors influencing viral replication. This study delineates early host–virus dynamics in ASFV susceptible cells (PAMs) and restricted replicating cells (iPAMs), which not only provides an insight into the replication of ASFV but also improved rational design of antiviral strategies in ASF research.
Keywords: African Swine Fever Virus, SY-1 strain, viral replication, iPAMs, PAMS, Transcriptomic Analysis, JPH4 and CYP1A1
Received: 25 Aug 2025; Accepted: 21 Nov 2025.
Copyright: © 2025 Mao, Cheng, Wang, Zhou, Zhang, Wang, Wang, Song, Sun, Zhang, Hu, Zhang, Zou, Zhao, Zhang and Jin. This is an open-access article distributed under the terms of the Creative Commons Attribution License (CC BY). The use, distribution or reproduction in other forums is permitted, provided the original author(s) or licensor are credited and that the original publication in this journal is cited, in accordance with accepted academic practice. No use, distribution or reproduction is permitted which does not comply with these terms.
* Correspondence:
Qiang Zhang, zhangq_0401@mail.hzau.edu.cn
Meilin Jin, jinmeilin@mail.hzau.edu.cn
Disclaimer: All claims expressed in this article are solely those of the authors and do not necessarily represent those of their affiliated organizations, or those of the publisher, the editors and the reviewers. Any product that may be evaluated in this article or claim that may be made by its manufacturer is not guaranteed or endorsed by the publisher.
