ORIGINAL RESEARCH article
Front. Immunol.
Sec. Viral Immunology
Analysis of blood proteome in influenza-infected patients reveals new insights into the host response and signatures distinguishing mild and severe infections
Provisionally accepted- 1Universitat Munster, Münster, Germany
- 2The University of Tennessee Health Science Center Department of Microbiology Immunology and Biochemistry, Memphis, United States
- 3Baptist Memorial Hospital-Memphis, Memphis, United States
- 4The University of North Carolina at Chapel Hill, Chapel Hill, United States
- 5Otto-von-Guericke-Universitat Magdeburg, Magdeburg, Germany
- 6The University of Tennessee Health Science Center Department of Pediatrics, Memphis, United States
Select one of your emails
You have multiple emails registered with Frontiers:
Notify me on publication
Please enter your email address:
If you already have an account, please login
You don't have a Frontiers account ? You can register here
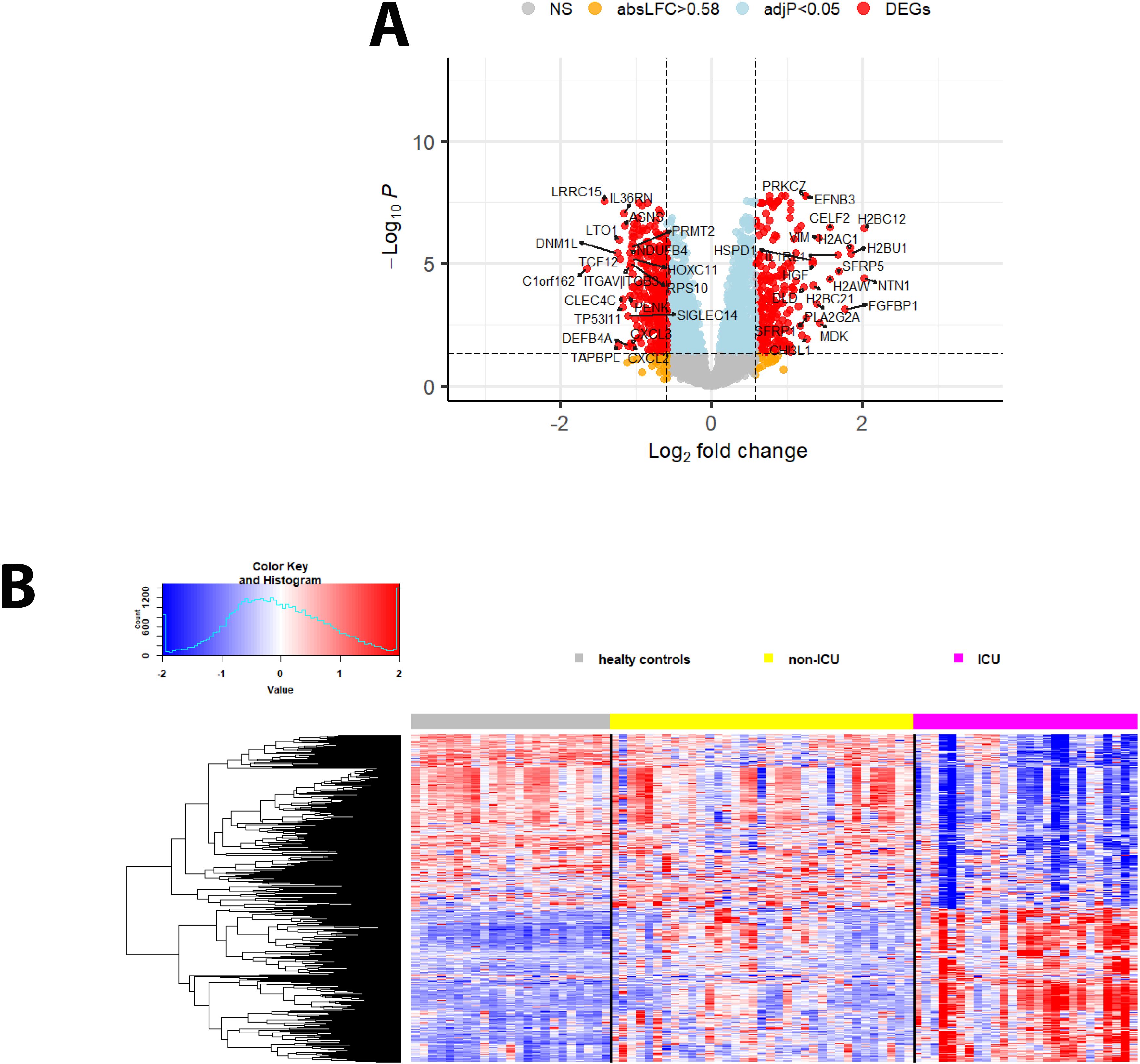
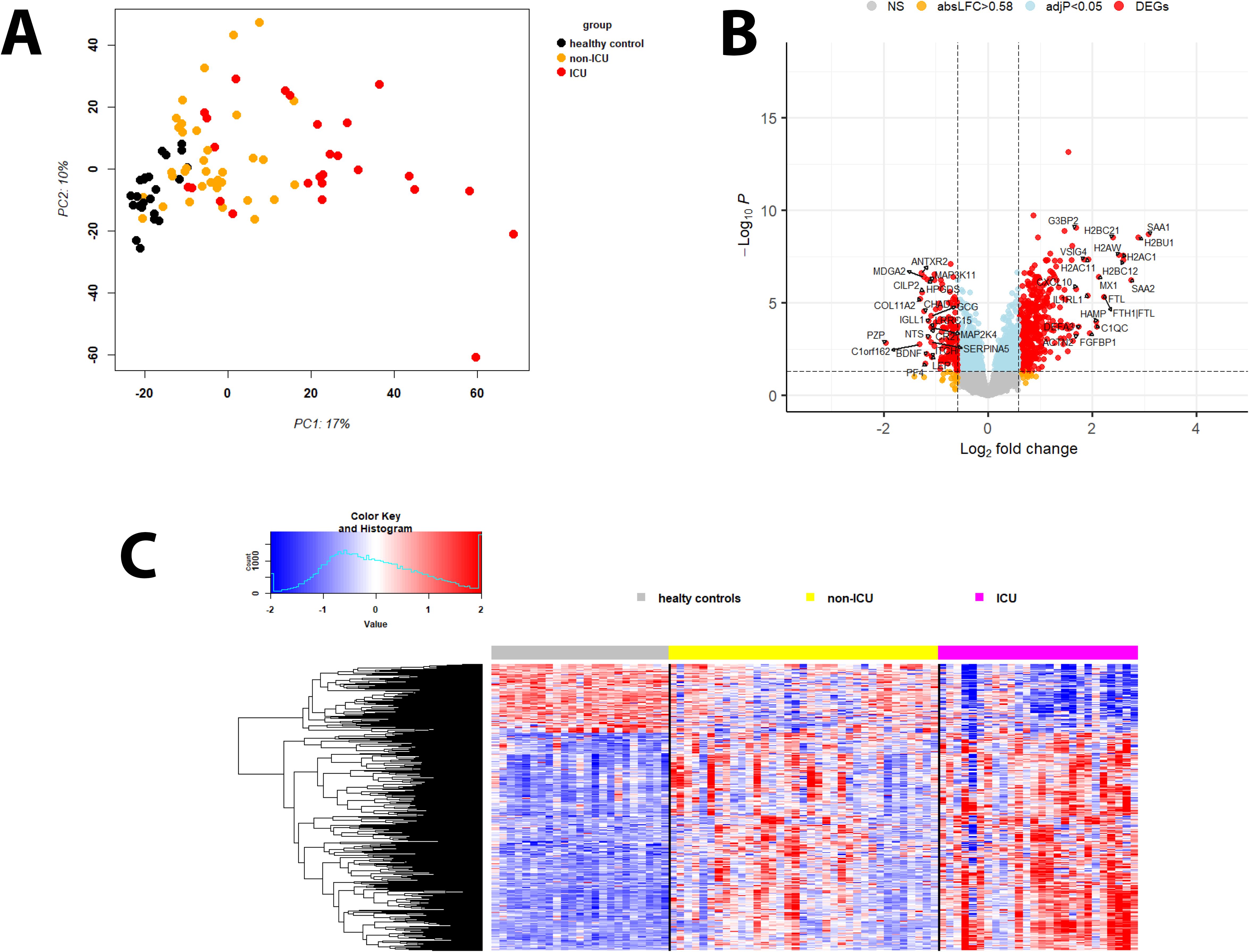
Influenza infections result in a wide spectrum of disease outcomes, ranging from asymptomatic cas-es to fatal illness. While immunopathology contributes to an increased risk of hospitalization, the host factors that drive predisposition to ICU admission remain poorly understood. Here, we performed proteome analyses of sera from influenza virus-infected patients who were experiencing moderate disease without ICU admission or severe disease with ICU admission. A unique aspect of our study is that we monitored expression levels of more than 6,000 proteins whereas previous studies only ana-lyzed a very limited number of protein markers. Comparing the responses in infected versus healthy individuals identified many differentially expressed proteins and related molecular pathways involved in lipid metabolism, iron metabolism, chromatin remodeling, and immune signaling in infected pa-tients. These were amplified in patients with more severe disease, where immune signaling, prolifera-tion/differentiation, and metabolic process pathways were increased. Our results suggest strong im-pacts of macrophage- and neutrophil-related responses. A unique aspect of our analysis is that it allowed us to relate the secreted host response in the blood (proteome) with stimulated responses in blood cells (transcriptome) in the same patients. Many differentially expressed proteins in the serum were not identified as differentially expressed genes in blood cells and therefore represent a not yet described set of biomarkers. Furthermore, we identified many strong correlations between blood cell transcriptomes and blood proteomes, which will allow us to validate or generate unique hypotheses of causal relationships between serum proteins and responses in blood cells during an influenza in-fection.
Keywords: influenza, Proteome, Differentially expressed proteins, Transcriptome correlations, Blood
Received: 27 Aug 2025; Accepted: 28 Oct 2025.
Copyright: © 2025 Schughart, Threlkeld, Sellers, Fischer, Schreiber, Lücke, Heise and Smith. This is an open-access article distributed under the terms of the Creative Commons Attribution License (CC BY). The use, distribution or reproduction in other forums is permitted, provided the original author(s) or licensor are credited and that the original publication in this journal is cited, in accordance with accepted academic practice. No use, distribution or reproduction is permitted which does not comply with these terms.
* Correspondence: Klaus Schughart, labschughart@online.de
Disclaimer: All claims expressed in this article are solely those of the authors and do not necessarily represent those of their affiliated organizations, or those of the publisher, the editors and the reviewers. Any product that may be evaluated in this article or claim that may be made by its manufacturer is not guaranteed or endorsed by the publisher.
