ORIGINAL RESEARCH article
Front. Immunol.
Sec. Molecular Innate Immunity
This article is part of the Research TopicCommunity Series in The Fundamental Biology of Basophils in Health and Disease - Volume IIView all 4 articles
Carbonic anhydrase 8 regulates basophil activation and interleukin 4 production
Provisionally accepted- 1Center for Immunity and Inflammation, Rutgers, The State University of New Jersey, Newark, New Jersey, USA, United States
- 2Department of Medicine, Rutgers, The State University of New Jersey, Newark, New Jersey, United States
- 3NemaGen Discoveries, Princeton, New Jersey, United States
- 4Center for Immunity and Inflammation, Rutgers. The State University of New Jersey, Newark, United States
- 5Department of Pharmacology, Physiology, and Neuroscience, Rutgers, The State University of New Jersey, Newark, New Jersey, United States
- 6Center for Immunity and Inflammation, Rutgers, The State University of New Jersey, Newark, United States
- 7Department of Pediatrics, Rutgers, The State University of New Jersey, Newark, New Jersey, United States
- 8Department of Pharmacology, Physiology, and Neuroscience, Rutgers, The State University of New Jersey, Newark NJ, United States
- 9Department of Pathology, Immunology and Laboratory Medicine, Rutgers, The State University of New Jersey, Newark, New Jersey, United States
Select one of your emails
You have multiple emails registered with Frontiers:
Notify me on publication
Please enter your email address:
If you already have an account, please login
You don't have a Frontiers account ? You can register here
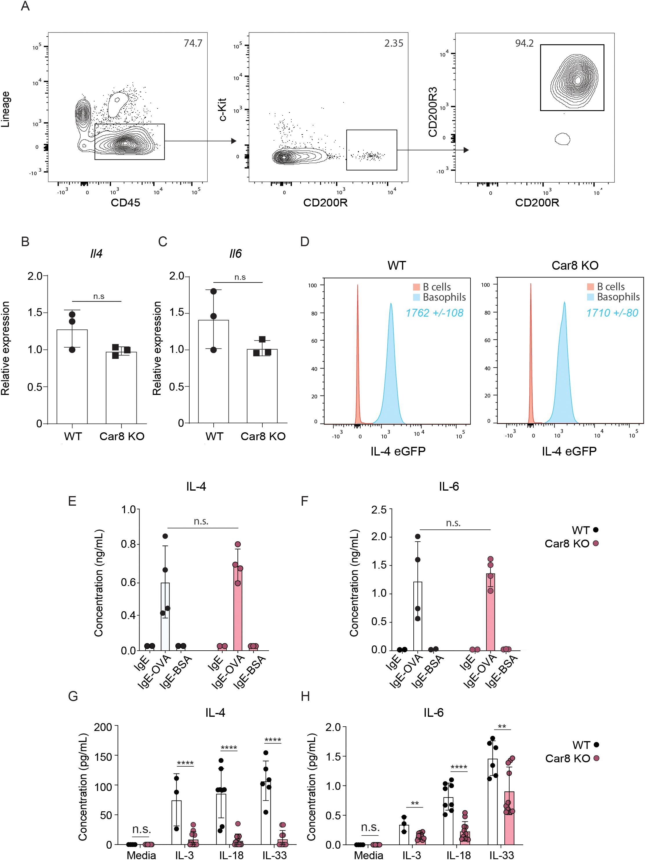
Carbonic anhydrase (Car) enzymes are a family of metalloenzymes that are traditionally known for their ability to regulate pH and CO2 homeostasis. However, emerging studies now demonstrate that Car family members exhibit lineage-specific expression patterns within immune cells. Moreover, it has been shown that genetically and pharmacologically targeting specific Car family members is sufficient to regulate immune cell development and activation. This work has identified Car enzymes as viable therapeutic targets that can influence immunity and inflammation. Here we contribute to this growing body of literature and demonstrate that Car8 is highly expressed by basophils and basophil precursor cells compared to other Car family members. While deletion of Car8 had no effect on basophil development or recruitment, mice deficient in Car8 were protected from basophil-and interleukin (IL)-4-dependent atopic dermatitis-like inflammation. Consistent with these findings, Car8-deficient basophils exhibit defects in the cytokine-stimulated release of IL-4 that is associated with altered calcium signaling pathways. Collectively, these studies reveal the lineage-specific expression patterns of Car8 and its unappreciated function in regulating basophil activation.
Keywords: Carbonic anhydrase 8, Basophils, interleukin 4, atopic dermatitis, Calcium Signaling
Received: 28 Aug 2025; Accepted: 06 Nov 2025.
Copyright: © 2025 Peng, Sy, Zhao, Sawhney, Espinosa, Schroeter, Ponessa, Chavan, Lemenze, Rivera, Rohacs and Siracusa. This is an open-access article distributed under the terms of the Creative Commons Attribution License (CC BY). The use, distribution or reproduction in other forums is permitted, provided the original author(s) or licensor are credited and that the original publication in this journal is cited, in accordance with accepted academic practice. No use, distribution or reproduction is permitted which does not comply with these terms.
* Correspondence: Mark C. Siracusa, mcs294@njms.rutgers.edu
Disclaimer: All claims expressed in this article are solely those of the authors and do not necessarily represent those of their affiliated organizations, or those of the publisher, the editors and the reviewers. Any product that may be evaluated in this article or claim that may be made by its manufacturer is not guaranteed or endorsed by the publisher.
