ORIGINAL RESEARCH article
Front. Immunol.
Sec. Vaccines and Molecular Therapeutics
Multi-antigen MVA-vectored SARS-CoV-2 vaccine, GEO-CM04S1, induces cross-protective immune responses to ancestral and Omicron variants
Provisionally accepted- 1Georgia State University, Atlanta, United States
- 2City of Hope, Duarte, United States
- 3GeoVax Labs Inc, Smyrna, United States
Select one of your emails
You have multiple emails registered with Frontiers:
Notify me on publication
Please enter your email address:
If you already have an account, please login
You don't have a Frontiers account ? You can register here
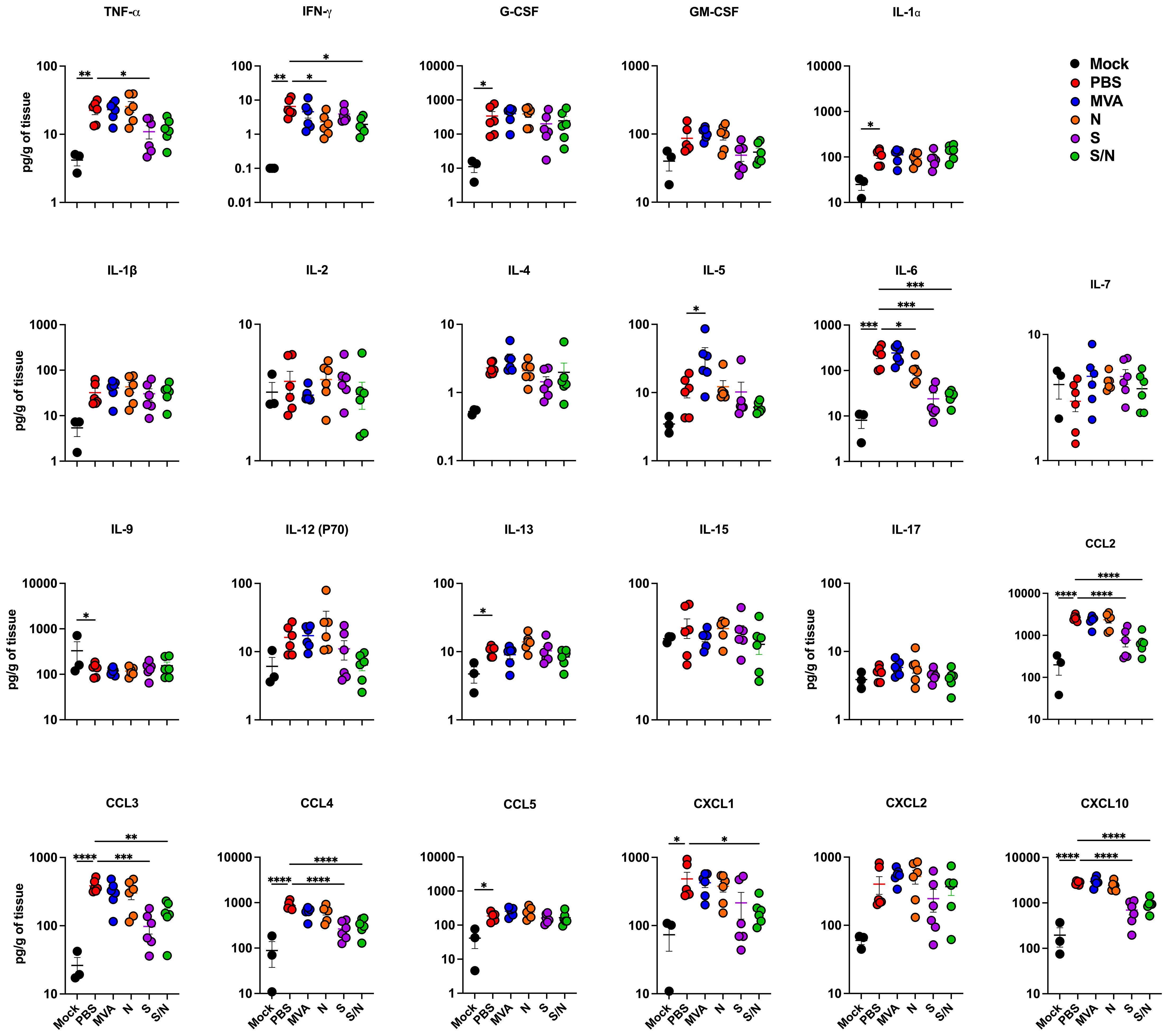
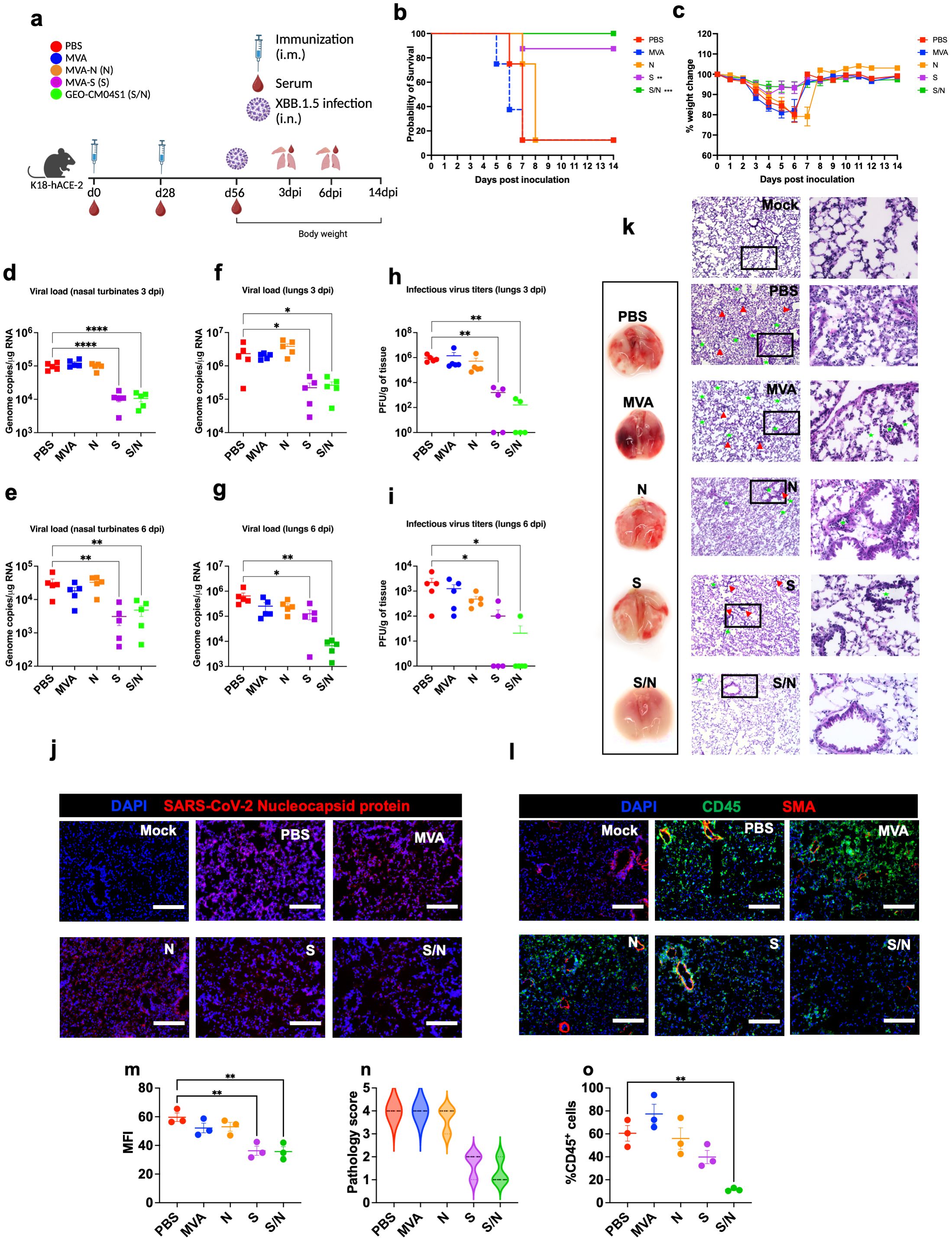
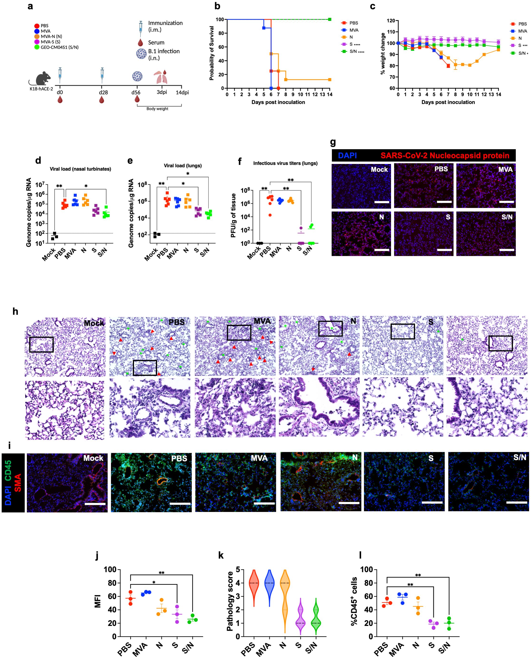
The design focus of the first-generation COVID-19 vaccines was on the use of the SARS-CoV-2 spike (S) protein as the primary vaccine immunogen to induce high levels of neutralizing antibodies. Efficacy was repeatedly disrupted due to the diminished neutralizing capacity of vaccine-induced antibodies against emerging variants. Vaccine candidate GEO-CM04S1 is based on the use of a modified vaccinia Ankara vector (MVA) that co-expresses S and nucleocapsid (N) antigens of the Wuhan-Hu-1 reference strain. It is designed to induce both antibody and T-cell responses to both S and N, with the goal of broadening immune response specificity and function. Herein, we characterized GEO-CM04S1 vaccine induced immune responses and efficacy against the ancestral Wuhan strain B.1 and the Omicron subvariant XBB.1.5 in K18-hACE-2 mouse model. We also tested experimental vaccine candidates that encode either S or N proteins alone and determined their relative levels and immunogenicity and contribution to efficacy. We demonstrated that immune responses induced by GEO-CM04S1 protects against weight loss, upper and lower respiratory tract infection, lung injury and excessive inflammation following intranasal challenge with B.1. We showed that only GEO-CM04S1 maintained full protective efficacy against the Omicron subvariant XBB.1.5. GEO-CM04S1 vaccination reduced viral replication without significant lung damage following XBB.1.5 infection. Despite full protection, no neutralizing antibodies were detected against XBB.1.5 in the sera of GEO-CM04S1-immunized animals, suggesting a critical role of T-cell responses. Using antibody-mediated depletion, we showed that depletion of CD20 cells or CD8+ T cells did not impact the vaccine protective efficacy whereas depletion of CD4+ T-cells diminished levels of efficacy. Collectively, our data demonstrate the full cross-variant protective immunity induced by GEO-CM04S1 and that CD4+ T-cell responses are a major effector element of vaccine protection.
Keywords: COVID-19, Vaccine, SARS-CoV-2, K18-hACE-2, B.1, XBB.1.5, T-cells
Received: 28 Aug 2025; Accepted: 23 Oct 2025.
Copyright: © 2025 Elsharkawy, Stone, Guglani, Wussow, Burleson, Hauser, Domi, Kumari, Albrecht, Dim, Newman, Diamond, Oruganti and Kumar. This is an open-access article distributed under the terms of the Creative Commons Attribution License (CC BY). The use, distribution or reproduction in other forums is permitted, provided the original author(s) or licensor are credited and that the original publication in this journal is cited, in accordance with accepted academic practice. No use, distribution or reproduction is permitted which does not comply with these terms.
* Correspondence:
Sreenivasa Rao Oruganti, soruganti@geovax.com
Mukesh Kumar, mkumar8@gsu.edu
Disclaimer: All claims expressed in this article are solely those of the authors and do not necessarily represent those of their affiliated organizations, or those of the publisher, the editors and the reviewers. Any product that may be evaluated in this article or claim that may be made by its manufacturer is not guaranteed or endorsed by the publisher.
