ORIGINAL RESEARCH article
Front. Immunol.
Sec. Multiple Sclerosis and Neuroimmunology
Brain-Infiltrated Monocyte Macrophages in a Rat Model of Temporal Lobe Epilepsy: Revisiting the Pro-Inflammatory Paradigm
Provisionally accepted- 1CNRS UMR5292, Inserm U1028, Centre de Recherche en Neurosciences de Lyon, TIGER Team, Universite Claude Bernard Lyon 1, Villeurbanne, France
- 2CNRS UMR5292, Inserm U1028, Centre de Recherche en Neurosciences de Lyon, GenCyTi, Universite Claude Bernard Lyon 1, Villeurbanne, France
- 3Institut de Recherche Biomedicale des Armees, Brétigny-sur-Orge, France
- 4Department of Functional Neurology and Epileptology, Hospices Civils de Lyon, Lyon, France
Select one of your emails
You have multiple emails registered with Frontiers:
Notify me on publication
Please enter your email address:
If you already have an account, please login
You don't have a Frontiers account ? You can register here
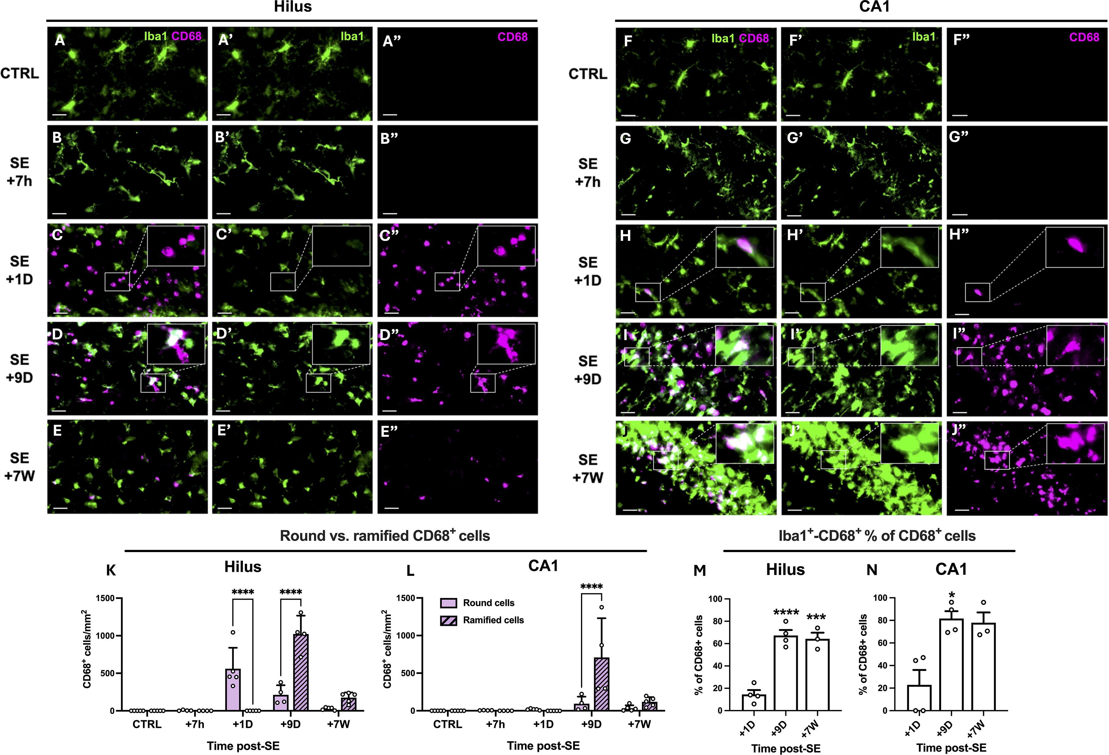
Neuroinflammation is central to temporal lobe epilepsy, yet the specific role of myeloid cells remains unclear. In status epilepticus (SE) models, circulating monocytes infiltrate the brain, although distinguishing them from microglia is challenging. Using a rat model, we traced infiltrating monocytes post-SE to investigate their persistence, phenotypic evolution during epileptogenesis and contribution to neuroinflammation. By tracking phagocytosed fluorescent nanoparticles and performing CD68 immunohistochemistry, we confirmed that monocytes entered the brain in significant numbers 24 hours post-SE, after the inflammatory peak occurred (7 hours). Their long-term presence and evolution into monocyte-macrophages (mo-mΦs) up to 7 weeks were monitored histologically using CD68. Distinct inflammatory profiles were further characterized after cell enrichment and fluorescence-activated cell sorting (FACS) distinguishing monocytes/mo-mΦs (CD11b+CD45hiCD11ahi) from microglia (CD11b+CD45loCD11alo). Microglia were the main drivers of the early pro-inflammatory response, with TNFα transcript levels nearly 14-fold higher in microglia than in monocytes 24h post-SE. In contrast, 24h post-SE, infiltrating monocytes transiently displayed an anti-inflammatory and neuroprotective phenotype, being the main source of IL-10, showing ~4-fold higher CD206, and expressing Arg1 absent in microglia. Tracked up to 7 weeks, these cells progressively adopted a microglia-like phenotype, contributed to the microglial scar and, although their expression of pro-inflammatory markers resembled nonactivated microglia, we hypothesize that their persistent presence might fuel the low-grade inflammation typical of chronic epilepsy. Importantly, since infiltrating monocytes initially engage in a transient anti-inflammatory response, strategies aiming to sustain or enhance this protective role in the context of epileptogenesis and epilepsy may open promising avenues for therapeutic intervention.
Keywords: Temporal Lobe Epilepsy, Microglia, Infiltrating monocytes, Neuroinflammation, brain cell sorting
Received: 30 Aug 2025; Accepted: 21 Nov 2025.
Copyright: © 2025 Grabon, Gasmi, Lang, Ruiz, Georges, Blot, Ogier, Rheims, Navarro and Bezin. This is an open-access article distributed under the terms of the Creative Commons Attribution License (CC BY). The use, distribution or reproduction in other forums is permitted, provided the original author(s) or licensor are credited and that the original publication in this journal is cited, in accordance with accepted academic practice. No use, distribution or reproduction is permitted which does not comply with these terms.
* Correspondence:
Wanda Grabon, wanda.grabon@uni.lu
Laurent Bezin, laurent.bezin@cnrs.fr
Disclaimer: All claims expressed in this article are solely those of the authors and do not necessarily represent those of their affiliated organizations, or those of the publisher, the editors and the reviewers. Any product that may be evaluated in this article or claim that may be made by its manufacturer is not guaranteed or endorsed by the publisher.
