REVIEW article
Front. Immunol.
Sec. Cancer Immunity and Immunotherapy
Epigenetic regulation of the tumor microenvironment in lung cancer: Mechanism Insights and Therapeutic Prospects
Provisionally accepted- Department of Integrated Traditional Chinese and Western Medicine, Gansu Provincial Cancer Hospital, Lanzhou, China
Select one of your emails
You have multiple emails registered with Frontiers:
Notify me on publication
Please enter your email address:
If you already have an account, please login
You don't have a Frontiers account ? You can register here
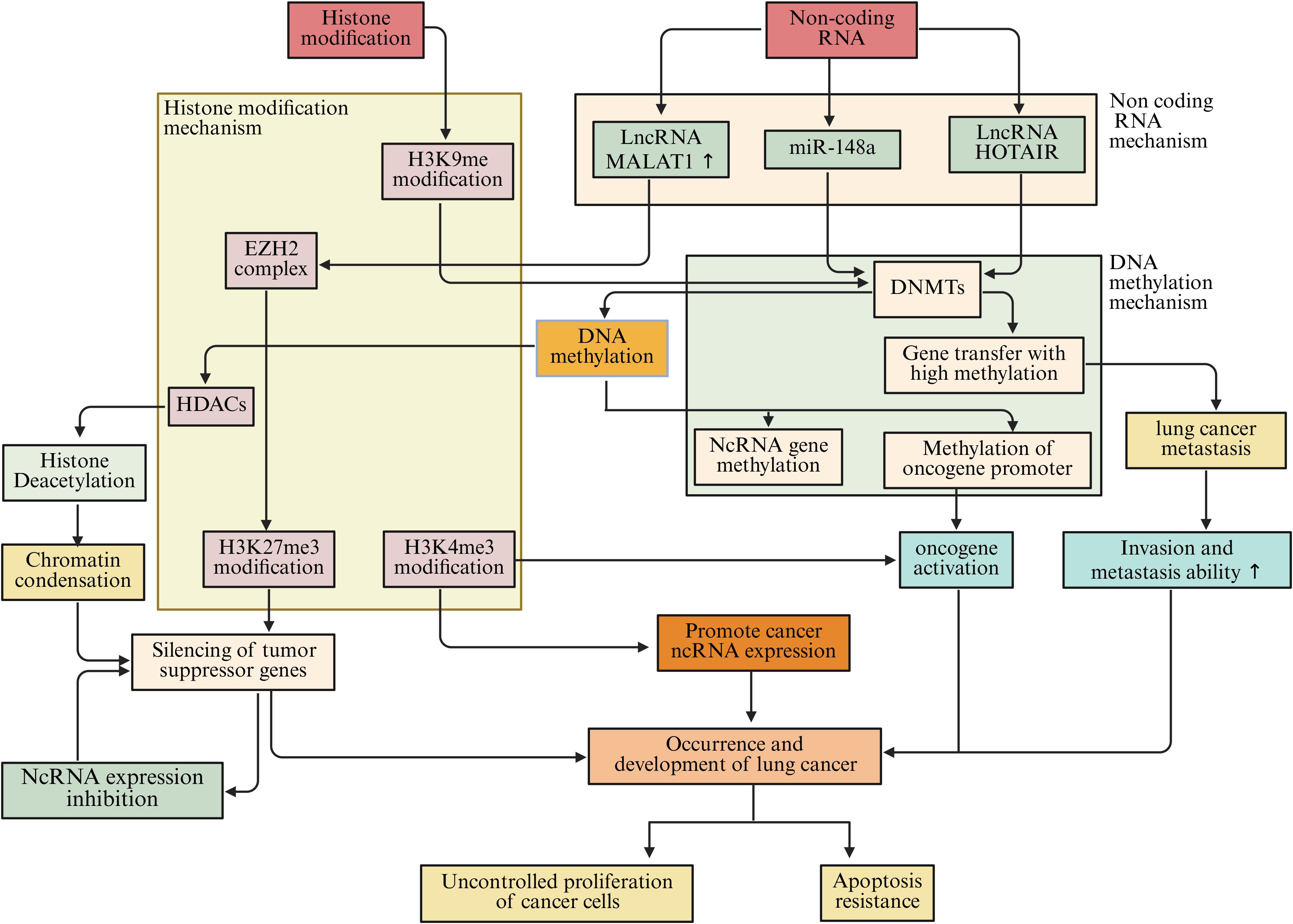
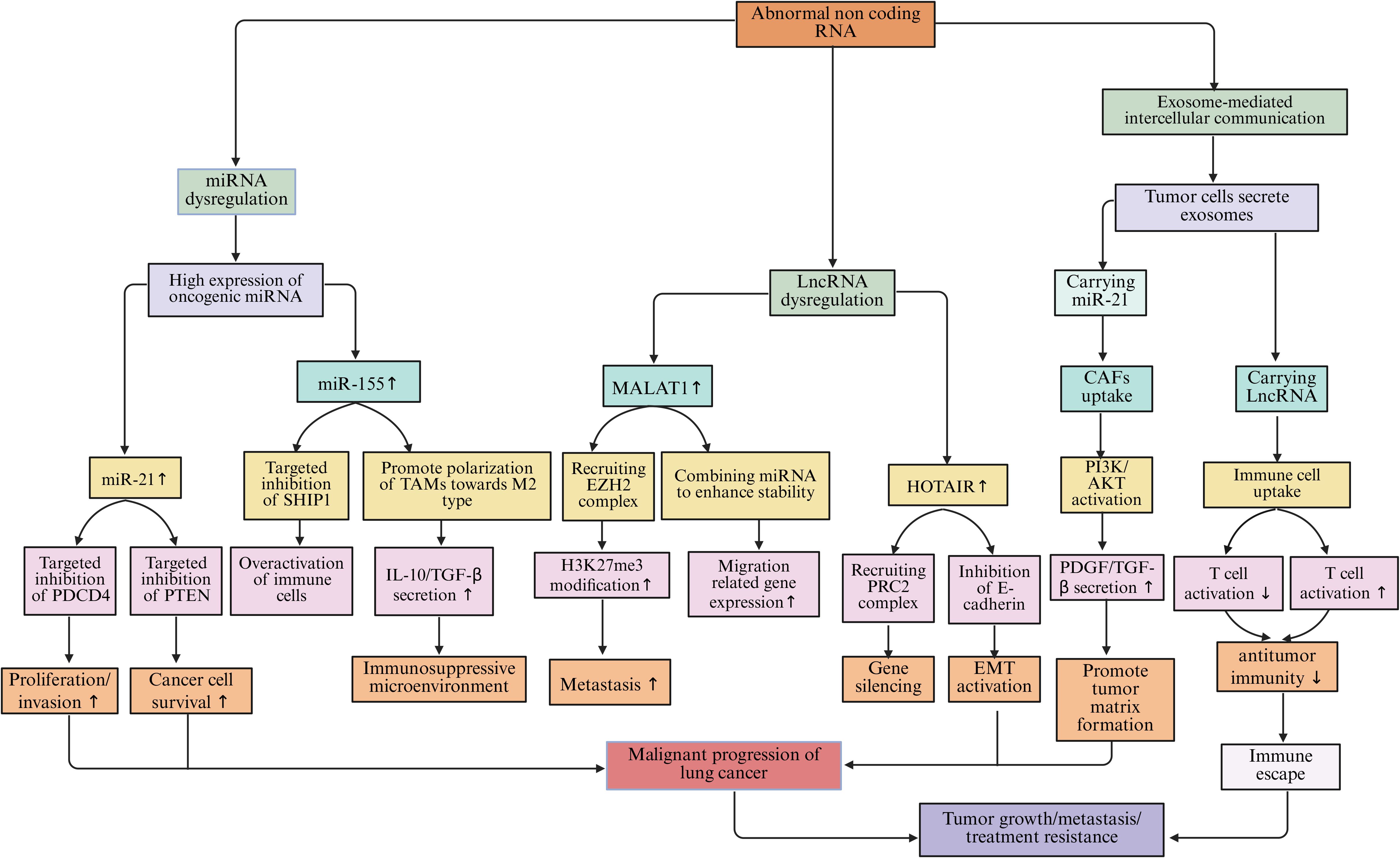
Lung cancer, recognized as one of the most prevalent malignancies with the highest rates of incidence and mortality globally, presents a substantial challenge on a worldwide scale. This challenge is exacerbated by the disease's difficulty in early detection, a pronounced rate of metastasis, and resistance to treatment, all of which contribute to elevated mortality rates. The tumor microenvironment (TME) plays a critical role in the sustenance and advancement of various solid tumors, including lung cancer. The intricate composition of the TME facilitates tumor proliferation, metastatic spread, and therapeutic resistance by supplying metabolic resources, fostering angiogenesis, and enabling immune evasion. Nonetheless, the regulatory frameworks operating within the TME remain poorly understood. An increasing body of evidence suggests that epigenetic regulation—encompassing mechanisms such as DNA methylation, histone modification, and the action of non-coding RNAs—is pivotal in the initiation and progression of lung cancer. Furthermore, epigenetic modifications significantly influence the functional dynamics of the tumor microenvironment, thereby impacting intercellular interactions and cellular behaviors within the TME, which in turn affects the trajectory of disease progression. This article aims to present the most recent advancements in research concerning the epigenetic regulation of tumor cell interactions with the TME in the context of lung cancer biology. Additionally, it examines the current implications of epigenetic regulation within the tumor microenvironment and its influence on lung cancer behavior. We also investigate the potential relevance and emerging therapeutic avenues presented by epigenetic regulation in the clinical diagnosis and treatment of lung cancer, aspiring to propose novel strategies to address existing treatment challenges.
Keywords: lung cancer, Tumor Microenvironment, DNA Methylation, histone modification, non-coding RNA
Received: 02 Sep 2025; Accepted: 28 Oct 2025.
Copyright: © 2025 Xia, Yang, Lei, Ren and Qin. This is an open-access article distributed under the terms of the Creative Commons Attribution License (CC BY). The use, distribution or reproduction in other forums is permitted, provided the original author(s) or licensor are credited and that the original publication in this journal is cited, in accordance with accepted academic practice. No use, distribution or reproduction is permitted which does not comply with these terms.
* Correspondence: Xiaojun Xia, 18893719522@163.com
Disclaimer: All claims expressed in this article are solely those of the authors and do not necessarily represent those of their affiliated organizations, or those of the publisher, the editors and the reviewers. Any product that may be evaluated in this article or claim that may be made by its manufacturer is not guaranteed or endorsed by the publisher.
