ORIGINAL RESEARCH article
Front. Immunol.
Sec. Autoimmune and Autoinflammatory Disorders : Autoimmune Disorders
This article is part of the Research TopicThe Role of Innate Immunity in the Pathogenesis of Autoimmune and Autoinflammatory DiseasesView all 10 articles
Exhaustion of NK Cells and Interferon Activation in anti-MDA5+ Dermatomyositis are Associated and Determine the Development of ILD
Provisionally accepted- 1Renji Hospital, School of Medicine, Shanghai Jiao Tong University, Shanghai, China
- 2VANKE BILINGUAL HIGH SCHOOL, Shanghai, China
- 3Jiading District Central Hospital Affiliated Shanghai University of Medicine & Health Sciences, Shanghai, China
Select one of your emails
You have multiple emails registered with Frontiers:
Notify me on publication
Please enter your email address:
If you already have an account, please login
You don't have a Frontiers account ? You can register here
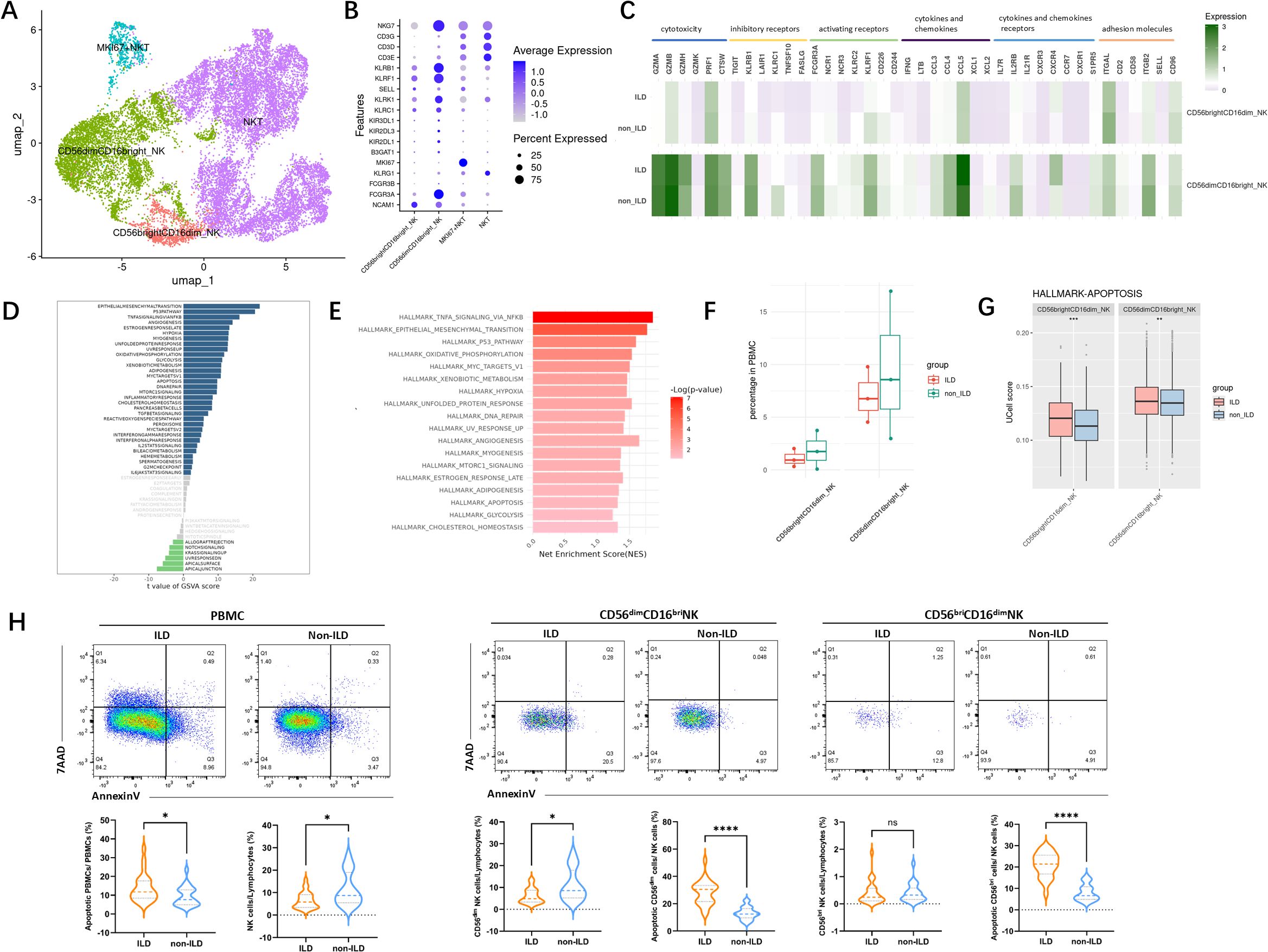
Objectives: This study aimed to investigate the role of natural killer (NK) cell and interferon (IFN) signaling in the peripheral circulation of anti-MDA5+ dermatomyositis (DM) patients, particularly in the context of interstitial lung disease (ILD) development. Methods: Peripheral blood mononuclear cells (PBMCs) from six newly diagnosed, active anti-MDA5+ DM patients (3 with ILD, 3 without ILD) were analyzed using single-cell RNA sequencing (scRNA-seq), focusing on NK cell features. The correlation between serum cytokine levels and ILD severity assessed by HRCT scores was futher analyzed. Flow cytometry in an independent cohort validated NK cell apoptosis, and in vitro experiments evaluated IFN-induced apoptosis in NK-92 cells. Results: ScRNA-seq revealed widespread activation of IFN responses in PBMCs from anti-MDA5+ DM-ILD patients, with pronounced upregulation in innate immune cells (e.g., NK cells and monocytes). A reduction in circulating NK cell proportions was observed in ILD patients. Serum levels of cytokines (IL-1β, IL-2, IL-4, IL-5, IL-10, IL-12P70, TNF-α, and IFN-α) positively correlated with the radiologic severity of ILD as quantified by HRCT scores. Flow cytometry confirmed significantly decreased NK cell counts and increased apoptosis in the ILD group. PBMCs from healthy donors exposed to an ILD-like cytokine milieu exhibited upregulated IFN pathway genes (ISG15, MX2, IFIT3), EIF2AK2 (encoding protein kinase R), and apoptosis-related genes (BCL2, BAX2). In vitro, IFN stimulation directly induced apoptosis in NK-92 cells. Conclusion: Excessive IFN activation drives NK cell apoptosis in anti-MDA5+ DM-ILD, contributing to NK cell depletion and ILD development. IFN-related biomarkers may serve as valuable indicators for assessing ILD severity in these patients.
Keywords: Dermatomyositis (dm), Interstitial lung disease (ILD), Natural killer (Nk) cell, interferon, single-cell sequencing, Apoptosis
Received: 02 Sep 2025; Accepted: 17 Nov 2025.
Copyright: © 2025 Shao, Zhen, Xia, Zhang, Yan, Zhou, Guo, Tan and Guo. This is an open-access article distributed under the terms of the Creative Commons Attribution License (CC BY). The use, distribution or reproduction in other forums is permitted, provided the original author(s) or licensor are credited and that the original publication in this journal is cited, in accordance with accepted academic practice. No use, distribution or reproduction is permitted which does not comply with these terms.
* Correspondence:
Limin Tan, 178414785@qq.com
Qiang Guo, bluedescent@126.com
Disclaimer: All claims expressed in this article are solely those of the authors and do not necessarily represent those of their affiliated organizations, or those of the publisher, the editors and the reviewers. Any product that may be evaluated in this article or claim that may be made by its manufacturer is not guaranteed or endorsed by the publisher.
