ORIGINAL RESEARCH article
Front. Immunol.
Sec. Cancer Immunity and Immunotherapy
This article is part of the Research TopicNew Challenges in Cancer Immunotherapy: Mechanisms, Translational Approaches, and Pan-Tumor StrategiesView all 10 articles
Integration of single-cell and bulk RNA-seq via machine learning to reveal ferroptosis-and lipid metabolism-driven immune landscape heterogeneity and predict immunotherapy response in colon cancer
Provisionally accepted- 1Shantou Central Hospital, Shantou, China
- 2Guangzhou Medical University, Guangzhou, China
Select one of your emails
You have multiple emails registered with Frontiers:
Notify me on publication
Please enter your email address:
If you already have an account, please login
You don't have a Frontiers account ? You can register here
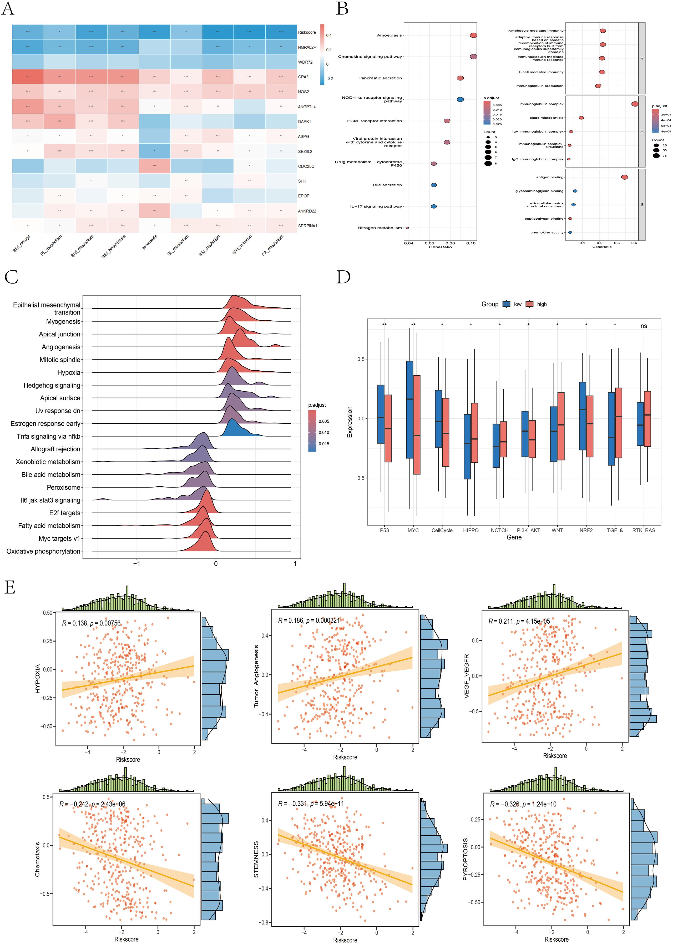
【Abstract】 Objective This study explored the interactions between ferroptosis and lipid metabolism in colon cancer, established a prognostic model to elucidate immune microenvironment heterogeneity, and evaluated the prospects of immunotherapy. Methods Transcriptome sequencing and single-cell transcriptome data from The Cancer Genome Atlas and Gene Expression Omnibus were analyzed. Nonnegative matrix factorization clustering and weighted gene coexpression network analysis identified ferroptosis-and lipid metabolism-related genes. Machine learning algorithms including support vector machine, random forest, extreme gradient boosting, and least absolute shrinkage and selection operator regression were used to construct a prognostic model. Expression patterns of selected genes were validated via Human Protein Atlas and immunohistochemistry. Results We developed a prognostic risk model comprising 13 genes through the application of multiple machine learning algorithmsand and confirmed as an independent prognostic factor. Gene set enrichment analysis (GSEA) revealed that the high-risk group was significantly enriched in hypoxia, tumor angiogenesis, epithelial-mesenchymal transition (EMT), and extracellular matrix (ECM) component synthesis and interactions, suggesting enhanced invasiveness and metastatic potential. Conversely, the low-risk group was enriched in biological processes related to oxidation, lipid metabolism, and ferroptosis. Moreover, the high-risk group exhibited more pronounced stromal infiltration and immunosuppressive activity within the tumor microenvironment, suggesting a greater tendency toward immune escape. In contrast, the low-risk group showed better responses to immunotherapy, a finding validated across multiple real-world immunotherapy datasets. Additionally, cell-cell communication analysis based on single-cell datasets revealed that M2 macrophages might be associated with T-cell exhaustion through SPP1-CD44 ligand-receptor interactions, thereby exerting immunosuppressive effects. Finally, immunohistochemistry (IHC) experiments confirmed the differential expression patterns of the SHH, WDR72, and EPOP genes between tumor and normal tissues, corroborating our findings at the mRNA level. Conclusion In this study, we conducted a comprehensive analysis of ferroptosis-lipid metabolism interactions in colon cancer by integrating bulk transcriptomic and single-cell RNA sequencing data. The prognostic model constructed on the basis of lipid metabolism and ferroptosis-related genes has potential as an independent prognostic biomarker for colon cancer patients and may serve as a predictor of immunotherapy response, facilitating the optimization of personalized therapeutic strategies.
Keywords: Colon Cancer, ferroptosis, Immunotherapy, Lipid Metabolism, Prognostic signature, Single-Cell Analysis
Received: 04 Sep 2025; Accepted: 21 Nov 2025.
Copyright: © 2025 Wang, Lin, Zheng, Yao, Xie, Lin, Wang and Hong. This is an open-access article distributed under the terms of the Creative Commons Attribution License (CC BY). The use, distribution or reproduction in other forums is permitted, provided the original author(s) or licensor are credited and that the original publication in this journal is cited, in accordance with accepted academic practice. No use, distribution or reproduction is permitted which does not comply with these terms.
* Correspondence:
Xiaozhong Wang, 103776710@qq.com
Weiqin Hong, hongweiqinhwq@126.com
Disclaimer: All claims expressed in this article are solely those of the authors and do not necessarily represent those of their affiliated organizations, or those of the publisher, the editors and the reviewers. Any product that may be evaluated in this article or claim that may be made by its manufacturer is not guaranteed or endorsed by the publisher.
