ORIGINAL RESEARCH article
Front. Immunol.
Sec. Cancer Immunity and Immunotherapy
SLC16A3 Drives Lung Adenocarcinoma Progression and Gefitinib Resistance through Coordinated Regulation of Ferroptosis and Lactate Metabolism
Provisionally accepted- 11st Medical Center of Chinese PLA General Hospital, Beijing, China
- 2Hainan Hospital of Chinese PLA General Hospital, Sanya, China
- 3Nankai University, Tianjin, China
Select one of your emails
You have multiple emails registered with Frontiers:
Notify me on publication
Please enter your email address:
If you already have an account, please login
You don't have a Frontiers account ? You can register here
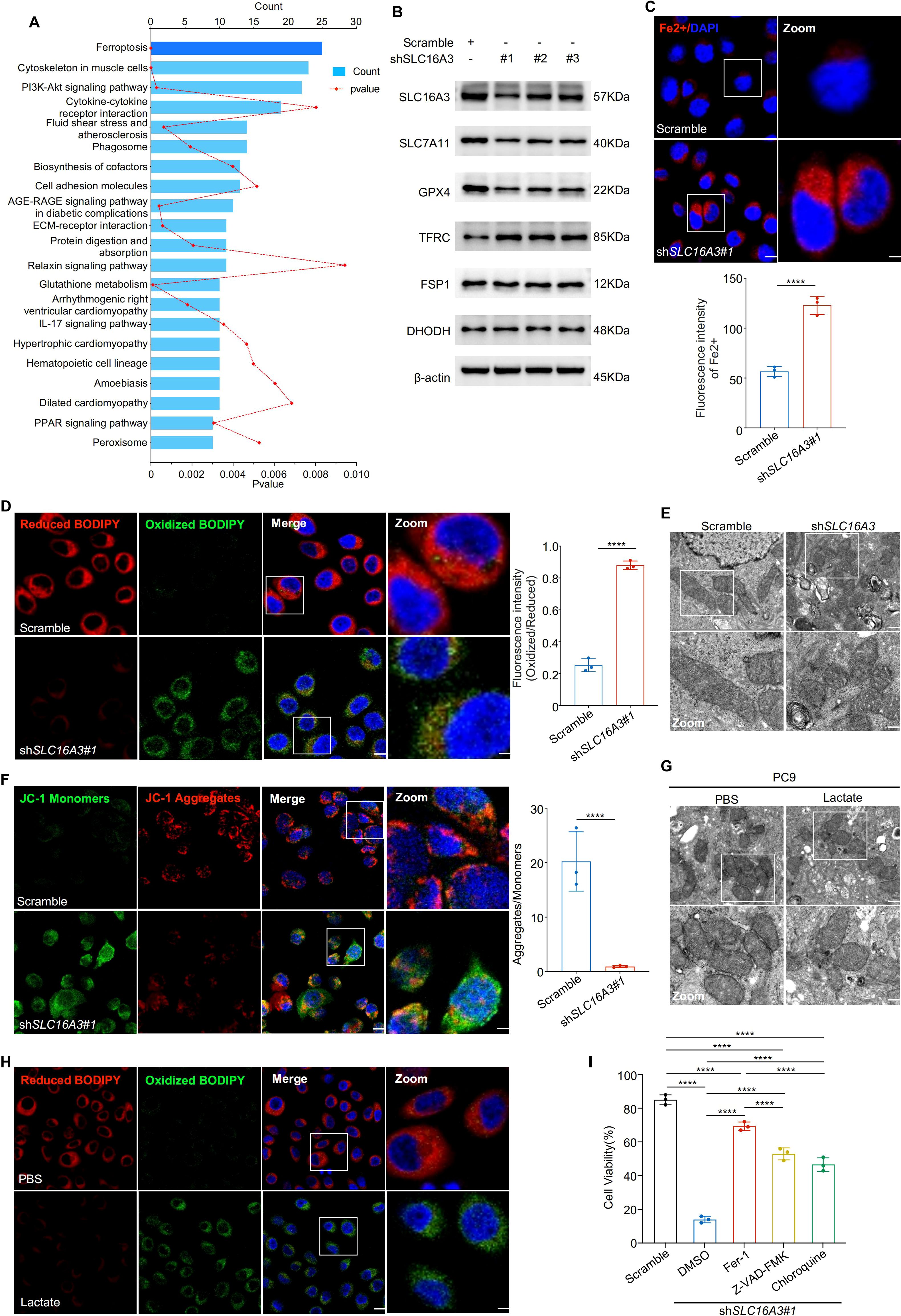
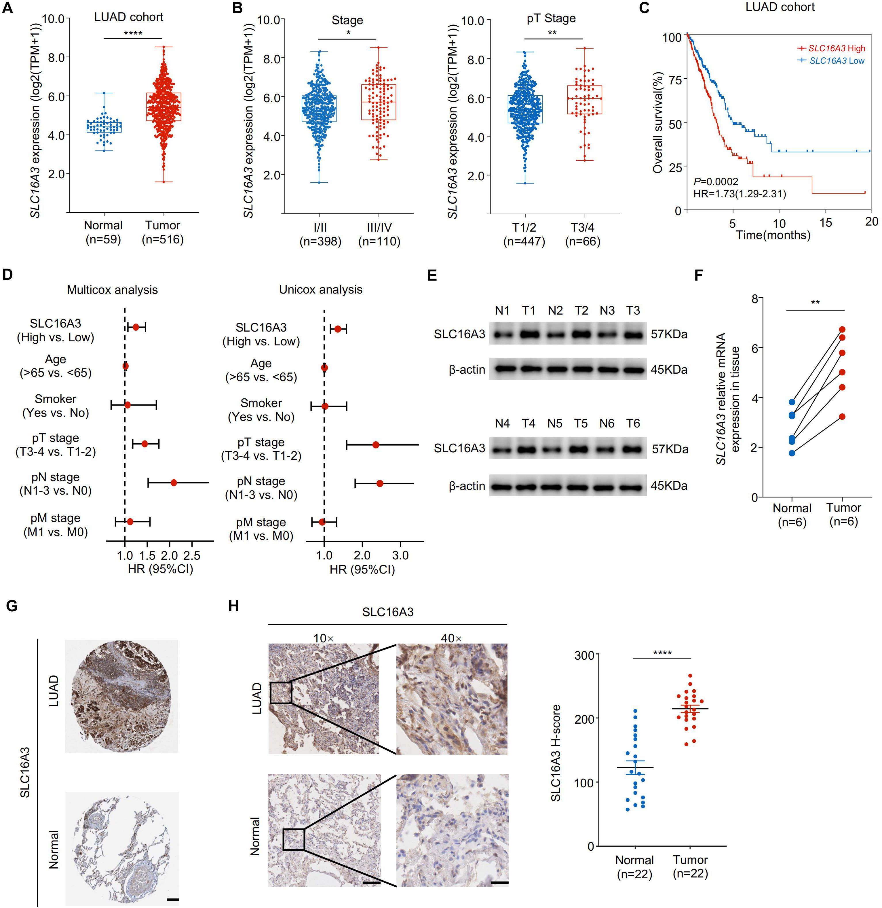
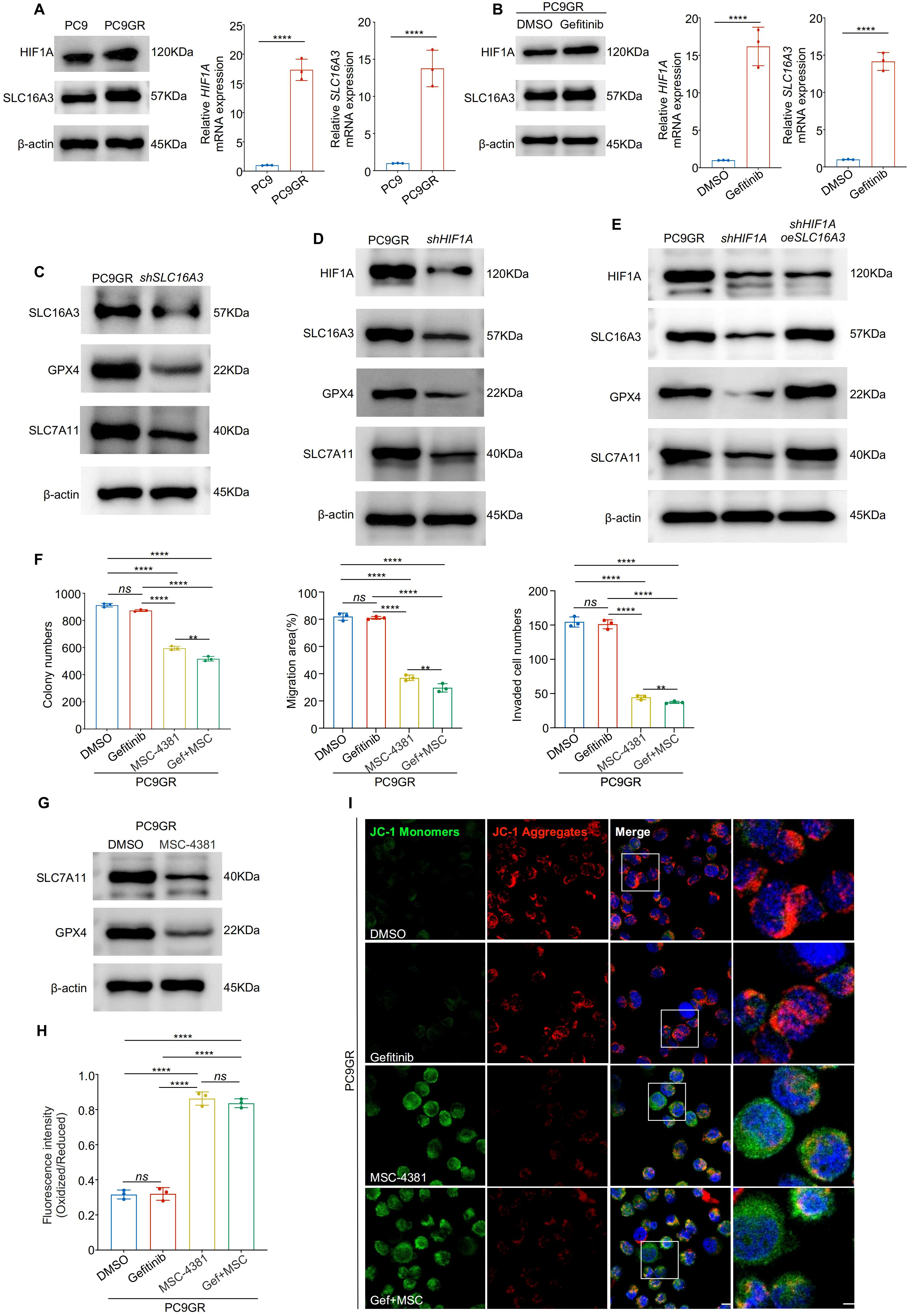
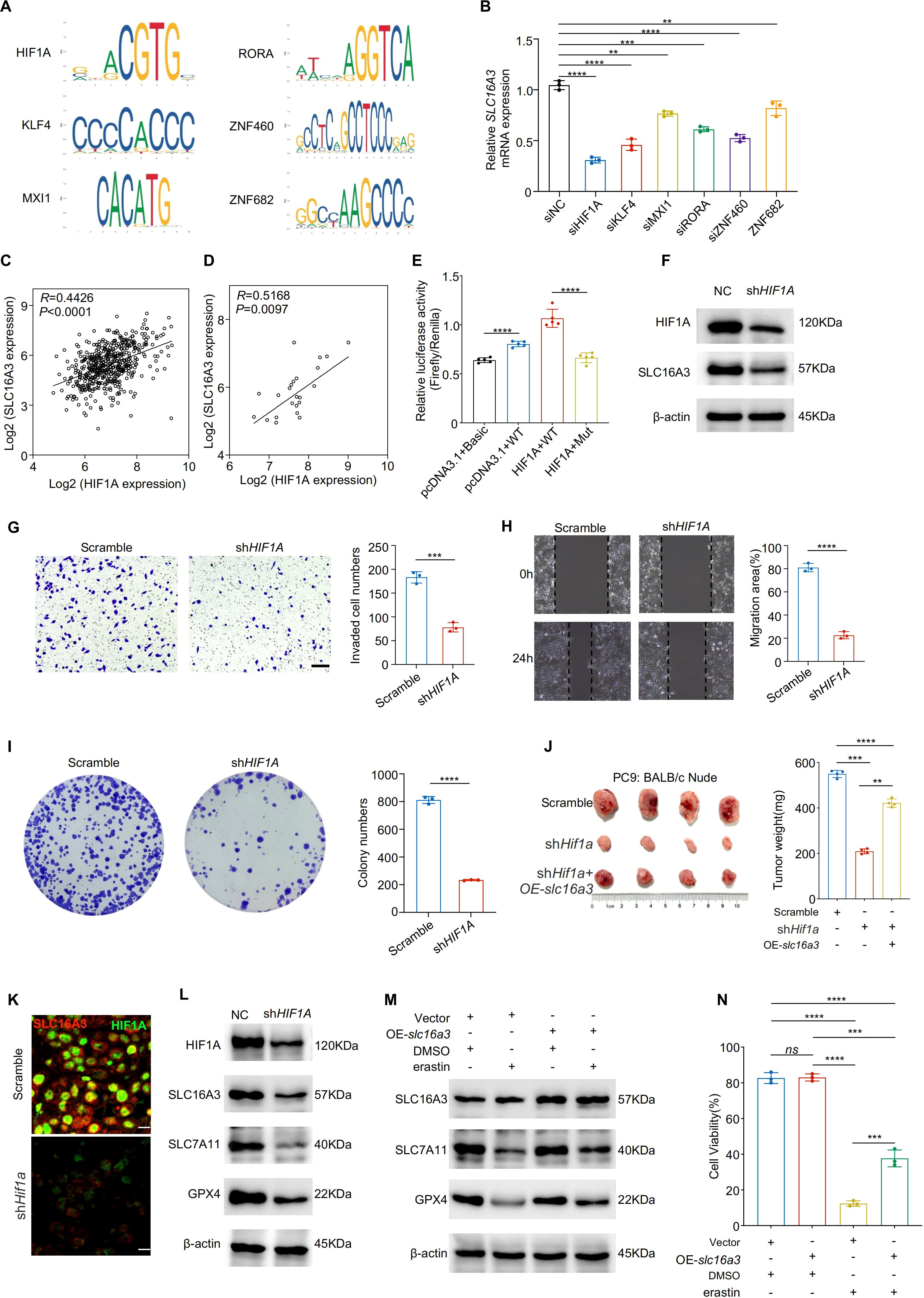
Background: Ferroptosis is an iron-dependent form of regulated cell death that plays a critical role in tumor suppression and therapeutic response. However, the metabolic mechanisms that drive ferroptosis resistance in lung adenocarcinoma (LUAD), particularly in the context of EGFR-TKI tolerance, remain unclear. Methods: We integrated transcriptomic and clinical data from TCGA LUAD cohort and performed survival and enrichment analyses. Functional assays, including proliferation, invasion, ferroptosis indicators, and in vivo xenograft models, were used to evaluate the role of SLC16A3. Lactate rescue, transcription factor prediction (JASPAR), mIHC, and luciferase reporter assays were used to dissect regulatory mechanisms. Pharmacological inhibition of SLC16A3 was used to assess its therapeutic potential. Results: SLC16A3 expression was elevated in LUAD and was correlated with poor prognosis. SLC16A3 knockdown suppressed tumor cell growth and enhanced ferroptosis, as indicated by increased lipid peroxidation, iron accumulation, and mitochondrial depolarization. Lactate supplementation partially reversed ferroptosis induction. Mechanistically, SLC16A3 was transcriptionally activated by HIF1A, and the HIF1A-SLC16A3 axis conferred ferroptosis resistance and gefitinib tolerance. SLC16A3 inhibition restored ferroptotic sensitivity and enhanced EGFR-TKI efficacy in xenograft models in vivo. Conclusion: Our findings reveal that the HIF1A-SLC16A3-lactate axis orchestrates ferroptosis suppression and therapeutic resistance in LUAD. Targeting SLC16A3 represents a promising metabolic strategy for overcoming EGFR-TKI resistance by reactivating ferroptosis.
Keywords: lung adenocarcinoma (LUAD), SLC16A3, ferroptosis, lactate metabolism, Gefitinib resistance
Received: 08 Sep 2025; Accepted: 27 Oct 2025.
Copyright: © 2025 Cai, Liu, Zhao, Zhu, Jin, Wen and Xue. This is an open-access article distributed under the terms of the Creative Commons Attribution License (CC BY). The use, distribution or reproduction in other forums is permitted, provided the original author(s) or licensor are credited and that the original publication in this journal is cited, in accordance with accepted academic practice. No use, distribution or reproduction is permitted which does not comply with these terms.
* Correspondence: Zhiqiang Xue, xuezhiqiang301@126.com
Disclaimer: All claims expressed in this article are solely those of the authors and do not necessarily represent those of their affiliated organizations, or those of the publisher, the editors and the reviewers. Any product that may be evaluated in this article or claim that may be made by its manufacturer is not guaranteed or endorsed by the publisher.
