ORIGINAL RESEARCH article
Front. Immunol.
Sec. Autoimmune and Autoinflammatory Disorders : Autoimmune Disorders
This article is part of the Research TopicNovel therapeutic targets in autoimmune diseases: intestinal microbiota and adaptive immunity regulationView all 4 articles
CD8⁺ T cells mediate the impact of gut dysbiosis and short-chain fatty acid deficiency on accelerated arthritis progression in collagen-induced arthritis mice
Provisionally accepted- 1Second Hospital of Shanxi Medical University Department of Rheumatology and Immunology, Taiyuan, China
- 2Shanxi Key Laboratory for immunomicroecology, shanxi,china, TaiYuan,ShanXi, China
Select one of your emails
You have multiple emails registered with Frontiers:
Notify me on publication
Please enter your email address:
If you already have an account, please login
You don't have a Frontiers account ? You can register here
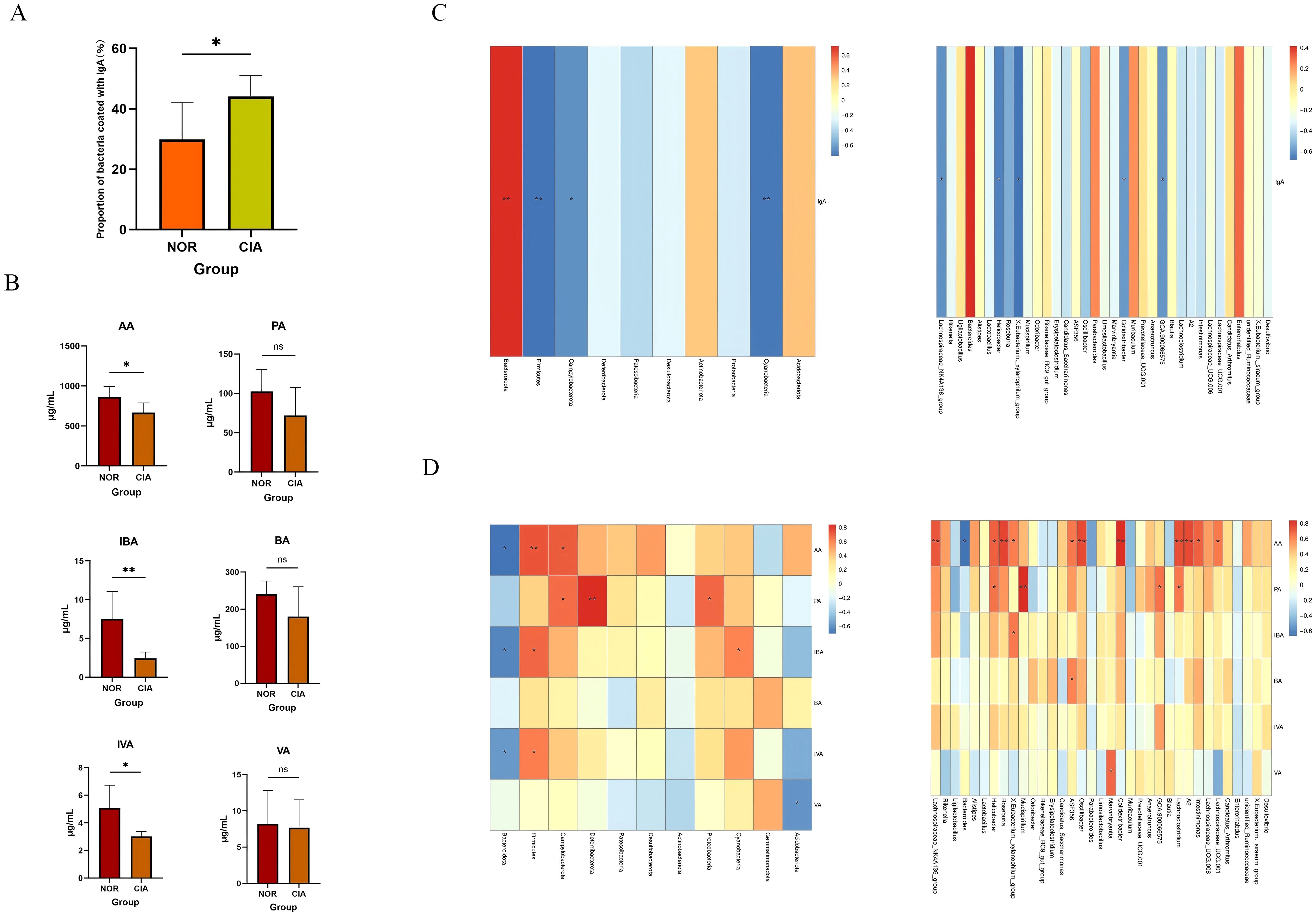
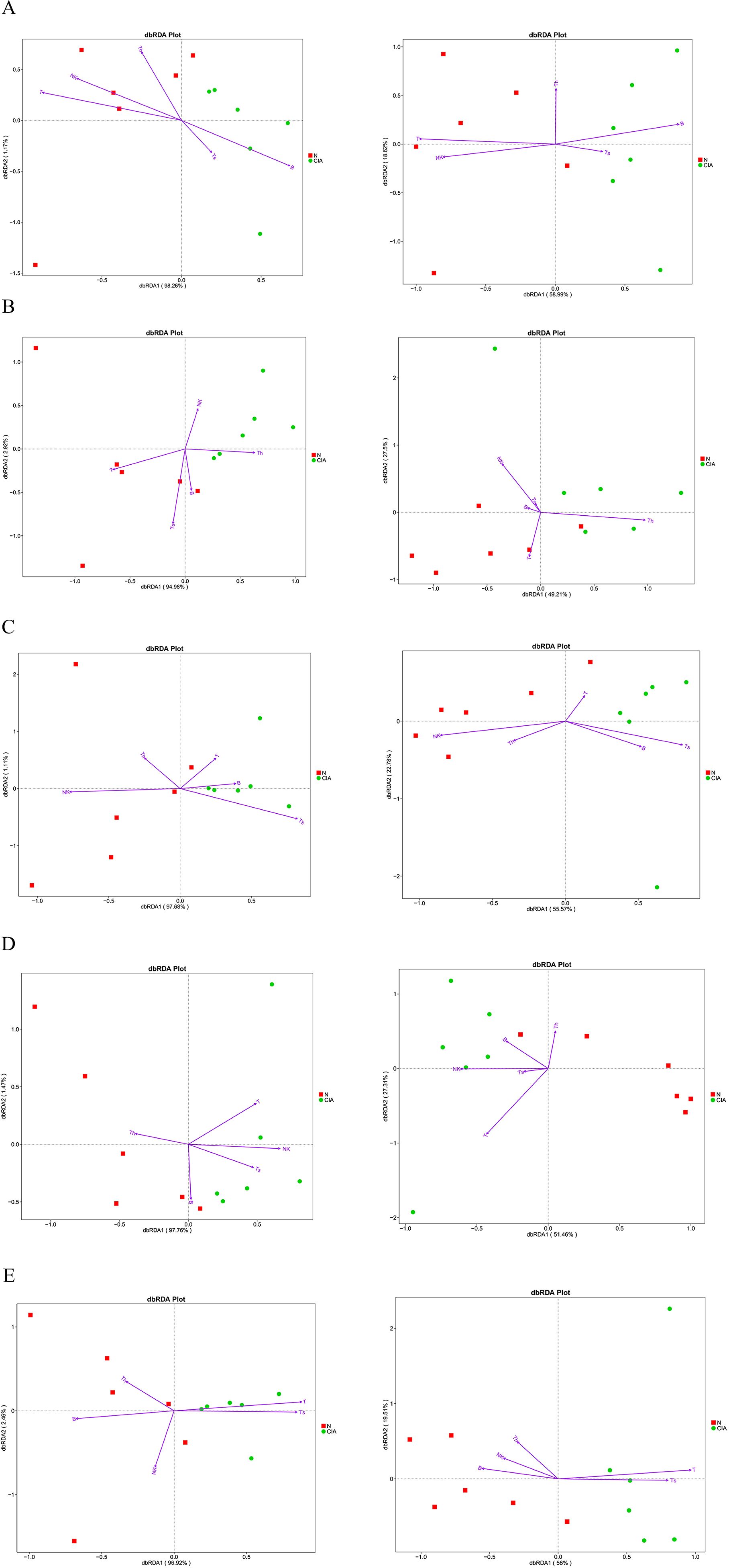
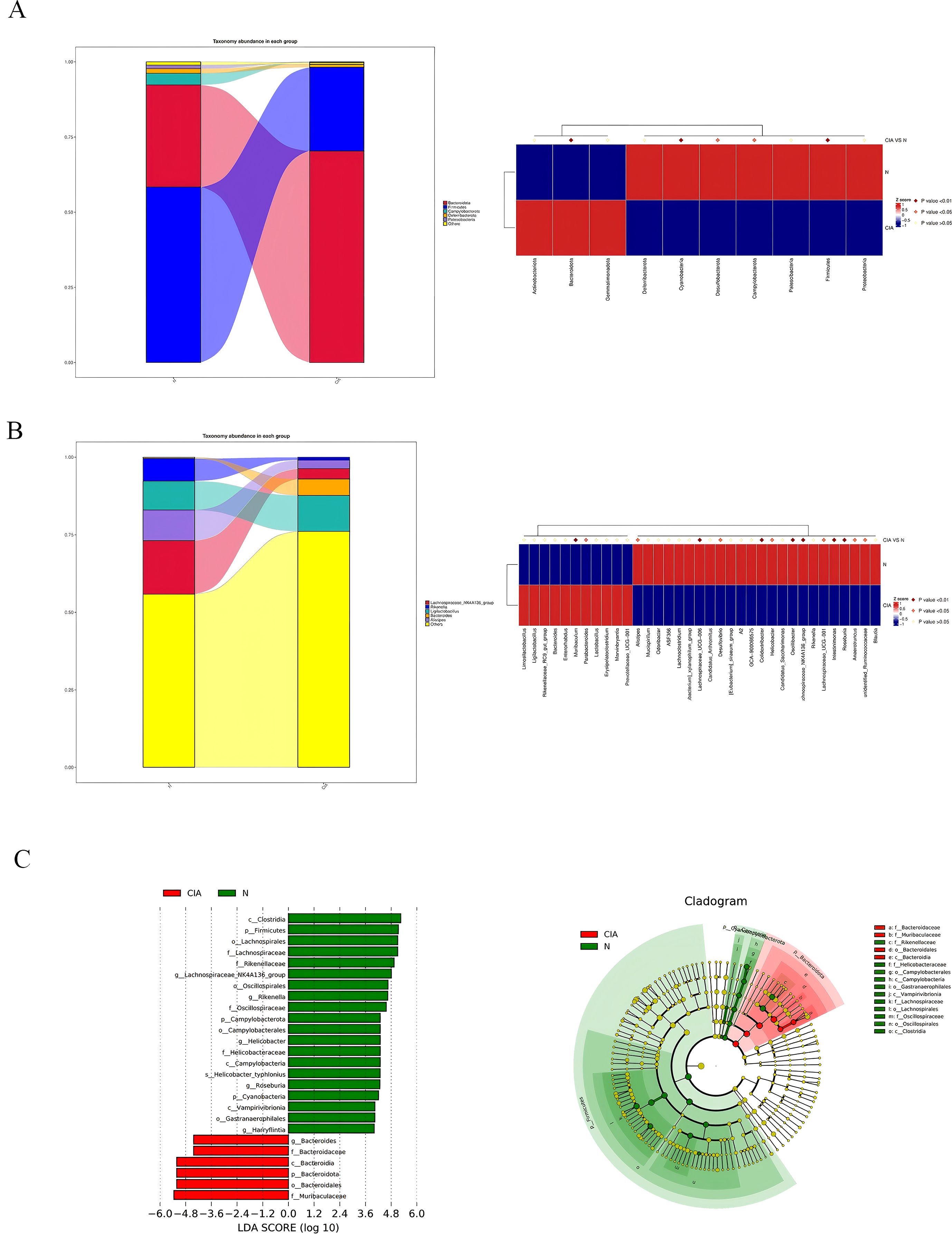
Objective: This study aims to investigate the association between gut microbiota dysbiosis and phenotypic alterations in immune cells across multiple tissues in a collagen-induced arthritis (CIA) mouse model, and to elucidate the bidirectional regulatory mechanisms underlying the interaction between the gut microbiota and host immune responses. Methods: Twelve 6-8-week-old male DBA/1 mice were randomly assigned to either a collagen-induced arthritis (CIA) model group (n=6) or a normal (NOR) group (n=6). At the end of the experiment, feces, peripheral blood (PB), spleen (SP), intestinal segments, joint tissues and serum were collected. We employed an integrated analytical approach comprising fecal 16S ribosomal DNA gene sequencing, short-chain fatty acid (SCFA) metabolomics, flow cytometric detection of IgA-coated bacteria, immune phenotyping by flow cytometry, and cross-group network analysis to systematically evaluate gut microbial composition and host cellular immune profiles. Results: CIA mice developed polyarthritis, accompanied by a decrease in splenic T and NK cells and an increase in B cells. CD8⁺ T cells were significantly increased in mesenteric lymph nodes (MLN) and intestinal mucosa (IM). The gut microbiota exhibited reduced α-diversity, enriched Bacteroidetes, depleted Firmicutes, and decreased Lachnospiraceae_NK4A136_group. Fecal SCFA levels declined, while the proportion of IgA-coated bacteria increased. Functional prediction analysis indicated downregulation of microbial gene pathways associated with xylan decomposition, amino acid metabolism, and drug efflux, whereas pathways related to cell wall synthesis were upregulated.Cross-omics analysis confirmed significant correlations between these immune cells and specific bacterial genera. Conclusion: The reduction of SCFAs synthesis caused by gut microbiota dysregulation in CIA mice is related to the expansion of intestinal CD8⁺ T cells and may further promote the imbalance of T/B cells in the spleen; this gut microbiota -SCFA- CD8⁺ T cell axis may be involved in the occurrence and development of arthritis.
Keywords: gut dysbiosis, collagen-induced arthritis mice, short-chain fatty acid deficience, immune cells, Immune phenotype
Received: 10 Sep 2025; Accepted: 27 Oct 2025.
Copyright: © 2025 Zhao, Song, Zhao, Shang, Fan and Xie. This is an open-access article distributed under the terms of the Creative Commons Attribution License (CC BY). The use, distribution or reproduction in other forums is permitted, provided the original author(s) or licensor are credited and that the original publication in this journal is cited, in accordance with accepted academic practice. No use, distribution or reproduction is permitted which does not comply with these terms.
* Correspondence:
Wenpeng Zhao, zwp0125@163.com
Jianfang Xie, xiejianfang@sxmu.edu.cn
Disclaimer: All claims expressed in this article are solely those of the authors and do not necessarily represent those of their affiliated organizations, or those of the publisher, the editors and the reviewers. Any product that may be evaluated in this article or claim that may be made by its manufacturer is not guaranteed or endorsed by the publisher.
