ORIGINAL RESEARCH article
Front. Immunol.
Sec. Cancer Immunity and Immunotherapy
This article is part of the Research TopicImmune Predictive and Prognostic Biomarkers in Immuno-Oncology: Refining the Immunological Landscape of CancerView all 49 articles
Multi-Omics Reveals That NOTCH1 Promotes Cervical Cancer Progression and Reduces Radiosensitivity
Provisionally accepted- 1Fujian Provincial Cancer Hospital, Fuzhou, China
- 2Fuzhou University Affiliated Provincial Hospital, Fuzhou, China
- 3Anxi County Hospital, Quanzhou, China
- 4Fudan University Zhongshan Hospital Xiamen Branch, Xiamen, China
Select one of your emails
You have multiple emails registered with Frontiers:
Notify me on publication
Please enter your email address:
If you already have an account, please login
You don't have a Frontiers account ? You can register here
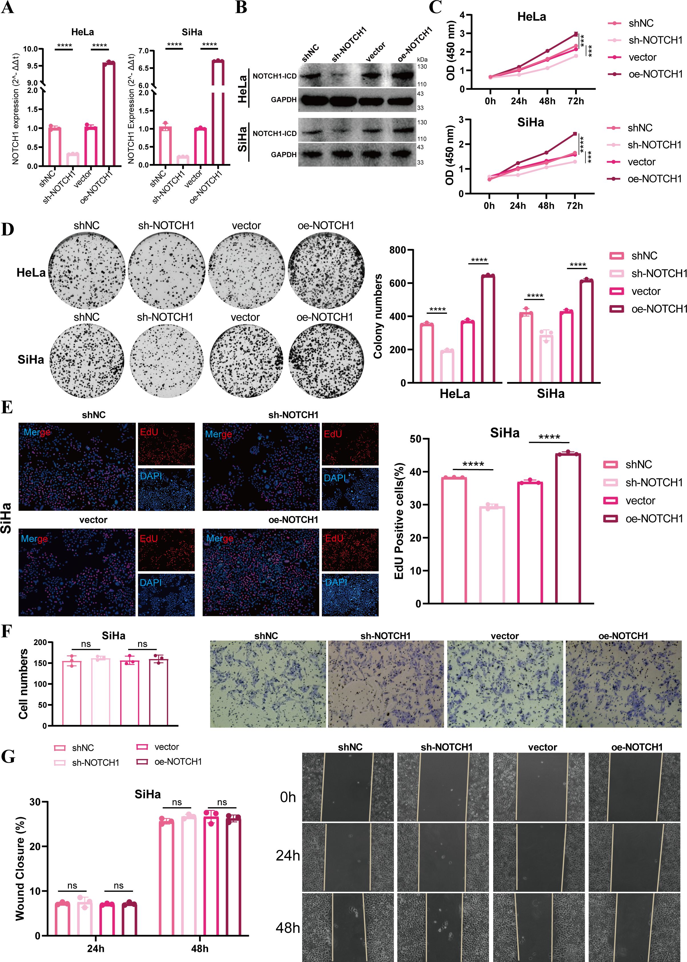
Cervical cancer is the fourth most common malignancy in women globally. The NOTCH signaling pathway is aberrantly activated in multiple tumors, and NOTCH1, its core transmembrane receptor, is highly expressed in cervical cancer; however, NOTCH1's mechanisms in cervical cancer progression and radiotherapy resistance, as well as its interaction with key molecules, remain unclear. To address this, the present study explored the role of NOTCH1 in cervical cancer from multi-omics perspectives, including single-cell sequencing, cDNA microarrays, high-throughput sequencing, and immunohistochemistry, combined with a series of in vitro and in vivo experiments. Our results showed that NOTCH signaling activity was negatively correlated with the overall survival and recurrence-free survival of cervical cancer patients; as the core molecule of this signaling pathway, NOTCH1 was significantly highly expressed in cervical cancer tissues and promoted cervical cancer cell proliferation in vitro. Single-cell analysis revealed that NOTCH1 was relatively highly expressed in CPA6+ and CEL+ malignant cells and involved in cell cycle regulation, with further cell cycle detection assays confirming that NOTCH1 could promote the G1-S phase transition. In addition, patients with high NOTCH1 expression showed decreased plasma cell infiltration in the microenvironment, and cell communication analysis indicated that malignant cells with high NOTCH1 expression might lead to impaired plasma cell differentiation due to the impairment of the MIF ligand-receptor pathway. Finally, NOTCH1 could reduce the radiosensitivity of cervical cancer cells to radiotherapy both in vitro and in vivo, whereas has-miR-449a, as an upstream regulatory miRNA of NOTCH1, could inhibit cervical cancer cell proliferation and enhance radiosensitivity by inhibiting NOTCH1 expression. Overall, this study clarifies NOTCH1's role in promoting cervical cancer progression and reducing radiosensitivity, with has-miR-449a as a negative regulator, providing targets for optimizing cervical cancer radiotherapy.
Keywords: Notch signaling pathway, NOTCH1, has-miR-449a, cervical cancer, Radiotherapy
Received: 10 Sep 2025; Accepted: 27 Oct 2025.
Copyright: © 2025 Guo, Su, Zhang, Qin, Zhong, Xie, Zhan, Ye and Sun. This is an open-access article distributed under the terms of the Creative Commons Attribution License (CC BY). The use, distribution or reproduction in other forums is permitted, provided the original author(s) or licensor are credited and that the original publication in this journal is cited, in accordance with accepted academic practice. No use, distribution or reproduction is permitted which does not comply with these terms.
* Correspondence:
Ting Ye, 13960907717@163.com
Yang Sun, fjzlsunyang@outlook.com
Disclaimer: All claims expressed in this article are solely those of the authors and do not necessarily represent those of their affiliated organizations, or those of the publisher, the editors and the reviewers. Any product that may be evaluated in this article or claim that may be made by its manufacturer is not guaranteed or endorsed by the publisher.
