ORIGINAL RESEARCH article
Front. Immunol.
Sec. Mucosal Immunity
This article is part of the Research TopicSingle-Cell Studies in Allergic DiseasesView all articles
IL-18 Receptor Axis in Allergic Conjunctivitis: A Multi-Omics Study
Provisionally accepted- 1Nankai University, Tianjin, China
- 2Nankai University School of Medicine, Tianjin, China
- 3The Second Hospital of Longyan, Longyan, China
- 4Tianjin Eye Hospital, Tianjin, China
- 5tianjin aier eye hospital, Tianjin, China
Select one of your emails
You have multiple emails registered with Frontiers:
Notify me on publication
Please enter your email address:
If you already have an account, please login
You don't have a Frontiers account ? You can register here
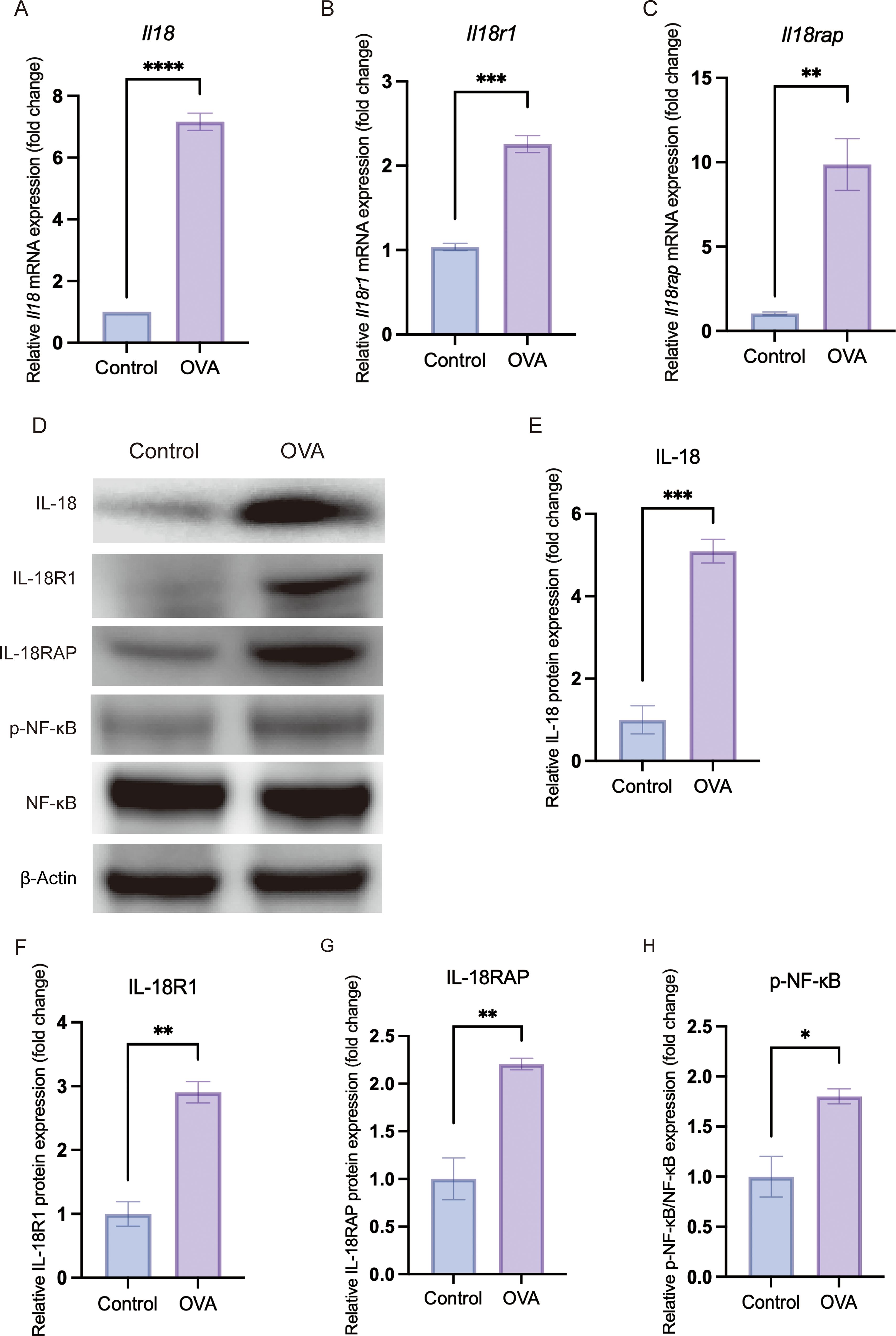
Purpose: The pathophysiology of allergic conjunctivitis (AC) is not fully explained by the traditional Th2-centric model. This study aimed to identify AC-associated candidate genes and delineate immune pathways, with a focus on cell-type–specific mechanisms that could contribute to disease heterogeneity.. Methods: We employed an integrative multi-omics strategy, using three genomic analyses (FUSION, MAGMA, UTMOST) on human GWAS data to identify AC-associated candidate genes. These candidates were then investigated using single-cell RNA sequencing data from a mouse model of AC to map immune cell communication and signalling dynamics. Key pathways were validated in an independent ovalbumin-induced AC mouse model using clinical scoring, qRT-PCR and Western blot analysis. Results: This approach identified nine high-confidence AC-associated candidate genes, including key components of the IL-1 and Toll-like receptor families. In the AC mouse model, the IL-18 receptor components Il18r1 and Il18rap were selectively upregulated in NK and T cells from allergic versus control mice and correlated positively with interferon-γ (Ifng) expression. Cell–cell communication and pseudotime analyses indicated an allergic-state network characterised by enhanced NK cell–linked IFN-γ signalling to antigen-presenting cells and dynamic changes in NF-κB and JAK–STAT pathway activity. In the OVA-induced model, conjunctival IL-18, IL-18R1, IL-18RAP and phosphorylated NF-κB p65 were increased in AC versus controls and showed a stepwise rise across mild, moderate and severe clinical groups. Conclusions: Across human genetics, single-cell transcriptomics and in vivo validation, an IL-18 receptor/IFN-γ axis in NK and T cells emerges as a reproducible module associated with AC and its severity. These findings extend the immunopathological framework of AC beyond a purely Th2-driven process and nominate IL-18R-linked signalling as a candidate pathway for future mechanistic and therapeutic studies.
Keywords: allergic conjunctivitis, single-cell RNA sequencing, Genome-Wide Association Study, mucosal immunity, IL-18 receptor axis
Received: 13 Sep 2025; Accepted: 27 Nov 2025.
Copyright: © 2025 Yuan, Su, Li, Xiang, Xu, Wang, Xia and Yuan. This is an open-access article distributed under the terms of the Creative Commons Attribution License (CC BY). The use, distribution or reproduction in other forums is permitted, provided the original author(s) or licensor are credited and that the original publication in this journal is cited, in accordance with accepted academic practice. No use, distribution or reproduction is permitted which does not comply with these terms.
* Correspondence:
Hua Xia
Xiaoyong Yuan
Disclaimer: All claims expressed in this article are solely those of the authors and do not necessarily represent those of their affiliated organizations, or those of the publisher, the editors and the reviewers. Any product that may be evaluated in this article or claim that may be made by its manufacturer is not guaranteed or endorsed by the publisher.
