ORIGINAL RESEARCH article
Front. Immunol.
Sec. Inflammation
Ferroptosis-Related Oxidative Stress Activation in the Acute Phase of Kawasaki disease
Provisionally accepted- 1Heart Center, Children's Hospital of Fudan University, Shanghai, China
- 2Pediatrics Department, Bengbu First People's Hospital, Bengbu, China
Select one of your emails
You have multiple emails registered with Frontiers:
Notify me on publication
Please enter your email address:
If you already have an account, please login
You don't have a Frontiers account ? You can register here
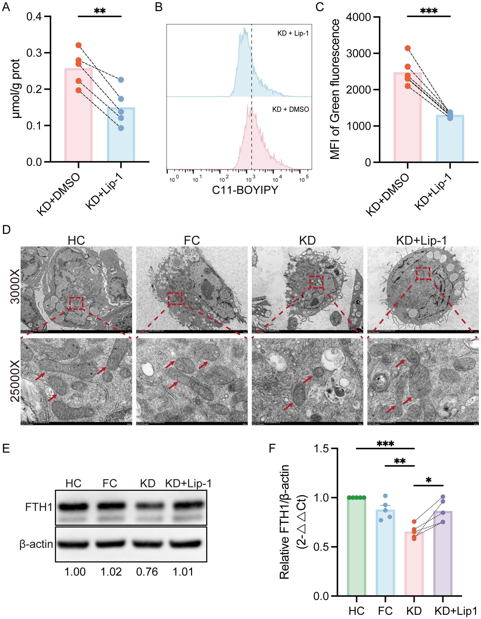
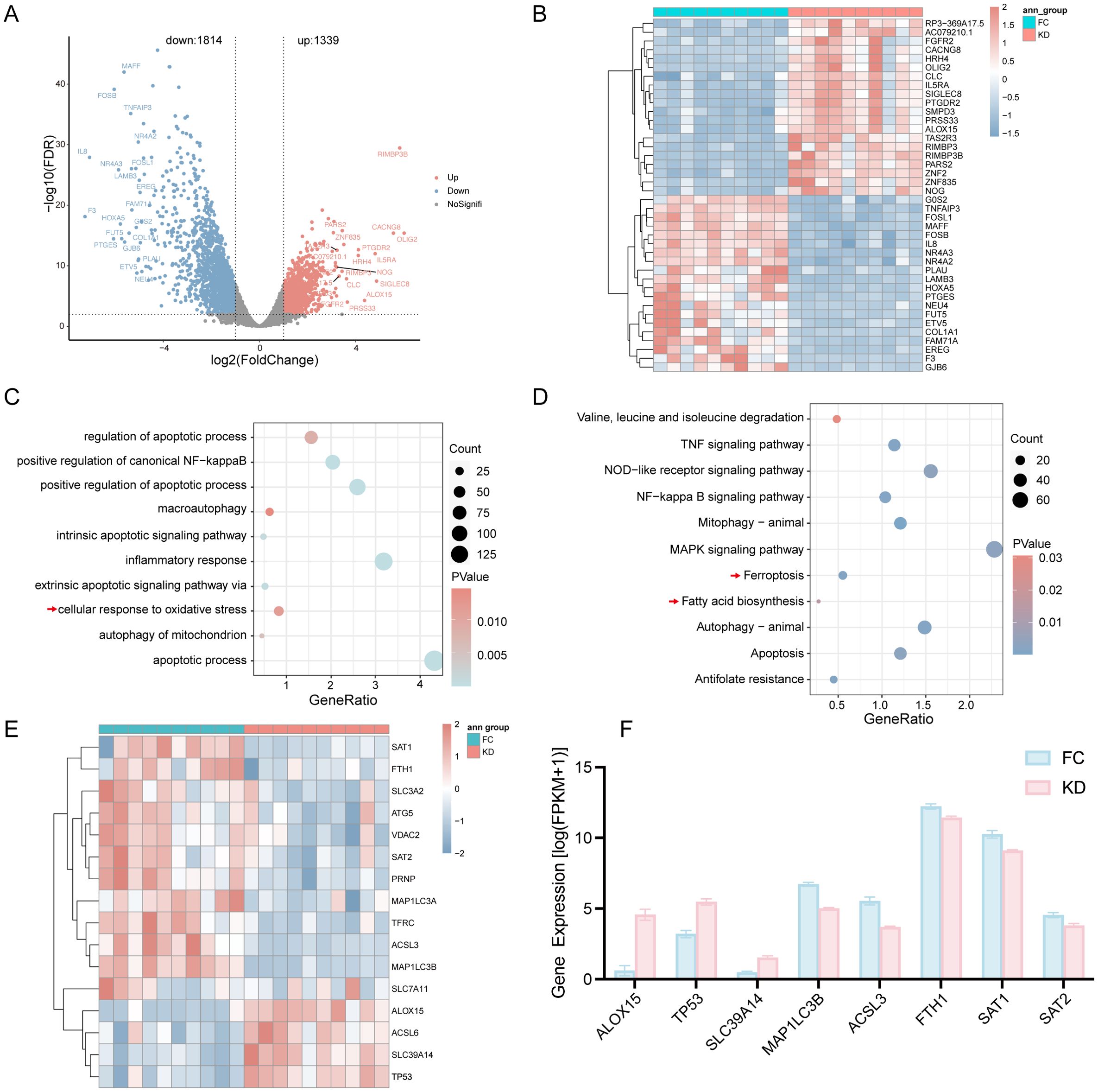
Kawasaki disease (KD) is an acute systemic vasculitis with an unclear etiology and pathogenesis. Emerging evidence suggests a potential role of ferroptosis in various cardiovascular diseases. This study aimed to explore and validate the involvement of ferroptosis in the pathogenesis of KD. Peripheral blood samples from 10 patients with KD and 10 fever controls group (FC) were collected for RNA sequencing, which revealed significant enrichment of differentially expressed genes (DEGs) in the ferroptosis pathway. Validation of ferroptosis-related DEGs confirmed a trend toward ferroptosis activation in KD patients. In vitro, THP-1-derived macrophages (THP-1-Mφs) treated with serum from KD patients exhibited increased intracellular Fe²⁺ levels and lipid reactive oxygen species (ROS), impaired mitochondrial membrane potential, and characteristic mitochondrial morphological alterations associated with ferroptosis. Notably, these ferroptosis-related changes were attenuated by treatment with Liproxstatin-1, a specific ferroptosis inhibitor. In conclusion, our findings indicate that ferroptosis may contribute to the pathogenesis of KD and highlight ferroptosis inhibition as a potential therapeutic strategy for KD.
Keywords: kawasaki disease, ROS, Macrophages, ferroptosis, Liproxstatin-1
Received: 14 Sep 2025; Accepted: 29 Oct 2025.
Copyright: © 2025 Xue, Dai, Lin, He, Sheng, Sun and Liu. This is an open-access article distributed under the terms of the Creative Commons Attribution License (CC BY). The use, distribution or reproduction in other forums is permitted, provided the original author(s) or licensor are credited and that the original publication in this journal is cited, in accordance with accepted academic practice. No use, distribution or reproduction is permitted which does not comply with these terms.
* Correspondence: Fang  Liu, liufang@fudan.edu.cn
Disclaimer: All claims expressed in this article are solely those of the authors and do not necessarily represent those of their affiliated organizations, or those of the publisher, the editors and the reviewers. Any product that may be evaluated in this article or claim that may be made by its manufacturer is not guaranteed or endorsed by the publisher.
