ORIGINAL RESEARCH article
Front. Immunol.
Sec. Inflammation
This article is part of the Research TopicNeutrophil function and dysfunction: Pathways, impact, and therapeutic insightsView all 6 articles
Neutrophil-Mediated Immune Dysregulation in Recurrent Miscarriage: Implications of APP–CD74 Signaling and CXCL1 as Diagnostic Biomarkers
Provisionally accepted- 1Shenzhen Maternity and Child Healthcare Hospital, Shenzhen, China
- 2Southern Medical University, Guangzhou, China
- 3Guangzhou University of Chinese Medicine, Guangzhou, China
- 4Guangdong Provincial People's Hospital, Guangzhou, China
- 5The Second Affiliated Hospital of Guangzhou University of Chinese Medicine, Guangzhou, China
- 6Shenzhen Bao'an Hospital of Traditional Chinese Medicine, Shenzhen, China
Select one of your emails
You have multiple emails registered with Frontiers:
Notify me on publication
Please enter your email address:
If you already have an account, please login
You don't have a Frontiers account ? You can register here
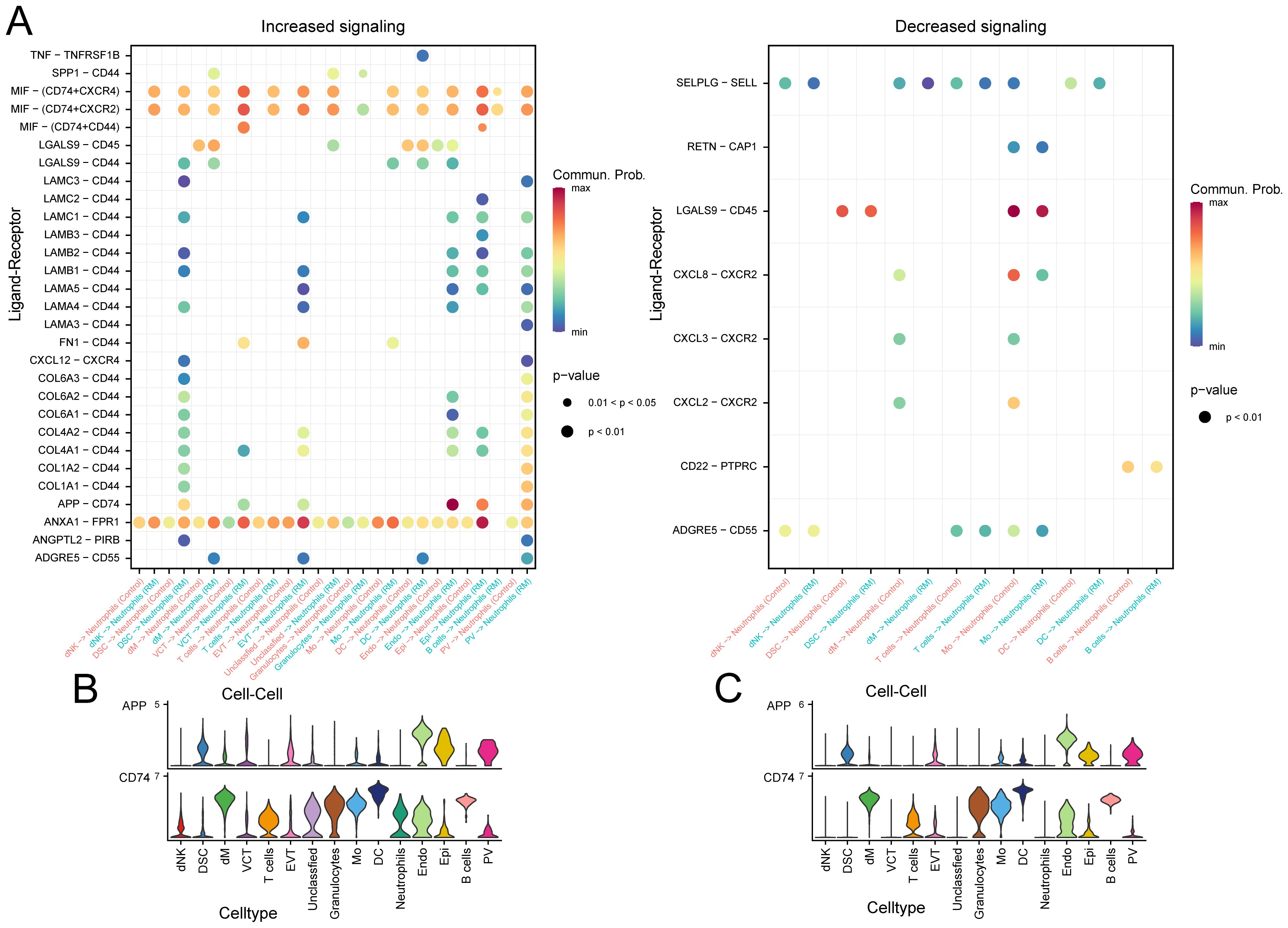
Background: Recurrent miscarriage (RM), characterized by the loss of two or more consecutive pregnancies, is a significant challenge in reproductive medicine. While immunological dysregulation is increasingly recognized as a key contributor, the role of innate immunity, particularly neutrophils, remains underexplored. Understanding neutrophil-driven immune mechanisms may provide novel diagnostic and therapeutic insights for RM. Methods: We integrated bulk transcriptomic datasets from RM, autoimmune diseases, and decidua single-cell RNA sequencing data. Differentially expressed genes (DEGs) and enriched pathways were identified, and intercellular communication was analyzed using CellChat. Key genes (KGs) were validated through ROC analysis, nomogram modeling, and experimental validation in trophoblast cells. Results: Single-cell profiling revealed increased neutrophil proportions and distinct activation states in RM. Neutrophils exhibited a TNF-α-driven polarized phenotype with upregulated oxidative stress and antigen presentation. Intercellular communication analysis identified the APP-CD74 axis as a key signaling pathway. CXCL1 and related genes were consistently upregulated and showed strong diagnostic performance. Molecular docking identified potential therapeutic compounds targeting CXCL1, and in vitro assays confirmed immune-mediated trophoblast injury. Conclusions: Neutrophil-driven immune dysregulation, with TNF-α-polarized neutrophils and APP–CD74 signaling, contributes to RM pathogenesis. CXCL1 and related genes serve as promising biomarkers, offering new opportunities for early diagnosis and therapeutic intervention.
Keywords: Recurrent Miscarriage (RM), Neutrophil Activation, APP–CD74, CXCL1, Immune dysregulation
Received: 17 Sep 2025; Accepted: 20 Nov 2025.
Copyright: © 2025 HE, Ma, Yu, Wu, Gong, Luo, Chang, Liang and Ning. This is an open-access article distributed under the terms of the Creative Commons Attribution License (CC BY). The use, distribution or reproduction in other forums is permitted, provided the original author(s) or licensor are credited and that the original publication in this journal is cited, in accordance with accepted academic practice. No use, distribution or reproduction is permitted which does not comply with these terms.
* Correspondence:
Qi Liang, 450589616@qq.com
Yan Ning, ningyan1908@163.com
Disclaimer: All claims expressed in this article are solely those of the authors and do not necessarily represent those of their affiliated organizations, or those of the publisher, the editors and the reviewers. Any product that may be evaluated in this article or claim that may be made by its manufacturer is not guaranteed or endorsed by the publisher.
