ORIGINAL RESEARCH article
Front. Immunol.
Sec. Cancer Immunity and Immunotherapy
Inhibition of CRM1 Reverses Hypoxia-Driven Chemoresistance in acute myeloid leukemia via overcoming HIF-1α-mediated lysosomal sequestration
Provisionally accepted- 1Department of Hematology, Guangzhou First People’s Hospital, Institute of Blood Transfusion and Hematology, Guangzhou Medical University, Guangzhou, China
- 2Department of Hematology, the Seventh Affiliated Hospital, Sun Yat-sen University, Shenzhen, China
Select one of your emails
You have multiple emails registered with Frontiers:
Notify me on publication
Please enter your email address:
If you already have an account, please login
You don't have a Frontiers account ? You can register here
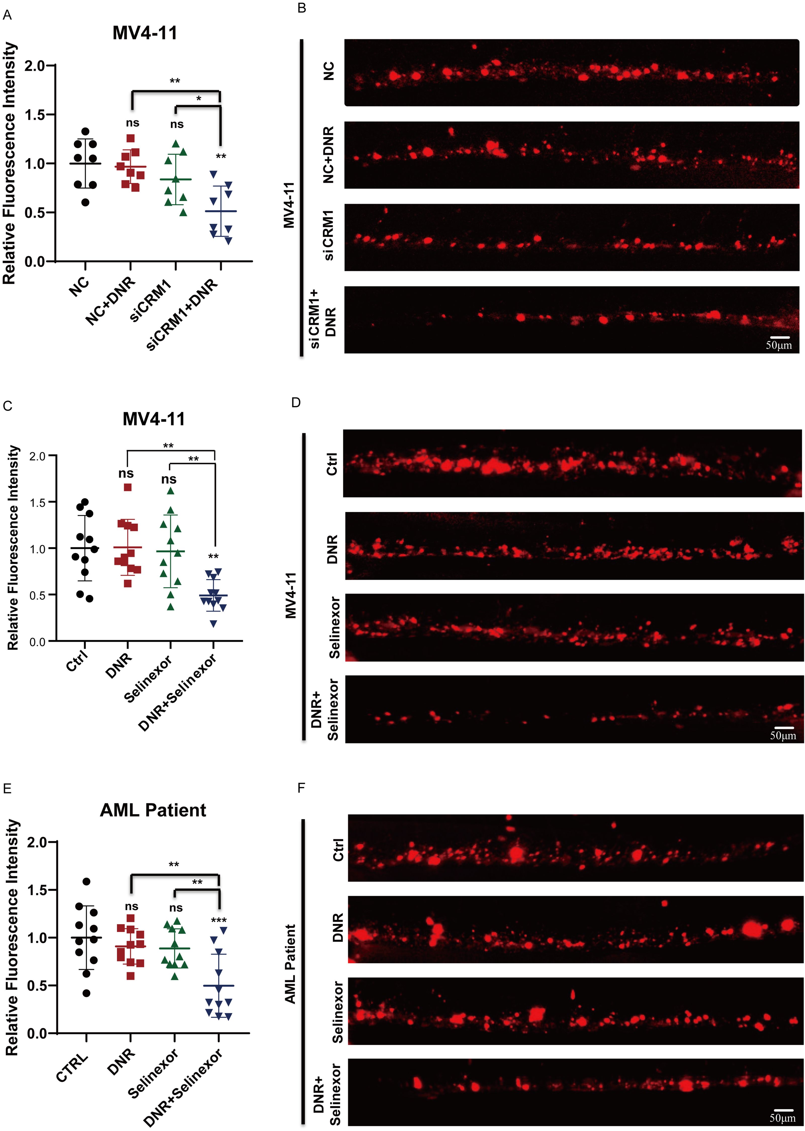
【Abstract】 Background: In relapsed/refractory acute myeloid leukemia (R/R-AML), hypoxia-driven chemoresistance is orchestrated by HIF-1α-induced P-glycoprotein (P-gp) overexpression and subsequent lysosomal sequestration of anthracyclines. Nuclear-cytoplasmic shuttling of the HIF-1α prolyl-hydroxylase PHD2 is controlled by chromosome region maintenance 1 (CRM1), which is frequently up-regulated in AML; however, whether pharmacologic CRM1 inhibition restores PHD2 nuclear availability to accelerate HIF-1α degradation and reverse chemoresistance remains undefined. Methods: AML cell lines (MV4-11 and MOLM13) were cultured under normoxic or hypoxic conditions. The effects of hypoxia on drug sensitivity, intracellular drug distribution, and protein expression were assessed using CCK-8 assays, immunofluorescence, Western blot, and flow cytometry. Genetic and pharmacological inhibition of P-gp, HIF-1α, and CRM1 was performed to validate their roles in chemoresistance. Hypoxia-adapted zebrafish CHT xenografts were employed for in vivo validation. Results: Hypoxia reduced AML cell sensitivity to DNR, increased HIF-1α and P-gp expression, and promoted lysosomal sequestration of DNR. Inhibition of P-gp or HIF-1α reversed these effects. CRM1 and PHD2 expression increased under hypoxia, but nuclear accumulation of PHD2 decreased. Selinexor restored PHD2 nuclear localization, promoted HIF-1α degradation, reduced P-gp expression, and enhanced DNR nuclear accumulation. Combination treatment with Selinexor and DNR significantly increased apoptosis and DNA damage in vitro and reduced leukemia burden in zebrafish xenografts. Conclusions: CRM1 inhibition by Selinexor re-establishes nuclear PHD2 residency, increases the degradation of HIF-1α in hypoxia, abrogates P-gp-mediated lysosomal anthracycline trapping, and confers potent in-vitro and in-vivo chemosensitization. These data provide mechanistic rationale for integrating Selinexor into salvage regimens for R/R-AML.
Keywords: CRM1, Selinexor, HIF-1α, Lysosomal sequestration, chemoresistance, Acute Myeloid Leukemia
Received: 22 Sep 2025; Accepted: 13 Nov 2025.
Copyright: © 2025 Feng, Ding, Huang, Qin, Wang and Zeng. This is an open-access article distributed under the terms of the Creative Commons Attribution License (CC BY). The use, distribution or reproduction in other forums is permitted, provided the original author(s) or licensor are credited and that the original publication in this journal is cited, in accordance with accepted academic practice. No use, distribution or reproduction is permitted which does not comply with these terms.
* Correspondence:
Xiaobo Wang, wangxb26@mail.sysu.edu.cn
Yunxin Zeng, zengyunxin@sysush.com
Disclaimer: All claims expressed in this article are solely those of the authors and do not necessarily represent those of their affiliated organizations, or those of the publisher, the editors and the reviewers. Any product that may be evaluated in this article or claim that may be made by its manufacturer is not guaranteed or endorsed by the publisher.
