ORIGINAL RESEARCH article
Front. Immunol.
Sec. Cancer Immunity and Immunotherapy
This article is part of the Research TopicAntibodyPlus Therapeutics in Oncology: Innovative Mechanisms, Therapeutic Strategies, and Clinical AdvancesView all 3 articles
Engineering HER2-targeted biparatopic antibodies to promote receptor internalization and restore antitumor efficacy
Provisionally accepted- 1The Affiliated Hospital of Qingdao University, Qingdao, China
- 2Qingdao University, Qingdao, China
- 3Noventi Biopharmaceuticals Co., Ltd, Shanghai, China
- 4Qingdao Municipal Hospital Group, Qingdao, China
Select one of your emails
You have multiple emails registered with Frontiers:
Notify me on publication
Please enter your email address:
If you already have an account, please login
You don't have a Frontiers account ? You can register here
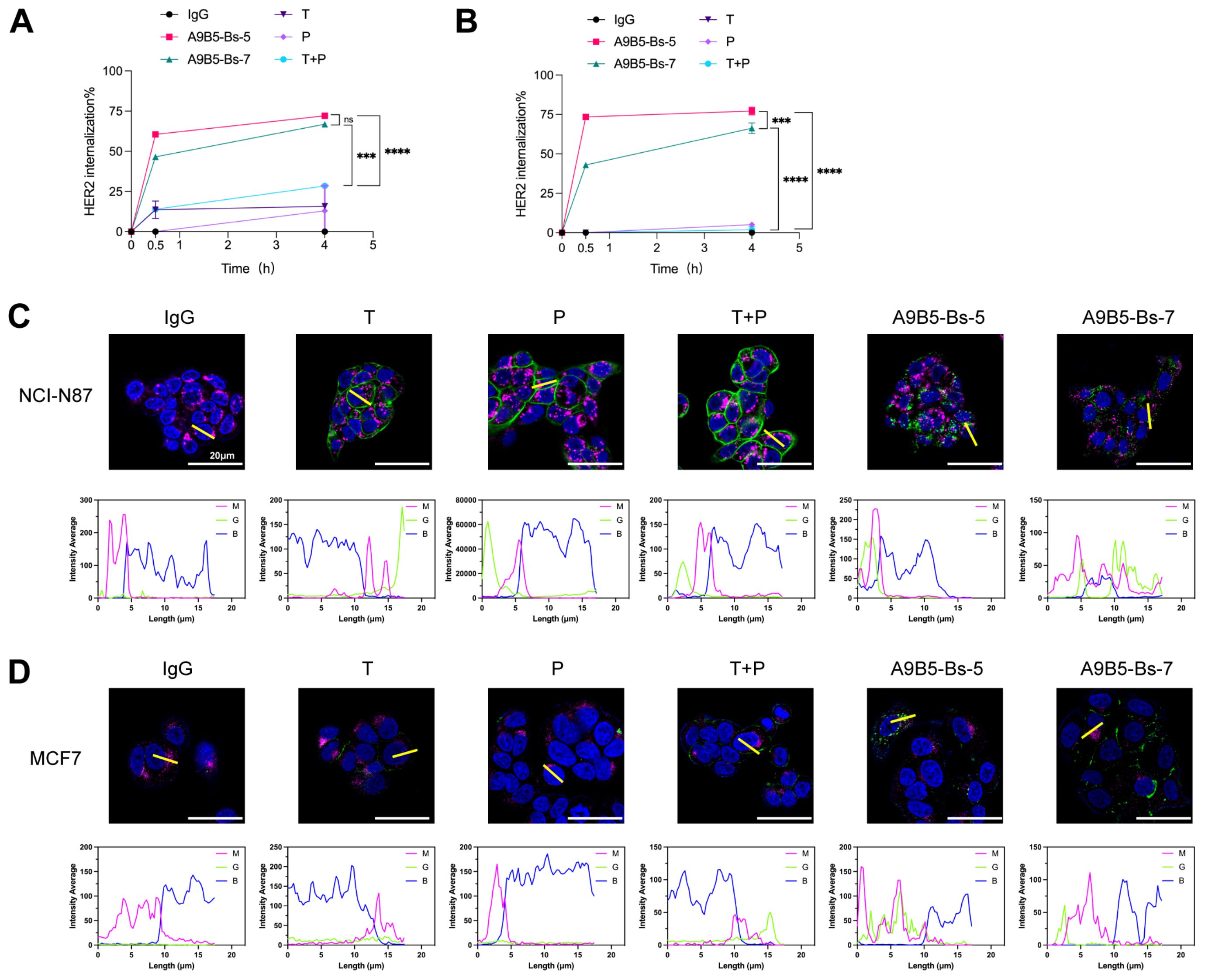
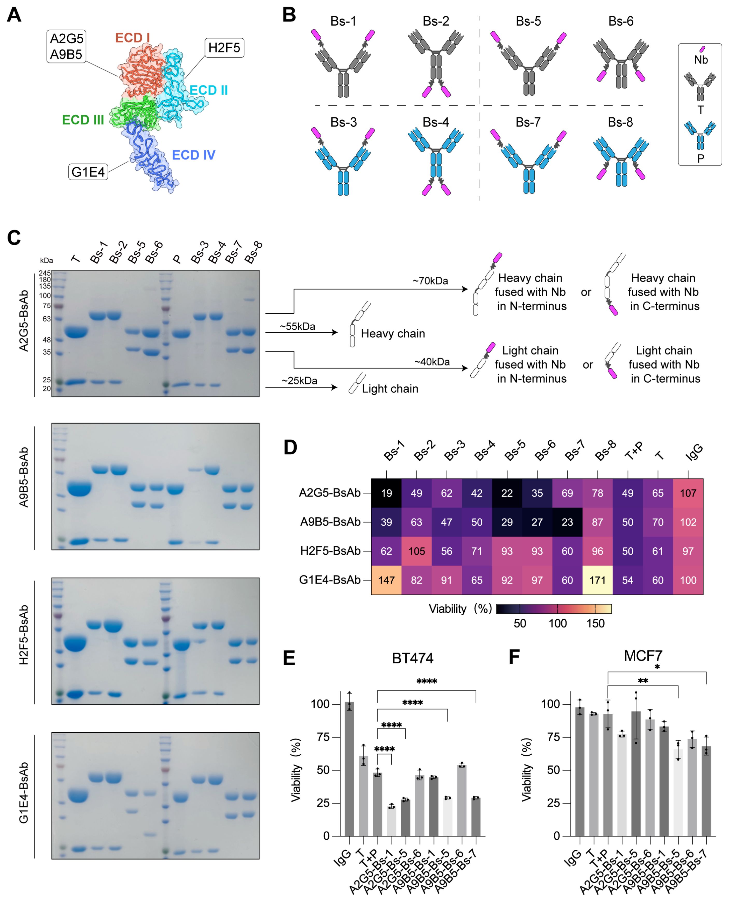
HER2 is a well-established oncogenic driver in breast, gastric, and other solid tumors. While HER2-targeted therapies such as trastuzumab and pertuzumab have improved clinical outcomes, resistance, particularly to trastuzumab, remains a major therapeutic challenge. Here, we engineered two IgG-VHH biparatopic antibodies (bpAbs), A9B5-Bs-5 and A9B5-Bs-7, incorporating an ECD I-binding nanobody A9B5 with the IgG scaffolds. These bpAbs target non-overlapping epitopes on the HER2 extracellular domain, promoting rapid receptor internalization and demonstrating superior antitumor activity compared to the trastuzumab and pertuzumab combination in trastuzumab-resistant tumor cells. Structural modeling suggests that both bpAbs engage HER2 in a trans-binding mode, leading to receptor clustering and interference with ligand-driven HER2 heterodimerization. These findings demonstrate that epitope-guided biparatopic antibody design can enhance HER2 downregulation and restore sensitivity to HER2-targeted therapy in vitro, providing a strategy for the development of next-generation receptor-targeted biologics.
Keywords: Biparatopic antibody, HER2, Nanobody, Trastuzumab-resistance, non-overlapping epitopes
Received: 23 Sep 2025; Accepted: 02 Oct 2025.
Copyright: © 2025 Liu, Yu, Wang, Xing, Huang, Zhu and Sun. This is an open-access article distributed under the terms of the Creative Commons Attribution License (CC BY). The use, distribution or reproduction in other forums is permitted, provided the original author(s) or licensor are credited and that the original publication in this journal is cited, in accordance with accepted academic practice. No use, distribution or reproduction is permitted which does not comply with these terms.
* Correspondence: Peng Sun, psun1@qdu.edu.cn
Disclaimer: All claims expressed in this article are solely those of the authors and do not necessarily represent those of their affiliated organizations, or those of the publisher, the editors and the reviewers. Any product that may be evaluated in this article or claim that may be made by its manufacturer is not guaranteed or endorsed by the publisher.
