ORIGINAL RESEARCH article
Front. Immunol.
Sec. Comparative Immunology
This article is part of the Research TopicIVIS2025 - Innovations in Veterinary Immunology: Providing Immunological Insights and Develop Vaccines under the One Health UmbrellaView all articles
A broadly adaptable protocol for isolating Kupffer cells from non-model species: application to Mastomys natalensis and its susceptibility to Old World mammarenaviruses
Provisionally accepted- Center for Biological Threats and Special Pathogens, Robert Koch-Institut, Berlin, Germany
Select one of your emails
You have multiple emails registered with Frontiers:
Notify me on publication
Please enter your email address:
If you already have an account, please login
You don't have a Frontiers account ? You can register here
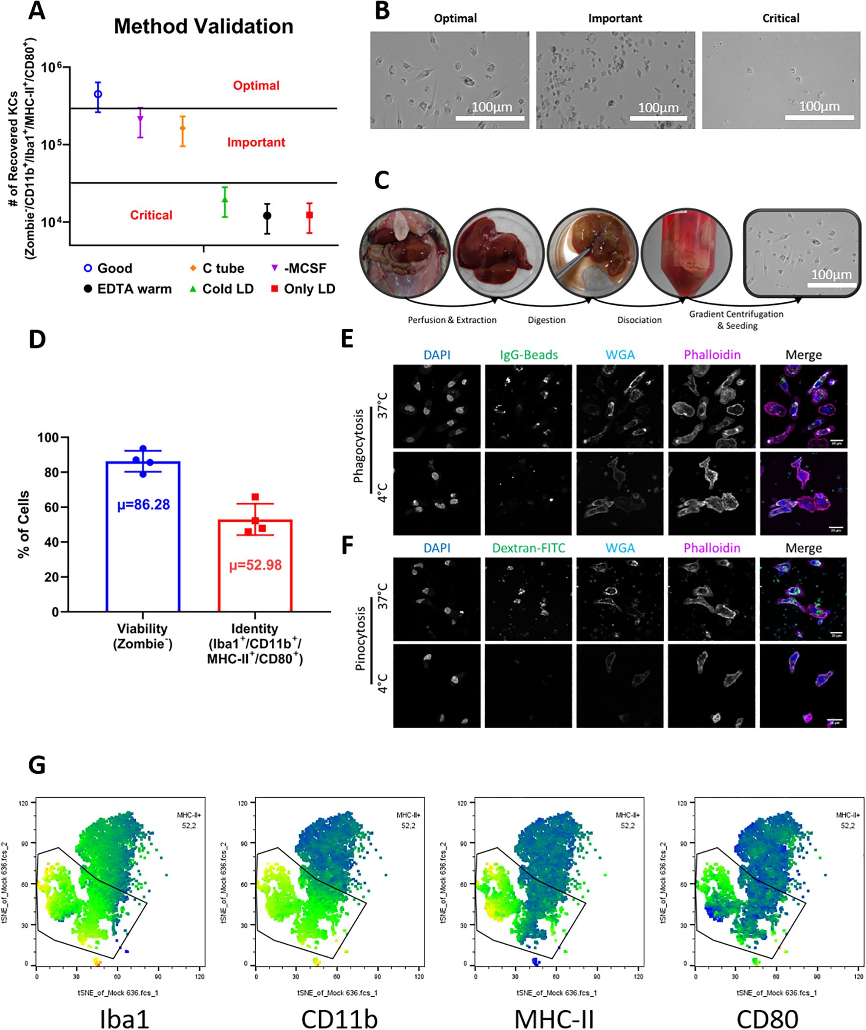
Abstract: Background: Kupffer cells are specialized, liver-resident macrophages that play central roles in maintaining hepatic homeostasis, immune surveillance and pathogen clearance. While well-studied in laboratory mice and rats, methods for isolating and studying Kupffer cells from non-model species remain scarce, limiting research in ecologically and zoonotically relevant hosts such as the Natal multimammate mouse (Mastomys natalensis), the natural reservoir of Lassa virus (LASV). Methodology & Principal Findings: We developed and validated an optimized Kupffer cell isolation protocol adaptable to non-model rodents, relying on mechanical and enzymatic liver dissociation, non-parenchymal cell enrichment by Percoll gradient and selection by adherence. Critical parameters affecting yield and viability included maintaining all perfusion and digestion steps at 37°C, limiting enzymatic digestion to ≤15min and avoiding aggressive mechanical disruption. Under optimized conditions, yields averaged 2.55 ± 1.13 × 10⁵ viable Kupffer cells per gram of liver (≈80% viability). Isolated cells displayed macrophage-like morphology, expressed a Kupffer cell marker profile (CD11b⁺/Iba1⁺/MHC-II⁺/CD80⁺) and demonstrated phagocytic and pinocytic activity. As proof-of-concept, Kupffer cells were infected in vitro with LASV or Mopeia virus (MOPV). Both Mammarenaviruses successfully infected Kupffer cells, but infection kinetics differed; LASV persisted at stable levels without cytopathic effect, whereas MOPV replication declined over time, suggesting virus-specific control mechanisms. Conclusions & Significance This protocol provides a robust, reproducible, and species-flexible method for isolating viable Kupffer cells from non-model rodents without requiring species-specific reagents. It enables functional, phenotypic, and virological studies in primary hepatic macrophages from M. natalensis and can be adapted to other wildlife reservoirs, supporting comparative immunology, zoonotic disease ecology, and host–pathogen interaction research in under-characterized species.
Keywords: Kupffer cell, non-model species, Mastomys natalensis, Mammarenavirus, comparative immunology, Reservoir host, primary macrophages
Received: 25 Sep 2025; Accepted: 21 Nov 2025.
Copyright: © 2025 Corrales, Hansen-Kant, Lander and Prescott. This is an open-access article distributed under the terms of the Creative Commons Attribution License (CC BY). The use, distribution or reproduction in other forums is permitted, provided the original author(s) or licensor are credited and that the original publication in this journal is cited, in accordance with accepted academic practice. No use, distribution or reproduction is permitted which does not comply with these terms.
* Correspondence: Joseph Prescott, prescottj@rki.de
Disclaimer: All claims expressed in this article are solely those of the authors and do not necessarily represent those of their affiliated organizations, or those of the publisher, the editors and the reviewers. Any product that may be evaluated in this article or claim that may be made by its manufacturer is not guaranteed or endorsed by the publisher.
