ORIGINAL RESEARCH article
Front. Immunol.
Sec. Inflammation
This article is part of the Research TopicDecoding Chronic Inflammation: The Role of Immune Cell CommunicationView all 7 articles
Disc Inflammation and Intercellular Communication in Shaping the Immune Microenvironment of Intervertebral Disc Degeneration
Provisionally accepted- Affiliated Hospital of Jianghan University, Wuhan, China
 
Select one of your emails
You have multiple emails registered with Frontiers:
Notify me on publication
Please enter your email address:
If you already have an account, please login
You don't have a Frontiers account ? You can register here
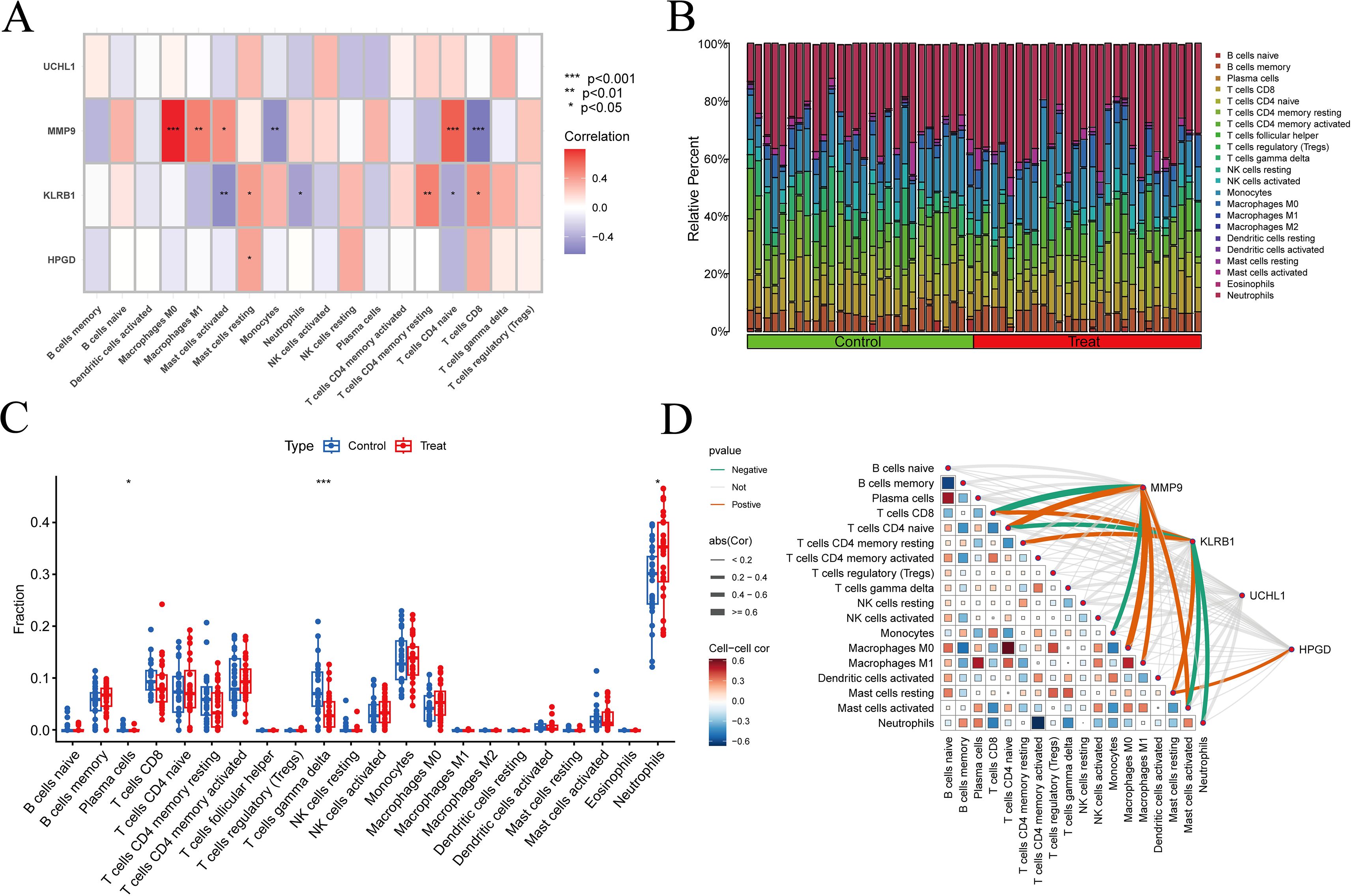
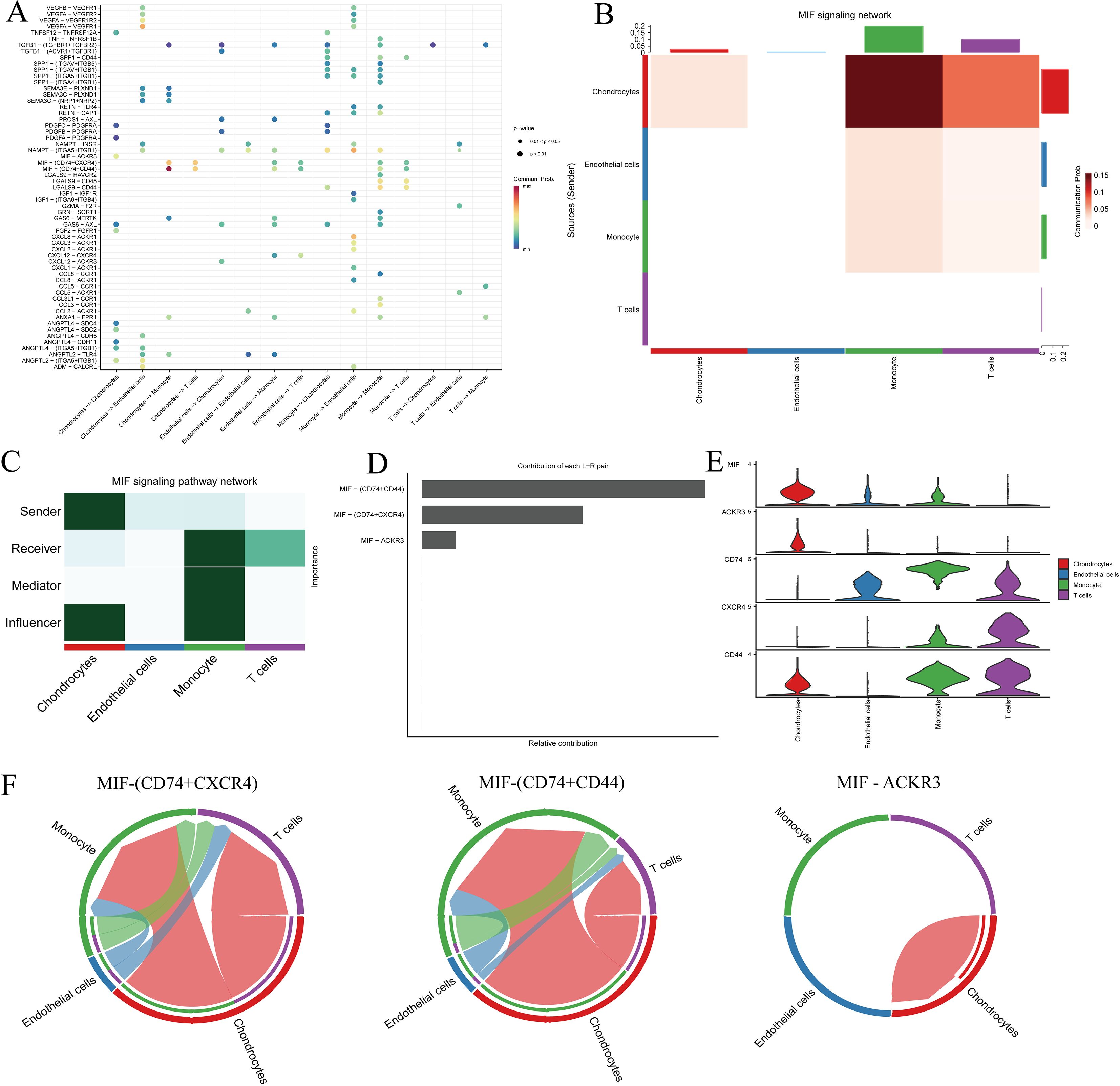
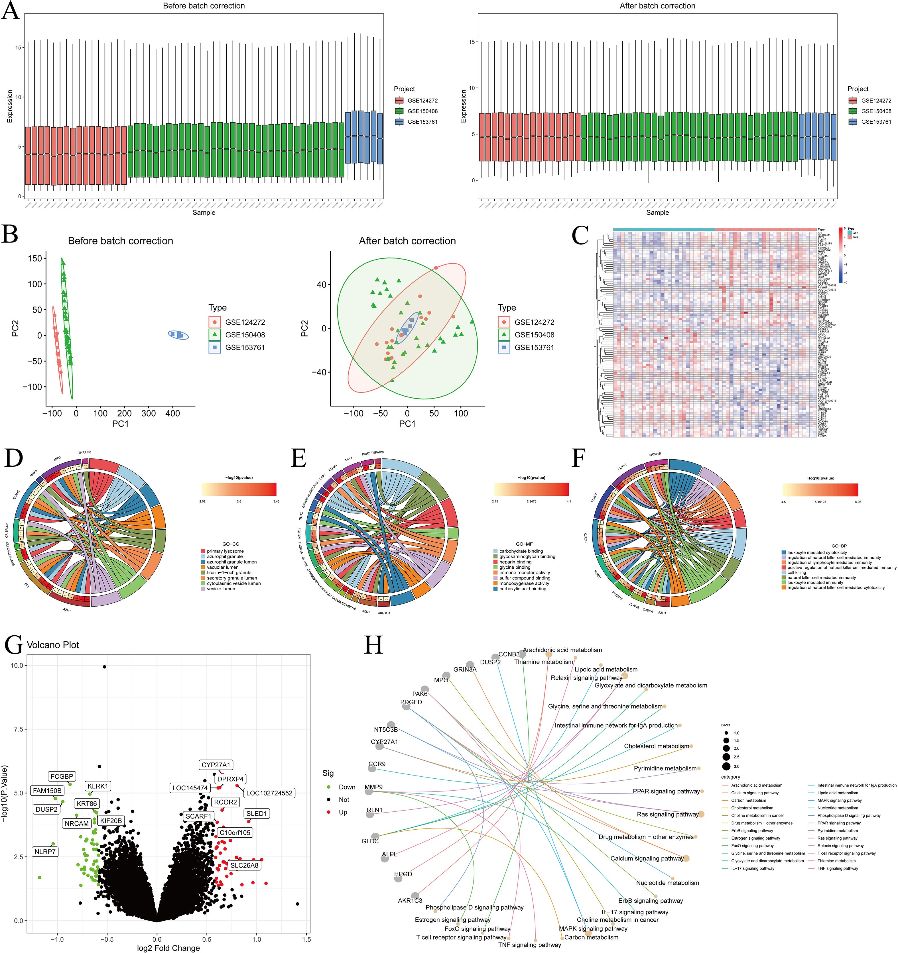
Intervertebral disc degeneration (IDD) is a major cause of low back pain, significantly affecting the quality of life of elderly individuals worldwide. Its pathogenesis is complex, involving extracellular matrix degradation, inflammatory responses, and immune regulation. This study integrated multiple transcriptomic and single-cell RNA-seq datasets, and systematically identified and validated key IDD-related genes and their immune regulatory roles through differential gene analysis, GO/KEGG enrichment, PPI network construction, Artificial neural network (ANN), LASSO, random forest, SVM-RFE, SHAP, Mendelian Randomization, as well as immune cell infiltration and CellChat analyses. The identified candidate genes were further validated experimentally using Western blot, confirming their expression patterns and potential as diagnostic biomarkers. By integrating bioinformatics with in vitro validation, this study identified three potential biomarkers associated with IDD: MMP9, HPGD, and UCHL1. SHAP analysis demonstrated that these genes make significant contributions to the diagnostic model, primarily participating in immune regulation and inflammatory responses. Functional enrichment analysis indicated their involvement in signaling pathways such as IL-17, TNF, and MAPK. Correlation and differential analyses of immune cells showed that γδ T cells exhibited significant changes across all three genes, while other immune cell types, such as CD4⁺ T cells, displayed differences in the remaining biomarkers. Single-cell analysis further revealed that the MIF signaling pathway plays a key role in the interactions between nucleus pulposus cells and immune cells. These findings provide new insights into the molecular and immune mechanisms of IDD and offer potential targets for diagnosis and therapy.
Keywords: Intervertebral Disc Degeneration, intercellular communication, machine learning, artificial neural network, Immune differences, biomarkers
Received: 06 Oct 2025; Accepted: 03 Nov 2025.
Copyright: © 2025 Wei and Zhu. This is an open-access article distributed under the terms of the Creative Commons Attribution License (CC BY). The use, distribution or reproduction in other forums is permitted, provided the original author(s) or licensor are credited and that the original publication in this journal is cited, in accordance with accepted academic practice. No use, distribution or reproduction is permitted which does not comply with these terms.
* Correspondence: Mengcheng  Wei, 1229173128@qq.com
Disclaimer: All claims expressed in this article are solely those of the authors and do not necessarily represent those of their affiliated organizations, or those of the publisher, the editors and the reviewers. Any product that may be evaluated in this article or claim that may be made by its manufacturer is not guaranteed or endorsed by the publisher.
