ORIGINAL RESEARCH article
Front. Immunol.
Sec. Inflammation
Radiation-Induced eCIRP Causes Macrophage Phagocytic Dysfunction via Mitochondrial Impairment and Ferroptosis
Provisionally accepted- 1Feinstein Institute for Medical Research, New York, United States
- 2Donald and Barbara Zucker School of Medicine at Hofstra/Northwell, Hempstead, United States
Select one of your emails
You have multiple emails registered with Frontiers:
Notify me on publication
Please enter your email address:
If you already have an account, please login
You don't have a Frontiers account ? You can register here
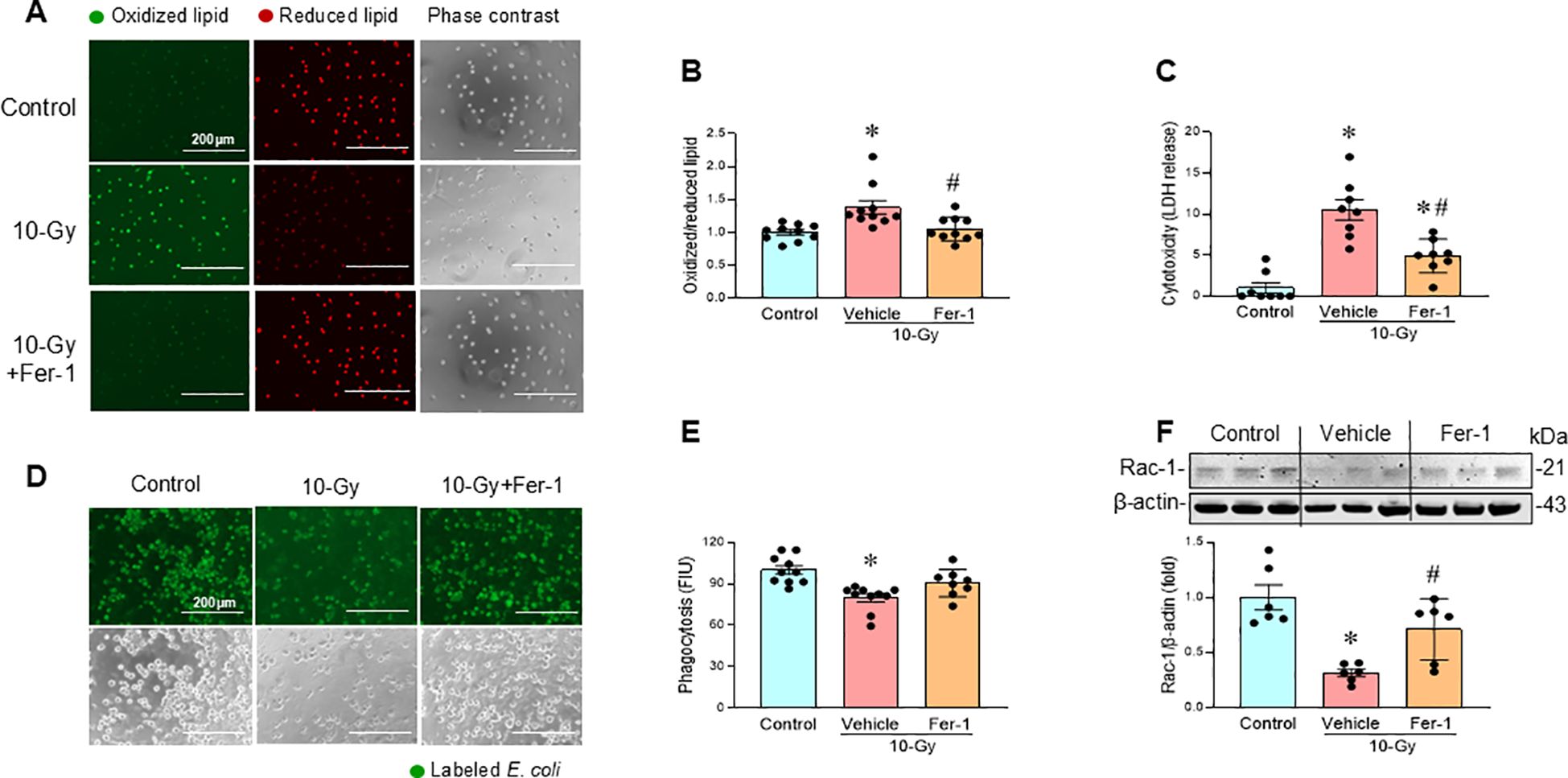
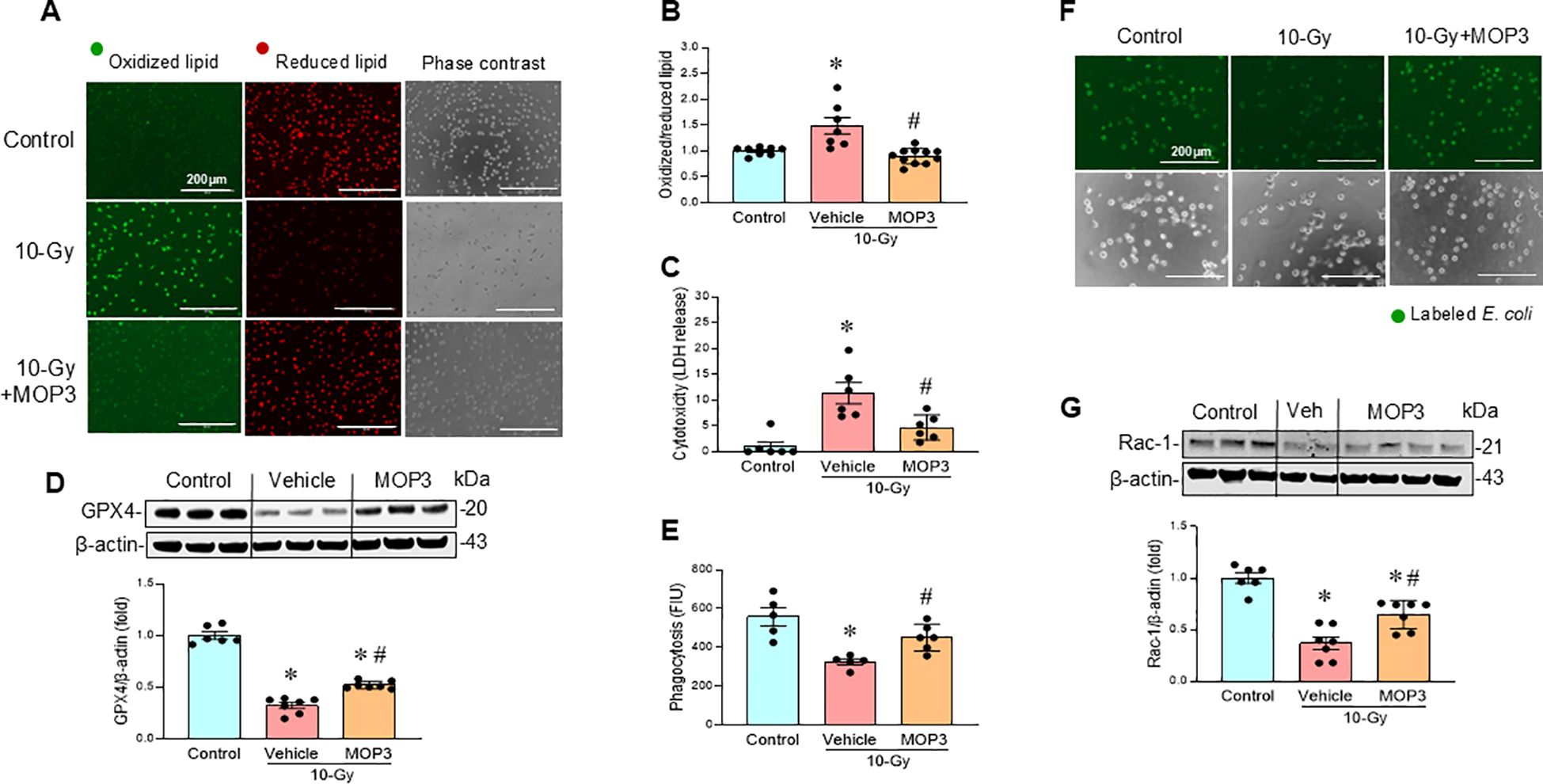
Ionizing radiation causes immune dysfunction, increasing susceptibility to infection and mortality. Extracellular cold-inducible RNA-binding protein (eCIRP) is released from cells during irradiation. This study investigates how radiation-induced eCIRP release causes macrophage phagocytic dysfunction via ferroptosis, with a focus on the role of mitochondrial dysfunction. Peritoneal macrophages were exposed to 10-Gy irradiation. eCIRP levels in the culture supernatants were assessed post-irradiation by ELISA. Ferroptosis was assessed by measuring lipid peroxidation and glutathione peroxidase 4 (GPX4) expression. Mitochondrial function was assessed using Mito stress assay in a Seahorse metabolic analyzer. Phagocytic activity was quantified by measuring the uptake of pHrodo-labeled E. coli. Our results demonstrated that 10-Gy irradiation induced ferroptosis in peritoneal macrophages. Markers of ferroptosis, lipid peroxidation, were significantly elevated, and GPX4 was significantly downregulated in a time-dependent manner on days 3 and 5 post-irradiation. We unveiled a strong time-dependent correlation between post-irradiation eCIRP release and the increases in ferroptosis and macrophage phagocytic dysfunction at days 3 and 5. Furthermore, radiation-induced eCIRP positively correlated with mitochondrial dysfunction, evidenced by marked reductions in basal and maximal respiration and ATP production, mirroring effects of direct eCIRP treatment. Crucially, the application of MFG-E8-derived oligopeptide 3 (MOP3), a novel opsonic eCIRP inhibitor, effectively cleared eCIRP, restoring mitochondrial function, reducing ferroptosis, and improving phagocytosis in irradiated macrophages. These findings establish that radiation-induced eCIRP release drives mitochondrial dysfunction and ferroptosis, thereby impairing macrophage phagocytosis. Targeting eCIRP offers a promising therapeutic strategy to enhance host defense following radiation exposure.
Keywords: Ionizing radiation, macrophage, eCIRP, Mitochondria, ferroptosis, Phagocytosis
Received: 06 Oct 2025; Accepted: 04 Nov 2025.
Copyright: © 2025 Zhou, Ma, Li, Yamaga, Brenner, Aziz and Wang. This is an open-access article distributed under the terms of the Creative Commons Attribution License (CC BY). The use, distribution or reproduction in other forums is permitted, provided the original author(s) or licensor are credited and that the original publication in this journal is cited, in accordance with accepted academic practice. No use, distribution or reproduction is permitted which does not comply with these terms.
* Correspondence:
Monowar Aziz, maziz1@northwell.edu
Ping Wang, pwang@northwell.edu
Disclaimer: All claims expressed in this article are solely those of the authors and do not necessarily represent those of their affiliated organizations, or those of the publisher, the editors and the reviewers. Any product that may be evaluated in this article or claim that may be made by its manufacturer is not guaranteed or endorsed by the publisher.
