ORIGINAL RESEARCH article
Front. Immunol.
Sec. Cancer Immunity and Immunotherapy
This article is part of the Research TopicFormation and Remodeling of Immunological Niches in Tumors: Organ-Specific Mechanisms and Inflammatory Parallels: Volume IIView all 17 articles
R3HDM4 Influences Kidney Renal Clear Cell Carcinoma 1 Progression, Immune Modulation, and Potential Links to the 2 IGSF8 Immune Checkpoint
Provisionally accepted- Ganzhou Cancer Hospital, Ganzhou 341000, Jiangxi Province, China., Ganzhou, China
Select one of your emails
You have multiple emails registered with Frontiers:
Notify me on publication
Please enter your email address:
If you already have an account, please login
You don't have a Frontiers account ? You can register here
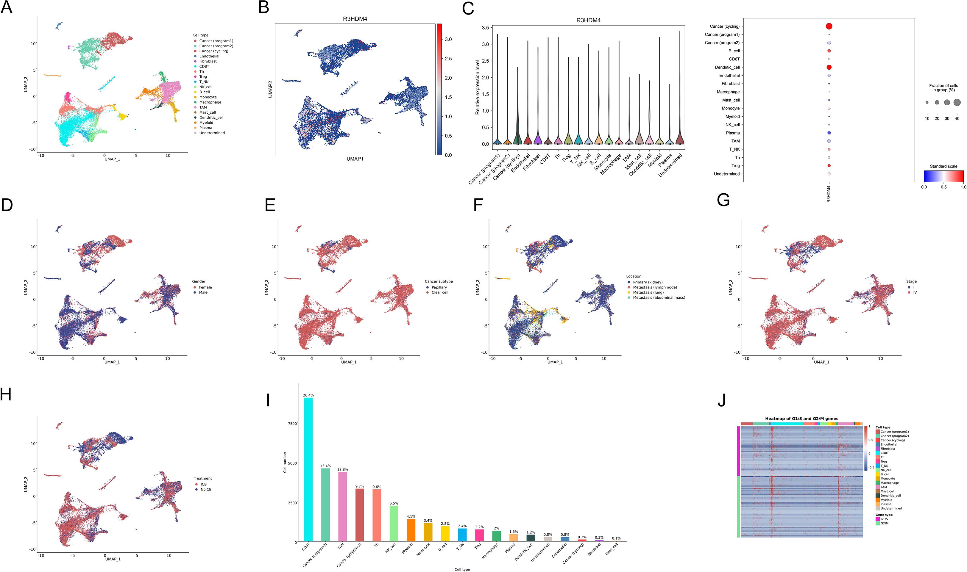
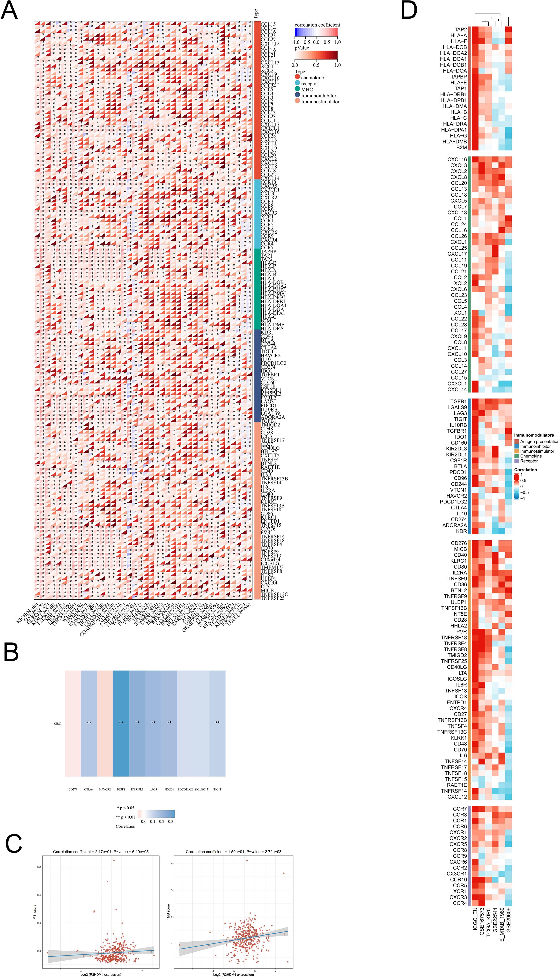
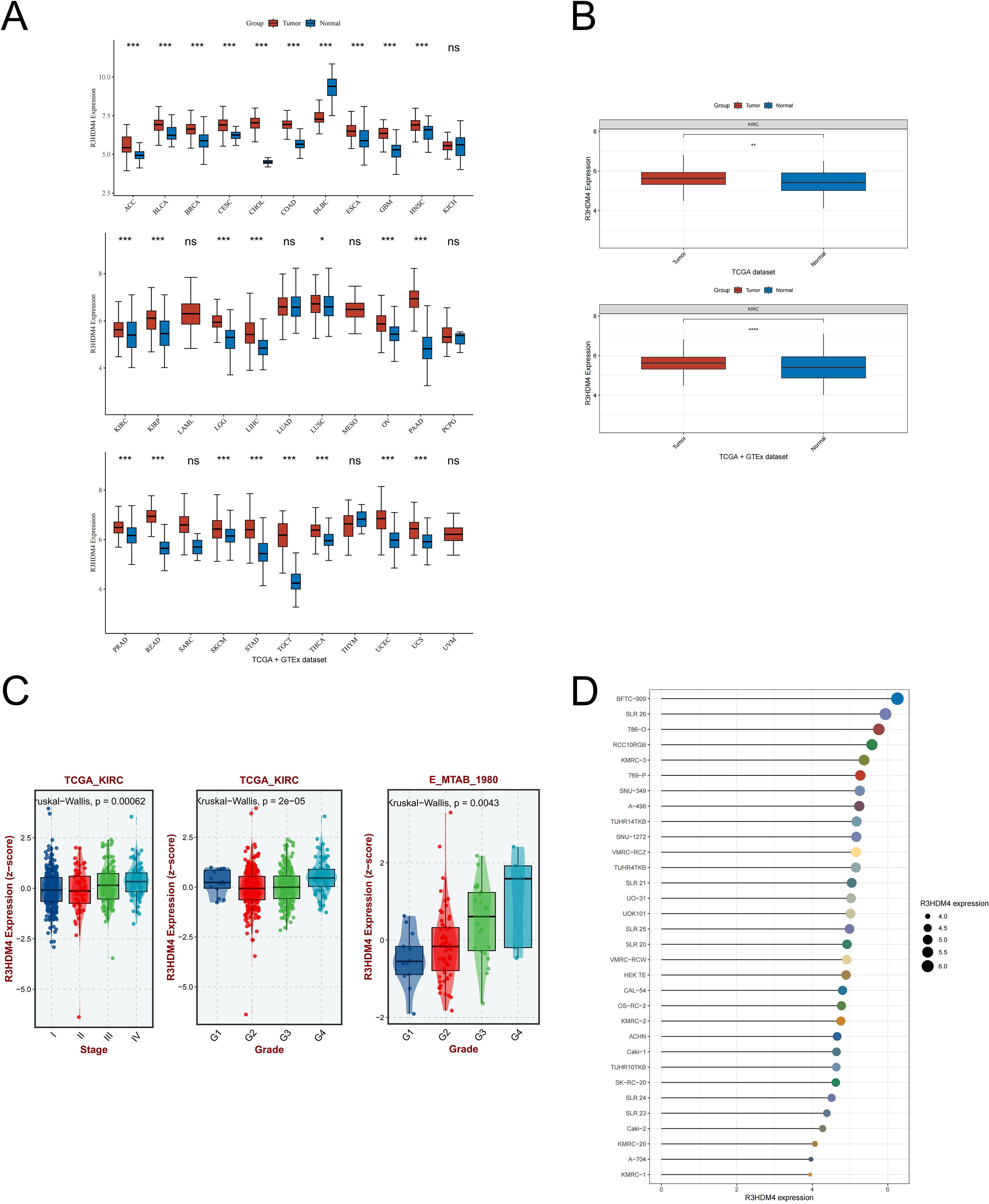
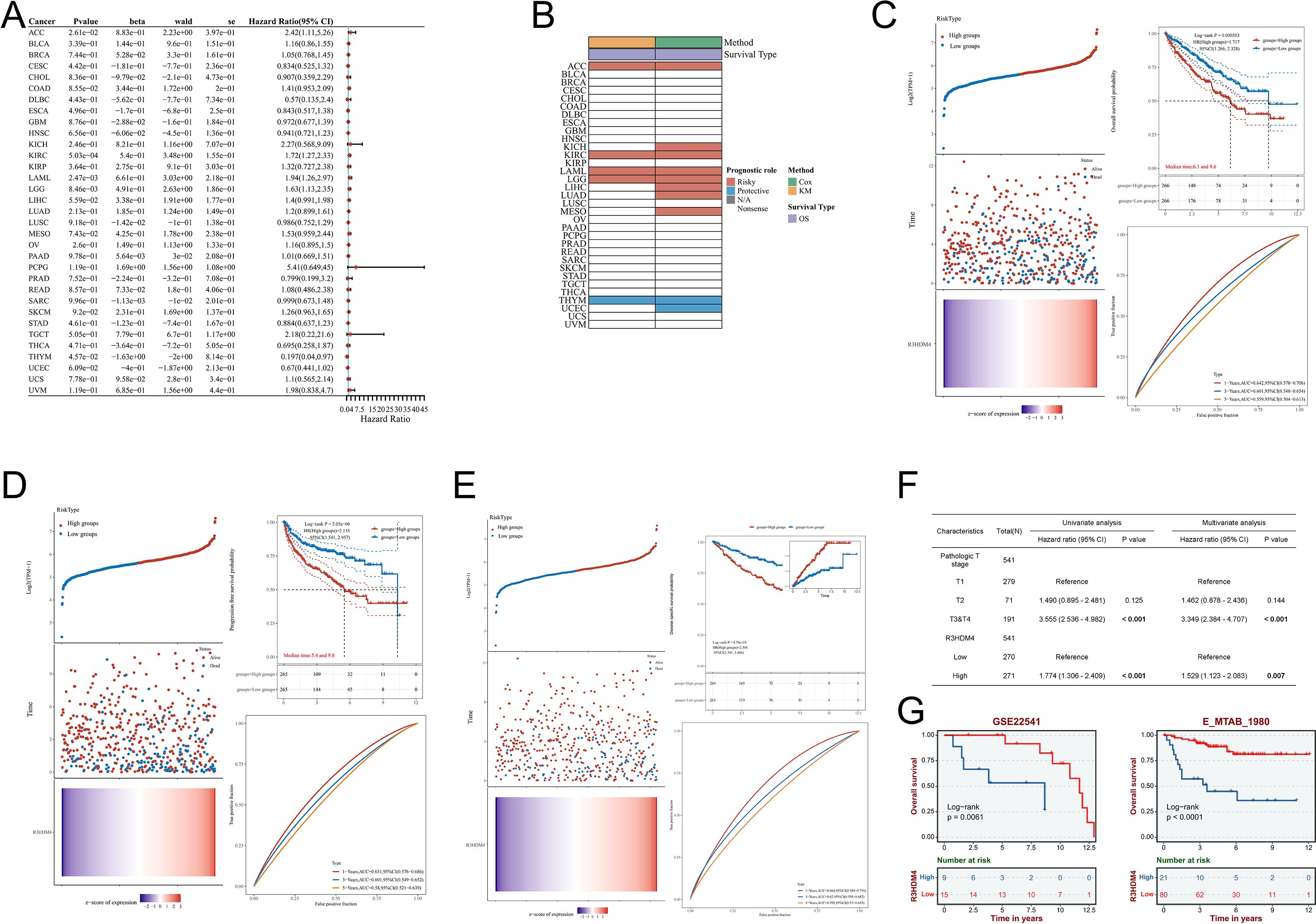
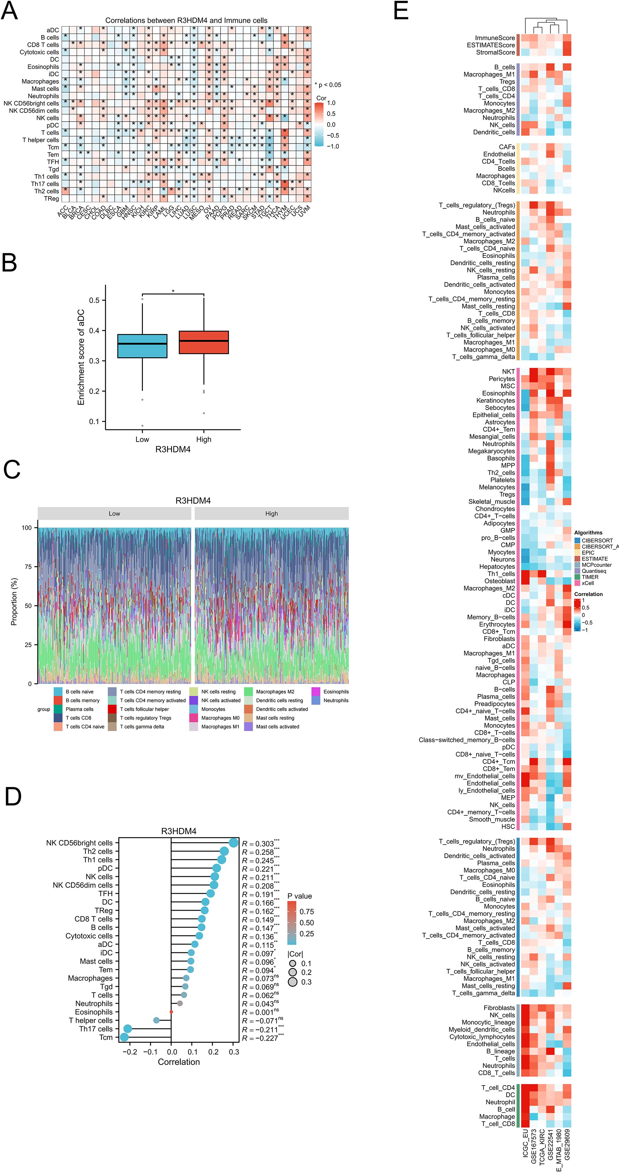
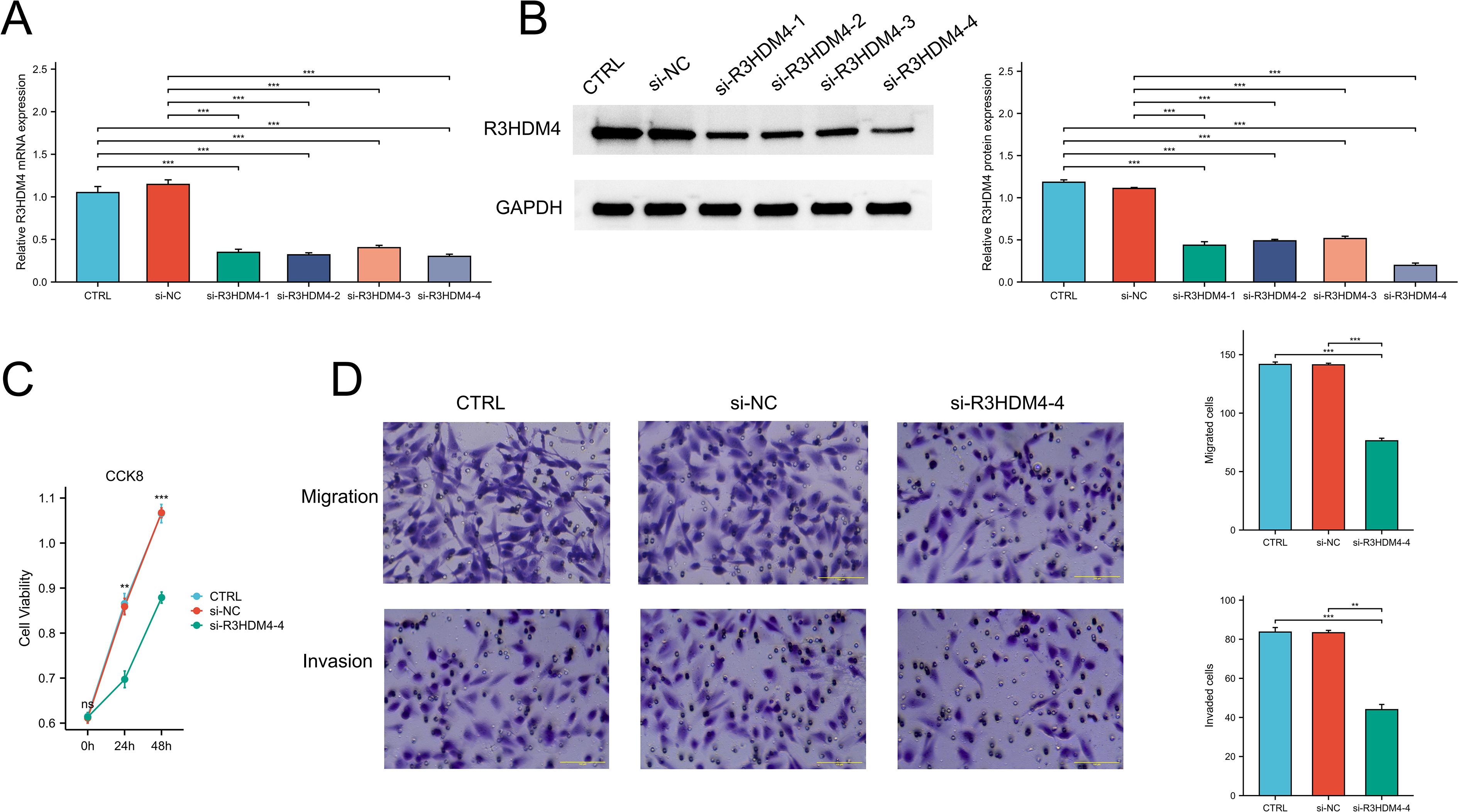
Background: R3HDM4, or R3H domain containing 4, is a gene with uncertain 26 functions but is frequently investigated for its potential cellular roles and associations 27 with various diseases. Kidney renal clear cell carcinoma (KIRC), a prevalent and 28 aggressive form of kidney cancer, currently lacks effective treatment options. This 29 study aimed to clarify the involvement of R3HDM4 in KIRC pathogenesis. 30 Methods and Results: An integrated pan-cancer approach was employed to analyze 31 data from The Cancer Genome Atlas (TCGA), Gene Expression Omnibus (GEO), 32 ArrayExpress, and the International Cancer Genome Consortium (ICGC), 33 systematically assessing the prognostic relevance, clinical associations, signaling 34 pathways, DNA methylation patterns, immune infiltration profiles, and 35 chemotherapeutic sensitivity linked to R3HDM4 expression. Bioinformatics analyses, 36 supported by immunohistochemistry, Western blotting (WB), and reverse 37 transcription-quantitative polymerase chain reaction (RT-qPCR), revealed significant 38 upregulation of R3HDM4 in KIRC tissues compared to normal controls. 39 Kaplan–Meier (KM) survival analysis indicated that elevated R3HDM4 expression 40 correlated with poor clinical outcomes. Single-cell RNA sequencing identified cancer 41 cells and dendritic cells as the primary sources of R3HDM4 within the KIRC tumor 42 microenvironment. Functional assays using R3HDM4-targeting siRNA demonstrated 43 that its depletion suppressed the proliferative, migratory, and invasive capabilities of 44 KIRC cells. At the molecular level, R3HDM4 knockdown attenuated 45 epithelial–mesenchymal transition (EMT), as evidenced by increased E-cadherin 46 expression and reduced levels of vimentin and matrix metalloproteinases MMP-2 and 47 MMP-9. Comprehensive immune profiling revealed significant correlations between 48 R3HDM4 expression and several immunological parameters, including immune cell 49 infiltration, immune checkpoint expression, tumor mutational burden (TMB), and 50 microsatellite instability (MSI). Notably, silencing of R3HDM4 led to increased 51 expression of IGSF8. 52 Conclusions: These analyses identify R3HDM4 as a critical oncogenic driver in 53 KIRC, potentially acting through two mechanisms: promoting tumor growth and 54 metastasis while also exerting immunomodulatory effects, possibly mediated by 55 IGSF8. This suggests a potential role for IGSF8 in regulating immune checkpoints, 56 though this remains speculative. These findings highlight R3HDM4's potential as 57 both a prognostic biomarker and a therapeutic target in KIRC.
Keywords: R3HDM4, Renal clear cell carcinoma, prognosis, Immune infiltration, IGSF8
Received: 10 Oct 2025; Accepted: 06 Nov 2025.
Copyright: © 2025 Sun, Li, Xu, Wen, Xu and Wang. This is an open-access article distributed under the terms of the Creative Commons Attribution License (CC BY). The use, distribution or reproduction in other forums is permitted, provided the original author(s) or licensor are credited and that the original publication in this journal is cited, in accordance with accepted academic practice. No use, distribution or reproduction is permitted which does not comply with these terms.
* Correspondence: Kai Sun, sunkai0927@foxmail.com
Disclaimer: All claims expressed in this article are solely those of the authors and do not necessarily represent those of their affiliated organizations, or those of the publisher, the editors and the reviewers. Any product that may be evaluated in this article or claim that may be made by its manufacturer is not guaranteed or endorsed by the publisher.
