ORIGINAL RESEARCH article
Front. Immunol.
Sec. Cancer Immunity and Immunotherapy
This article is part of the Research TopicCancer Immunity and Metabolic Reprogramming: Pioneering Precision ImmunotherapiesView all 3 articles
Administration of 2-Deoxy-D-Glucose Induces Pyroptosis in Murine Breast Cancer Cells via cAMP/PKA/HK2 to Impair Tumour Survival
Provisionally accepted- 1Shenyang Agricultural University, Shenyang, China
- 2The Fourth Affiliated Hospital of Heilongjiang University of Chinese Medicine, China, China
- 3Department Veterinary Diagnostic Imaging, College of Veterinary Medicine, Konkuk University, Seoul, Republic of Korea
Select one of your emails
You have multiple emails registered with Frontiers:
Notify me on publication
Please enter your email address:
If you already have an account, please login
You don't have a Frontiers account ? You can register here
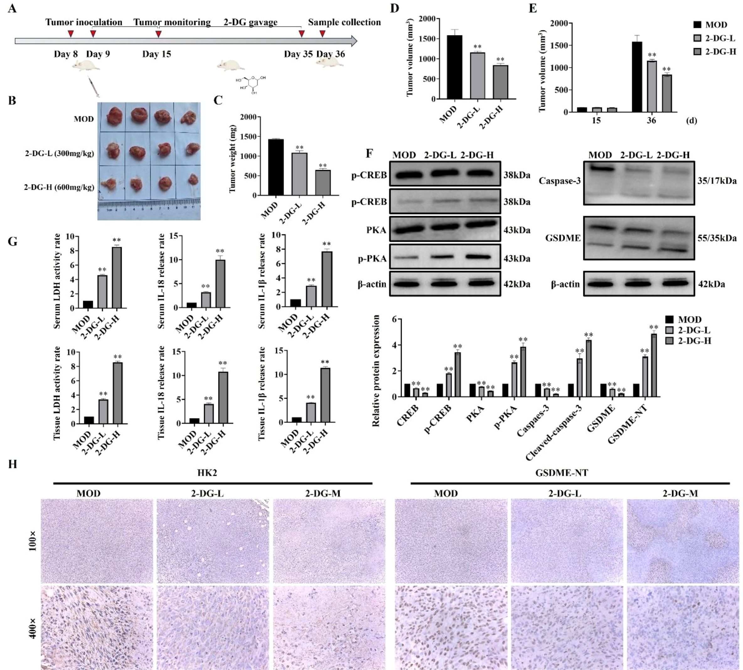
Background: Breast cancer poses a severe threat owing to its high morbidity and mortality rates, which are largely attributed to drug resistance. Therefore, novel therapeutic targets need to be identified. Pyroptosis is an inflammatory cell death process mediated by gasdermin (GSDM) and dependent on caspases. Moreover, pyroptosis plays a role in regulating tumour progression and response to therapy. Furthermore, 2-deoxy-D-glucose (2-DG) is a glucose analogue that confers anticancer effects via metabolic interference. However, its mechanism of action in breast cancer remains unclear. Methods: To explore the effect of 2-DG on pyroptosis in EMT6/4T1 breast cancer cells, cell viability assays, immunoblotting, immunofluorescence, co-immunoprecipitation, and morphological analyses were performed. For in vivo studies, antitumor effects of 2-DG were assessed using xenograft models, and its safety was evaluated by monitoring body weight and conducting histological analysis. Results: 2-DG induced cytotoxicity and pyroptosis in EMT6/4T1 breast cancer cells. Mechanistically, 2-DG activated cyclic adenosine monophosphate (cAMP)/protein kinase A (PKA) signalling, suppressed hexokinase 2 (HK2), and triggered caspase-3/GSDME-dependent pyroptosis. In vivo experiments demonstrated that 2-DG inhibited breast tumour growth without causing severe toxicity. Conclusions: These findings identified a novel metabolic-inflammatory axis (cAMP/PKA-HK2-caspase-3/GSDME) in breast cancer. Furthermore, study highlights the in vivo efficacy and safety of 2-DG and its ability to induce pyroptosis, thereby providing a basis for targeting drug resistance in breast cancer.
Keywords: pyroptosis, 2-Deoxy-D-glucose (2-DG), cAMP, PKA, HK2, breast cancer cells, mouse model
Received: 14 Oct 2025; Accepted: 17 Nov 2025.
Copyright: © 2025 Pan, Jin, Gao, EOM, Dong and Li. This is an open-access article distributed under the terms of the Creative Commons Attribution License (CC BY). The use, distribution or reproduction in other forums is permitted, provided the original author(s) or licensor are credited and that the original publication in this journal is cited, in accordance with accepted academic practice. No use, distribution or reproduction is permitted which does not comply with these terms.
* Correspondence: Lin Li, lilin619619@syau.edu.cn
Disclaimer: All claims expressed in this article are solely those of the authors and do not necessarily represent those of their affiliated organizations, or those of the publisher, the editors and the reviewers. Any product that may be evaluated in this article or claim that may be made by its manufacturer is not guaranteed or endorsed by the publisher.
