ORIGINAL RESEARCH article
Front. Immunol.
Sec. Microbial Immunology
Commensal Staphylococci attenuate Staphylococcus aureus Skin Colonization and Inflammation via AHR-Dependent Signaling
Provisionally accepted- Universitatsklinikum Tubingen Universitats-Hautklinik Tubingen, Tübingen, Germany
Select one of your emails
You have multiple emails registered with Frontiers:
Notify me on publication
Please enter your email address:
If you already have an account, please login
You don't have a Frontiers account ? You can register here
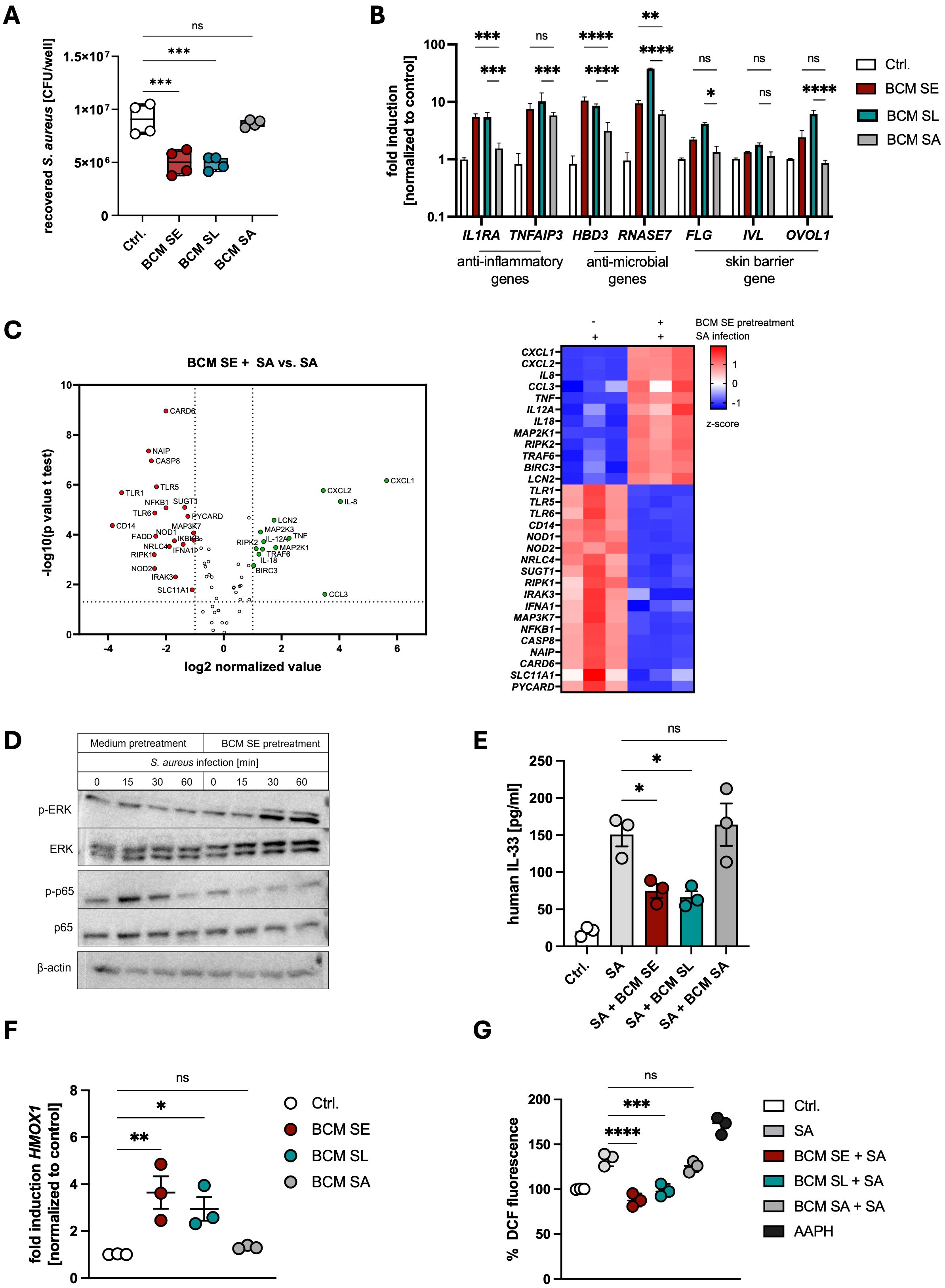
Staphylococcus aureus is the leading cause of bacterial skin infections in several inflammatory skin diseases, however, is rarely detected on healthy skin. Skin barrier defects, such as in atopic dermatitis (1), promote S. aureus colonization by yet unknown mechanism. In our previous work we found that in healthy skin commensal staphylococci including Staphylococcus epidermidis (2) and Staphylococcus lugdunensis (SL) protect against S. aureus skin colonization, however, the microbiome-mediated protection is lost in inflammatory skin. Here, we investigated how microbiome-derived factors contribute to skin defense under homeostatic and inflammatory conditions. We show that released factors from SE and SL reduce S. aureus skin colonization by inducing antimicrobial peptides (AMPs) and suppressing inflammatory responses in the skin. Both, factors released by SE and SL, limit S. aureus-induced immune activation in the skin by dampening inflammatory signaling, reducing reactive oxygen species, and suppressing expression of danger-associated molecular patterns (DAMPs). We show that this anti-inflammatory effect is mediated by activation of aryl hydrocarbon receptor (AHR) signaling in keratinocytes. Mechanistically, SE and SL membrane vesicles are involved in activating AHR signaling in keratinocytes via direct vesicle-cell contact as well as by bacterial tryptophan metabolites. This protective effect is lost in inflamed skin, where it instead exacerbated inflammation due to impaired AHR activity in inflamed skin. Interestingly, co-treatment of human AD-like skin equivalents with released SE factors together with an AHR ligand effectively reduces S. aureus colonization pointing out a potential novel AHR-and microbiome-based therapeutic strategy in AD.
Keywords: Skin, Skin microbiome, skin immunity, Aryl hydrocarbon receptor, Staphylococcus aureus
Received: 16 Oct 2025; Accepted: 14 Nov 2025.
Copyright: © 2025 Riebelmann, Kienzle, Sauer and Schittek. This is an open-access article distributed under the terms of the Creative Commons Attribution License (CC BY). The use, distribution or reproduction in other forums is permitted, provided the original author(s) or licensor are credited and that the original publication in this journal is cited, in accordance with accepted academic practice. No use, distribution or reproduction is permitted which does not comply with these terms.
* Correspondence: Birgit Schittek, birgit.schittek@uni-tuebingen.de
Disclaimer: All claims expressed in this article are solely those of the authors and do not necessarily represent those of their affiliated organizations, or those of the publisher, the editors and the reviewers. Any product that may be evaluated in this article or claim that may be made by its manufacturer is not guaranteed or endorsed by the publisher.
