ORIGINAL RESEARCH article
Front. Immunol.
Sec. Cancer Immunity and Immunotherapy
Single-cell RNA sequencing reveals heterogeneity among AT2 epithelial cells in the lung adenocarcinoma microenvironment
Provisionally accepted- 1Huazhong Agricultural University, Wuhan, China
- 2Baotou Cancer Hospital, Baotou, China
Select one of your emails
You have multiple emails registered with Frontiers:
Notify me on publication
Please enter your email address:
If you already have an account, please login
You don't have a Frontiers account ? You can register here
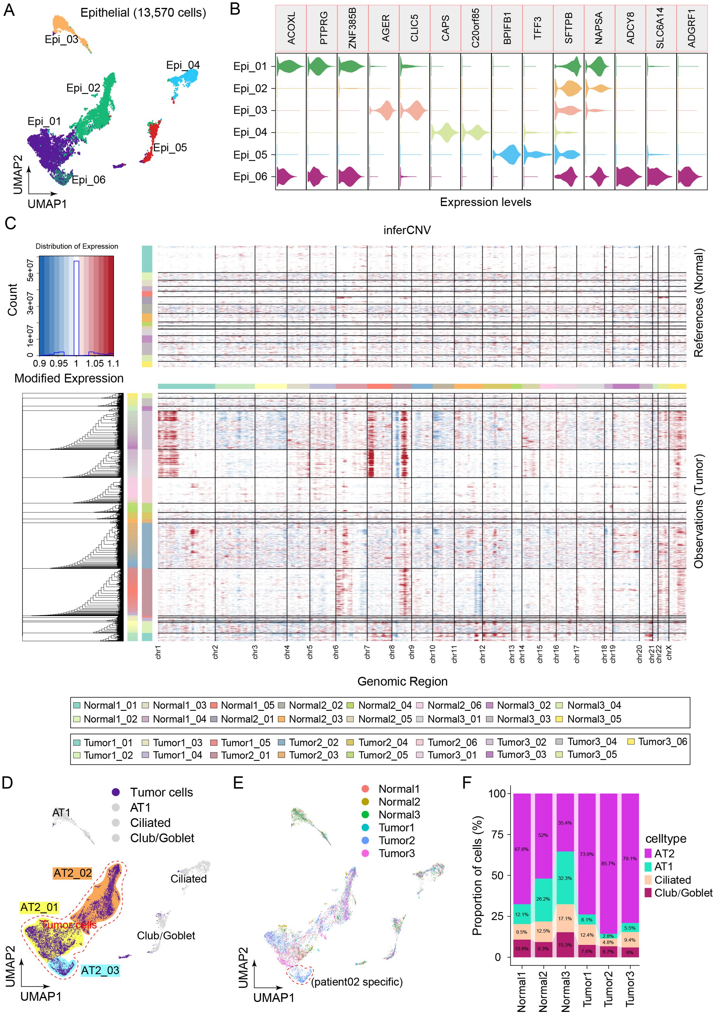
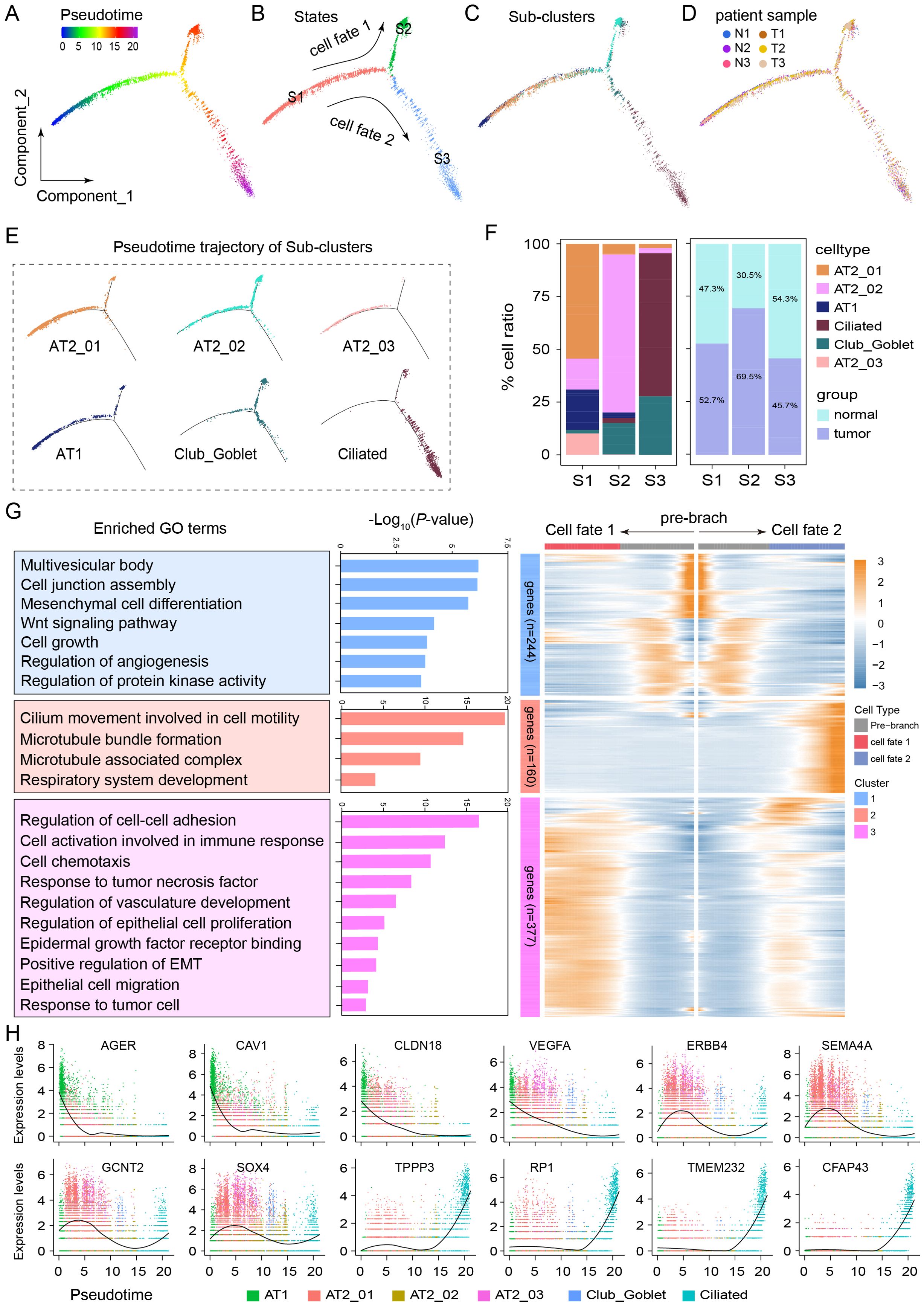
Lung cancer is a highly heterogeneous disease, and the tumor microenvironment (TME) characteristics are closely related to disease progression and treatment outcomes. We elucidated the cell type-specific transcriptome landscape of cancer cells and the effect of the TME on lung adenocarcinoma (LUAD) by performing single-cell RNA sequencing of 68,579 cells from the LUAD tissues and matched adjacent normal tissues of three patients. The results revealed that highly heterogeneous AT2 cells are crucial source of lung epithelial cell carcinogenesis. Genes KRT81, SPP1, PCDH7, SLC2A1, and TET1 were significantly upregulated in tumor tissues and associated with poor prognosis and survival, providing insights for exploring lung cancer biomarkers in future studies. Trajectory analysis identified ERBB4, SEMA4A, GCNT2 and SOX4 as key factors in AT2 cells that may promote cell proliferation, migration, or epithelial-mesenchymal transition (EMT) during the progression of lung adenocarcinoma (LUAD). We elucidated the transcription factor–target gene regulatory network involving NKX2-1 and TEAD1 in malignant tumor cells derived from AT2 cells. The findings indicated that malignant AT2 cells regulate communication between epithelial and immune cells in the TME by predicted FN1-CD44 and CADM1-CADM1 ligand-receptor interactions, which ultimately suppresses the host immune response. This comprehensive single-cell analysis increases our understanding of AT2 cells molecular and dynamics of metastatic lung cancer. In summary, single-cell RNA profiling of LUAD offers valuable prognostic insights based on AT2 cell types and identifies potential biomarkers for therapeutic responses, aiding the future development of LUAD treatment strategies.
Keywords: single-cell RNA sequencing, Lung Adenocarcinoma, AT2 epithelial cells, Tumor Microenvironment, TEAD1, CADM1
Received: 30 Oct 2025; Accepted: 20 Nov 2025.
Copyright: © 2025 Cao, Bai, Li, Cai, Cao, Xiao and Zhou. This is an open-access article distributed under the terms of the Creative Commons Attribution License (CC BY). The use, distribution or reproduction in other forums is permitted, provided the original author(s) or licensor are credited and that the original publication in this journal is cited, in accordance with accepted academic practice. No use, distribution or reproduction is permitted which does not comply with these terms.
* Correspondence: Wei Zhou, zhouwei0715@mail.hzau.edu.cn
Disclaimer: All claims expressed in this article are solely those of the authors and do not necessarily represent those of their affiliated organizations, or those of the publisher, the editors and the reviewers. Any product that may be evaluated in this article or claim that may be made by its manufacturer is not guaranteed or endorsed by the publisher.
