Abstract
Introduction:
The rise of antibiotic-resistant infections worldwide has created a need to enhance the efficacy of existing antibiotics. Modification of metabolism has been shown to potentiate antibiotic lethality. In this study, we employed a novel ex vivo microbiome culture approach to study the effects of different forms of iron on amoxicillin susceptibility.
Methods:
Synthetic and human stool-derived microbiota were cultured and treated with amoxicillin, with growth monitored by optical density. These samples were sequenced using an Oxford nanopore long-read 16S rRNA V4–V9 approach and computationally defined using the Emu algorithm. The validity of this pipeline was confirmed with consortia, murine cecal content, and a human stool sample. The stool-derived community was then cultured for 24 h with ranging concentrations of either hemin, FeSO4, or FeCl3 and concurrent amoxicillin dosage, then profiled to identify the effects of different forms of iron on amoxicillin susceptibility.
Results:
Alpha diversity, beta diversity, and normalized relative abundances confirmed the efficacy of the selected ex vivo pipeline, allowing for ~77% species retention over 24 h. Treatment of communities with hemin protected Bacteroides, Escherichia-Shigella, Parabacteroides, and Parasutterella against amoxicillin, while two forms of free iron did not.
Discussion:
This ex vivo pipeline enables reproducible assessment of how metabolic modulators like hemin alter amoxicillin susceptibility, highlighting a link between iron-sequestering genera and antibiotic-protection. Future mechanistic insights may support hemin-based strategies to boost antibiotic efficacy.
Introduction
The microbiome can be defined as the collection of all genetic material from microorganisms within a distinct environment. Due to compositional variations associated with age, genetics, geography, diet, and the use of antibiotics, metabolic function serves as a better proxy for microbiome health (Berg et al., 2020; Wen and Duffy, 2017; Rinninella et al., 2019). Disruption to the gut through the aforementioned factors can lead to dysbiosis. This state is characterized by the reduction of microbial diversity, expansion of Proteobacteria and reduction of Firmicutes, and is largely associated with disease progression (Weiss and Hennet, 2017; Hrncir, 2022). Antibiotics often lead to antibiotic-induced dysbiosis (AID), resulting in a drastic reduction in microbial diversity and bacterial load (Patangia et al., 2022). Changes in the microbiome in the short term can lead to acute complications such as diarrhea (Hrncir, 2022; Goldenberg et al., 2015) and increase the possibility of infection (Maciel-Fiuza et al., 2023).
Amoxicillin is a broad-spectrum antibiotic of the penicillin group and operates through targeting penicillin-binding proteins to inactivate and shut down synthesis of peptidoglycan, leading to lysis and cell death (Centers for Disease Control and Prevention, 2022; Huttner et al., 2020). Overprescription of antibiotics has led to a rise in bacterial strains that are resistant to frontline antibiotics. In 2019 alone, 4.95 million deaths occurred globally as a result of drug-resistant infections (Walsh et al., 2023). Patients are affected not only through increased risk of mortality and morbidity from direct infection but also from a change in medical practice that may result from an inability to utilize antibiotics either prophylactically or clinically in many routine medical procedures (Patangia et al., 2022; Walsh et al., 2023; Hutchings et al., 2019). We need reproducible, cost-effective tools to study and enhance antibiotic efficacy against resistant infection.
The development of ex vivo culturing methods has been relatively successful in creating samples that closely resemble host microbiomes. However, representative microbial communities are still compositionally different from their starting inoculum, limiting the translatability of findings (Hirano et al., 2023; Tao et al., 2023; Cheng et al., 2022; Goodman et al., 2011; Aranda-Díaz et al., 2022; Celis et al., 2023). Cultures often exhibit bias or overrepresentation of species that thrive on the specific nutrients of the selected media, since no media can support the growth of all microbial members equally (Średnicka et al., 2023). Modified Gifu Anaerobic Media (mGAM) has previously been used to culture a large number of microbes spanning various phyla, and has been used to establish stable synthetic communities (Garcia-Santamarina et al., 2024) and grow ex vivo samples from mice (Tao et al., 2023). mGAM uses a large ratio of fibers to simple sugars, digested proteins, host factors and hydrogen acceptors through sodium thioglycolate and L-cysteine to support the growth of anaerobic microbes (van Bergen et al., 2016; Lobo et al., 2018). The supplementation of mGAM with a secondary media can be used to support the growth of other microbes that may not otherwise be supported.
Recent studies have identified that modifying the metabolic flux of bacteria can drastically affect the killing efficacy of antibiotics (Walsh et al., 2023). Early works identified that genetically modifying E. coli to increase their aerobic respiration led to an increase in antibiotic susceptibility to ampicillin (Walsh et al., 2023; Lobritz et al., 2015); this phenomenon may be partly due to an increase in oxidative stress (Belenky et al., 2015). This observation is further supported with the observation that B. thetaiotaomicron blooms in response to amoxicillin and upregulates polysaccharide utilization (Cabral et al., 2019). Both in vitro and in vivo, B. thetaiotaomicron displays polysaccharide-mediated tolerance (PM-tolerance), gaining protection from amoxicillin when metabolizing pectin, while glucose exposure increases susceptibility. This heightened sensitivity is linked to a surge in antibiotic-triggered ATP production and activation of a shortened electron transport chain (Cabral et al., 2019; Nilson et al., 2024). In more complex communities in vivo, high fiber diets reduced dysbiosis as a result of amoxicillin treatment compared to standard diets, and glucose exacerbated antibiotic-induced dysbiosis through blooms in Proteobacteria (Penumutchu et al., 2023). Metabolically, it was identified that glucose increased oxidative metabolism while fiber repressed oxidative metabolism (Penumutchu et al., 2023). Work conducted in E. coli indicates that the beta-lactam-induced metabolic burden results from a futile cycle of peptidoglycan synthesis to degradation, and that removing this activity through direct inhibition or the reduction of ATP synthesis results in reduced toxicity (Lobritz et al., 2015; Belenky et al., 2015; Cho et al., 2014). As such, overloading the electron transport chain to increase ATP production may potentiate the response of microbes in complex communities to antibiotics.
One way to modify microbial ATP production is through the supplementation of iron to microbial communities. Iron is an essential metal for most living organisms. Iron can exist in a ferric (Fe3+) or ferrous (Fe2+) form, and can be included in cofactors involved in various biological processes (Py and Barras, 2010; Sawicki et al., 2015). In aerobic conditions, iron can produce hydroxyl radicals through reactions with hydrogen peroxide to potentiate antibiotic susceptibility (Ranji-Burachaloo et al., 2018; Cadet et al., 2010; Sheng et al., 2015; Rachmilovich-Calis et al., 2009). The Fenton reaction can also occur anaerobically at lower efficiency (Merino et al., 2020), and iron reactions have been shown to be able to participate in nitrate reduction through iron oxidation in anoxic conditions (Liu et al., 2019). Anaerobically, ferric iron can act as a terminal electron acceptor in the electron transport chain to help produce ATP (Kashefi et al., 2002; Nealson and Saffarini, 1994). Studying the role iron has on antibiotic efficacy is important, as approximately 25% of the world population suffers from some form of anemia (Hess et al., 2023).
The role iron may have in antibiotic susceptibility has been explored, though results are conflicting. The reduction of iron from media has been found to cause a decrease in E. coli’s resistance to clindamycin, mupirocin, tetracycline, and clarithromycin, while approaches using chelators to reduce iron concentrations found that decreasing iron led to an increase in resistance to cephalosporin, ampicillin, chloramphenicol, methicillin, and vancomycin while having no effect on susceptibility to erythromycin, spectinomycin, chloramphenicol, rifampicin, and tetracycline (Ezraty and Barras, 2016; Mochizuki et al., 1988; Kohanski et al., 2007; Wang and Zhao, 2009; Liu and Imlay, 2013; Ma et al., 2015). Other species such as P. aeruginosa show similar conflicting results. The addition of iron to media caused reduced resistance to ampicillin, norfloxacin, gentamicin, ofloxacin, and cefsulodin; the opposite was also observed, however, where addition of iron has also caused increased resistance to tobramycin and tigecycline (Ezraty and Barras, 2016; Yeom et al., 2010; Kreamer Naomi et al., 2015; Oglesby-Sherrouse et al., 2014). In complex communities in vivo, oral supplementation with iron sulfate through diet post-antibiotic exposure lead to an initial decrease in alpha diversity and has been found to lead to an increase in Parasutterella and Bacteroides genera (Cuisiniere et al., 2021). The impact that iron trapped in cofactors, such as in hemin, has on the effectiveness of antibiotics on complex microbial communities has yet to be elucidated. Hemin alone has previously been shown to shift murine ileal microbiota composition in vivo, as well as human microbiota in vitro (Celis et al., 2023; Li et al., 2024).
In this study, we propose a novel culturing pipeline that allows us to monitor the role various forms of iron have on amoxicillin susceptibility in complex communities ex vivo. The Nanopore MinION enables amplification and sequencing of longer 16S rRNA regions, improving taxonomic resolution when paired with error-correction tools such as Emu that minimize biases in abundance estimates (Tyler et al., 2018; Szoboszlay et al., 2023; Workman et al., 2019; Curry et al., 2022). The relationship iron in its ferric form, ferrous form, and as part of a cofactor with amoxicillin was evaluated through this pipeline, allowing for the identification of four unique genera protected against amoxicillin killing in response to increased hemin, and not free iron, in media.
Methods
Media preparation
Minimal Gifu Anaerobic Broth Media (mGAM) (Hyserve 1,005,433) was prepared per manufacturing instructions; briefly, 41.7 g was suspended per liter of H2O and heated to allow to dissolve before autoclaving at 121°C for 15 min. All mGAM was supplemented with 1 mg/mL of mucin (Sigma-Aldrich M1778) prior to autoclaving to allow for dissolving. Media was placed in anaerobic chamber at least 24 h in advance to experimentation to allow for exchange of gasses. Desulfovibrio Postgate Medium (DPM) was prepared using a modified version of a DSMZ established protocol (DSMZ, n.d.); briefly, Solution A (0.5 g/L K2HPO4, 1.0 g/L NH4Cl, 1.0 g Na2SO4, 0.1 g CaCl2 × 2H2O, 2.0 g MgSO4 × 7H2O, 2.0 g Na-L-lactate, 1.0 g Yeast extract, 980 mL H2O), Solution B (0.5 g FeSO4 × 7H2O, 10 mL H2O), and Solution C (0.1 g Sodium thioglycolate, 0.1 g Ascorbic acid, 10 mL H2O), were prepared while spinning. Solution A was filter sterilized using a 0.22 μm bottle vacuum filter (Corning 430,015) using sterile flame technique followed by autoclaving at 121°C for 15 min, and Solutions B and C were filter sterilized using 0.22 μm centrifuge tube filters (Millipore SCGP00525) by sterile flame technique. Solutions B and C were added to room temperature Solution A and immediately placed in the anaerobic chamber to reduce. Working media for culturing (10%DPM/mGAM+mucin) was created by diluting a ratio of 1 mL DPM in 9 mL of mGAM + 1 mg/mL mucin using sterile flame techniques.
Anaerobic chamber conditions
A Coy Lab Products vinyl anaerobic chamber (Coy Labs 7,150,000) was used to create anaerobic conditions for all cultures and culturing conditions. The vinyl anaerobic chamber is outfitted with an incubator (Coy Labs 6,100,000) set at 37°C, a recirculating HEPA atmospheric filtration system (Coy Labs 8,537,025 V), an anaerobic gas infuser (Coy Labs 8,100,110) and a dehumidifier (8,533,110) to ensure anaerobic conditions. The chamber is also outfitted with an anaerobic monitor, model 12 (Coy Labs 6,250,000) to allow for monitoring of anaerobic conditions and hydrogen % content. Atmospheric makeup of the machine is created using a mixture of two gasses: pure nitrogen gas, and a mixed gas containing 5% CO2, 5% H2, and balance N2. Gasses are mixed into the chamber to obtain a 2.0–2.5% hydrogen content, and an O2 = 0–10 ppm.
Establishment of consortia
Eight bacterial species were chosen to create a synthetic community: Akkermansia muciniphila, Bacteroides fragilis, Bacteroides thetaiotaomicron, Bifidobacterium longum, Desulfovibrio desulfuricans, Escherichia coli, Lactobacillus johnsonii, and Roseburia hominis.Supplementary Table S1 includes specific vendor information for bacterial strains purchased. All species, except for D. desulfuricans and B. longum, were grown in 5 mL mGAM +1 mg/mL mucin media for 24 h, with the two exceptions being grown in 5 mL DPM for 48 h. Then 150 μL of each culture was inoculated into a plate and diluted with equal parts sterile filtered PBS. OD600 measurements were taken using the Molecular Devices SpectraMax M3 Spectrophotometer using SoftMax Pro v6, blanking the culture to its original medium. Cultures were then consolidated in the following ratios in 10% DPM/mGAM + 1 mg/mL mucin to achieve an OD600 of 0.1: 1 part each B. thetaiotaomicron, B. fragilis, E. coli, and B. longum to 5 parts each R. hominis, L. johnsonii, D. desulfuricans, and B. longum.
Collection of mouse cecal content into chamber
Cecums from male C57BL/6 J mice (Charles River) were collected per IACUC protocol 23-05-0013. Mice were then dissected, and the entire intestinal tract was collected into a sterile plate and transferred to the anaerobic chamber. In the anaerobic chamber, the cecum was isolated from the rest of the GI tract and its contents (approximately 200 μL) were transferred into approximately 15 mL of 10% DPM/mGAM + 1 mg/mL mucin media and cultured for approximately 2 h.
Human material processing
A human stool sample was obtained through a collaboration between Brown University and Hasbro Children’s Hospital (IRB 1930822-3) by Rahiya Rehman, and immediately frozen at −80°C. Approximately 130 mg of stool was weighed out and placed into 20 mL of 10% DPM/mGAM + 1 mg/mL mucin, pipetted to break up the matter, and grown for 24 h while shaking at ~400 rpm. Cultured content was then frozen at −80°C in 1 mL aliquots in 20% filtered glycerol (Fisher Sci G331) until the start of the experiment. On the day of the experiment, frozen cultures were diluted 1:200 in media prior to the start of the experiment (this sample is used for Supplementary Figure S1 only).
For cultures treated with iron and amoxicillin, a human stool sample was obtained through BioIVT (BioIVT HUMANFECES-0000263); donor information was deidentified prior to receipt of material. Upon arrival, the sample was immediately frozen at −80°C. Approximately 130 mg of stool samples were weighed out and placed into 20 mL of 10% DPM/mGAM + 1 mg/mL mucin, pipetted to break up matter, and grown until exponential growth phase (~0.2) for 5 h while shaking at ~400 rpm. Content was then frozen at −80° C in 1 mL aliquots in 20% filtered glycerol (Fisher Sci G331) until the start of the experiment. On the day of the experiment, frozen culture content—originating from the single donor—is diluted 1:200 in media and allowed to grow until once again at the exponential growth phase of approximately 0.2 (~6 h) before treatment (this sample is used for experimental data shown in Figures 2, 3).
Ex vivo culturing of microbial samples
Input cultures, prior to treatment, were first grown to an optical density of approximately 0.2. Cultures were then treated with hemin (Fisher Sci AAA1116503), FeSO4 (Sigma-Aldrich F8633) or FeCl3 (Fisher Sci AC169430050), and then 300 μL was added per well to a 96 well flat bottom plate (Corning 3,370) and treated with amoxicillin (Millipore A8523) at concentrations of 50 μg/mL, 10 μg/mL, 12.5 μg/mL, 3.125 μg/mL, 2 μg/mL, or 0 μg/mL using amoxicillin stocks diluted in DMSO (Fisher Sci BP2311). Cultures’ optical densities were monitored for 24 h using the Cerillo Alto Kinetic Microplate Reader while incubating at 37°C in the anaerobic chamber, and cultures were collected at 24 h post treatment for downstream applications.
DNA cleanup
Cultures collected post treatment were processed via a selected portion of the Zymo Research HostZERO Microbial DNA kit (Zymo D4310). Briefly, 300 μL of sample was centrifuged at 2,250 × g for 8 min to pellet solids, then the supernatant was removed. One microliter of Microbial Selection Enzyme (Zymo D4310350) in 100 uL of Microbial Selection Buffer (Zymo D431025) was added to the pellet, vortexed, and incubated at 37°C for 15 min. Samples were then treated with 20 uL of Proteinase K (D30012125, reconstituted at 20 mg/mL), vortexed, incubated at 55°C for 10 min, then diluted 1:1 in DNA/RNA Shield (R1100250, 1X Solution) and frozen at −80°C until further use.
Escherichia coli Nissle spike-in and DNA cleanup test on synthetic community
E. coli Nissle 1917 (see Supplementary Table S1 for more information) was grown to stationary phase in mGAM + 1 mg/mL mucin (OD ~ 3–4) then diluted to an OD600 of 0.5. These E. coli cultures were then treated for 30 min with amoxicillin (Millipore A8523) at a concentration of 100 μg/mL and then mixed 1:1 into the synthetic community previously described, also mixed to a final OD600 of 0.5. These spiked communities were then treated with or without the DNA Cleanup step and had their 16S rRNA gene amplified and sequenced as described below.
16S rRNA amplification prep and sequencing
DNA for all samples was extracted using the ZymoBIOMICS Quick-DNA Fecal/Soil Microbe 96 Kit (Zymo D8011) following the manufacturer’s protocol. Total DNA was eluted into nuclease-free water and quantified using the dsDNA-BR kit on a Qubit 4.0 fluorometer (ThermoFisher Scientific, Waltham, MA, United States) before library preparation.
16S rRNA V4-V9 hypervariable regions were amplified from total DNA using barcoded 515F forward primers from the Earth Microbiome Project (Thompson et al., 2017) and using a matched set of reverse barcodes alongside the 1492R primer. See Supplementary Table S2 for reverse barcoded primer sequences used. Amplicons were created using 5X Phusion HF DNA Polymerase (Fisher Sci F530L) under the following PCR conditions: an initial denaturation at 98° C for 30 s followed by 25 cycles of 98°C for 10s, 57°C for 30 s, and 72°C for 30 s. Amplicons then underwent a final extension at 72°C for 5 min. Amplicons were visualized for confirmation of successful amplification via gel electrophoresis, and pooled at equal DNA weight before PCR cleanup using the Macherey-Nagel Gel and PCR Clean-Up kit (Macherey-Nagel 740609.250) following the manufacturer’s protocol. DNA libraries were prepared with Oxford Nanopore Technologies’ Native Barcoding 24 v14 kit (ONT SQK-NBD114-96), then sequenced with a MinION MK1B (ONT MIN-101B).
Data analysis
16S rRNA sequences were basecalled using Nanopore’s Guppy Software v6.5.7 through the guppy_basecaller function. Reads were then demultiplexed using Nanopore’s Guppy Software v6.5.7 using the guppy_barcoder function, and barcodes and adapters were trimmed. Primary demultiplexed reads were then secondarily demultiplexed using Porechop with custom barcode inputs denoted from the Earth Microbiome Project (Thompson et al., 2017) and Supplementary Table S2. Taxonomic assignments were performed using the SILVA database (Quast et al., 2013) with Emu (Curry et al., 2022). Shannon Diversity index values and Bray–Curtis dissimilarity values were calculated using the phyloseq package v1.46.0 (McMurdie and Holmes, 2013) in RStudio v12.1 (McMurdie and Holmes, 2013; Lozupone and Knight, 2005).
MIC determination
Bacterial species denoted in Supplementary Table S1 were grown anaerobically in mGAM + 1 mg/mL mucin for 24 h prior to the experiment. Experimental 96-well flat bottom plates (Corning 3,370) were setup with dilutions of amoxicillin (Millipore A8523) ranging in concentration from 0 to 250 μg/mL (final concentrations). Bacterial cultures were then diluted 1:1000 into media containing no iron, or media with supplementations of different concentrations of hemin (Fisher Sci AAA1116503), FeSO4 (Sigma-Aldrich F8633) or FeCl3 (Fisher Sci AC169430050), and 150 uL was then inoculated per well into the plates. Plates were then incubated at 37°C for 20 h before diluting 1:1 with 1X PBS (Fisher Sci BP39920) and OD600 measurements were taken using the Molecular Devices SpectraMax M3 Spectrophotometer using SoftMax Pro v6. Percent growth was then calculated against 0 μg/mL treated cultures, and the Gompertz Equation for MIC Determination was used to determine MIC90 with Prism GraphPad v10.4.1.
Statistical analyses and visualizations
Specific details pertaining to statistical analyses for all experiments are detailed in the figure legends and results section. MaAsLin2 (Mallick et al., 2021) was used to analyze outputs from Emu. T-tests and Gompertz Equation for MIC Determination were performed in Prism GraphPad v10.4.1. All other graphs were created using Prism GraphPad v10.4.1.
Results
An ex vivo culturing approach allows for the successful cultivation and sequencing of complex microbial communities over 48 h
Though ex vivo culturing approaches have been used to identify changes in microbiomes (Hirano et al., 2023; Tao et al., 2023; Cheng et al., 2022; Goodman et al., 2011), large passage numbers of the communities meant to stabilize the microbiomes cause the passaged communities to differ substantially from original community inputs (Aranda-Díaz et al., 2022; Celis et al., 2023); a protocol is thus necessary for cultured communities to better resemble the original communities in question. A brief overview of the protocol developed is seen in Figure 1A. Communities, ranging from known synthetic communities to complex unknown human stool microbiome samples, were cultured out and treated with amoxicillin, with their optical density monitored. The cultured samples then have their 16S rRNA V4-V9 region amplified using a double barcoding approach modified from the Earth Microbiome Project (Thompson et al., 2017) and sequenced on the Nanopore MinION, then demultiplexed and aligned using the Emu algorithm (Curry et al., 2022). The Emu taxonomic alignment algorithm more accurately discerns species taxonomic information and overcome any potential barcode leakage previously seen with Nanopore sequencing (Bemis et al., 2025).
Figure 1

Establishment of pipeline in synthetic consortia community and murine cecal communities. (A) Experimental design for culturing various community inputs to obtain sequencing data. Figure was created using Biorender. (B) Average relative abundances of species comprising a synthetic community treated with or without amoxicillin over 24 h. Data are represented as average relative abundance for n = 3–5 replicates. (C) Average relative abundance of species of the synthetic community spiked with E. coli killed from 100 μg/mL AMX and treated with DNA Cleanup step. Data are represented as average relative abundance ± STD for n = 4. (D) Average normalized relative abundances of families within cecal communities treated with or without amoxicillin and/or the DNA cleanup step for 24 h. Families in bold represent families that are reduced in response to the cleanup step, while families underlined increase in response to the cleanup step. Data are represented as average relative abundance normalized against the highest OD600 ± STD for n = 6.
To test the validity of this pipeline, we cultured a synthetic community containing eight microbial species combined to act as the initial community input for the pipeline: A. muciniphila, B. fragilis, B. thetaiotaomicron, B. longum, D. desulfuricans, E. coli, L. johnsonii, and R. hominis. These microbes were chosen to represent a wide range of phyla, and more information on these species can be found in Supplementary Table S1. When this community was treated with 10 μg/mL amoxicillin for 24 h, there was a noticed increase in the relative abundance of E. coli in the community (Figure 1B). Because of the treatment of this contained community for 24 h with a bactericidal drug, it was possible that DNA from dead microbes, including E. coli could be represented downstream in the taxonomic abundances. To reduce the impact of DNA from killed microbes, we chose to use a DNA cleanup step derived from Zymo Research’s Host-Zero Microbial DNA Kit, comprising of a DNase treatment followed by a Proteinase K treatment prior to DNA extraction (Heravi et al., 2020). To test this step, we spiked our synthetic community with an equal OD600 of E. coli killed with 100 μg/mL of amoxicillin for 1 h and treated with or without the DNA cleanup steps to eliminate free floating DNA (Figure 1C). Treating the community with the DNA Cleanup alone caused a limited shift in the relative abundance of the community and a general reduction in the relative abundance of E. coli. When killed E. coli was spiked into a base community containing viable E. coli, the relative abundance of E. coli dominated as expected. Performing a cleanup on this “spike-in” community reduced the abundance of E. coli to mirror the community that had not been spiked with killed E. coli, indicating that the proposed cleanup was effective at eliminating killed bacteria.
While this cleanup step worked well for a known synthetic community, we still needed to confirm its effectiveness for mammalian samples. Additionally, we needed a way to compare relative abundance with the overall growth of the culture. In order to accomplish this, murine cecal samples were collected as the complex community input detailed in Figure 1A and treated with different amoxicillin concentrations for 24 h followed by the presence/absence of our DNA Cleanup step prior to amplification and sequencing (Figure 1D). Data generated from the pipeline was normalized to OD600 to integrate overall community growth with the relative abundance data. Treatment of the communities with amoxicillin created a stepwise reduction in total normalized relative abundance of the murine cecal samples. The implementation of the DNA cleanup step showed changes in a few families of bacteria within the communities. Families in bold reduce in normalized relative abundance as a result of the DNA cleanup, indicating that these families are overrepresented and experience more drastic killing as a result of the culturing and antibiotic treatment; these families identified include Butyricicoccaceae and Enterobacteriaceae. Families underlined indicate an increase in normalized relative abundance as a result of the DNA cleanup, indicating that these families are normally underrepresented without it; these families include Acholeplasmataceae, Akkermansiaceae, Bacteroidaceae, Desulfovibrionaceae, and Lactobacillaceae.
The pipeline was also tested using a patient stool sample that was cultured and frozen in 20% glycerol to act as starting communities in the pipeline. These samples retained their Shannon diversity over a 48 h culturing period and showed minimal variance and dissimilarity through Bray-Curtis beta-diversity when compared to the donor sample (Supplementary Figures S1A,B). Profiling of these samples in Supplementary Figure S1C showed that, although there were some shifts in families over time such Bifidobacteriaceae, Sutterellaceae, and Tannerellaceae, and Muribaculaceae, these shifts were not able to alter overall alpha and beta diversity form our donor sample. In order to identify species retention over time of these samples, a “Percent of Species Still Present from Baseline” value was calculated (Supplementary Figure S1D), where the percentage of species that retained at least 1% of their relative abundance values compared to the donor stool sample was identified. Culturing of the stool sample for 24 h allowed for a 1% species retention threshold of about 77%, while culturing the communities further out to 48 h resulted in a 1% species retention threshold of 43.25%. As populations reach their maximum OD600 over the course of the 48 h, the number of viable bacteria growing in culture was likely reduced due to toxicity of stationary phase cultures. This data particularly highlights the effectiveness of the culturing portion of the pipeline to retain species over time; it should be noted that increasing total culturing times begins to cause a degradation in the total number of species represented, so special care should be taken to reduce total culturing time.
Hemin protects four genera against amoxicillin-induced death
Iron is a critical factor in bacterial metabolism, and previous research has shown that it may influence antibiotic efficacy (Ezraty and Barras, 2016; Cuisiniere et al., 2021). Given that human-derived components are a major source of iron in mGAM media, we selected hemin as a potential modulator of antibiotic lethality. Since iron can serve as a terminal electron acceptor in metabolic processes and anaerobic respiration (Nealson and Saffarini, 1994; Richter et al., 2012), we hypothesized that altering hemin concentrations within the media could push microbial communities toward a more energy-productive state, thereby enhancing antibiotic lethality. To test this hypothesis, we used a human microbiome biospecimen obtained from BioIVT as the input community.
We found that hemin supplementation alone slightly reduced the initial growth rate of the microbiome culture but ultimately resulted in a higher final OD600, seen in Figure 2A. When combined with 2 μg/mL or 10 μg/mL amoxicillin, hemin had a modest effect on early culture inhibition kinetics but led to higher final ODs compared to antibiotic treatment alone. This suggests that hemin facilitates microbiome recovery following initial AMX inhibition, potentially aiding post-antibiotic microbiome restoration or supporting bacterial survival in the presence of antibiotics.
Figure 2

Hemin supplementation in media provides protection against amoxicillin susceptibility for four genera in human microbial sample cultures. (A) Optical density at 600 nm of microbial human stool sample cultures measured every 30 min over 24 h. Data are represented as means of OD600 of n = 6. (B) Alpha diversity of sample cultures as measured by Shannon diversity index. Black lines indicate the mean, with whiskers identifying minimum and maximums of the data for n = 4 (*p < 0.05, compared to 0 μg/mL AMX in + 0 μM hemin concentration; #p < 0.05, compared to 0 μg/mL AMX in same hemin conditions). (C) PCoA of beta diversity of samples via Bray–Curtis Dissimilarity. (D) Average normalized relative abundances of genera. Top 23 genera are shown, with all other genera collapsed to “Other.” Genera in bold showed significance through MaAsLin2 due to the combinational effects of hemin and amoxicillin (FDR < 0.05). Data are represented as average relative abundance normalized against highest OD600 of experiment ± STD for n = 4. (E) Average normalized relative abundance of Bacteroides genus extrapolated from Figure 3D. Data are represented as average relative abundance normalized against highest OD600 of experiment ± STD for n = 4. (F) Average normalized relative abundance of Escherichia-Shigella genus extrapolated from Figure 3D. Data are represented as average relative abundance normalized against highest OD600 of experiment ± STD for n = 4. (G) Average normalized relative abundance of Parabacteroides genus extrapolated from Figure 3D. Data are represented as average relative abundance normalized against highest OD600 of experiment ± STD for n = 4. (H) Percent growth curve of E. coli Nissle treated with amoxicillin and hemin. MIC90 calculated using Gompertz equation for MIC determination where % growth = 10%. Data represented as average percent growth ± STD for n = 3–6.
We sequenced this community and first profiled alpha diversity at 24 h, finding that AMX led to the expected significant drop in Shannon diversity in both the + 0 μM and + 15 μM hemin groups (#p < 0.05). On the other hand, the + 60 μM hemin cultures started with a significantly lower Shannon diversity (*p < 0.05) without amoxicillin treatment compared to the + 0 μM hemin group and exhibited no significant changes in Shannon diversity as a result of amoxicillin treatments (Figure 2B). The Bray–Curtis dissimilarity beta diversity plot of the samples showed distinct concentration-driven separation along PC2 for amoxicillin either at zero or 15 μM hemin (Figure 2C). The presence of 60 μM hemin shifted the community into the positive PC1 quadrant. The low amoxicillin concentration was also shifted into that quadrant, while the high AMX concentration returned the hemin community to the zero-iron AMX-treated group.
We next examined the OD-normalized relative abundance of the communities and observed shifts in four major genera in response to the combined effects of increased hemin and amoxicillin: Bacteroides, Escherichia-Shigella, Parabacteroides, and Parasutterella, shown in bold in the Legend (Figure 2D). The significance of these changes was confirmed through MaAsLin2, and independently graphed and shown in Figures 2E–G and Supplementary Figure S2A. The Bacteroides genus, without additional hemin, initially bloom in low amoxicillin but are eventually reduced at higher amoxicillin concentrations. The addition of + 15 μM hemin changes this dynamic, stabilizing the relative abundance numbers for the group when treated with antibiotics. When given + 60 μM hemin, Bacteroides are further stabilized, and even bloom with AMX (Figures 2D,E). We tested the MIC of two representative species of this genus, B fragilis and B thetaiotaomicron. The addition of increasing amounts of hemin to culture media did not significantly shift the MIC90 of either of these species (Supplementary Figures S2C,D). It should be noted that the Bacteroides genus shifting in Figure 3D is comprised almost exclusively of an undetermined species of Bacteroides, and this phenomenon originally observed may be unique to this species.
Figure 3

Free ferric and ferrous iron minimally impacts human microbial sample community makeup. (A) Optical density at 600 nm of microbial human stool sample cultures measured every 30 min over 24 h. Data are represented as means of OD600 of n = 6. (B) Alpha diversity of sample cultures as measured by Shannon diversity index. Black lines indicate the mean, with whiskers identifying minimum and maximums of the data for n = 4 (*p < 0.05, compared to 0 μg/mL AMX in + 0 μM free iron concentration; #p < 0.05, compared to 0 μg/mL AMX in same free iron conditions). (C) PCoA of beta diversity of samples via Bray–Curtis Dissimilarity. (D) Average normalized relative abundances of genera. Top 15 genera are shown, with all other genera collapsed to “Other.” Genera in bold showed reduction to abundances in response to amoxicillin when given free iron. Data are represented as average relative abundance normalized against highest OD600 of experiment ± STD for n = 4. (E) Average normalized relative abundance of Bacteroides genus extrapolated from (D). Data are represented as average relative abundance normalized against highest OD600 of experiment ± STD for n = 4. (F) Average normalized relative abundance of Escherichia-Shigella genus extrapolated from (D). Data are represented as average relative abundance normalized against highest OD600 of experiment ± STD for n = 4.
In the presence of amoxicillin, Escherichia-Shigella does not expand until supplemented with + 60 μM hemin, allowing for a shift in overall resistance to amoxicillin and allowing for major growth in 2 μg/mL of amoxicillin. High hemin concentrations also support a large bloom in normalized relative abundance of Escherichia-Shigella without the presence of AMX (Figures 2D,F). We also found with E. coli Nissle 1917 that hemin supplementation increased the MIC90 at least 10-fold (Figure 2H). It should be noted that this strain of E. coli is not the same strain seen in our dataset. Parabacteroides and Parasutterella both exhibited a bloom in the presence of amoxicillin and high hemin concentrations in the media (Figures 2D,G; Supplementary Figure S2A) indicating that hemin may have a protective effect for these genera against amoxicillin.
The genus Enterococcus showed no significant change to amoxicillin susceptibility in response to increasing amoxicillin but did show interesting nonsignificant trends, leading us to the impact of hemin on the MIC90 of an E. faecalis strain. We found that giving this strain hemin at any concentrations led to a drastic drop in the MIC90 to about 1/10 of control conditions (Supplementary Figures S2B,E), indicating that hemin drastically sensitized this strain of E. faecalis to antibiotic killing.
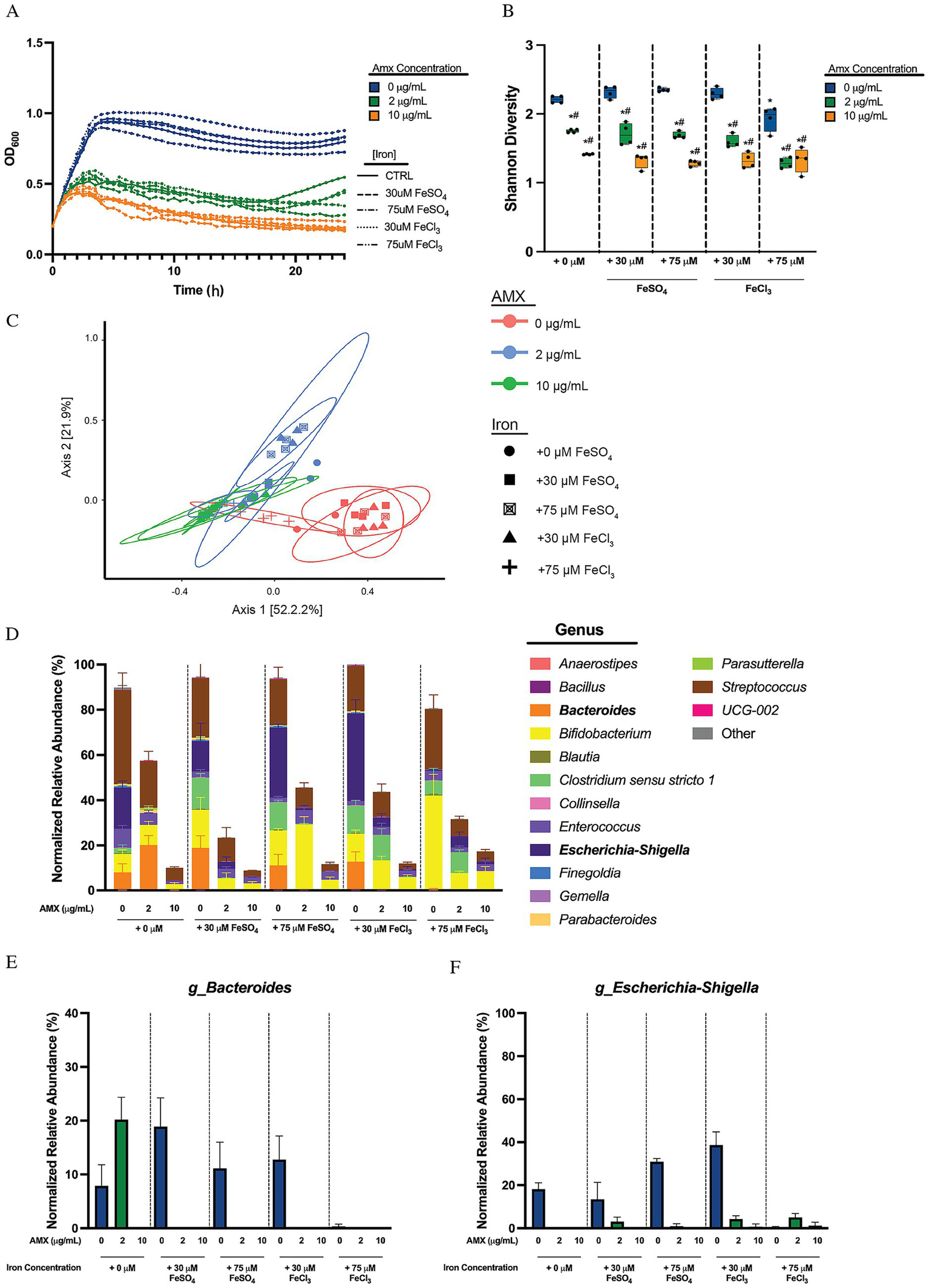
Free, soluble iron provides minimal impact on microbial community makeup
Iron can exist in many forms, both trapped in molecules like hemin (chloroprotoporphyrinIX iron(III)), or in soluble forms in both ferric (Fe3+) and ferrous (Fe2+) iron. To test whether the phenomena identified with hemin was conserved among iron species or unique compared to free iron sources, the communities were grown and monitored for 24 h in the presence of either Fe(II)SO4 or Fe(III)Cl3. The presence of free iron, either ferrous (II) or ferric (III), did not affect overall optical density of the cultures (Figure 3A). This holds true between amoxicillin treated groups, where it is shown that amoxicillin causes a stepwise reduction in OD600 but this drop is not influenced by the presence of free iron. The 24 h Shannon diversity showed a drop in Shannon diversity in response to amoxicillin treatment in control iron groups, and this trend does not change between introduction of different sources and concentrations of iron, except the introduction of + 75 μM FeCl3, which causes a reduction in the base Shannon diversity compared to the control iron group without amoxicillin, and a significant drop (#p < 0.05) in diversity when 2 μg/mL amoxicillin is added (Figure 3B). The Bray–Curtis dissimilarity PCoA plot showed that samples clustered by presence or absence of amoxicillin on the PC1 axis, and no difference in clustering between iron concentrations or groups (Figure 3C). The normalized relative abundance breakdown of the treated communities can be seen in Figure 3D, with the Bacteroides, Escherichia-Shigella, Enterococcus, and Parabacteroides genera shown separately (Figures 3E,F; Supplementary Figures S3A,B).
Looking at the OD normalized relative abundance we found that in the absence of added free iron, Bacteroides was elevated by 2 μg/mL AMX but was fully eliminated at 10 μg/mL AMX. Iron supplementation in both free forms led to an elimination of Bacteroides at the protected low AMX concertation. This is a direct contradiction to the protection we observed with hemin, where further increases in hemin lead to increased amoxicillin protection. Percent growth curves generated for B. fragilis and B. thetaiotaomicron show that there is no change in MIC90 values for either species when grown in different concentrations and types of free iron (Supplementary Figures S3C,D), indicating that iron in these strains does not increase amoxicillin susceptibility in the presence of different free iron sources. It should again be noted that the species identified within these samples contains mostly an unidentified species, and the unique effect hemin has as well as the lack of protection for free iron may be specific to this strain.
Similarly, Escherichia-Shigella did not show the same level of protection with free iron (Figures 3D,F) as with hemin (Figures 2D,F). We did observe that a higher concentration of FeCl3 limits the growth of Escherichia-Shigella when grown without amoxicillin (Figure 3F), though amoxicillin susceptibility did not significantly change because of different forms of iron. The MIC90 of E. coli Nissle however does not change when given any type or concentration of iron (Supplementary Figure S3E). This contradicts what was seen with hemin, where additions of hemin increased the MIC90 at least 10-fold. This indicates that E. coli is particularly adapted to using hemin to resist amoxicillin killing and not matching concentrations of free ferric or ferrous iron.
Parabacteroides do not grow well with the addition of any free form of iron, regardless of amoxicillin introduction (Supplementary Figure S3A), which is contrary to the result seen with hemin in Figure 3D and Supplementary Figure S3G where the bacteria was protected by supplementation and bloomed with hemin. The Enterococcus genus was also isolated and monitored. The addition of amoxicillin in media with no iron supplementation cause a stepwise reduction of Enterococcus (Supplementary Figure S3B). The genus also experienced a slight bloom in response to a small amount of amoxicillin when given FeSO4 but not when given FeCl3 and experienced a drop afterwards with large amounts of amoxicillin. The MIC90 for E. faecalis showed no changes in response to the introduction of different iron supplementations (Supplementary Figure S3F). This contradicts the results seen in Supplementary Figure S1F, where supplementation of hemin immediately potentiated the susceptibility of amoxicillin. This strain is not the dominant strain or species identified in our dataset, and it should be noted that this may be unique to E. faecalis UWH 1921.
Discussion
In this study, we aimed to (1): create an ex vivo pipeline that uses ex vivo culturing techniques to allow for the study of the relationship between antibiotics and metabolic modulators on complex microbial makeup, and (2): deploy this pipeline to understand the relationship between different form of iron and amoxicillin susceptibility on complex microbial communities. Approximately 25% of individuals worldwide suffer from some form of anemia, with a majority of cases caused by iron deficiency (Hess et al., 2023), so studying the effect antibiotics have on individuals requiring iron supplementation is important for global human health. In its current state, this pipeline can be used to test the effects of metabolic modulators on amoxicillin susceptibility and can be used to gain real-time information about community growth. These samples are stable for 24 h and can retain 77% of total species, though further culturing times can reduce retention.
Treatment of microbial communities with amoxicillin mirrored results seen in vivo, where introduction of antibiotics caused a bloom of Bacteroidetes and Proteobacteria (Cabral et al., 2019; Penumutchu et al., 2023; Cuisiniere et al., 2021). These blooms can likely be attributed to a combination of intrinsic resistances and metabolically induced tolerance. When cultures were treated with various forms of iron, hemin was shown to have the most drastic effect on the communities’ growth and community makeup when combined with amoxicillin. Treatment of communities that were co-supplemented with hemin with higher amounts of amoxicillin displayed increased overall growth that rivaled OD600 values of untreated, unsupplemented cultures after 24 h. These communities were dominated by four particular genera when treated with a combination of hemin and amoxicillin: Bacteroides, Escherichia-Shigella, Parabacteroides, and Parasutterella. These genera were protected against amoxicillin killing in the presence of hemin. In all experiments, hemin was added at time 0 h. A mid-course addition was not tested, though given that iron availability can be growth-phase dependent, assessing hemin addition mid-exponential phase is a worthwhile follow-up. In addition, we tested the impact of hemin, but not heme; however, it is possible that some reduction of one molecule to the other may have occurred as a result of bacterial activity. The increase in Bacteroides and Parabacteroides due to iron and antibiotic combination effects has been previously reported in murine models, though this increase was reported due to the addition of iron (II) sulfate to murine diets, rather than hemin (Cuisiniere et al., 2021). We also note that excess hemin can directly enhance the growth of select taxa, even in the absence of antibiotic, which may shift competitive dynamics to suppress non-hemin-utilizing competitors (Meslé Margaux et al., 2023).
Bacteroides are abundant in the gut microbiome (Wexler, 2007; Zafar and Saier, 2021; Comstock and Coyne, 2003), and major shifts in Bacteroides abundances can lead to dysbiosis and issues to health. The genus also contains many opportunistic pathogens and has been isolated from infections across the body (Wexler, 2007; Zafar and Saier, 2021; Brook, 2016). Bacteroides are capable of sequestering iron and harnessing the use of siderophores produced by not only themselves, but other bacteria, in order to obtain iron (Spiga et al., 2023; Rocha et al., 2019). In particular, B. vulgatus can avoid spending energy on iron retrieval resources through using siderophores produced from other species (Hibbing et al., 2010). B. vulgatus also has been shown to employ a specific ferrous iron transporter FeoAB to resist metronidazole through the import of iron molecules (Veeranagouda et al., 2014). Heme molecules have been shown to further support the growth of B. thetaiotaomicron, though this had no effect on overall MIC90 values in our data in vitro (Meslé Margaux et al., 2023). The Parasutterella genus blooms in the presence of higher concentrations of amoxicillin when the media is supplemented with higher concentrations of hemin. Parasutterella are considered key members of the GI tract microbiome in humans (Ju et al., 2019), and major increases in Parasutterella levels have been implicated in various disease states such as Crohn’s Disease and obesity (Chiodini et al., 2015; Blasco-Baque et al., 2017; Chen et al., 2018). In previously reported data, the genus Parasutterella and P. excrementihominis both increase in high iron environments when treated with amoxicillin, though this is due to free iron (Cuisiniere et al., 2021). The genus Parabacteroides also blooms in the presence of amoxicillin when supplemented with high concentrations of hemin. The Parabacteroides genus is also a major component of the healthy gut microbiome (Sóki et al., 2024), much like Bacteroides. The Escherichia-Shigella genus also exhibited a shift in amoxicillin susceptibility with increasing hemin concentrations and increased the MIC90 of E. coli Nissle 10-fold in vitro. The addition of much higher concentrations of FeCl3, however, has been shown to have no effect on the MLC of E. coli (Choi et al., 2022), hinting that this effect is unique to hemin. While some E. coli and Shigella strains are key food-borne pathogens, others tend to be relatively harmless or beneficial to the microbiome’s homeostasis (Singha et al., 2023; Zaidi and Estrada-García, 2014; Scaldaferri et al., 2016). Some studies have shown that high iron supports the growth of E. coli in vitro and in vivo (Michels et al., 2019; Telang et al., 2001). Other studies used iron chelators aerobically to show that reductions in iron reduced ampicillin killing, another antibiotic of the penicillin class (Kohanski et al., 2007). The difference in observed results may be explained by different forms of iron used or that our work was performed anaerobically where the production of hydroxyl radicals from the Fenton reaction is less applicable.
Free iron supplementation into the media on the other hand did not have as drastic an effect on amoxicillin susceptibility. Overall, the change in optical density over time was not affected by the presence of any type or concentration of iron that was matched in concentration to that of hemin previously mentioned. Free iron also did not significantly alter the diversity of these samples. The presence of 75 μM FeCl3 prevented growth of Bacteroides, Escherichia-Shigella, Parabacteroides, and Parasutterella. The phenomenon we observed with high concentrations of hemin on amoxicillin susceptibility was not present when treated with free ferric iron. It should be noted that, though murine models have shown increases in Bacteroides and Parasutterella when given free iron and antibiotics, these mice are given substantially higher concentrations of dietary FeSO4 (500 mg/kg) and are subject to oral metronidazole and neomycin treatment rather than amoxicillin (Cuisiniere et al., 2021). The genus Clostridium sensu stricto 1, however, does seem to experience an increase in antibiotic resistance to amoxicillin as a result to supplementation of the media with free Fe (III), though this was not significant through MaAsLin2. This genus contains a large number of both pathogens like C. botulinum and C. tetani, as well as beneficial species such as C. butyricum (Li et al., 2023; Peck and van Vliet, 2016; Garrigues et al., 2022; Cassir et al., 2016). Some strains of C. butyricum have been identified as pathogenic, however, through their ability to produce toxins like the botulinum neurotoxin (Fenicia et al., 2007). The genus Bifidobacterium also grows in the presence of free Fe (II) and further increases of iron sulfate allow for a shift in amoxicillin susceptibility; Bifidobacterium blooms in the presence of 2 μg/mL amoxicillin when treated with 75 μM FeSO4. Many Bifidobacterium species have the capacity to retain iron due to sufficient iron sequestration mechanisms (Vazquez-Gutierrez et al., 2016; Vazquez-Gutierrez et al., 2017). In our dataset, these species were identified as B. longum, B. kashiwanohense, B. adolescentis, and B. breve. Overall, with the exception of 75 μM FeCl3, we saw quite similar results with free ferric and ferrous iron, likely explained through the reduction of Fe3+ to Fe2+ anaerobically (Su et al., 2020). Quantitative differences did not show significance when probed using MaAsLin2 to identify the combination effects between amoxicillin and free iron.
The bacteria that were protected against amoxicillin killing through the supplementation of hemin into the media are all robust regulators of iron entering and exiting the cell; thus, they are much more likely to maintain iron at optimal levels with and without supplementation. However, during supplementation they are uniquely able to use a variety of techniques for sequestering iron from their environment. Siderophores produced by these bacteria are also much more efficient at removing iron from cofactors such as hemin than obtaining free iron (Gräff and Barry, 2024; Smith and Wilks, 2012; Contreras et al., 2014). E. coli strains have been shown to produce a variety of iron uptake systems, and more virulent strains are shown to produce more siderophores (Cavas and Kirkiz, 2022; Gao et al., 2012). The key question brought up by our work is: why doesn’t hemin induce susceptibility as expected based on the role of iron in elevated metabolism? One key aspect is the anaerobic nature of our experiment where the added toxicity of iron through oxidative damage may not play a role in antimicrobial potentiation. In fact, a higher abundance of iron may support lower levels of metabolic activity required for damage and stress responses. An additional explanation is that the surviving species may have intrinsic beta-lactam resistance mechanisms that are either supported by or exaggerated by iron supplementation. It is also plausible that these cells are allocating resources toward iron regulation and uptake that may otherwise be used in futile cycling processes that would potentiate amoxicillin susceptibility. Future transcriptional profiling could probe this possibility. Analysis of markers of antimicrobial response such as the SOS response or other general stress responses (Nilson et al., 2024; Courcelle and Hanawalt, 2003; Cory et al., 2024) in combination with signatures of metabolic activity would elucidate the role iron has on metabolism and amoxicillin susceptibility (Nilson et al., 2024). For example, if iron availability upregulates metabolism while amoxicillin does not elicit a stress response, this would indicate that iron-based protection is acting through a resistance-growth enhancement direction. On the other hand, if iron availability reduces metabolic activity while the antibiotics do indeed trigger a stress response, this would indicate that iron leads to decreased sensitivity through reduction of metabolic activity. Finally, it is also possible that both metabolism and the stress responses are upregulated at the same time, likely indicating a protection mediated by an elevated capacity to deal with cellular damage.
Conclusion
The global rise of antibiotic-resistant infections underscores the urgent need for new strategies to enhance antibiotic efficacy, particularly within complex microbial ecosystems like the human gut. Such strategies can be developed and systematically tested using ex vivo systems that preserve the structure and diversity of native microbial communities while enabling controlled, high-throughput experimentation. The use of iron to potentiate amoxicillin susceptibility has seen promise as a combinational therapeutic approach to eliminate bacteria naturally resistant to amoxicillin. In this study, we employed a unique ex vivo culturing approach to monitor the effects of iron on amoxicillin susceptibility. This pipeline allows for a high level of consistency in community inputs for an apples-to-apples comparison in susceptibility. This study showed that, contrary to expectation, higher concentrations of ferric iron trapped in a cofactor (hemin) caused communities to bloom when they were treated with amoxicillin. These communities were dominated by genera in the phyla Bacteroidetes and Proteobacteria: Bacteroides, Escherichia-Shigella, Parabacteroides, and Parasutterella. This protection was not seen, however, when matched concentrations of free iron were added to the communities and treated with amoxicillin. These findings suggest that the form of iron—not just its presence—can critically shape microbial community resilience under antibiotic stress, likely through modulation of species-specific metabolic pathways and stress responses.
Given the widespread use of both antibiotics and iron supplements, especially in vulnerable populations such as those with iron-deficiency anemia, these results have important clinical implications. Understanding how metabolic context influences antibiotic efficacy may help optimize therapeutic regimens and minimize off-target impacts on the microbiome. Furthermore, our ex vivo pipeline offers a powerful platform to test a wide range of metabolic or dietary interventions in combination with antimicrobials. Future work employing transcriptomics, metabolomics, and ultimately in vivo validation will be essential to uncover the mechanisms underlying hemin-mediated protection and determine whether these effects can be harnessed—or mitigated—to improve clinical outcomes.
Limitations
While this study demonstrates the utility of ex vivo systems in profiling metabolic modulation of antibiotic susceptibility, several limitations should be noted. Host factors are absent in this model, and media composition may bias community growth. Although community structure was largely preserved in the short time frame, extended culturing reduced species retention. Only one human-derived microbiome was tested for the effects of iron on microbial susceptibility to amoxicillin, which enabled experimental consistency but limited generalizability across diverse hosts. Some taxa remained unclassified at the species level, and antibiotic susceptibility was validated only for selected isolates with amoxicillin alone. Lastly, the protective effects of hemin remain mechanistically unresolved, requiring further functional validation, and effects may vary with different beta-lactams or other classes of antibiotic.
Statements
Data availability statement
The original contributions presented in the study are publicly available. This data can be found in the NCBI BioProject database under BioProject Accession PRJNA1269992.
Ethics statement
The studies involving humans were approved by Rhode Island Hospital Institutional Review Board. The studies were conducted in accordance with the local legislation and institutional requirements. The human samples used in this study were acquired from another research group. Written informed consent for participation was not required from the participants or the participants’ legal guardians/next of kin in accordance with the national legislation and institutional requirements.
Author contributions
FP: Conceptualization, Data curation, Formal analysis, Investigation, Methodology, Software, Validation, Visualization, Writing – original draft, Writing – review & editing. DB: Software, Validation, Writing – review & editing, Formal analysis, Data curation, Supervision, Writing – original draft, Visualization. RR: Resources, Writing – original draft. JS: Resources, Supervision, Writing – original draft. PB: Conceptualization, Funding acquisition, Methodology, Project administration, Supervision, Writing – review & editing, Investigation, Resources, Writing – original draft.
Funding
The author(s) declare that financial support was received for the research and/or publication of this article. PB and DB were supported by the National Institute of Diabetes and Digestive and kidney Diseases of the National Institute of Health (R01DK125382). PB and FP also received support from the United States Department of Agriculture through the National Institute of Food and Agriculture (RI. W-2019-07694) as well as the National Institute of Health’s National Center for Complementary and Integrative Health (R56 AT012463).
Acknowledgments
The work generated for this manuscript originally appeared as part of a thesis submitted by Francesco S Pagano as part of the requirements for the Degree of Master of Science in Biotechnology from Brown University. The original work can be found through the Brown University Library’s Electronic Theses & Dissertations Repository (Pagano, 2025).
Conflict of interest
The authors declare that the research was conducted in the absence of any commercial or financial relationships that could be construed as a potential conflict of interest.
Generative AI statement
The authors declare that no Gen AI was used in the creation of this manuscript.
Any alternative text (alt text) provided alongside figures in this article has been generated by Frontiers with the support of artificial intelligence and reasonable efforts have been made to ensure accuracy, including review by the authors wherever possible. If you identify any issues, please contact us.
Publisher’s note
All claims expressed in this article are solely those of the authors and do not necessarily represent those of their affiliated organizations, or those of the publisher, the editors and the reviewers. Any product that may be evaluated in this article, or claim that may be made by its manufacturer, is not guaranteed or endorsed by the publisher.
Supplementary material
The Supplementary material for this article can be found online at: https://www.frontiersin.org/articles/10.3389/fmicb.2025.1629464/full#supplementary-material
References
1
Aranda-DíazA.NgK. M.ThomsenT.Real-RamírezI.DahanD.DittmarS.et al. (2022). Establishment and characterization of stable, diverse, fecal-derived in vitro microbial communities that model the intestinal microbiota. Cell Host Microbe30, 260–72.e5. doi: 10.1016/j.chom.2021.12.008
2
BelenkyP.YeJ. D.PorterC. B. M.CohenN. R.LobritzM. A.FerranteT.et al. (2015). Bactericidal antibiotics induce toxic metabolic perturbations that lead to cellular damage. Cell Rep.13, 968–980. doi: 10.1016/j.celrep.2015.09.059
3
BemisD. H.CamphausenC. E.LiuE.DantusJ. J.NavarroJ. A.DykstraK. L.et al. (2025). Nutrient availability and pathogen clearance impact microbiome composition in a Gnotobiotic kimchi model. Foods14:1948. doi: 10.3390/foods14111948
4
BergG.RybakovaD.FischerD.CernavaT.VergèsM. C.CharlesT.et al. (2020). Microbiome definition re-visited: old concepts and new challenges. Microbiome8:103. doi: 10.1186/s40168-020-00875-0
5
Blasco-BaqueV.CoupéB.FabreA.HandgraafS.GourdyP.ArnalJ. F.et al. (2017). Associations between hepatic miRNA expression, liver triacylglycerols and gut microbiota during metabolic adaptation to high-fat diet in mice. Diabetologia60, 690–700. doi: 10.1007/s00125-017-4209-3
6
BrookI. (2016). Spectrum and treatment of anaerobic infections. J. Infect. Chemother.22, 1–13. doi: 10.1016/j.jiac.2015.10.010
7
CabralD. J.PenumutchuS.ReinhartE. M.ZhangC.KorryB. J.WursterJ. I.et al. (2019). Microbial metabolism modulates antibiotic susceptibility within the murine gut microbiome. Cell Metab.30, 800–23.e7. doi: 10.1016/j.cmet.2019.08.020
8
CadetJ.DoukiT.RavanatJ. L. (2010). Oxidatively generated base damage to cellular DNA. Free Radic. Biol. Med.49, 9–21. doi: 10.1016/j.freeradbiomed.2010.03.025
9
CassirN.BenamarS.La ScolaB. (2016). Clostridium butyricum: from beneficial to a new emerging pathogen. Clin. Microbiol. Infect.22, 37–45. doi: 10.1016/j.cmi.2015.10.014
10
CavasL.KirkizI. (2022). Characterization of siderophores from Escherichia coli strains through genome mining tools: an antiSMASH study. AMB Express12:74. doi: 10.1186/s13568-022-01421-x
11
CelisA. I.RelmanD. A.HuangK. C. (2023). The impact of iron and heme availability on the healthy human gut microbiome in vivo and in vitro. Cell Chem. Biol.30, 110–26.e3. doi: 10.1016/j.chembiol.2022.12.001
12
ChenY.-J.WuH.WuS.-D.LuN.WangY.-T.LiuH.-N.et al. (2018). Parasutterella, in association with irritable bowel syndrome and intestinal chronic inflammation. J. Gastroenterol. Hepatol.33, 1844–1852. doi: 10.1111/jgh.14281
13
ChengA. G.HoP.-Y.Aranda-DíazA.JainS.YuF. B.MengX.et al. (2022). Design, construction, and in vivo augmentation of a complex gut microbiome. Cell185, 3617–36.e19. doi: 10.1016/j.cell.2022.08.003
14
ChiodiniR. J.DowdS. E.ChamberlinW. M.GalandiukS.DavisB.GlassingA. (2015). Microbial population differentials between mucosal and submucosal intestinal tissues in advanced Crohn's disease of the ileum. PLoS One10:e0134382. doi: 10.1371/journal.pone.0134382
15
ChoH.UeharaT.BernhardtT. G. (2014). Beta-lactam antibiotics induce a lethal malfunctioning of the bacterial cell wall synthesis machinery. Cell159, 1300–1311. doi: 10.1016/j.cell.2014.11.017
16
ChoiJ. S.SeokY. J.ChoY. H.RoeJ. H. (2022). Iron-induced respiration promotes antibiotic resistance in Actinomycete Bacteria. MBio13:e0042522. doi: 10.1128/mbio.00425-22
17
ComstockL. E.CoyneM. J. (2003). Bacteroides thetaiotaomicron: a dynamic, niche-adapted human symbiont. BioEssays25, 926–929. doi: 10.1002/bies.10350
18
ContrerasH.ChimN.CredaliA.GouldingC. W. (2014). Heme uptake in bacterial pathogens. Curr. Opin. Chem. Biol.19, 34–41. doi: 10.1016/j.cbpa.2013.12.014
19
CoryM. B.LiA.HurleyC. M.CarmanP. J.PumroyR. A.HostetlerZ. M.et al. (2024). The LexA–RecA* structure reveals a cryptic lock-and-key mechanism for SOS activation. Nat. Struct. Mol. Biol.31, 1522–1531. doi: 10.1038/s41594-024-01317-3
20
CourcelleJ.HanawaltP. C. (2003). RecA-dependent recovery of arrested DNA replication forks. Annu. Rev. Genet.37, 611–646. doi: 10.1146/annurev.genet.37.110801.142616
21
CuisiniereT.CalvéA.FragosoG.OlieroM.HajjarR.GonzalezE.et al. (2021). Oral iron supplementation after antibiotic exposure induces a deleterious recovery of the gut microbiota. BMC Microbiol.21:259. doi: 10.1186/s12866-021-02320-0
22
CurryK. D.WangQ.NuteM. G.TyshaievaA.ReevesE.SorianoS.et al. (2022). Emu: species-level microbial community profiling of full-length 16S rRNA Oxford Nanopore sequencing data. Nat. Methods19, 845–853. doi: 10.1038/s41592-022-01520-4
23
DSMZ. 63: Desulfovibrio (Postgate) Medium. Leibniz Institute DSMZ-German Collection of Microorganisms and Cell Cultures GmbH in 2025. Available at: https://www.dsmz.de/microorganisms/medium/pdf/DSMZ_Medium63.pdf
24
EzratyB.BarrasF. (2016). The ‘liaisons dangereuses’ between iron and antibiotics. FEMS Microbiol. Rev.40, 418–435. doi: 10.1093/femsre/fuw004
25
FeniciaL.AnniballiF.AureliP. (2007). Intestinal toxemia botulism in Italy, 1984–2005. Eur. J. Clin. Microbiol. Infect. Dis.26, 385–394. doi: 10.1007/s10096-007-0301-9
26
GaoQ.WangX.XuH.XuY.LingJ.ZhangD.et al. (2012). Roles of iron acquisition systems in virulence of extraintestinal pathogenic Escherichia coli: salmochelin and aerobactin contribute more to virulence than heme in a chicken infection model. BMC Microbiol.12:143. doi: 10.1186/1471-2180-12-143
27
Garcia-SantamarinaS.KuhnM.DevendranS.MaierL.DriessenM.MateusA.et al. (2024). Emergence of community behaviors in the gut microbiota upon drug treatment. Cell187, 6346–57.e20. doi: 10.1016/j.cell.2024.08.037
28
GarriguesL.DoT. D.BideauxC.GuillouetS. E.Meynial-SallesI. (2022). Insights into Clostridium tetani: from genome to bioreactors. Biotechnol. Adv.54:107781. doi: 10.1016/j.biotechadv.2021.107781
29
GoldenbergJ. Z.LytvynL.SteurichJ.ParkinP.MahantS.JohnstonB. C. (2015). Probiotics for the prevention of pediatric antibiotic-associated diarrhea. Cochrane Database Syst. Rev.:Cd004827. doi: 10.1002/14651858.CD004827.pub4
30
GoodmanA. L.KallstromG.FaithJ. J.ReyesA.MooreA.DantasG.et al. (2011). Extensive personal human gut microbiota culture collections characterized and manipulated in gnotobiotic mice. Proc. Natl. Acad. Sci. USA108, 6252–6257. doi: 10.1073/pnas.1102938108
31
GräffÁ. T.BarryS. M. (2024). Siderophores as tools and treatments. npj Antimicrob. Resist.2:47. doi: 10.1038/s44259-024-00053-4
32
HeraviF. S.ZakrzewskiM.VickeryK.HuH. (2020). Host DNA depletion efficiency of microbiome DNA enrichment methods in infected tissue samples. J. Microbiol. Methods170:105856. doi: 10.1016/j.mimet.2020.105856
33
HessS. Y.OwaisA.JefferdsM. E. D.YoungM. F.CahillA.RogersL. M. (2023). Accelerating action to reduce anemia: review of causes and risk factors and related data needs. Ann. N. Y. Acad. Sci.1523, 11–23. doi: 10.1111/nyas.14985
34
HibbingM. E.FuquaC.ParsekM. R.PetersonS. B. (2010). Bacterial competition: surviving and thriving in the microbial jungle. Nat. Rev. Microbiol.8, 15–25. doi: 10.1038/nrmicro2259
35
HiranoR.NishitaI.NakaiR.BitoA.SasabeR.KuriharaS. (2023). Development of culture methods capable of culturing a wide range of predominant species of intestinal bacteria. Front. Cell. Infect. Microbiol.13:1056866. doi: 10.3389/fcimb.2023.1056866
36
HrncirT. (2022). Gut microbiota Dysbiosis: triggers, consequences, diagnostic and therapeutic options. Microorganisms10:578. doi: 10.3390/microorganisms10030578
37
HutchingsM. I.TrumanA. W.WilkinsonB. (2019). Antibiotics: past, present and future. Curr. Opin. Microbiol.51, 72–80. doi: 10.1016/j.mib.2019.10.008
38
HuttnerA.BielickiJ.ClementsM. N.Frimodt-MøllerN.MullerA. E.PaccaudJ. P.et al. (2020). Oral amoxicillin and amoxicillin–clavulanic acid: properties, indications and usage. Clin. Microbiol. Infect.26, 871–879. doi: 10.1016/j.cmi.2019.11.028
39
JuT.KongJ. Y.StothardP.WillingB. P. (2019). Defining the role of Parasutterella, a previously uncharacterized member of the core gut microbiota. ISME J.13, 1520–1534. doi: 10.1038/s41396-019-0364-5
40
KashefiK.HolmesD. E.ReysenbachA. L.LovleyD. R. (2002). Use of Fe(III) as an electron acceptor to recover previously uncultured hyperthermophiles: isolation and characterization of Geothermobacterium ferrireducens gen. Nov., sp. nov.Appl. Environ. Microbiol.68, 1735–1742. doi: 10.1128/AEM.68.4.1735-1742.2002
41
KohanskiM. A.DwyerD. J.HayeteB.LawrenceC. A.CollinsJ. J. (2007). A common mechanism of cellular death induced by bactericidal antibiotics. Cell130, 797–810. doi: 10.1016/j.cell.2007.06.049
42
Kreamer NaomiN.CostaF.NewmanD. K. (2015). The ferrous Iron-responsive BqsRS two-component system activates genes that promote cationic stress tolerance. MBio6:e02549. doi: 10.1128/mBio.02549-14
43
LiQ.KeW.JiangS.ZhangM.ShanK.LiC. (2024). Dietary hemin remodels gut microbiota and mediates tissue inflammation and injury in the small intestine. Mol. Nutr. Food Res.68:e2300889. doi: 10.1002/mnfr.202300889
44
LiC.-J.ZhangZ.ZhanP.-C.LvA.-P.LiP.-P.LiuL.et al. (2023). Comparative genomic analysis and proposal of Clostridium yunnanense sp. nov., Clostridium rhizosphaerae sp. nov., and Clostridium paridis sp. nov., three novel Clostridium sensu stricto endophytes with diverse capabilities of acetic acid and ethanol production. Anaerobe79:102686. doi: 10.1016/j.anaerobe.2022.102686
45
LiuT.ChenD.LiX.LiF. (2019). Microbially mediated coupling of nitrate reduction and Fe(II) oxidation under anoxic conditions. FEMS Microbiol. Ecol.95:fiz030. doi: 10.1093/femsec/fiz030
46
LiuY.ImlayJ. A. (2013). Cell death from antibiotics without the involvement of reactive oxygen species. Science339, 1210–1213. doi: 10.1126/science.1232751
47
LoboI. A.RobertsonP. A.VillaniL.WilsonD. J. D.RobertsonE. G. (2018). Thiols as hydrogen bond acceptors and donors: spectroscopy of 2-Phenylethanethiol complexes. J. Phys. Chem. A122, 7171–7180. doi: 10.1021/acs.jpca.8b06649
48
LobritzM. A.BelenkyP.PorterC. B. M.GutierrezA.YangJ. H.SchwarzE. G.et al. (2015). Antibiotic efficacy is linked to bacterial cellular respiration. Proc. Natl. Acad. Sci.112, 8173–8180. doi: 10.1073/pnas.1509743112
49
LozuponeC.KnightR. (2005). UniFrac: a new phylogenetic method for comparing microbial communities. Appl. Environ. Microbiol.71, 8228–8235. doi: 10.1128/AEM.71.12.8228-8235.2005
50
MaL.GaoY.MaressoA. W. (2015). Escherichia coli free radical-based killing mechanism driven by a unique combination of Iron restriction and certain antibiotics. J. Bacteriol.197, 3708–3719. doi: 10.1128/JB.00758-15
51
Maciel-FiuzaM. F.MullerG. C.CamposD. M. S.do Socorro Silva CostaP.PeruzzoJ.BonamigoR. R.et al. (2023). Role of gut microbiota in infectious and inflammatory diseases. Front. Microbiol.14:1098386. doi: 10.3389/fmicb.2023.1098386
52
MallickH.RahnavardA.McIverL. J.MaS.ZhangY.NguyenL. H.et al. (2021). Multivariable association discovery in population-scale meta-omics studies. PLoS Comput. Biol.17:e1009442. doi: 10.1371/journal.pcbi.1009442
53
McMurdieP. J.HolmesS. (2013). Phyloseq: an R package for reproducible interactive analysis and graphics of microbiome census data. PLoS One8:e61217. doi: 10.1371/journal.pone.0061217
54
MerinoC.KuzyakovY.GodoyK.CornejoP.MatusF. (2020). Synergy effect of peroxidase enzymes and Fenton reactions greatly increase the anaerobic oxidation of soil organic matter. Sci. Rep.10:11289. doi: 10.1038/s41598-020-67953-z
55
Meslé MargauxM.Gray ChaseR.DlakićM.DuBoisJ. L. (2023). Bacteroides thetaiotaomicron, a model gastrointestinal tract species, prefers Heme as an Iron source, yields Protoporphyrin IX as a product, and acts as a Heme reservoir. Microbiol. Spectr.11, e04815–e04822. doi: 10.1128/spectrum.04815-22
56
MichelsK. R.LambrechtN. J.CarsonW. F.SchallerM. A.LukacsN. W.BermickJ. R. (2019). The role of iron in the susceptibility of neonatal mice to Escherichia coli K1 sepsis. J. Infect. Dis.220, 1219–1229. doi: 10.1093/infdis/jiz282
57
MochizukiH.YamadaH.OikawaY.MurakamiK.IshiguroJ.KosuzumeH.et al. (1988). Bactericidal activity of M14659 enhanced in low-iron environments. Antimicrob. Agents Chemother.32, 1648–1654. doi: 10.1128/AAC.32.11.1648
58
NealsonK. H.SaffariniD. (1994). Iron and manganese in anaerobic respiration: environmental significance, physiology, and regulation. Ann. Rev. Microbiol.48, 311–343. doi: 10.1146/annurev.mi.48.100194.001523
59
NilsonR.PenumutchuS.PaganoF. S.BelenkyP. (2024). Metabolic changes associated with polysaccharide utilization reduce susceptibility to some β-lactams in Bacteroides thetaiotaomicron. mSphere9:e0010324. doi: 10.1128/msphere.00103-24
60
Oglesby-SherrouseA. G.DjapgneL.NguyenA. T.VasilA. I.VasilM. L. (2014). The complex interplay of iron, biofilm formation, and mucoidy affecting antimicrobial resistance of Pseudomonas aeruginosa. Pathog. Dis.70, 307–320. doi: 10.1111/2049-632X.12132
61
PaganoF. S. (2025). Differential impacts of hemin and free Iron on amoxicillin susceptibility in ex vivo gut microbial communities. Providence, RI: Brown University.
62
PatangiaD. V.Anthony RyanC.DempseyE.Paul RossR.StantonC. (2022). Impact of antibiotics on the human microbiome and consequences for host health. Microbiology11:e1260. doi: 10.1002/mbo3.1260
63
PeckM. W.van VlietA. H. M. (2016). Impact of Clostridium botulinum genomic diversity on food safety. Curr. Opin. Food Sci.10, 52–59. doi: 10.1016/j.cofs.2016.09.006
64
PenumutchuS.KorryB. J.HewlettK.BelenkyP. (2023). Fiber supplementation protects from antibiotic-induced gut microbiome dysbiosis by modulating gut redox potential. Nat. Commun.14:5161. doi: 10.1038/s41467-023-40553-x
65
Centers for Disease Control and Prevention. (2022). Outpatient antibiotic prescriptions—United States. Available at: https://archive.cdc.gov/www_cdc_gov/antibiotic-use/data/report-2022.html
66
PyB.BarrasF. (2010). Building Fe-S proteins: bacterial strategies. Nat. Rev. Microbiol.8, 436–446. doi: 10.1038/nrmicro2356
67
QuastC.PruesseE.YilmazP.GerkenJ.SchweerT.YarzaP.et al. (2013). The SILVA ribosomal RNA gene database project: improved data processing and web-based tools. Nucleic Acids Res.41, D590–D596. doi: 10.1093/nar/gks1219
68
Rachmilovich-CalisS.MasarwaA.MeyersteinN.MeyersteinD.van EldikR. (2009). New mechanistic aspects of the Fenton reaction. Chem. Eur. J.15, 8303–8309. doi: 10.1002/chem.200802572
69
Ranji-BurachalooH.GurrP. A.DunstanD. E.QiaoG. G. (2018). Cancer treatment through nanoparticle-facilitated Fenton reaction. ACS Nano12, 11819–11837. doi: 10.1021/acsnano.8b07635
70
RichterK.SchicklbergerM.GescherJ. (2012). Dissimilatory reduction of extracellular electron acceptors in anaerobic respiration. Appl. Environ. Microbiol.78, 913–921. doi: 10.1128/AEM.06803-11
71
RinninellaE.RaoulP.CintoniM.FranceschiF.MiggianoG. A. D.GasbarriniA.et al. (2019). What is the healthy gut microbiota composition? A changing ecosystem across age, environment, diet, and diseases. Microorganisms7:14. doi: 10.3390/microorganisms7010014
72
RochaE. R.BergoniaH. A.GerdesS.Jeffrey SmithC. (2019). Bacteroides fragilis requires the ferrous-iron transporter FeoAB and the CobN-like proteins BtuS1 and BtuS2 for assimilation of iron released from heme. Microbiology8:e00669. doi: 10.1002/mbo3.669
73
SawickiK. T.ChangH. C.ArdehaliH. (2015). Role of heme in cardiovascular physiology and disease. J. Am. Heart Assoc.4:e001138. doi: 10.1161/JAHA.114.001138
74
ScaldaferriF.GerardiV.MangiolaF.LopetusoL. R.PizzoferratoM.PetitoV.et al. (2016). Role and mechanisms of action of Escherichia coli Nissle 1917 in the maintenance of remission in ulcerative colitis patients: an update. World J. Gastroenterol.22, 5505–5511. doi: 10.3748/wjg.v22.i24.5505
75
ShengH.NakamuraK.KannoT.SasakiK.NiwanoY. (2015). Microbicidal activity of artificially generated hydroxyl radicals. Tokyo: Springer Japan.
76
SinghaS.ThomasR.ViswakarmaJ. N.GuptaV. K. (2023). Foodborne illnesses of Escherichia coli O157origin and its control measures. J. Food Sci. Technol.60, 1274–1283. doi: 10.1007/s13197-022-05381-9
77
SmithA. D.WilksA. (2012). “Chapter thirteen - extracellular Heme uptake and the challenges of bacterial cell membranes” in Current topics in membranes. eds. ArgüelloJ. M.LutsenkoS. (69: Academic Press), 359–392.
78
SókiJ.WyboI.BaaityZ.StefánG.JevericaS.UlgerN.et al. (2024). Detection of the antibiotic resistance genes content of intestinal Bacteroides, Parabacteroides and Phocaeicola isolates from healthy and carbapenem-treated patients from European countries. BMC Microbiol.24:202. doi: 10.1186/s12866-024-03354-w
79
SpigaL.FanslerR. T.PereraY. R.ShealyN. G.MunnekeM. J.DavidH. E.et al. (2023). Iron acquisition by a commensal bacterium modifies host nutritional immunity during Salmonella infection. Cell Host Microbe31, 1639–54.e10. doi: 10.1016/j.chom.2023.08.018
80
ŚrednickaP.RoszkoM. Ł.PopowskiD.KowalczykM.WójcickiM.EmanowiczP.et al. (2023). Effect of in vitro cultivation on human gut microbiota composition using 16S rDNA amplicon sequencing and metabolomics approach. Sci. Rep.13:3026. doi: 10.1038/s41598-023-29637-2
81
SuC.ZhangM.LinL.YuG.ZhongH.ChongY. (2020). Reduction of iron oxides and microbial community composition in iron-rich soils with different organic carbon as electron donors. Int. Biodeterior. Biodegrad.148:104881. doi: 10.1016/j.ibiod.2019.104881
82
SzoboszlayM.SchrammL.PinzautiD.ScerriJ.SandionigiA.BiazzoM. (2023). Nanopore is preferable over Illumina for 16S amplicon sequencing of the gut microbiota when species-level taxonomic classification, accurate estimation of richness, or focus on rare taxa is required. Microorganisms11:804. doi: 10.3390/microorganisms11030804
83
TaoX.HuangW.PanL.ShengL.QinY.ChenL.et al. (2023). Optimizing ex vivo culture conditions to study human gut microbiome. ISME Commun.3:38. doi: 10.1038/s43705-023-00245-5
84
TelangS.VimrE.MahoneyJ. R.LawI.Lundqvist-GustafssonH.QianM.et al. (2001). Strain-specific iron-dependent virulence in Escherichia coli. J. Infect. Dis.184, 159–165. doi: 10.1086/322017
85
ThompsonL. R.SandersJ. G.McDonaldD.AmirA.LadauJ.LoceyK. J.et al. (2017). A communal catalogue reveals earth's multiscale microbial diversity. Nature551, 457–463. doi: 10.1038/nature24621
86
TylerA. D.MatasejeL.UrfanoC. J.SchmidtL.AntonationK. S.MulveyM. R.et al. (2018). Evaluation of Oxford Nanopore’s MinION sequencing device for microbial whole genome sequencing applications. Sci. Rep.8:10931. doi: 10.1038/s41598-018-29334-5
87
van BergenL. A. H.AlonsoM.PallóA.NilssonL.De ProftF.MessensJ. (2016). Revisiting sulfur H-bonds in proteins: the example of peroxiredoxin AhpE. Sci. Rep.6:30369. doi: 10.1038/srep30369
88
Vazquez-GutierrezP.de WoutersT.WerderJ.ChassardC.LacroixC. (2016). High iron-sequestrating Bifidobacteria inhibit enteropathogen growth and adhesion to intestinal epithelial cells in vitro. Front. Microbiol.7:1480. doi: 10.3389/fmicb.2016.01480
89
Vazquez-GutierrezP.StevensM. J. A.GehrigP.Barkow-OesterreicherS.LacroixC.ChassardC. (2017). The extracellular proteome of two Bifidobacterium species reveals different adaptation strategies to low iron conditions. BMC Genomics18:41. doi: 10.1186/s12864-016-3472-x
90
VeeranagoudaY.HusainF.BoenteR.MooreJ.SmithC. J.RochaE. R.et al. (2014). Deficiency of the ferrous iron transporter FeoAB is linked with metronidazole resistance in Bacteroides fragilis. J. Antimicrob. Chemother.69, 2634–2643. doi: 10.1093/jac/dku219
91
WalshT. R.GalesA. C.LaxminarayanR.DoddP. C. (2023). Antimicrobial resistance: addressing a global threat to humanity. PLoS Med.20:e1004264. doi: 10.1371/journal.pmed.1004264
92
WangX.ZhaoX. (2009). Contribution of oxidative damage to antimicrobial lethality. Antimicrob. Agents Chemother.53, 1395–1402. doi: 10.1128/AAC.01087-08
93
WeissG. A.HennetT. (2017). Mechanisms and consequences of intestinal dysbiosis. Cell. Mol. Life Sci.74, 2959–2977. doi: 10.1007/s00018-017-2509-x
94
WenL.DuffyA. (2017). Factors influencing the gut microbiota, inflammation, and type 2 diabetes. J. Nutr.147, 1468s–1475s. doi: 10.3945/jn.116.240754
95
WexlerH. M. (2007). Bacteroides: the good, the bad, and the nitty-gritty. Clin. Microbiol. Rev.20, 593–621. doi: 10.1128/CMR.00008-07
96
WorkmanR. E.TangA. D.TangP. S.JainM.TysonJ. R.RazaghiR.et al. (2019). Nanopore native RNA sequencing of a human poly(a) transcriptome. Nat. Methods16, 1297–1305. doi: 10.1038/s41592-019-0617-2
97
YeomJ.ImlayJ. A.ParkW. (2010). Iron homeostasis affects antibiotic-mediated cell death in Pseudomonas species. J. Biol. Chem.285, 22689–22695. doi: 10.1074/jbc.M110.127456
98
ZafarH.SaierM. H.Jr. (2021). Gut Bacteroides species in health and disease. Gut Microbes13, 1–20. doi: 10.1080/19490976.2020.1848158
99
ZaidiM. B.Estrada-GarcíaT. (2014). Shigella: a highly virulent and elusive pathogen. Curr. Trop. Med. Rep.1, 81–87. doi: 10.1007/s40475-014-0019-6
Summary
Keywords
antibiotic susceptibility, ex vivo gut microbiome culture, iron metabolism, microbial metabolism, metabolic modulation, beta lactam antibiotics, hemin, 16S rRNA sequencing
Citation
Pagano F, Bemis DH, Rehman R, Shapiro JM and Belenky P (2025) Differential impacts of hemin and free iron on amoxicillin susceptibility in ex vivo gut microbial communities. Front. Microbiol. 16:1629464. doi: 10.3389/fmicb.2025.1629464
Received
15 May 2025
Accepted
30 September 2025
Published
01 December 2025
Volume
16 - 2025
Edited by
Magdalena Popowska, University of Warsaw, Poland
Reviewed by
Biswarup Sen, Independent Researcher, Bengaluru, India
Satya Deo Pandey, University of Louisville, United States
Updates
Copyright
© 2025 Pagano, Bemis, Rehman, Shapiro and Belenky.
This is an open-access article distributed under the terms of the Creative Commons Attribution License (CC BY). The use, distribution or reproduction in other forums is permitted, provided the original author(s) and the copyright owner(s) are credited and that the original publication in this journal is cited, in accordance with accepted academic practice. No use, distribution or reproduction is permitted which does not comply with these terms.
*Correspondence: Peter Belenky, peter_belenky@brown.edu
Disclaimer
All claims expressed in this article are solely those of the authors and do not necessarily represent those of their affiliated organizations, or those of the publisher, the editors and the reviewers. Any product that may be evaluated in this article or claim that may be made by its manufacturer is not guaranteed or endorsed by the publisher.