ORIGINAL RESEARCH article
Front. Microbiol.
Sec. Microorganisms in Vertebrate Digestive Systems
This article is part of the Research TopicUnlocking the Potential of the Microbiome in Cancer TherapyView all 8 articles
Exploring the Characteristics of Gut Microbiota in the Development and Progression of Early-Stage Colorectal Cancer Based on Metagenomic Sequencing
Provisionally accepted- 1Anhui Medical University, Hefei, China
- 2The First Affiliated Hospital of Anhui Medical University, Hefei, China
Select one of your emails
You have multiple emails registered with Frontiers:
Notify me on publication
Please enter your email address:
If you already have an account, please login
You don't have a Frontiers account ? You can register here
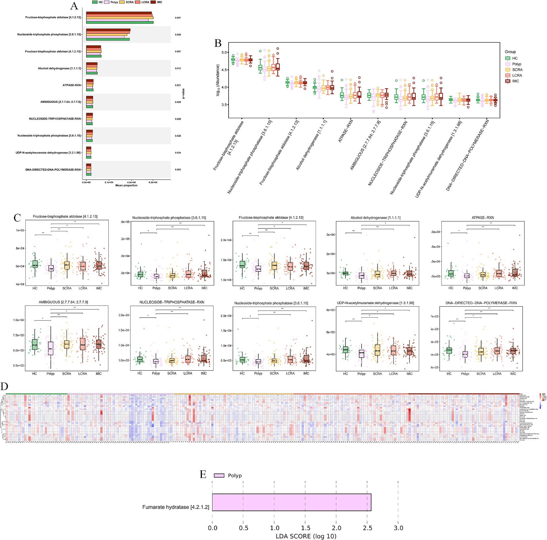
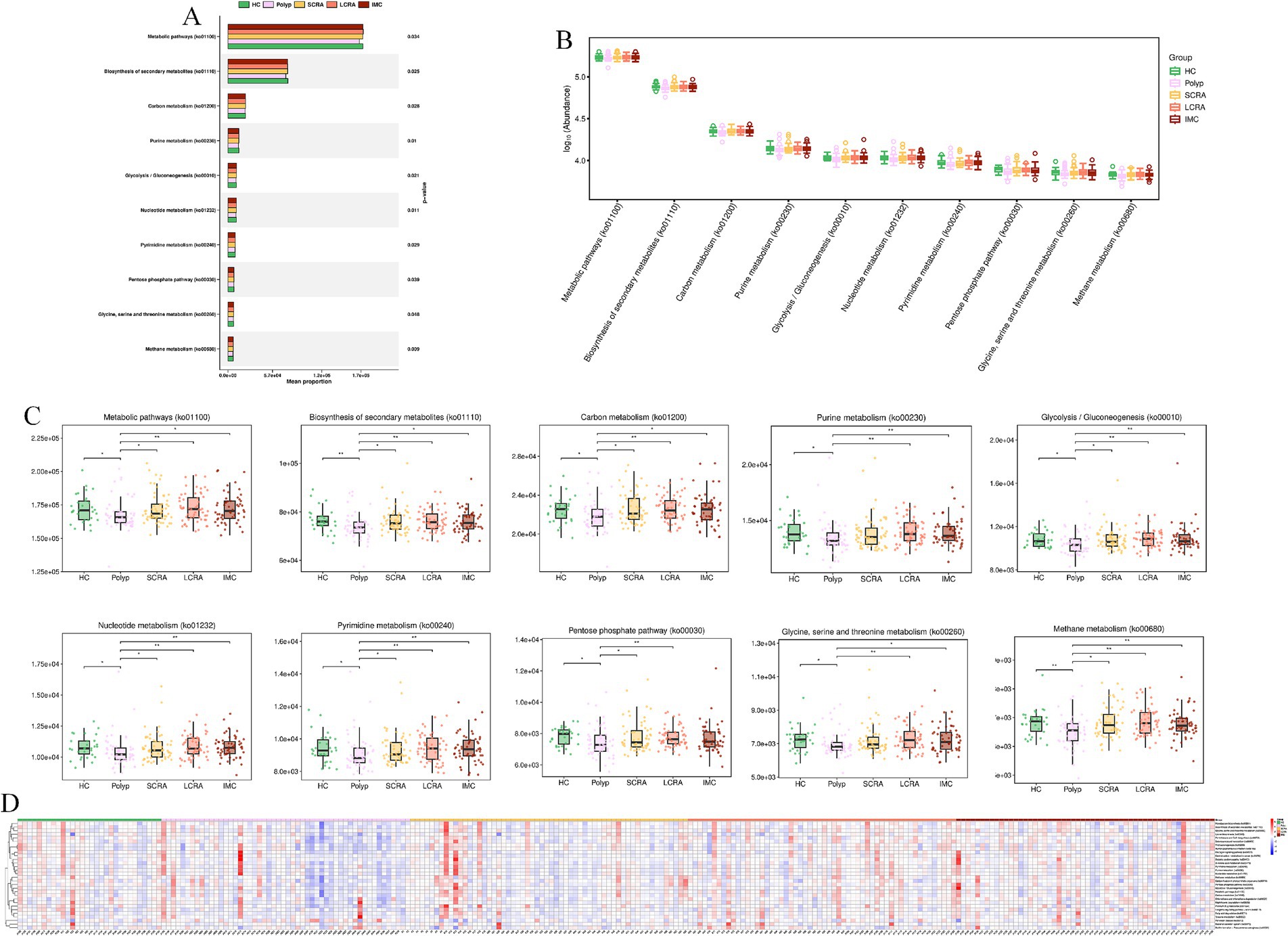
Introduction: Colorectal cancer (CRC), a leading cause of cancer-related morbidity and mortality worldwide, often presents asymptomatically, resulting in late diagnosis. Accumulating evidence links gut microbiota dysbiosis to CRC initiation and progression. Objective: This study aimed to investigate the differences in gut microbiota composition and diversity among healthy controls (HC) and patients with colorectal lesions—including common colorectal polyps, small colorectal adenomas (SCRA), large colorectal adenomas (LCRA), and intramucosal carcinoma (IMC)—to identify bacterial species associated with disease progression and provide novel insights into the diagnosis and treatment of CRC based on the "polyp-adenoma-carcinoma" sequence. Methods: A total of 250 participants were recruited from the First Affiliated Hospital of Anhui Medical University between July 2023 and June 2024. The cohort included 30 HC, 52 with common colorectal polyps, 58 with SCRA, 56 with LCRA, and 54 with IMC. Fecal samples were collected for bacterial DNA extraction, followed by metagenomic sequencing to analyze microbial diversity. Differential microbiota analysis was performed using the R package microbiomeMarker and LEfSe. Group classification and feature identification were conducted using a random forest model.Functional profiling was performed using DIAMOND against the KEGG and MetaCyc databases. Results: No significant differences in α-diversity were observed across the groups. β-diversity analysis revealed significant differences in Bray-Curtis and Jaccard distances among the groups. The composition and abundance of gut microbiota at the phylum, class, order, family, genus, and species levels were significantly altered. LEfSe analysis identified specific bacterial species with significant differences in IMC compared to other groups. Furthermore, the random forest model effectively distinguished patients with IMC from other groups based on distinct microbial signatures.Functional profiling revealed that the gut microbiota undergoes metabolic reprogramming from a homeostatic to a pro-tumorigenic phenotype during CRC progression as well as reduced protective pathway abundance and impaired energy/biosynthetic metabolism in CRC-associated microbiota. Conclusion: Gut microbiota profiles varied significantly among HC, polyp, SCRA, LCRA, and IMC groups. Specific microbial signatures were able to effectively differentiate IMC from both HC and non-malignant colorectal lesions, highlighting their potential as diagnostic biomarkers.
Keywords: colorectal cancer, colorectal adenomas, Gut Microbiota, Intramucosal carcinoma, Polyps
Received: 02 Jul 2025; Accepted: 27 Oct 2025.
Copyright: © 2025 Chen, Guan, Yang, Lv, Gui, Xu, Yang, Wang and Sun. This is an open-access article distributed under the terms of the Creative Commons Attribution License (CC BY). The use, distribution or reproduction in other forums is permitted, provided the original author(s) or licensor are credited and that the original publication in this journal is cited, in accordance with accepted academic practice. No use, distribution or reproduction is permitted which does not comply with these terms.
* Correspondence: Bin Sun, sunbin@ahmu.edu.cn
Disclaimer: All claims expressed in this article are solely those of the authors and do not necessarily represent those of their affiliated organizations, or those of the publisher, the editors and the reviewers. Any product that may be evaluated in this article or claim that may be made by its manufacturer is not guaranteed or endorsed by the publisher.
