ORIGINAL RESEARCH article
Front. Microbiol.
Sec. Systems Microbiology
Microbiome-Metabolome Dysbiosis of Bronchoalveolar Lavage Fluid of Lung Cancer Patients
Provisionally accepted- 1Beijing Chaoyang Sanhuan Cancer Hospital, Beijing, China
- 2Department of Endoscopy, Tianjin Medical University Cancer Institute & Hospital National Clinical Research Center for Cancer, Tianjin, China
- 3China Key laboratory of Cancer Prevention and Therapy, Tianjin’s Clinical Research Center for Cancer, Tianjin, China
- 4Department of Respiratory and Critical Medicine, Tianjin Chest Hospital, Tianjin, China
- 5Affiliated Chest Hospital of Tianjin University, Tianjin, China
- 6Vision Medicals Center for Infectious Diseases, Guangzhou, China
- 7Center for Precision Cancer Medicine & Translational Research, China Key laboratory of Cancer Prevention and Therapy, Tianjin’s Clinical Research Center for Cancer, Tianjin, China
- 8Tianjin Medical University Cancer Institute & Hospital National Clinical Research Center for Cancer, Tianjin, China
- 9Cancer Hospital Chinese Academy of Medical Sciences, Beijing, China
- 10Department of Medical Oncology, National Cancer Center/National Clinical Research Center for Cancer, Beijing, China
Select one of your emails
You have multiple emails registered with Frontiers:
Notify me on publication
Please enter your email address:
If you already have an account, please login
You don't have a Frontiers account ? You can register here
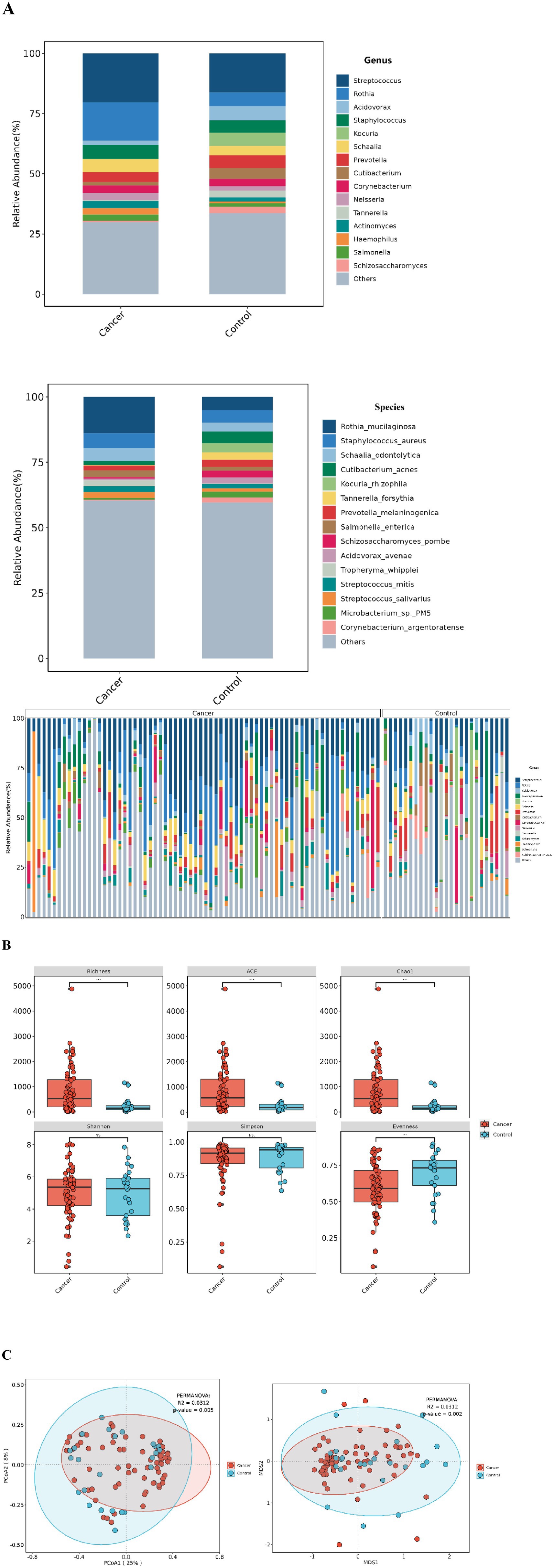
Abstract Background: Recent studies indicate that microorganisms significantly influence lung cancer pathogenesis. This research explores the variations in microbiota and metabolites in the lower respiratory tract between lung cancer patients and individuals with benign pulmonary lesions to identify potential diagnostic biomarkers. Methods: 208 patients undergoing bronchoscopy at Tianjin Cancer Institute & Hospital and Tianjin Chest Hospital from October 2022 to October 2023 were screened. 95 bronchoalveolar lavage fluid (BALF) was collected for metagenomic sequencing and untargeted metabolomic analysis. Comparisons of microbial diversity, taxonomic composition, and metabolite profiles were conducted between groups with lung cancer and benign lung conditions. Results: The cohort comprised 70 patients with lung cancer and 25 with benign lung lesions. Patients with lung cancer showed significantly reduced β-diversity (p=0.005). Predominant microbes in lung cancer cases included Streptococcus, Haemophilus influenzae, and Veillonella parvula. A microbial-based diagnostic model differentiated lung cancer from benign lesions with an AUC of 0.931 (95%CI: 0.916–0.946). Metabolites increased in lung cancer were Citric acid, N-Acetylneuraminic acid, Oxoglutaric acid, and Neopterin, whereas L-Tryptophan, Uridine, 3-Hydroxybutyric acid decreased. The KEGG pathways suggest a significant link between microbial presence and both tumorigenesis and progression. Conclusion: Specific microbial patterns in the lower respiratory tract of lung cancer patients could assist in the auxiliary diagnosis of the disease. The notably altered microorganisms and metabolites in the BALF from lung cancer patients, as opposed to those with benign conditions, correlate with cancer initiation and advancement.
Keywords: microbiome, Metabolomics, lung cancer, diagnosis, BALF
Received: 21 Jul 2025; Accepted: 10 Oct 2025.
Copyright: © 2025 Wang, Su, Chen, Zhou, Wang, Jiang, Li and Xing. This is an open-access article distributed under the terms of the Creative Commons Attribution License (CC BY). The use, distribution or reproduction in other forums is permitted, provided the original author(s) or licensor are credited and that the original publication in this journal is cited, in accordance with accepted academic practice. No use, distribution or reproduction is permitted which does not comply with these terms.
* Correspondence: Jing Wang, daisy20062007@126.com
Disclaimer: All claims expressed in this article are solely those of the authors and do not necessarily represent those of their affiliated organizations, or those of the publisher, the editors and the reviewers. Any product that may be evaluated in this article or claim that may be made by its manufacturer is not guaranteed or endorsed by the publisher.
