ORIGINAL RESEARCH article
Front. Microbiol.
Sec. Virology
The CVB3-induced P62 cleavage promotes ferroptosis via NRF2/GPX4 and facilitates viral replication
Provisionally accepted- Capital Institute of Pediatrics, Beijing, China
 
Select one of your emails
You have multiple emails registered with Frontiers:
Notify me on publication
Please enter your email address:
If you already have an account, please login
You don't have a Frontiers account ? You can register here
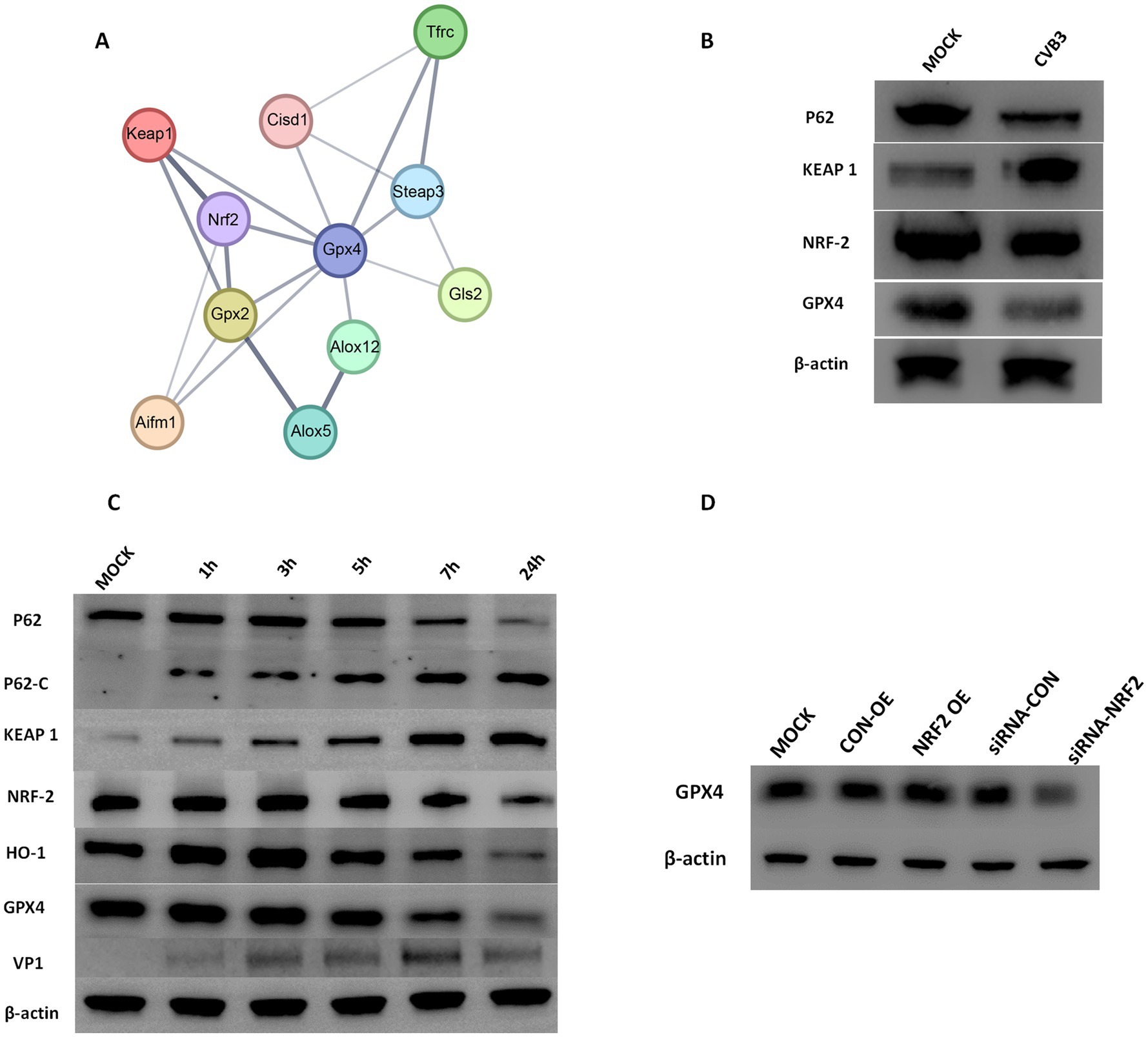
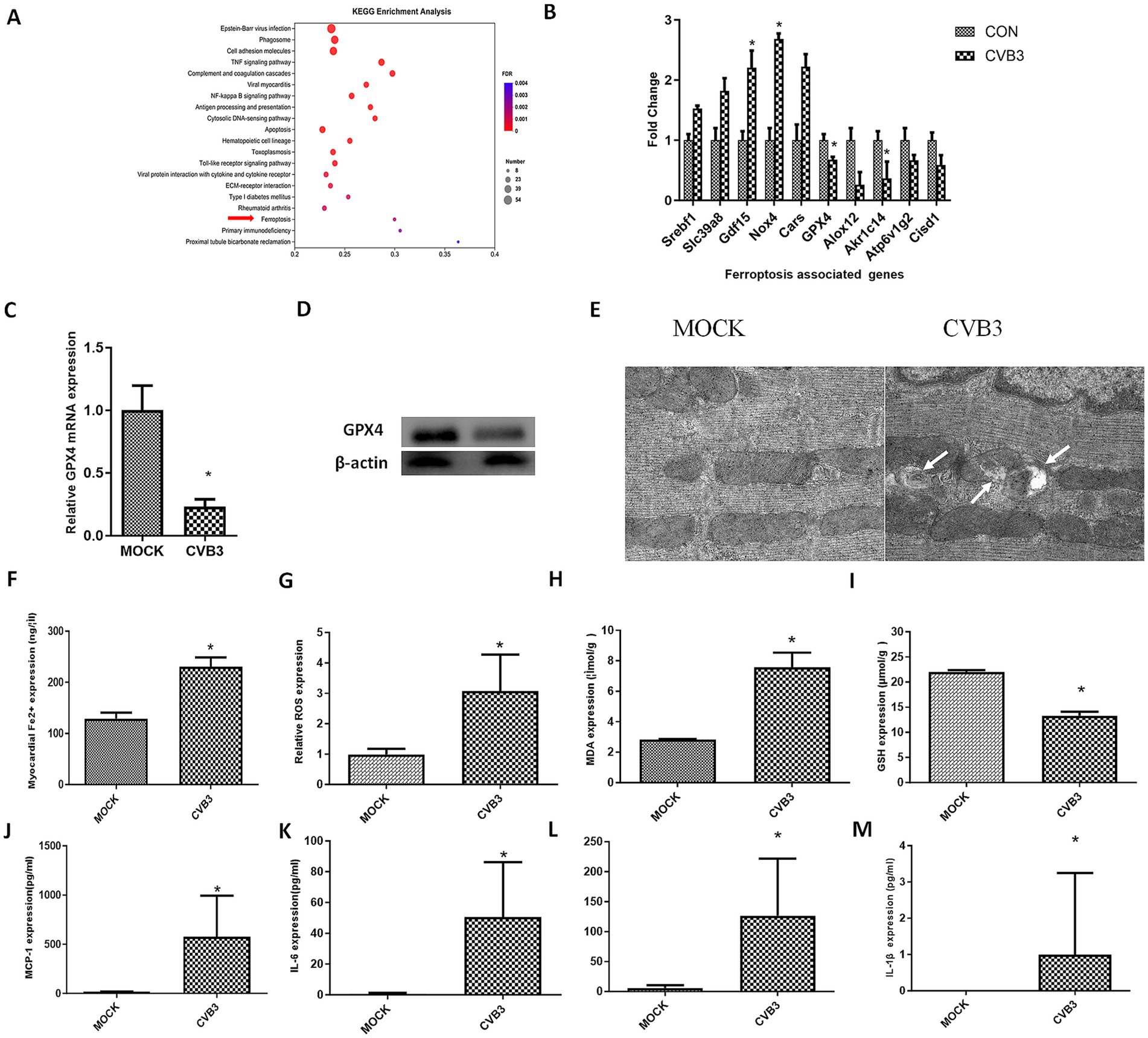
Coxsackie B group type III virus (CVB3) is a serious pathogen of viral myocarditis and its replication in the heart and other organs could cause severe damage to the hosts. The mechanisms underlying CVB3-induced pathological effects, particularly concerning ferroptosis-a regulated cell death driven by iron-dependent lipid peroxidation-remain incompletely understood. In our study, we demonstrate that CVB3 infection triggers ferroptosis by cleaving the selective autophagy receptor P62 and this cleavage leads to the degradation of NRF2 and the subsequent downregulation of GPX4, a central ferroptosis inhibitor. We identified that CVB3 replication results in the proteolytic cleavage of P62 into Cand N-terminal fragments. Exogenous non-cleavable P62 mutant significantly attenuated ferroptosis both in vitro and in vivo by stabilizing the KEAP1/NRF2/GPX4 axis. Although P62 typically functions in ubiquitin-dependent selective autophagy, we found that GPX4 expression were not regulated by ubiquitination during CVB3 infection. Additionally, a high diet of selenium which is also an essential element in the human antioxidant system and is necessary for the synthesis of GPX4, supressed ferroptosis and improved survival rate in CVB3 infected mice. Collectively, our findings establish a novel mechanism that CVB3 cleaves P62 to downregulate the KEAP1/NRF2/GPX4 axis, thereby driving ferroptosis and disease progression, and identify restoration of P62 or selenium supplementation as a potential therapeutic strategy.
Keywords: CVB 3, ferroptosis, viral replication, p62, GPx4, Selenium
Received: 29 Jul 2025; Accepted: 03 Nov 2025.
Copyright: © 2025 Yao, He, Liu, Feng, Cao, Li, Liu, Jiang, Yi and Liu. This is an open-access article distributed under the terms of the Creative Commons Attribution License (CC BY). The use, distribution or reproduction in other forums is permitted, provided the original author(s) or licensor are credited and that the original publication in this journal is cited, in accordance with accepted academic practice. No use, distribution or reproduction is permitted which does not comply with these terms.
* Correspondence: Hailan  Yao, yaohailan2020@163.com
Disclaimer: All claims expressed in this article are solely those of the authors and do not necessarily represent those of their affiliated organizations, or those of the publisher, the editors and the reviewers. Any product that may be evaluated in this article or claim that may be made by its manufacturer is not guaranteed or endorsed by the publisher.
