ORIGINAL RESEARCH article
Front. Microbiol.
Sec. Terrestrial Microbiology
This article is part of the Research TopicSoil Microbiome and Agroecosystem MultifunctionalityView all 12 articles
Variation in the structure of microbial communities associated with 1 different alfalfa (Medicago sativa L.) cultivars
Provisionally accepted- 1Hetao College, Bayan Nur, China
- 2Ningxia University, Yinchuan, China
Select one of your emails
You have multiple emails registered with Frontiers:
Notify me on publication
Please enter your email address:
If you already have an account, please login
You don't have a Frontiers account ? You can register here
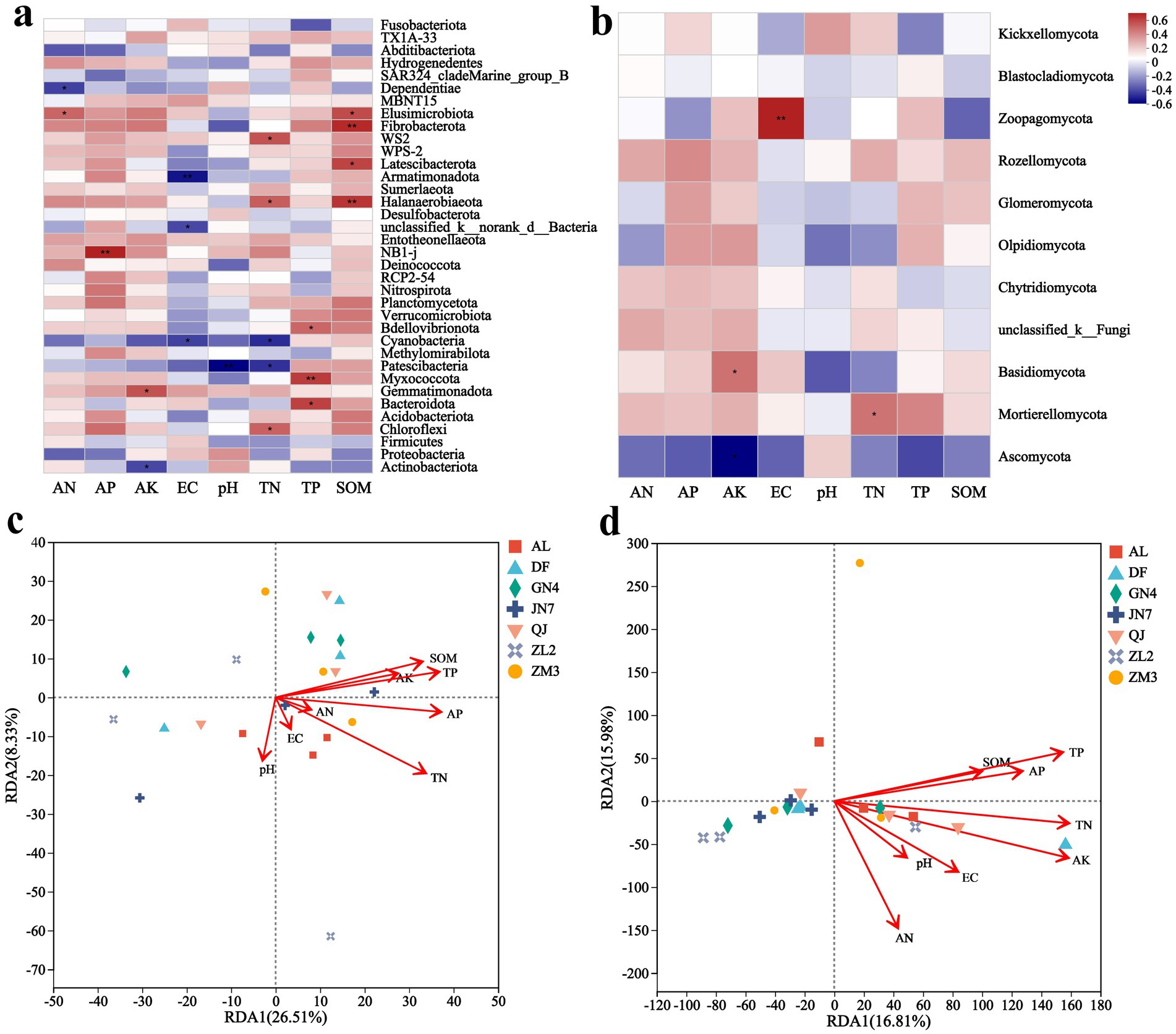
Abstract: The rhizosphere is a critical zone for root–soil–microbe interactions, and plant species play a 6 major role in shaping its microbial community structure. Alfalfa (Medicago sativa L.), a widely cultivated 7 forage crop with high nutritional and economic value, serves as an ideal model for studying cultivar-specific 8 rhizosphere microbiomes. Using high-throughput sequencing, this study analyzed the rhizosphere microbial 9 communities of seven alfalfa cultivars. A total of 27,878 bacterial OTUs and 5,380 fungal OTUs were 10 identified across all samples. The dominant microbial phyla included Actinobacteria and Proteobacteria 11 (bacteria) as well as Ascomycota (fungi). Although the overall microbial community composition was 12 broadly similar across cultivars, some subtle differences were observed. Key bacterial genera such as 13 Bacillus, Arthrobacter, Nocardioides, and Gaiella were abundant in the rhizosphere. Notably, the cultivars 14 'JN7' and 'QJ' exhibited higher overall microbial abundance than the other cultivars. Soil properties were 15 found to differentially influence microbial abundance across the cultivars. Specifically, soil organic matter, 16 total nitrogen (TN), and total phosphorus (TP) significantly affected bacterial abundance, while TP, TN, and 17 available phosphorus were the key drivers of fungal community variation. Network analysis revealed 18 stronger co-occurrence relationships among bacterial taxa than among fungal taxa, and predominantly 19 positive associations were detected. This study provides insights into alfalfa cultivar-associated rhizosphere 20 microbiomes and provides a foundation for the development of targeted biofertilizers and optimized 21 cultivation strategies.
Keywords: Alfalfa cultivars, rhizosphere soil, microbial community, Soil factors, Association networks
Received: 30 Jul 2025; Accepted: 28 Nov 2025.
Copyright: © 2025 Juan, Li, Dang, Zhao, Li and Gao. This is an open-access article distributed under the terms of the Creative Commons Attribution License (CC BY). The use, distribution or reproduction in other forums is permitted, provided the original author(s) or licensor are credited and that the original publication in this journal is cited, in accordance with accepted academic practice. No use, distribution or reproduction is permitted which does not comply with these terms.
* Correspondence: Zhou Juan
Disclaimer: All claims expressed in this article are solely those of the authors and do not necessarily represent those of their affiliated organizations, or those of the publisher, the editors and the reviewers. Any product that may be evaluated in this article or claim that may be made by its manufacturer is not guaranteed or endorsed by the publisher.
