ORIGINAL RESEARCH article
Front. Microbiol.
Sec. Infectious Agents and Disease
This article is part of the Research TopicZoonotic Diseases: Epidemiology, Multi-omics, and Host-pathogen Interactions Vol IIView all 12 articles
Host Angiogenic Reprogramming by Echinococcus multilocularis Protoscoleces Protein via PDGFR/PI3K/AKT Cascade
Provisionally accepted- 1Key Laboratory of Pathogenesis, Prevention and Treatment of High Incidence Diseases, Xinjiang Medical University, Urumqi, China
- 2The First Affiliated Hospital of Xinjiang Medical University, Urumqi, China
Select one of your emails
You have multiple emails registered with Frontiers:
Notify me on publication
Please enter your email address:
If you already have an account, please login
You don't have a Frontiers account ? You can register here
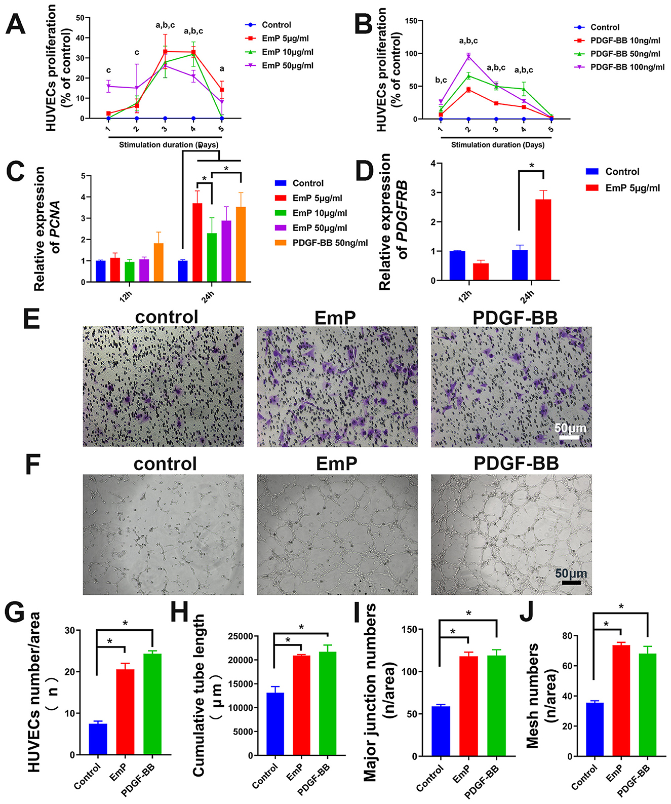
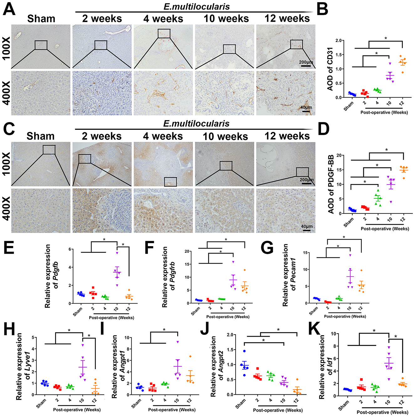
Background: Alveolar echinococcosis (AE) is a globally present zoonotic disease globally prevalent zoonotic disease caused by Echinococcus multilocularis (E. multilocularis) infection, characterized by the formation of tumor-like growths primarily in the liver, with the potential to spread to other organs. Similar to tumors, E. multilocularis infection is accompanied by pathological angiogenesis, suggesting that the implementation of anti-angiogenic therapeutic strategies may also have promising applications in the treatment of AE. However, the mechanism of angiogenesis in AE remains unclear and has not been fully elucidated.needs to be clarified. Results: In this study, we discovered that angiogenesis related genes are significantly up-regulated in the mouse model of E. multilocularis infection and pathological angiogenesis around the lesion was significantly increased at 10-12 weeks after infection compared to the control group. Interventions utilizing a range of inhibitors at the in vitro level, including the PDGFR-β inhibitor AG1296, the PI3K inhibitor LY294002, the AKT inhibitor MK2206, and the FAK inhibitor Y15, demonstrated that E. multilocularis protoscoleces protein (EmP) induces angiogenesis through PDGFR/PI3K/AKT/FAK signaling pathway. Conclusion: Our findings provide new perspectives on how E. multilocularis infection triggers pathological angiogenesis in the host liver, and may provide a novel anti-angiogenic therapeutic strategy against E. multilocularis infection
Keywords: Echinococcus multilocularis;, pathological angiogenesis, Human Umbilical Vein Endothelial Cells, PDGF-BB, PDGFR
Received: 16 Aug 2025; Accepted: 27 Oct 2025.
Copyright: © 2025 Bi, Yang, Ke, Xue, Zhang, Liu, Chu, Li, Shao, LYU, Aji and Lin. This is an open-access article distributed under the terms of the Creative Commons Attribution License (CC BY). The use, distribution or reproduction in other forums is permitted, provided the original author(s) or licensor are credited and that the original publication in this journal is cited, in accordance with accepted academic practice. No use, distribution or reproduction is permitted which does not comply with these terms.
* Correspondence: 
GUODONG  LYU, lgd_xj@xjmu.edu.cn
Tuerganaili  Aji, tuergan78@sina.com
Renyong  Lin, renyonglin@xjmu.edu.cn
Disclaimer: All claims expressed in this article are solely those of the authors and do not necessarily represent those of their affiliated organizations, or those of the publisher, the editors and the reviewers. Any product that may be evaluated in this article or claim that may be made by its manufacturer is not guaranteed or endorsed by the publisher.
