ORIGINAL RESEARCH article
Front. Microbiol.
Sec. Microorganisms in Vertebrate Digestive Systems
Alpha-Linolenic Acid Reshapes the Gastrointestinal Ecology to Enhance Immune Function in Dairy Cows: Insights from Microbiome and Metabolome Profiling
Provisionally accepted- China Agricultural University, Beijing, China
Select one of your emails
You have multiple emails registered with Frontiers:
Notify me on publication
Please enter your email address:
If you already have an account, please login
You don't have a Frontiers account ? You can register here
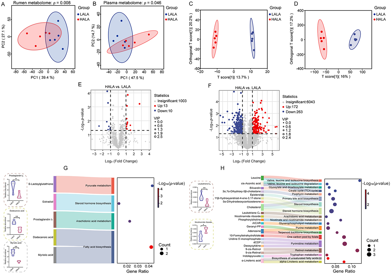
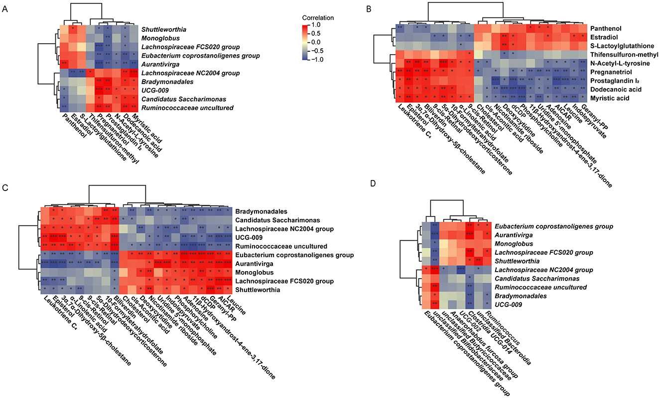
Alpha-linolenic acid (ALA), an essential polyunsaturated fatty acid, modulates gastrointestinal microbiota and host immunity, yet its regulatory mechanisms in dairy cows remain unclear. This study investigated how dietary ALA influences gut microbiota, metabolome, and immune function in lactating Holstein cows. Ten cows were randomly assigned to two groups (n = 5) receiving either a low-ALA (LALA, 5.02 ± 0.09% ALA of total fatty acids) or high-ALA diet (HALA, 32.04 ± 1.55% ALA of total fatty acids). Rumen fluid, feces, and blood samples were analyzed post-intervention. The HALA group exhibited increased ruminal abundance of Eubacterium coprostanoligenes group and Ruminococcus (p < 0.05), alongside reduced proinflammatory metabolites including dodecanoic acid, myristic acid, and prostaglandin I2 in the rumen. Plasma leukotriene C4 levels were also decreased (p < 0.05). Metabolomic enrichment analysis revealed significant downregulation of arachidonic acid metabolism. Correlation analyses demonstrated that Eubacterium coprostanoligenes group negatively associated with suppressed prostaglandin I2 (rumen metabolite) and leukotriene C4 (plasma metabolite), but positively correlated with enriched fecal Clostridia UCG-014 and Ruminococcus. These findings indicate that high dietary ALA reshapes gastrointestinal microbiota and attenuates inflammatory responses by inhibiting microbial-metabolite-driven arachidonic acid metabolism, thereby enhancing immune regulation in dairy cows.
Keywords: α-Linolenic acid, Gastrointestinal microbiota, Microbial metabolite, inflammatoryresponse, dairy cows
Received: 18 Aug 2025; Accepted: 24 Oct 2025.
Copyright: © 2025 Ji, Yang, Hao, Wang, Cao, Yang, Wang and Li. This is an open-access article distributed under the terms of the Creative Commons Attribution License (CC BY). The use, distribution or reproduction in other forums is permitted, provided the original author(s) or licensor are credited and that the original publication in this journal is cited, in accordance with accepted academic practice. No use, distribution or reproduction is permitted which does not comply with these terms.
* Correspondence: Shengli Li, lishengli@cau.edu.cn
Disclaimer: All claims expressed in this article are solely those of the authors and do not necessarily represent those of their affiliated organizations, or those of the publisher, the editors and the reviewers. Any product that may be evaluated in this article or claim that may be made by its manufacturer is not guaranteed or endorsed by the publisher.
