ORIGINAL RESEARCH article
Front. Microbiol.
Sec. Antimicrobials, Resistance and Chemotherapy
This article is part of the Research TopicDefending the Last Line: Combatting Carbapenem-Resistant PathogensView all 8 articles
The global prevalence, formation, and evolutionary inference of bacteria co-carrying the blaNDM and mcr resistance genes
Provisionally accepted- 1Academy of Military Medical Sciences, Beijing, China
- 2Center for Disease Control and Prevention of PLA, Beijing, China
- 3China Medical University, Shenyang, China
- 4Army Medical University, Chongqing, China
- 5Southern Medical University, Guangzhou, China
- 6University of South China School of Public Health, Hengyang, China
Select one of your emails
You have multiple emails registered with Frontiers:
Notify me on publication
Please enter your email address:
If you already have an account, please login
You don't have a Frontiers account ? You can register here
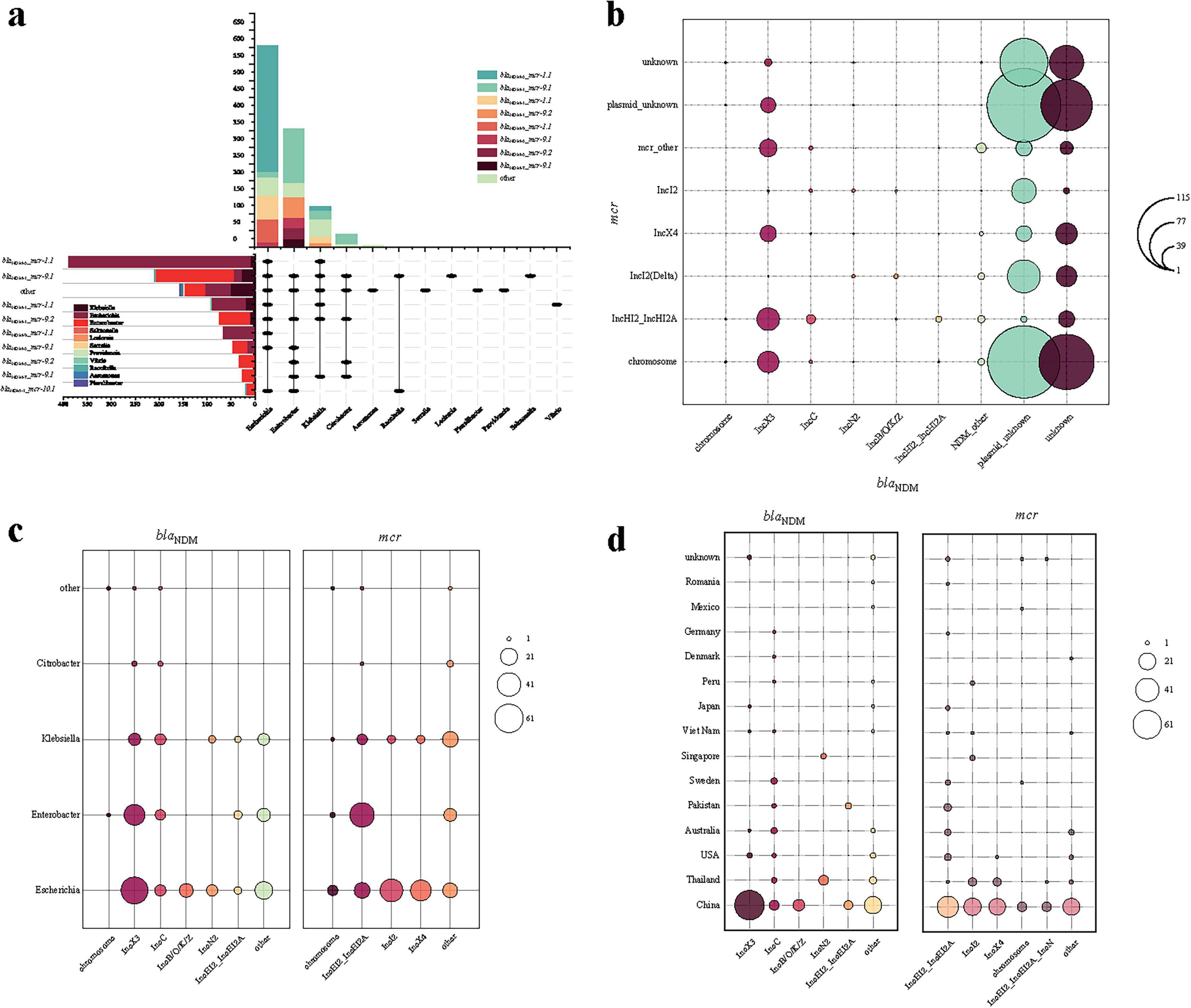
The global dissemination of bacteria harboring blaNDM and mcr genes, which confer co-resistance to carbapenem and polymyxin antibiotics, poses a catastrophic threat to public health due to the ineffectiveness of last-line antibiotics. This study integrated epidemiological and genetic analysis of 1,156 bacterial genomes from global databases and our de novo sequencing. We demonstrate that the current "human-animal-environment" transmission drives their rapid geographical expansion and dynamic succession of dominant bacterial lineages (predominantly Escherichia, Enterobacter, and Klebsiella) over time. Notably, we identified several pieces of evolutionary evidence to elucidate the genetic dynamics of co-resistant bacterial formation as well as related plasmids and chromosome fusion. Additionally, we find that both broad-host and narrow-host plasmids are closely associated with these phenomena, but possess distinct genetic functions. These findings elucidate the urgency of region-tailored surveillance, highlighting the need to target high-risk plasmid types and restrict nontherapeutic antibiotic use in agriculture to delay the "no-drug-available" crisis.
Keywords: BlaNDM, MCR, co-resistant bacteria, Epidemiological analysis, Genetic dynamics
Received: 28 Aug 2025; Accepted: 23 Oct 2025.
Copyright: © 2025 Wang, Li, Chen, Fu, Zhang, Wanqiu, Wang, Peng, Buaijier, Zhao, Song, Ren and Hu. This is an open-access article distributed under the terms of the Creative Commons Attribution License (CC BY). The use, distribution or reproduction in other forums is permitted, provided the original author(s) or licensor are credited and that the original publication in this journal is cited, in accordance with accepted academic practice. No use, distribution or reproduction is permitted which does not comply with these terms.
* Correspondence: Xiaofeng Hu, xiaofenghu1988@sohu.com
Disclaimer: All claims expressed in this article are solely those of the authors and do not necessarily represent those of their affiliated organizations, or those of the publisher, the editors and the reviewers. Any product that may be evaluated in this article or claim that may be made by its manufacturer is not guaranteed or endorsed by the publisher.
