ORIGINAL RESEARCH article
Front. Microbiol.
Sec. Microorganisms in Vertebrate Digestive Systems
This article is part of the Research TopicAssessing the Environmental Impact of Ruminants: Mitigation Strategies and Climate Change ImplicationsView all 7 articles
Effects of the Monolaurin Based Feed Additive MGOsyn on Methane Production, Rumen Fermentation, and Microbial Communities Using Rumen Fluid from Hanwoo Steers in an In Vitro Study
Provisionally accepted- 1Center for Industrialization of Agricultural and Livestock Microorganisms, Jeongeup, Republic of Korea
- 2Jungnongbio, Jeongeup-si, Republic of Korea
- 3Sunchon National University, Suncheon-si, Republic of Korea
Select one of your emails
You have multiple emails registered with Frontiers:
Notify me on publication
Please enter your email address:
If you already have an account, please login
You don't have a Frontiers account ? You can register here
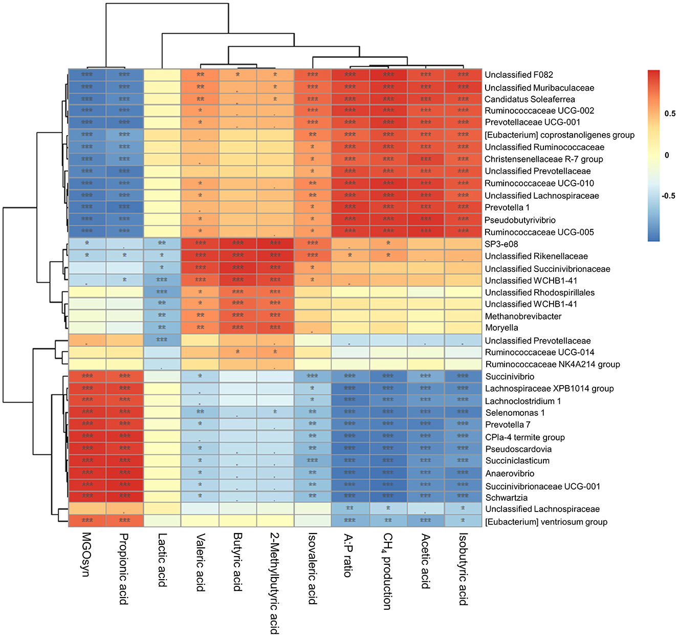
Reducing enteric methane emissions from livestock mitigates environmental impact and improves production efficiency. This initial in vitro study investigated the potential of MGOsyn, a new feed additive composed of monolaurin, garlic, and oregano with synergistic antimethanogenic properties, to influence rumen fermentation parameters, methane production, and the structure of bacterial and archaeal communities. The experiment was conducted as a batch culture using rumen fluid collected from Hanwoo steers with ground concentrate as the substrate. MGOsyn, a monolaurin based feed additive (GRAS, Generally Recognized As Safe), was supplemented at three different concentrations. 0% (MGOsyn CON), 0.1% (MGOsyn LOW), and 0.2% (MGOsyn HIGH) of the total fermentation volume. After 24 h of incubation at 39°C, MGOsyn increased propionate production by 50% in a dose dependent manner, while reducing methane emission by 61%, acetate proportion and the acetate to propionate ratio. Microbial community analyses revealed that MGOsyn effectively altered the ruminal microbiome. The bacterial community exhibited an increased relative abundance of succinate and propionate producing bacteria, such as Succinivibrio, Succiniclasticum, Candidatus Saccharimonas, Succinivibrionaceae UCG-002, and Prevotella 7 which are involved in hydrogen sink pathways following MGOsyn supplementation. Considering the archaeal community, the abundance of Methanomethylophilaceae decreased with MGOsyn supplementation compared with that in the control, whereas Methanosphaera increased in the high MGOsyn supplementation group. To further explore the underlying mechanisms of methane mitigation, we performed correlation and intercorrelation analyses between fermentation parameters and microbial taxa, along with functional predictions of relevant metabolic pathways. Succinate/propionate producing bacteria showed strong positive correlations with MGOsyn supplementation and propionic acid production, and strong negative correlations with acetic acid production, the acetate to propionate ratio, and methane production. These findings suggest that MGOsyn effectively mitigates methane emissions by stimulating propionate formation through the hydrogen sink pathway. By altering the ruminal microbial community toward enhanced propionate production, MGOsyn shows promise as a functional feed additive for improving rumen fermentation efficiency and reducing methane output in ruminants.
Keywords: MGOsyn, Methane reduction, propionate producing bacteria, in vitro rumenfermentation, Monolaurin
Received: 08 Sep 2025; Accepted: 24 Oct 2025.
Copyright: © 2025 Park, Son, Lim, Yu, Yoon, Kim, Lee, Kim and Kim. This is an open-access article distributed under the terms of the Creative Commons Attribution License (CC BY). The use, distribution or reproduction in other forums is permitted, provided the original author(s) or licensor are credited and that the original publication in this journal is cited, in accordance with accepted academic practice. No use, distribution or reproduction is permitted which does not comply with these terms.
* Correspondence: Yangseon Kim, yangseon@cialm.or.kr
Disclaimer: All claims expressed in this article are solely those of the authors and do not necessarily represent those of their affiliated organizations, or those of the publisher, the editors and the reviewers. Any product that may be evaluated in this article or claim that may be made by its manufacturer is not guaranteed or endorsed by the publisher.
