ORIGINAL RESEARCH article
Front. Microbiol.
Sec. Virology
PCV2 Cap Protein Nuclear Import via Importin α/β Receptor: Molecular Insights and Antiviral Potential
Provisionally accepted- 1Jiangxi Academy of Agricultural Sciences Institute of Animal Husbandry and Veterinary Medicine, Nanchang, China
- 2Jiangxi Provincial Key Laboratory of Green and Healthy Breeding of Livestock and Poultry, Nanchang, China
- 3Jiangxi Agricultural University, Nanchang, China
- 4Jiangxi Provincial Animal Epidemic Prevention and Control Center, Nanchang, China
Select one of your emails
You have multiple emails registered with Frontiers:
Notify me on publication
Please enter your email address:
If you already have an account, please login
You don't have a Frontiers account ? You can register here
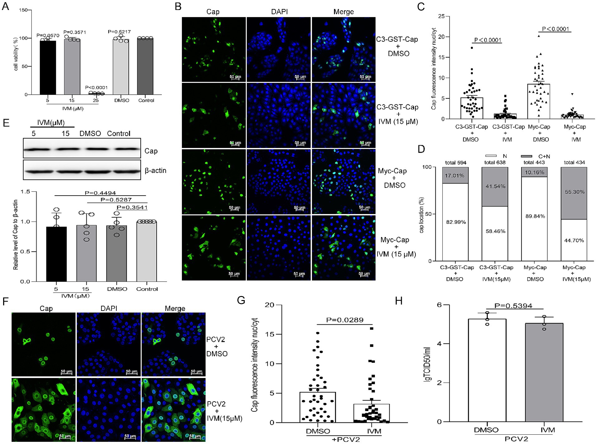
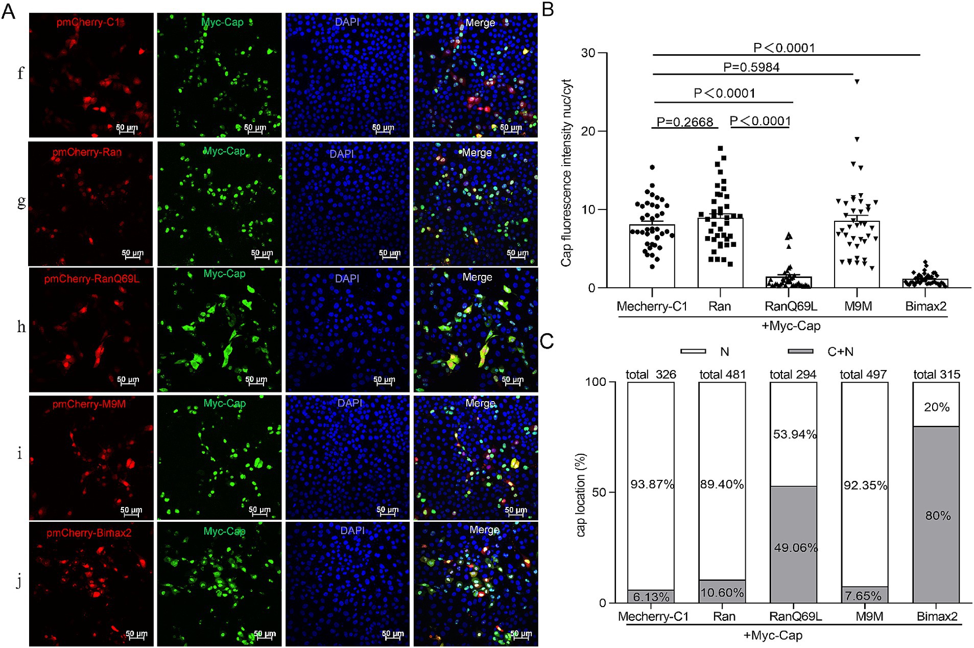
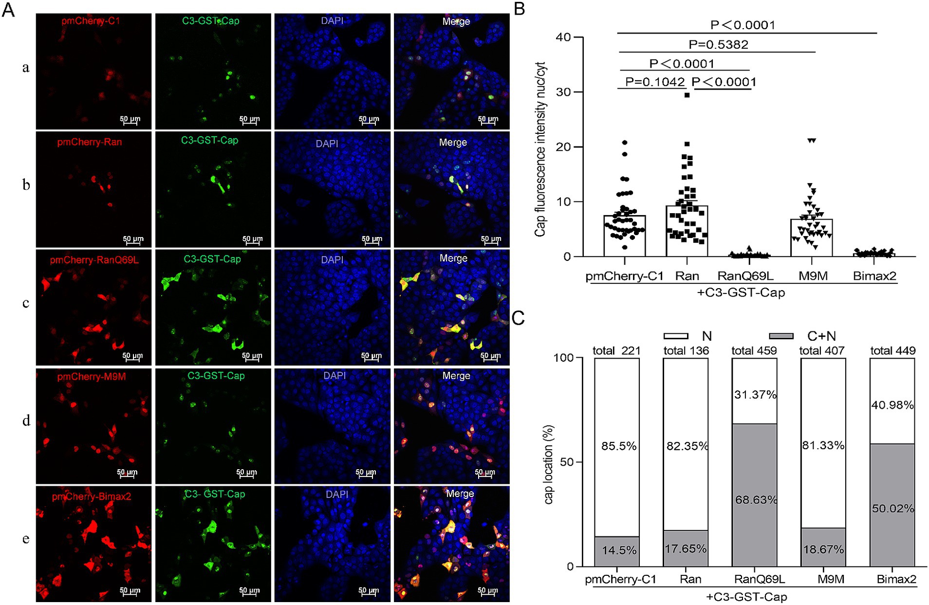
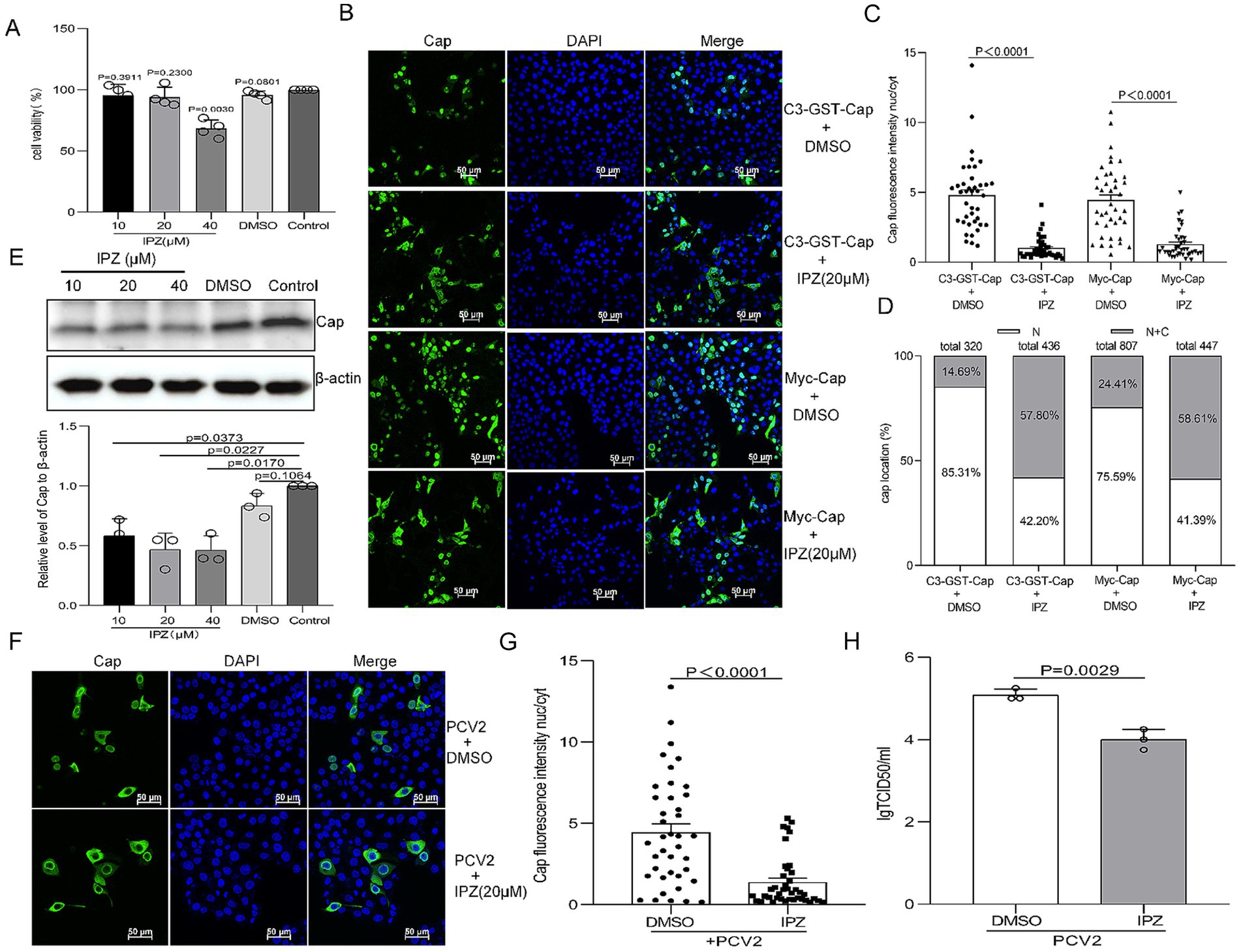
Porcine circovirus type 2 (PCV2) Cap protein serves as the primary structural component and plays multiple roles in viral infection. Previous studies have shown that Cap predominantly localizes to the nucleus, but the molecular mechanisms governing its nuclear import remain unclear. This study demonstrates that PCV2 Cap undergoes an active nuclear transport process dependent on Ran-GTP and importin α, but not transportin-1. Co-immunoprecipitation assays revealed interactions between Cap and several host nuclear transport receptors (NTRs), including all importin α subunits, importin 4, 5, 7 and 11.Furthermore, the small molecule inhibitor importazole (IPZ) partially inhibits the nuclear translocation of Cap and suppresses Cap expression, as well as PCV2 replication.While ivermectin (IVM) only impedes transport without affecting viral replication.These findings provide significant insights into the molecular mechanisms of PCV2-Cap nuclear import and highlight potential therapeutic targets for antiviral strategies aimed at disrupting viral capsid transport.
Keywords: Porcine circovirus type 2, capsid protein, nuclear transport receptors (NTRs), Importazole (IPZ), Ivermectin (ivm)
Received: 09 Sep 2025; Accepted: 03 Nov 2025.
Copyright: © 2025 Lin, Li, Tao, Li, Ma, Wu, Zhang, Fang, Tan, Huang, Zeng and Zeng. This is an open-access article distributed under the terms of the Creative Commons Attribution License (CC BY). The use, distribution or reproduction in other forums is permitted, provided the original author(s) or licensor are credited and that the original publication in this journal is cited, in accordance with accepted academic practice. No use, distribution or reproduction is permitted which does not comply with these terms.
* Correspondence: Yanbing Zeng, zengyb2004@163.com
Disclaimer: All claims expressed in this article are solely those of the authors and do not necessarily represent those of their affiliated organizations, or those of the publisher, the editors and the reviewers. Any product that may be evaluated in this article or claim that may be made by its manufacturer is not guaranteed or endorsed by the publisher.
